ORM框架的发展历史与MyBatis的高级应用

227 阅读33分钟

一、ORM框架的发展历程

image.png

1. JDBC操作

1.1 JDBC操作的特点

最初的时候我们肯定是直接通过jdbc来直接操作数据库的,本地数据库我们有一张t_user表,那么我们的操作流程是

// 注册 JDBC 驱动
Class.forName("com.mysql.cj.jdbc.Driver");
​
// 打开连接
conn = DriverManager.getConnection("jdbc:mysql://localhost:3306/mybatisdb?characterEncoding=utf-8&serverTimezone=UTC", "root", "123456");
​
// 执行查询
stmt = conn.createStatement();
String sql = "SELECT id,user_name,real_name,password,age,d_id from t_user where id = 1";
ResultSet rs = stmt.executeQuery(sql);
​
// 获取结果集
while (rs.next()) {
    Integer id = rs.getInt("id");
    String userName = rs.getString("user_name");
    String realName = rs.getString("real_name");
    String password = rs.getString("password");
    Integer did = rs.getInt("d_id");
    user.setId(id);
    user.setUserName(userName);
    user.setRealName(realName);
    user.setPassword(password);
    user.setDId(did);
​
    System.out.println(user);
}

具体的操作步骤是,首先在pom.xml中引入MySQL的驱动依赖,注意MySQL数据库的版本

1.Class.forName注册驱动

2.获取一个Connection对象

3.创建一个Statement对象

4.execute()方法执行SQL语句,获取ResultSet结果集

5.通过ResultSet结果集给POJO的属性赋值

6.最后关闭相关的资源

这种实现方式首先给我们的感觉就是操作步骤比较繁琐,在复杂的业务场景中会更麻烦。尤其是我们需要自己来维护管理资源的连接,如果忘记了,就很可能造成数据库服务连接耗尽。同时我们还能看到具体业务的SQL语句直接在代码中写死耦合性增强。每个连接都会经历这几个步骤,重复代码很多,总结上面的操作的特点:

1.代码重复

2.资源管理

3.结果集处理

4.SQL耦合

针对这些问题我们可以自己尝试解决下

1.2 JDBC优化1.0

针对常规jdbc操作的特点,我们可以先从代码重复和资源管理方面来优化,我们可以创建一个工具类来专门处理这个问题

public class DBUtils {
​
    private static final String JDBC_URL = "jdbc:mysql://localhost:3306/mybatisdb?characterEncoding=utf-8&serverTimezone=UTC";
    private static final String JDBC_NAME = "root";
    private static final String JDBC_PASSWORD = "123456";
​
    private static  Connection conn;
​
    /**
     * 对外提供获取数据库连接的方法
     * @return
     * @throws Exception
     */
    public static Connection getConnection() throws Exception {
        if(conn == null){
            try{
                conn = DriverManager.getConnection(JDBC_URL,JDBC_NAME,JDBC_PASSWORD);
            }catch (Exception e){
                e.printStackTrace();
                throw new Exception();
            }
        }
        return conn;
    }
​
    /**
     * 关闭资源
     * @param conn
     */
    public static void close(Connection conn ){
        close(conn,null);
    }
​
    public static void close(Connection conn, Statement sts ){
        close(conn,sts,null);
    }
​
    public static void close(Connection conn, Statement sts , ResultSet rs){
        if(rs != null){
            try {
                rs.close();
            }catch (Exception e){
                e.printStackTrace();
            }
        }
​
        if(sts != null){
            try {
                sts.close();
            }catch (Exception e){
                e.printStackTrace();
            }
        }
​
        if(conn != null){
            try {
                conn.close();
            }catch (Exception e){
                e.printStackTrace();
            }
        }
    }
}

对应的jdbc操作代码可以简化如下

    /**
     *
     * 通过JDBC查询用户信息
     */
    public void queryUser(){
        Connection conn = null;
        Statement stmt = null;
        User user = new User();
        ResultSet rs = null;
        try {
            // 注册 JDBC 驱动
            // Class.forName("com.mysql.cj.jdbc.Driver");// 打开连接
            conn = DBUtils.getConnection();
            // 执行查询
            stmt = conn.createStatement();
            String sql = "SELECT id,user_name,real_name,password,age,d_id from t_user where id = 1";
            rs = stmt.executeQuery(sql);
​
            // 获取结果集
            while (rs.next()) {
                Integer id = rs.getInt("id");
                String userName = rs.getString("user_name");
                String realName = rs.getString("real_name");
                String password = rs.getString("password");
                Integer did = rs.getInt("d_id");
                user.setId(id);
                user.setUserName(userName);
                user.setRealName(realName);
                user.setPassword(password);
                user.setDId(did);
                System.out.println(user);
            }
​
        } catch (SQLException se) {
            se.printStackTrace();
        } catch (Exception e) {
            e.printStackTrace();
        } finally {
            DBUtils.close(conn,stmt,rs);
        }
    }
​
   /**
     * 通过JDBC实现添加用户信息的操作
     */
    public void addUser(){
        Connection conn = null;
        Statement stmt = null;
        try {
            // 打开连接
            conn = DBUtils.getConnection();
            // 执行查询
            stmt = conn.createStatement();
            String sql = "INSERT INTO T_USER(user_name,real_name,password,age,d_id)values('wangwu','王五','111',22,1001)";
            int i = stmt.executeUpdate(sql);
            System.out.println("影响的行数:" + i);
        } catch (SQLException se) {
            se.printStackTrace();
        } catch (Exception e) {
            e.printStackTrace();
        } finally {
            DBUtils.close(conn,stmt);
        }
    }

但是整体的操作步骤还是会显得比较复杂,这时我们可以进一步优化

1.3 JDBC优化2.0

我们可以针对DML操作的方法来优化,先解决SQL耦合的问题,在DBUtils中封装DML操作的方法

    /**
     * 执行数据库的DML操作
     * @return
     */
    public static Integer update(String sql,Object ... paramter) throws Exception{
        conn = getConnection();
        PreparedStatement ps = conn.prepareStatement(sql);
        if(paramter != null && paramter.length > 0){
            for (int i = 0; i < paramter.length; i++) {
                ps.setObject(i+1,paramter[i]);
            }
        }
        int i = ps.executeUpdate();
        close(conn,ps);
        return i;
    }
然后在DML操作的时候我们就可以简化为如下步骤
    /**
     * 通过JDBC实现添加用户信息的操作
     */
    public void addUser(){
        String sql = "INSERT INTO T_USER(user_name,real_name,password,age,d_id)values(?,?,?,?,?)";
        try {
            DBUtils.update(sql,"wangwu","王五","111",22,1001);
        } catch (Exception e) {
            e.printStackTrace();
        }
    }

显然这种方式会比最初的使用要简化很多,但是在查询处理的时候我们还是没有解决ResultSet结果集的处理问题,所以我们还需要继续优化

1.4 JDBC优化3.0

针对ResultSet的优化我们需要从反射和元数据两方面入手,具体如下

    /**
     * 查询方法的简易封装
     * @param sql
     * @param clazz
     * @param parameter
     * @param <T>
     * @return
     * @throws Exception
     */
    public static <T> List<T> query(String sql, Class clazz, Object ... parameter) throws  Exception{
        conn = getConnection();
        PreparedStatement ps = conn.prepareStatement(sql);
        if(parameter != null && parameter.length > 0){
            for (int i = 0; i < parameter.length; i++) {
                ps.setObject(i+1,parameter[i]);
            }
        }
        ResultSet rs = ps.executeQuery();
        // 获取对应的表结构的元数据
        ResultSetMetaData metaData = ps.getMetaData();
        List<T> list = new ArrayList<>();
        while(rs.next()){
            // 根据 字段名称获取对应的值 然后将数据要封装到对应的对象中
            int columnCount = metaData.getColumnCount();
            Object o = clazz.newInstance();
            for (int i = 1; i < columnCount+1; i++) {
                // 根据每列的名称获取对应的值
                String columnName = metaData.getColumnName(i);
                Object columnValue = rs.getObject(columnName);
                setFieldValueForColumn(o,columnName,columnValue);
            }
            list.add((T) o);
        }
        return list;
    }
​
    /**
     * 根据字段名称设置 对象的属性
     * @param o
     * @param columnName
     */
    private static void setFieldValueForColumn(Object o, String columnName,Object columnValue) {
        Class<?> clazz = o.getClass();
        try {
            // 根据字段获取属性
            Field field = clazz.getDeclaredField(columnName);
            // 私有属性放开权限
            field.setAccessible(true);
            field.set(o,columnValue);
            field.setAccessible(false);
        }catch (Exception e){
            // 说明不存在 那就将 _ 转换为 驼峰命名法
            if(columnName.contains("_")){
                Pattern linePattern = Pattern.compile("_(\\w)");
                columnName = columnName.toLowerCase();
                Matcher matcher = linePattern.matcher(columnName);
                StringBuffer sb = new StringBuffer();
                while (matcher.find()) {
                    matcher.appendReplacement(sb, matcher.group(1).toUpperCase());
                }
                matcher.appendTail(sb);
                // 再次调用复制操作
                setFieldValueForColumn(o,sb.toString(),columnValue);
            }
        }
    }

封装了以上方法后我们的查询操作就可以简化为

    /**
     *
     * 通过JDBC查询用户信息
     */
    public void queryUser(){
        try {
            String sql = "SELECT id,user_name,real_name,password,age,d_id from t_user where id = ?";
            List<User> list = DBUtils.query(sql, User.class,2);
            System.out.println(list);
        } catch (Exception e) {
            e.printStackTrace();
        }
    }

这样一来我们在操作数据库中数据的时候就只需要关注于核心的SQL操作了。当然以上的设计还比较粗糙,,这时Apache 下的 DbUtils是一个很好的选择

2.Apache DBUtils

官网地址:commons.apache.org/proper/comm…

2.1 初始配置

DButils中提供了一个QueryRunner类,它对数据库的增删改查的方法进行了封装,获取QueryRunner的方式

    private static final String PROPERTY_PATH = "druid.properties";
​
    private static DruidDataSource dataSource;
    private static QueryRunner queryRunner;
​
    public static void init() {
        Properties properties = new Properties();
        InputStream in = DBUtils.class.getClassLoader().getResourceAsStream(PROPERTY_PATH);
        try {
            properties.load(in);
        } catch (IOException e) {
            e.printStackTrace();
        }
        dataSource = new DruidDataSource();
        dataSource.configFromPropety(properties);
        // 使用数据源初始化 QueryRunner
        queryRunner = new QueryRunner(dataSource);
    }

创建QueryRunner对象的时候我们需要传递一个DataSource对象,这时我们可以选择Druid或者Hikai等常用的连接池工具,我这儿用的是Druid。

druid.username=root
druid.password=123456
druid.url=jdbc:mysql://localhost:3306/mybatisdb?characterEncoding=utf-8&serverTimezone=UTC
druid.minIdle=10
druid.maxActive=30

2.2 基本操作

QueryRunner中提供的方法解决了重复代码的问题,传入数据源解决了资源管理的问题。而对于ResultSet结果集的处理则是通过 ResultSetHandler 来处理。我们可以自己来实现该接口

    /**
     * 查询所有的用户信息
     * @throws Exception
     */
    public void queryUser() throws Exception{
        DruidUtils.init();
        QueryRunner queryRunner = DruidUtils.getQueryRunner();
        String sql = "select * from t_user";
        List<User> list = queryRunner.query(sql, new ResultSetHandler<List<User>>() {
            @Override
            public List<User> handle(ResultSet rs) throws SQLException {
                List<User> list = new ArrayList<>();
                while(rs.next()){
                    User user = new User();
                    user.setId(rs.getInt("id"));
                    user.setUserName(rs.getString("user_name"));
                    user.setRealName(rs.getString("real_name"));
                    user.setPassword(rs.getString("password"));
                    list.add(user);
                }
                return list;
            }
        });
        for (User user : list) {
            System.out.println(user);
        }
    }

或者用DBUtils中提供的默认的相关实现来解决

    /**
     * 通过ResultHandle的实现类处理查询
     */
    public void queryUserUseBeanListHandle() throws Exception{
        DruidUtils.init();
        QueryRunner queryRunner = DruidUtils.getQueryRunner();
        String sql = "select * from t_user";
        // 不会自动帮助我们实现驼峰命名的转换
        List<User> list = queryRunner.query(sql, new BeanListHandler<User>(User.class));
        for (User user : list) {
            System.out.println(user);
        }
    }

通过Apache 封装的DBUtils是能够很方便的帮助我们实现相对比较简单的数据库操作

3.SpringJDBC

在Spring框架平台下,也提供的有JDBC的封装操作,在Spring中提供了一个模板方法 JdbcTemplate,里面封装了各种各样的 execute,query和update方法。 JdbcTemplate这个类是JDBC的核心包的中心类,简化了JDBC的操作,可以避免常见的异常,它封装了JDBC的核心流程,应用只要提供SQL语句,提取结果集就可以了,它是线程安全的。

3.1 初始配置

在SpringJdbcTemplate的使用中,我们依然要配置对应的数据源,然后将JdbcTemplate对象注入到IoC容器中。

@Configuration
@ComponentScan
public class SpringConfig {

    @Bean
    public DataSource dataSource(){
        DruidDataSource dataSource = new DruidDataSource();
        dataSource.setUsername("root");
        dataSource.setPassword("123456");
        dataSource.setUrl("jdbc:mysql://localhost:3306/mybatisdb?characterEncoding=utf-8&serverTimezone=UTC");
        return  dataSource;
    }

    @Bean
    public JdbcTemplate jdbcTemplate(DataSource dataSource){
        JdbcTemplate template = new JdbcTemplate();
        template.setDataSource(dataSource);
        return template;
    }
}

3.2 CRUD操作

在我们具体操作数据库中数据的时候,我们只需要从容器中获取JdbcTemplate实例即可

@Repository
public class UserDao {

    @Autowired
    private JdbcTemplate template;

    public void addUser(){
        int count = template.update("insert into t_user(user_name,real_name)values(?,?)","bobo","波波老师");
        System.out.println("count = " + count);
    }


    public void query1(){
        String sql = "select * from t_user";
        List<User> list = template.query(sql, new RowMapper<User>() {
            @Override
            public User mapRow(ResultSet rs, int rowNum) throws SQLException {
                User user = new User();
                user.setId(rs.getInt("id"));
                user.setUserName(rs.getString("user_name"));
                user.setRealName(rs.getString("real_name"));
                return user;
            }
        });
        for (User user : list) {
            System.out.println(user);
        }
    }

    public void query2(){
        String sql = "select * from t_user";
        List<User> list = template.query(sql, new BeanPropertyRowMapper<>(User.class));
        for (User user : list) {
            System.out.println(user);
        }
    }

}

4.Hibernate

前面介绍的Apache DBUtils和SpringJdbcTemplate虽然简化了数据库的操作,但是本身提供的功能还是比较简单的(缺少缓存,事务管理等),所以我们在实际开发中往往并没有直接使用上述技术,而是用到了Hibernate和MyBatis等这些专业的ORM持久层框架。

4.1 ORM介绍

ORM( Object Relational Mapping) ,也就是对象与关系的映射,对象是程序里面的对象,关系是它与数据库里面的数据的关系,也就是说,ORM框架帮助我们解决的问题是程序对象和关系型数据库的相互映射的问题

O:对象

M:映射

R:关系型数据库

image.png

4.2 Hibernate的使用

Hibernate是一个很流行的ORM框架,2001年的时候就出了第一个版本。使用步骤如下

4.2.1 创建项目

创建一个Maven项目并添加相关的依赖即可,我们在此处直接通过 SpringDataJpa的依赖处理

<dependency>
    <groupId>mysql</groupId>
    <artifactId>mysql-connector-java</artifactId>
    <version>8.0.11</version>
</dependency>
<dependency>
    <groupId>org.springframework.boot</groupId>
    <artifactId>spring-boot-starter-data-jpa</artifactId>
</dependency>
4.2.2 配置文件

在使用Hibernate的使用,我们需要为实体类创建一些hbm的xml映射文件

<?xml version="1.0" encoding="UTF-8"?>
<!DOCTYPE hibernate-mapping PUBLIC
        '-//Hibernate/Hibernate Mapping DTD 3.0//EN'
        'http://hibernate.sourceforge.net/hibernate-mapping-3.0.dtd'>
<hibernate-mapping>
    <class name="com.boge.model.User" table="t_user">
        <id name="id" />
        <property name="userName" column="user_name"></property>
        <property name="realName" column="real_name"></property>
    </class>
</hibernate-mapping>

以及Hibernate的配置文件

<?xml version="1.0" encoding="UTF-8"?>
<!DOCTYPE hibernate-configuration PUBLIC
        "-//Hibernate/Hibernate Configuration DTD 3.0//EN"
        "http://www.hibernate.org/dtd/hibernate-configuration-3.0.dtd">
<hibernate-configuration>
    <session-factory>
        <property name="hibernate.connection.driver_class">
            com.mysql.cj.jdbc.Driver
        </property>
        <property name="hibernate.connection.url">
            jdbc:mysql://localhost:3306/mybatisdb?characterEncoding=utf8&serverTimezone=UTC
        </property>
        <property name="hibernate.connection.username">root</property>
        <property name="hibernate.connection.password">123456</property>
        <property name="hibernate.dialect">
            org.hibernate.dialect.MySQLDialect
        </property>

        <property name="hibernate.show_sql">true</property>
        <property name="hibernate.format_sql">true</property>
        <property name="hibernate.hbm2ddl.auto">update</property>

        <mapping resource="User.hbm.xml"/>
    </session-factory>
</hibernate-configuration>
4.2.3 CRUD 操作

然后在程序中我们可以通过Hibernate提供的 Session对象来实现CRUD操作

public class HibernateTest {

    /**
     * Hibernate操作案例演示
     * @param args
     */
    public static void main(String[] args) {
        Configuration configuration = new Configuration();
        // 默认使用hibernate.cfg.xml
        configuration.configure();
        // 创建Session工厂
        SessionFactory factory = configuration.buildSessionFactory();
        // 创建Session
        Session session = factory.openSession();
        // 获取事务对象
        Transaction transaction = session.getTransaction();
        // 开启事务
        transaction.begin();
        // 把对象添加到数据库中
        User user = new User();
        user.setId(666);
        user.setUserName("hibernate");
        user.setRealName("持久层框架");
        session.save(user);
        transaction.commit();
        session.close();
    }
}
4.2.4 其他方式

在映射文件的位置,我们也可以通过注解的方式来替换掉映射文件

@Data
@Entity
@Table(name = "t_user")
public class User {

    @Id
    @Column(name = "id")
    private Integer id;

    @Column(name = "user_name")
    private String userName;

    @Column(name = "real_name")
    private String realName;

    @Column(name = "password")
    private String password;

    @Column(name = "age")
    private Integer age;

    @Column(name = "i_id")
    private Integer dId;
}

在Spring中给我们提供的JPA对持久层框架做了统一的封装,而且本质上就是基于HibernateJPA来实现的,所以我们在使用的时候也可以通过SpringDataJPA的API来操作dao的接口只需要继承JpaRepository接口即可

public interface IUserDao extends JpaRepository<User,Integer> {
}

service层正常处理

import java.util.List;
@Service
public class UserServiceImpl implements IUserService {

    @Autowired
    private IUserDao dao;

    @Override
    public List<User> query() {
        return dao.findAll();
    }

    @Override
    public User save(User user) {
        return dao.save(user);
    }
}

4.3 Hibernate总结

Hibernate的出现大大简化了我们的数据库操作,同时也能够更好的应对更加复杂的业务场景,Hibernate具有如下的特点

1.根据数据库方言自动生成SQL,移植性好

2.自动管理连接资源

3.实现了对象和关系型数据的完全映射,操作对象就像操作数据库记录一样

4.提供了缓存机制

Hibernate在处理复杂业务的时候同样也存在一些问题

1.比如API中的get(),update()和save()方法,操作的实际上是所有的字段,没有办法指定部分字段,换句话说就是不够灵活

2.自定生成SQL的方式,如果要基于SQL去做一些优化的话,也是非常困难的。

3.不支持动态SQL,比如分表中的表名,条件,参数变化等,无法根据条件自动生成SQL

4.多表查询比较麻烦

因此我们需要一个更为灵活的框架

5.MyBatis

官网地址:mybatis.org/mybatis-3/z… MyBatis 是一款优秀的持久层框架,它支持自定义 SQL、存储过程以及高级映射。MyBatis 免除了几乎所有的 JDBC 代码以及设置参数和获取结果集的工作。 MyBatis 可以通过简单的 XML 或注解来配置和映射原始类型、接口和 Java POJO(Plain Old Java Objects,普通老式 Java 对象)为数据库中的记录。

“半自动”的ORM框架能够很好的解决上面所讲的Hibernate的几个问题,半自动化”是相对于Hibernate的全自动化来说的。它的封装程度没有Hibernate那么高,不会自动生成全部的SQL语句,主要解决的是SQL和对象的映射问题。

MyBatis的前身是ibatis,2001年开始开发,是“internet”和“abatis ['æbətɪs](障碍物)”两个单词的组合。04年捐赠给Apache。2010年更名为MyBatis。

在MyBatis里面,SQL和代码是分离的,所以会写SQL基本上就会用MyBatis,没有额外的学习成本。

二、MyBatis实际案例

接下来我们就通过实际的案例代码来演示下MyBatis的具体使用。

1. 环境准备

我们先来搭建MyBatis的使用环境

1.1 创建项目

创建一个普通的Maven项目,然后添加对应的Mybatis和MySQL的相关依赖

<dependency>
    <groupId>org.mybatis</groupId>
    <artifactId>mybatis</artifactId>
    <version>3.5.4</version>
</dependency>
<dependency>
    <groupId>mysql</groupId>
    <artifactId>mysql-connector-java</artifactId>
    <version>8.0.11</version>
</dependency>

1.2 POJO对象

我们的案例通过数据库中的 T_USER 表来讲解,创建的对应的POJO对象为,有用到Lombok,大家可以自行添加对应的依赖

@Data
public class User {
    private Integer id;

    private String userName;

    private String realName;

    private String password;

    private Integer age;

    private Integer dId;
}

1.3 添加配置文件

在MyBatis中我们需要添加全局的配置文件和对应的映射文件。 全局配置文件,这里面是对MyBatis的核心行为的控制

<?xml version="1.0" encoding="UTF-8" ?>
<!DOCTYPE configuration PUBLIC "-//mybatis.org//DTD Config 3.0//EN" "http://mybatis.org/dtd/mybatis-3-config.dtd">
<configuration>

    <properties resource="db.properties"></properties>
    <settings>
        <!-- 打印查询语句 -->
        <setting name="logImpl" value="STDOUT_LOGGING" />

        <!-- 控制全局缓存(二级缓存),默认 true-->
        <setting name="cacheEnabled" value="false"/>

        <!-- 延迟加载的全局开关。当开启时,所有关联对象都会延迟加载。默认 false  -->
        <setting name="lazyLoadingEnabled" value="true"/>
        <!-- 当开启时,任何方法的调用都会加载该对象的所有属性。默认 false,可通过select标签的 fetchType来覆盖-->
        <setting name="aggressiveLazyLoading" value="true"/>
        <!--  Mybatis 创建具有延迟加载能力的对象所用到的代理工具,默认JAVASSIST -->
        <!--<setting name="proxyFactory" value="CGLIB" />-->
        <!-- STATEMENT级别的缓存,使一级缓存,只针对当前执行的这一statement有效 -->
        <!--
                <setting name="localCacheScope" value="STATEMENT"/>
        -->
        <setting name="localCacheScope" value="SESSION"/>
    </settings>

    <typeAliases>
        <typeAlias alias="user" type="com.boge.domain.User" />
    </typeAliases>

    <environments default="development">
        <environment id="development">
            <transactionManager type="JDBC"/><!-- 单独使用时配置成MANAGED没有事务 -->
            <dataSource type="POOLED">
                <property name="driver" value="${jdbc.driver}"/>
                <property name="url" value="${jdbc.url}"/>
                <property name="username" value="${jdbc.username}"/>
                <property name="password" value="${jdbc.password}"/>
            </dataSource>
        </environment>
    </environments>

    <mappers>
        <mapper resource="mapper/UserMapper.xml"/>
    </mappers>

</configuration>

关联的映射文件,通常来说一张表对应一个,我们会在这个里面配置我们增删改查的SQL语句,以及参数和返回的结果集的映射关系。

<?xml version="1.0" encoding="UTF-8"?>
<!DOCTYPE mapper PUBLIC "-//mybatis.org//DTD Mapper 3.0//EN" "http://mybatis.org/dtd/mybatis-3-mapper.dtd">
<mapper namespace="com.boge.mapper.UserMapper">
  <resultMap id="BaseResultMap" type="user">
    <id property="id" column="id" jdbcType="INTEGER"/>
    <result property="userName" column="user_name" jdbcType="VARCHAR" />
    <result property="realName" column="real_name" jdbcType="VARCHAR" />
    <result property="password" column="password" jdbcType="VARCHAR"/>
    <result property="age" column="age" jdbcType="INTEGER"/>
    <result property="dId" column="d_id" jdbcType="INTEGER"/>
  </resultMap>

  <select id="selectUserById" resultMap="BaseResultMap" statementType="PREPARED" >
        select * from t_user where id = #{id}
    </select>

  <!-- $只能用在自定义类型和map上 -->
  <select id="selectUserByBean"  parameterType="user" resultMap="BaseResultMap" >
        select * from t_user where user_name = '${userName}'
    </select>

  <select id="selectUserList" resultMap="BaseResultMap" >
        select * from t_user
    </select>
</mapper>

数据库属性的配置文件一并贴出

jdbc.driver=com.mysql.jdbc.Driver
jdbc.url=jdbc:mysql://localhost:3306/mybatisdb?characterEncoding=utf-8&serverTimezone=UTC
jdbc.username=root
jdbc.password=123456

2. 编程式的使用

环境准备好后我们就可以来使用其帮助我们实现数据库的操作了。在MyBatis中的使用方式有两种,首先来看下第一种编程式的方式

    /**
     * MyBatis API 的使用
     * @throws Exception
     */
    @Test
    public void test1() throws  Exception{
        // 1.获取配置文件
        InputStream in = Resources.getResourceAsStream("mybatis-config.xml");
        // 2.加载解析配置文件并获取SqlSessionFactory对象
        SqlSessionFactory factory = new SqlSessionFactoryBuilder().build(in);
        // 3.根据SqlSessionFactory对象获取SqlSession对象
        SqlSession sqlSession = factory.openSession();
        // 4.通过SqlSession中提供的 API方法来操作数据库
        List<User> list = sqlSession.selectList("com.boge.mapper.UserMapper.selectUserList");
        for (User user : list) {
            System.out.println(user);
        }
        // 5.关闭会话
        sqlSession.close();
    }

看到了执行效果

image.png

这种方式其实就是通过SqlSession中给我们提供的相关的API方法来执行对应的CRUD操作,查找我们写的SQL语句是通过 namespace+"."+id的方式实现的

image.png

这样的调用方式,解决了重复代码、资源管理、SQL耦合、结果集映射这4大问题。 不过,这样的调用方式还是会存在一些问题:

1.Statement ID是硬编码,维护起来很不方便;

2.不能在编译时进行类型检查,如果namespace或者Statement ID输错了,只能在运行的时候报错。

所以我们通常会使用第二种方式,也是新版的MyBatis里面推荐的方式:定义一个Mapper接口的方式。这个接口全路径必须跟Mapper.xml里面的namespace对应起来,方法也要跟Statement ID一一对应。

3. 代理方式的使用

我们还可以通过SqlSession中提供的getMapper方法来获取声明接口的代理对象来处理。实现如下

3.1 接口声明

我们需要声明一个Dao的接口。然后在接口中定义相关的方法。

/**
 * Dao 的接口声明
 */
public interface UserMapper {

    public List<User> selectUserList();
}

3.2 映射文件

我们通过getMapper的方式来使用的话,我们需要添加对应的映射文件,在映射文件中我们需要将namespace声明为上面接口的全类路径名,同时对应的sql标签的id要和方法名称一致。

image.png

最后我们还要保证映射文件的名称和接口的名称要一致。在文件很多的情况能很好的管理

3.3 getMapper

最后我们在通过getMapper方法来获取声明的Dao接口的代码对象来实现数据库操作。

    /**
     * MyBatis getMapper 方法的使用
     */
    @Test
    public void test2() throws Exception{
        // 1.获取配置文件
        InputStream in = Resources.getResourceAsStream("mybatis-config.xml");
        // 2.加载解析配置文件并获取SqlSessionFactory对象
        SqlSessionFactory factory = new SqlSessionFactoryBuilder().build(in);
        // 3.根据SqlSessionFactory对象获取SqlSession对象
        SqlSession sqlSession = factory.openSession();
        // 4.通过SqlSession中提供的 API方法来操作数据库
        UserMapper mapper = sqlSession.getMapper(UserMapper.class);
        List<User> list = mapper.selectUserList();
        for (User user : list) {
            System.out.println(user);
        }
        // 5.关闭会话
        sqlSession.close();
    }

通过执行接口方法,来执行映射器中的SQL语句。 最后总结下MyBatis的特点:

1.使用连接池对连接进行管理

2.SQL和代码分离,集中管理

3.结果集映射

4.参数映射和动态SQL

5.重复SQL的提取

6.缓存管理

7.插件机制

Hibernate和MyBatis跟DbUtils、Spring JDBC一样,都是对JDBC的一个封装,我们去看源码,最后一定会看到Connection、Statement和ResultSet这些对象。对应的选择

1.在一些业务比较简单的项目中,我们可以使用Hibernate;

2.如果需要更加灵活的SQL,可以使用MyBatis,对于底层的编码,或者性能要求非常高的场合,可以用JDBC;

3.实际上在我们的项目中,MyBatis和Spring JDBC是可以混合使用的;

4.当然,我们也根据项目的需求自己写ORM框架。

三、MyBatis核心配置

在MyBatis中我们发现其实他最核心的应该是那两个配置文件,一个全局配置文件,一个映射文件。我们只要把这两个文件弄清楚,其实对于MyBatis的使用就掌握了大部分。接下来我们详细的给大家来介绍下这两个配置文件

1.全局配置文件

MyBatis 的配置文件包含了会深深影响 MyBatis 行为的设置和属性信息。 配置文档的顶层结构如下:

  • configuration(配置)
  • properties(属性)
  • settings(设置)
  • typeAliases(类型别名)
  • typeHandlers(类型处理器)
  • objectFactory(对象工厂)
  • plugins(插件)
  • environments(环境配置)
    • environment(环境变量)
      • transactionManager(事务管理器)
      • dataSource(数据源)
  • databaseIdProvider(数据库厂商标识)
  • mappers(映射器)

1.1 configuration

configuration是整个配置文件的根标签,实际上也对应着MyBatis里面最重要的配置类Configuration。它贯穿MyBatis执行流程的每一个环节。我们打开这个类看一下,这里面有很多的属性,跟其他的子标签也能对应上。

1.2 properties

第一个一级标签是properties,用来配置参数信息,比如最常见的数据库连接信息。

为了避免直接把参数写死在xml配置文件中,我们可以把这些参数单独放在properties文件中,用properties标签引入进来,然后在xml配置文件中用${}引用就可以了。可以用resource引用应用里面的相对路径,也可以用url指定本地服务器或者网络的绝对路径。

<?xml version="1.0" encoding="UTF-8" ?>
<!DOCTYPE configuration PUBLIC "-//mybatis.org//DTD Config 3.0//EN" "http://mybatis.org/dtd/mybatis-3-config.dtd">
<configuration>
    <!-- 引入一个属性文件 -->
    <properties resource="db.properties"></properties>
    <environments default="development">
        <environment id="development">
            <transactionManager type="JDBC"/><!-- 单独使用时配置成MANAGED没有事务 -->
            <dataSource type="POOLED">
                <property name="driver" value="${jdbc.driver}"/>
                <property name="url" value="${jdbc.url}"/>
                <property name="username" value="${jdbc.username}"/>
                <property name="password" value="${jdbc.password}"/>
            </dataSource>
        </environment>
    </environments>

    <mappers>
        <mapper resource="mapper/UserMapper.xml"/>
    </mappers>

</configuration>

1.3 settings

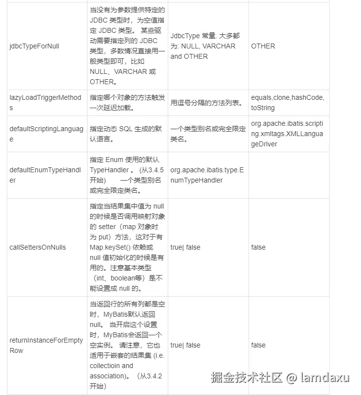
这是 MyBatis 中极为重要的调整设置,它们会改变 MyBatis 的运行时行为。 下表描述了设置中各项设置的含义、默认值等。

image.png

image.png

image.png

image.png

image.png

    <settings>
        <!-- 打印查询语句 -->
        <setting name="logImpl" value="STDOUT_LOGGING" />

        <!-- 控制全局缓存(二级缓存),默认 true-->
        <setting name="cacheEnabled" value="false"/>

        <!-- 延迟加载的全局开关。当开启时,所有关联对象都会延迟加载。默认 false  -->
        <setting name="lazyLoadingEnabled" value="true"/>
        <!-- 当开启时,任何方法的调用都会加载该对象的所有属性。默认 false,可通过select标签的 fetchType来覆盖-->
        <setting name="aggressiveLazyLoading" value="true"/>
        <!--  Mybatis 创建具有延迟加载能力的对象所用到的代理工具,默认JAVASSIST -->
        <!--<setting name="proxyFactory" value="CGLIB" />-->
        <!-- STATEMENT级别的缓存,使一级缓存,只针对当前执行的这一statement有效 -->
        <!--
                <setting name="localCacheScope" value="STATEMENT"/>
        -->
        <setting name="localCacheScope" value="SESSION"/>
    </settings>

1.4 typeAliases

TypeAlias是类型的别名,跟Linux系统里面的alias一样,主要用来简化类名全路径的拼写。比如我们的参数类型和返回值类型都可能会用到我们的Bean,如果每个地方都配置全路径的话,那么内容就比较多,还可能会写错。

我们可以为自己的Bean创建别名,既可以指定单个类,也可以指定一个package,自动转换。

    <typeAliases>
        <typeAlias alias="user" type="com.boge.domain.User" />
    </typeAliases>

然后在使用的时候我们就可以简化了

image.png

MyBatis里面有很多系统预先定义好的类型别名,在TypeAliasRegistry中。所以可以用string代替java.lang.String。

  public TypeAliasRegistry() {
    registerAlias("string", String.class);

    registerAlias("byte", Byte.class);
    registerAlias("long", Long.class);
    registerAlias("short", Short.class);
    registerAlias("int", Integer.class);
    registerAlias("integer", Integer.class);
    registerAlias("double", Double.class);
    registerAlias("float", Float.class);
    registerAlias("boolean", Boolean.class);

    registerAlias("byte[]", Byte[].class);
    registerAlias("long[]", Long[].class);
    registerAlias("short[]", Short[].class);
    registerAlias("int[]", Integer[].class);
    registerAlias("integer[]", Integer[].class);
    registerAlias("double[]", Double[].class);
    registerAlias("float[]", Float[].class);
    registerAlias("boolean[]", Boolean[].class);

    registerAlias("_byte", byte.class);
    registerAlias("_long", long.class);
    registerAlias("_short", short.class);
    registerAlias("_int", int.class);
    registerAlias("_integer", int.class);
    registerAlias("_double", double.class);
    registerAlias("_float", float.class);
    registerAlias("_boolean", boolean.class);

    registerAlias("_byte[]", byte[].class);
    registerAlias("_long[]", long[].class);
    registerAlias("_short[]", short[].class);
    registerAlias("_int[]", int[].class);
    registerAlias("_integer[]", int[].class);
    registerAlias("_double[]", double[].class);
    registerAlias("_float[]", float[].class);
    registerAlias("_boolean[]", boolean[].class);

    registerAlias("date", Date.class);
    registerAlias("decimal", BigDecimal.class);
    registerAlias("bigdecimal", BigDecimal.class);
    registerAlias("biginteger", BigInteger.class);
    registerAlias("object", Object.class);

    registerAlias("date[]", Date[].class);
    registerAlias("decimal[]", BigDecimal[].class);
    registerAlias("bigdecimal[]", BigDecimal[].class);
    registerAlias("biginteger[]", BigInteger[].class);
    registerAlias("object[]", Object[].class);

    registerAlias("map", Map.class);
    registerAlias("hashmap", HashMap.class);
    registerAlias("list", List.class);
    registerAlias("arraylist", ArrayList.class);
    registerAlias("collection", Collection.class);
    registerAlias("iterator", Iterator.class);

    registerAlias("ResultSet", ResultSet.class);
  }

1.5 TypeHandler

由于Java类型和数据库的JDBC类型不是一一对应的(比如String与varchar、char、text),所以我们把Java对象转换为数据库的值,和把数据库的值转换成Java对象,需要经过一定的转换,这两个方向的转换就要用到TypeHandler。

当参数类型和返回值是一个对象的时候,我没有做任何的配置,为什么对象里面的一个String属性,可以转换成数据库里面的varchar字段?

这是因为MyBatis已经内置了很多TypeHandler(在type包下),它们全部全部注册在TypeHandlerRegistry中,他们都继承了抽象类BaseTypeHandler,泛型就是要处理的Java数据类型。

这个也是为什么大部分类型都不需要处理。当我们查询数据和登记数据,做数据类型转换的时候,就会自动调用对应的TypeHandler的方法。

image.png

我们可以自定义一个TypeHandler来帮助我们简单的处理数据,比如查询的结果的字段如果是一个字符串,且值为"zhangsan"就修饰下这个信息

/**
 * 自定义的类型处理器
 *    处理的字段如果是 String类型的话就 且 内容是 zhangsan 拼接个信息
 */

public class MyTypeHandler  extends BaseTypeHandler<String> {
    /**
     * 插入数据的时候回调的方法
     * @param ps
     * @param i
     * @param parameter
     * @param jdbcType
     * @throws SQLException
     */
    @Override
    public void setNonNullParameter(PreparedStatement ps, int i, String parameter, JdbcType jdbcType) throws SQLException {
        System.out.println("---------------setNonNullParameter1:"+parameter);
        ps.setString(i, parameter);
    }

    @Override
    public String getNullableResult(ResultSet rs, String columnName) throws SQLException {
        String name = rs.getString(columnName);
        if("zhangsan".equals(name)){
            return name+"666";
        }
        return name;
    }

    @Override
    public String getNullableResult(ResultSet rs, int columnIndex) throws SQLException {
        String name = rs.getString(columnIndex);
        if("zhangsan".equals(name)){
            return name+"666";
        }
        return name;
    }

    @Override
    public String getNullableResult(CallableStatement cs, int columnIndex) throws SQLException {
        String name = cs.getString(columnIndex);
        if("zhangsan".equals(name)){
            return name+"666";
        }
        return name;
    }
}

同时将我们的处理器在全局配置文件中注册下

<typeHandlers>
    <typeHandler handler="com.boge.type.MyTypeHandler"></typeHandler>
</typeHandlers>

然后我们在映射文件中配置对应的处理器

image.png

1.6 objectFactory

当我们把数据库返回的结果集转换为实体类的时候,需要创建对象的实例,由于我们不知道需要处理的类型是什么,有哪些属性,所以不能用new的方式去创建。只能通过反射来创建。

在MyBatis里面,它提供了一个工厂类的接口,叫做ObjectFactory,专门用来创建对象的实例(MyBatis封装之后,简化了对象的创建),里面定义了4个方法。

public interface ObjectFactory {

  default void setProperties(Properties properties) {
    // NOP
  }
  <T> T create(Class<T> type);
  <T> T create(Class<T> type, List<Class<?>> constructorArgTypes, List<Object> constructorArgs);
  <T> boolean isCollection(Class<T> type);

}

image.png

ObjectFactory有一个默认的实现类DefaultObjectFactory。创建对象的方法最终都调用了instantiateClass(),这里面能看到反射的代码。 默认情况下,所有的对象都是由DefaultObjectFactory创建。

package com.boge.objectfactory;

import com.boge.domain.User;
import org.apache.ibatis.reflection.factory.DefaultObjectFactory;

/**
 *
 * 自定义ObjectFactory,通过反射的方式实例化对象
 * 一种是无参构造函数,一种是有参构造函数——第一个方法调用了第二个方法
 */
public class MyObjectFactory extends DefaultObjectFactory {

    @Override
    public Object create(Class type) {
        System.out.println("创建对象方法:" + type);
        if (type.equals(User.class)) {
            User blog = (User) super.create(type);
            blog.setUserName("object factory");
            blog.setId(1111);
            blog.setRealName("张三");
            return blog;
        }
        Object result = super.create(type);
        return result;
    }

}

测试使用

public class ObjectFactoryTest {
    public static void main(String[] args) {
        MyObjectFactory factory = new MyObjectFactory();
        User myBlog = (User) factory.create(User.class);
        System.out.println(myBlog);
    }
}

如果在config文件里面注册,在创建对象的时候会被自动调用:

    <!-- 对象工厂 -->
    <objectFactory type="com.boge.objectfactory.MyObjectFactory">
        <property name="boge" value="666"/>
    </objectFactory>

这样,就可以让MyBatis的创建实体类的时候使用我们自己的对象工厂。

1.7 plugins

插件是MyBatis的一个很强大的机制。跟很多其他的框架一样,MyBatis预留了插件的接口,让MyBatis更容易扩展。 www.mybatis.org/mybatis-3/z… 具体的插件的原理使用后面的章节会详细介绍

1.8 environments

environments标签用来管理数据库的环境,比如我们可以有开发环境、测试环境、生产环境的数据库。可以在不同的环境中使用不同的数据库地址或者类型。

    <environments default="development">
        <environment id="development">
            <transactionManager type="JDBC"/><!-- 单独使用时配置成MANAGED没有事务 -->
            <dataSource type="POOLED">
                <property name="driver" value="${jdbc.driver}"/>
                <property name="url" value="${jdbc.url}"/>
                <property name="username" value="${jdbc.username}"/>
                <property name="password" value="${jdbc.password}"/>
            </dataSource>
        </environment>
    </environments>

environment

一个environment标签就是一个数据源,代表一个数据库。这里面有两个关键的标签,一个是事务管理器,一个是数据源。

transactionManager

如果配置的是JDBC,则会使用Connection对象的commit()、rollback()、close()管理事务。

如果配置成MANAGED,会把事务交给容器来管理,比如JBOSS,Weblogic。因为我们跑的是本地程序,如果配置成MANAGE不会有任何事务。

如果是Spring + MyBatis,则没有必要配置,因为我们会直接在applicationContext.xml里面配置数据源和事务,覆盖MyBatis的配置。 dataSource

数据源,顾名思义,就是数据的来源,一个数据源就对应一个数据库。在Java里面,它是对数据库连接的一个抽象。

一般的数据源都会包括连接池管理的功能,所以很多时候也把DataSource直接 称为连接池,准确的说法应该是:带连接池功能的数据源。

1.9 mappers

<mappers>标签配置的是映射器,也就是Mapper.xml的路径。这里配置的目的是让MyBatis在启动的时候去扫描这些映射器,创建映射关系。 我们有四种指定Mapper文件的方式: www.mybatis.org/mybatis-3/z… a.使用相对于类路径的资源引用(resource)

 <mappers>
     <mapper resource="UserMapper.xml"/>
 </mappers>

b.使用完全限定资源定位符(绝对路径)(URL)

 <mappers>
     <mapper resource="file:///app/sale/mappers/UserMapper.xml"/>
 </mappers>

c.使用映射器接口实现类的完全限定类名

<mappers>
   <mapper class="com.boge.mapper.UserMapper"/>
</mappers>

d.将包内的映射器接口实现全部注册为映射器(最常用)

<mappers>
   <mapper class="com.boge.mapper"/>
</mappers>

2. 映射文件

MyBatis 的真正强大在于它的语句映射,这是它的魔力所在。由于它的异常强大,映射器的 XML 文件就显得相对简单。如果拿它跟具有相同功能的 JDBC 代码进行对比,你会立即发现省掉了将近 95% 的代码。MyBatis 致力于减少使用成本,让用户能更专注于 SQL 代码。

SQL 映射文件只有很少的几个顶级元素(按照应被定义的顺序列出):

  • cache – 该命名空间的缓存配置。
  • cache-ref – 引用其它命名空间的缓存配置。
  • resultMap– 描述如何从数据库结果集中加载对象,是最复杂也是最强大的元素。
  • parameterMap – 老式风格的参数映射。此元素已被废弃,并可能在将来被移除!请使用行内参数映射。文档中不会介绍此元素。
  • sql – 可被其它语句引用的可重用语句块。
  • insert – 映射插入语句。
  • update – 映射更新语句。
  • delete – 映射删除语句。
  • select – 映射查询语句。

2.1 cache

给定命名空间的缓存配置(是否开启二级缓存)。

2.2 cache-ref

其他命名空间缓存配置的引用。缓存相关两个标签我们在讲解缓存的时候会详细讲到。

2.3 resultMap

是最复杂也是最强大的元素,用来描述如何从数据库结果集中来加载对象。

<resultMap id="BaseResultMap" type="Employee">
   <id column="emp_id" jdbcType="INTEGER" property="empId"/>
   <result column="emp_name" jdbcType="VARCHAR" property="empName"/>
   <result column="gender" jdbcType="CHAR" property="gender"/>
   <result column="email" jdbcType="VARCHAR" property="email"/>
   <result column="d_id" jdbcType="INTEGER" property="dId"/>
</resultMap>

2.4 sql

可被其他语句引用的可重用语句块。

<sql id="Base_Column_List">
emp_id, emp_name, gender, email, d_id
</sql>

2.5 增删改查标签

针对常用的增删改查操作提供的有对应的标签来处理 <insert> – 映射插入语句 <update> – 映射更新语句 <delete> – 映射删除语句

<select
 id="selectPerson"
 parameterType="int"
 parameterMap="deprecated"
 resultType="hashmap"
 resultMap="personResultMap"
 flushCache="false"
 useCache="true"
 timeout="10"
 fetchSize="256"
 statementType="PREPARED"
 resultSetType="FORWARD_ONLY">

image.png

image.png

四、MyBatis最佳实践

1.动态SQL语句

动态 SQL 是 MyBatis 的强大特性之一。如果你使用过 JDBC 或其它类似的框架,你应该能理解根据不同条件拼接 SQL 语句有多痛苦,例如拼接时要确保不能忘记添加必要的空格,还要注意去掉列表最后一个列名的逗号。利用动态 SQL,可以彻底摆脱这种痛苦。

使用动态 SQL 并非一件易事,但借助可用于任何 SQL 映射语句中的强大的动态 SQL 语言,MyBatis 显著地提升了这一特性的易用性。

如果你之前用过 JSTL 或任何基于类 XML 语言的文本处理器,你对动态 SQL 元素可能会感觉似曾相识。在 MyBatis 之前的版本中,需要花时间了解大量的元素。借助功能强大的基于 OGNL 的表达式,MyBatis 3 替换了之前的大部分元素,大大精简了元素种类,现在要学习的元素种类比原来的一半还要少。

  • if
  • choose (when, otherwise)
  • trim (where, set)
  • foreach

1.1 if

需要判断的时候,条件写在test中

    <select id="selectListIf" parameterType="user" resultMap="BaseResultMap" >
        select
            <include refid="baseSQL"></include>
        from t_user
        <where>
            <if test="id != null">
                and id = #{id}
            </if>
            <if test="userName != null">
                and user_name = #{userName}
            </if>
        </where>
    </select>

1.2 choose

需要选择一个条件的时候

    <!-- choose 的使用 -->
    <select id="selectListChoose" parameterType="user" resultMap="BaseResultMap" >
        select
        <include refid="baseSQL"></include>
        from t_user
        <where>
            <choose>
                <when test="id != null">
                    id = #{id}
                </when>
                <when test="userName != null and userName != ''">
                    and user_name like CONCAT(CONCAT('%',#{userName,jdbcType=VARCHAR}),'%')
                </when>
                <otherwise>

                </otherwise>
            </choose>
        </where>
    </select>

1.3 trim

需要去掉where、and、逗号之类的符号的时候

    <!--
        trim 的使用
        替代where标签的使用
    -->
    <select id="selectListTrim" resultMap="BaseResultMap" 
            parameterType="user">
        select <include refid="baseSQL"></include>
        <!-- <where>
            <if test="username!=null">
                and name = #{username}
            </if>
        </where> -->
        <trim prefix="where" prefixOverrides="AND |OR ">
            <if test="userName!=null">
                and user_name = #{userName}
            </if>
            <if test="age != 0">
                and age = #{age}
            </if>
        </trim>
    </select>

    <!-- 替代set标签的使用 -->
    <update id="updateUser" parameterType="User">
        update t_user
        <trim prefix="set" suffixOverrides=",">
            <if test="userName!=null">
                user_name = #{userName},
            </if>
            <if test="age != 0">
                age = #{age}
            </if>
        </trim>
        where id=#{id}
    </update>

1.4 foreach

需要遍历集合的时候

    <delete id="deleteByList" parameterType="java.util.List">
         delete from t_user 
         where id in
        <foreach collection="list" item="item" open="(" separator="," close=")">
             #{item.id,jdbcType=INTEGER}
        </foreach>
    </delete>

动态SQL主要是用来解决SQL语句生成的问题。

2.批量操作

我们在项目中会有一些批量操作的场景,比如导入文件批量处理数据的情况(批量新增商户、批量修改商户信息),当数据量非常大,比如超过几万条的时候,在Java代码中循环发送SQL到数据库执行肯定是不现实的,因为这个意味着要跟数据库创建几万次会话。即使在同一个连接中,也有重复编译和执行SQL的开销。

例如循环插入10000条(大约耗时3秒钟):

public class Test03Batch {

    public SqlSession session;

    @Before
    public void init() throws IOException {
        // 1.获取配置文件
        InputStream in = Resources.getResourceAsStream("mybatis-config.xml");
        // 2.加载解析配置文件并获取SqlSessionFactory对象
        SqlSessionFactory factory = new SqlSessionFactoryBuilder().build(in);
        // 3.根据SqlSessionFactory对象获取SqlSession对象
        session = factory.openSession();
    }

    /**
     * 循环插入10000
     */
    @Test
    public void test1(){
        long start = System.currentTimeMillis();
        UserMapper mapper = session.getMapper(UserMapper.class);
        int count = 12000;
        for (int i=2000; i< count; i++) {
            User user = new User();
            user.setUserName("a"+i);
            mapper.insertUser(user);
         }
         session.commit();
         session.close();
         long end = System.currentTimeMillis();
         System.out.println("循环批量插入"+count+"条,耗时:" + (end -start )+"毫秒");
    }
}

在MyBatis里面是支持批量的操作的,包括批量的插入、更新、删除。我们可以直接传入一个List、Set、Map或者数组,配合动态SQL的标签,MyBatis会自动帮我们生成语法正确的SQL语句。

2.1 批量插入

批量插入的语法是这样的,只要在values后面增加插入的值就可以了。

insert into tbl_emp (emp_id, emp_name, gender,email, d_id) values ( ?,?,?,?,? ),( ?,?,?,?,? ),( ?,?,?,?,? )

在Mapper文件里面,我们使用foreach标签拼接 values部分的语句:

    <!-- 批量插入 -->
    <insert id="insertUserList" parameterType="java.util.List" >
        insert into t_user(user_name,real_name)
        values
        <foreach collection="list" item="user" separator=",">
            (#{user.userName},#{user.realName})
        </foreach>

    </insert>

Java代码里面,直接传入一个List类型的参数。

    /**
     * 批量插入
     */
    @Test
    public void test2(){
        long start = System.currentTimeMillis();
        UserMapper mapper = session.getMapper(UserMapper.class);
        int count = 12000;
        List<User> list = new ArrayList<>();
        for (int i=2000; i< count; i++) {
            User user = new User();
            user.setUserName("a"+i);
            list.add(user);
        }
        mapper.insertUserList(list);
        session.commit();
        session.close();
        long end = System.currentTimeMillis();
        System.out.println("循环批量插入"+count+"条,耗时:" + (end -start )+"毫秒");
    }

插入一万条大约耗时1秒钟。

可以看到,动态SQL批量插入效率要比循环发送SQL执行要高得多。最关键的地方就在于减少了跟数据库交互的次数,并且避免了开启和结束事务的时间消耗。

2.2 批量更新

批量更新的语法是这样的,通过case when,来匹配id相关的字段值

update t_user set 
user_name = 
case id 
when ? then ? 
when ? then ? 
when ? then ? end ,
real_name = 
case id
when ? then ? 
when ? then ? 
when ? then ? end 
where id in ( ? , ? , ? )

所以在Mapper文件里面最关键的就是case when和where的配置。 需要注意一下open属性和separator属性。

    <update id="updateUserList">
     update t_user set
        user_name =
        <foreach collection="list" item="user" index="index" separator=" " open="case id" close="end">
        when #{user.id} then #{user.userName}
        </foreach>
         ,real_name =
         <foreach collection="list" item="user" index="index" separator=" " open="case id" close="end">
          when #{user.id} then #{user.realName}
         </foreach>
         where id in
         <foreach collection="list" item="item" open="(" separator="," close=")">
          #{item.id,jdbcType=INTEGER}
         </foreach>
     </update>
    /**
     * 批量更新
     */
    @Test
    public void test3(){
        long start = System.currentTimeMillis();
        UserMapper mapper = session.getMapper(UserMapper.class);
        int count = 12000;
        List<User> list = new ArrayList<>();
        for (int i=2000; i< count; i++) {
            User user = new User();
            user.setId(i);
            user.setUserName("a"+i);
            list.add(user);
        }
        mapper.updateUserList(list);
        session.commit();
        session.close();
        long end = System.currentTimeMillis();
        System.out.println("批量更新"+count+"条,耗时:" + (end -start )+"毫秒");
    }

2.3 批量删除

批量删除也是类似的。

    <delete id="deleteByList" parameterType="java.util.List">
         delete from t_user where id in
        <foreach collection="list" item="item" open="(" separator="," close=")">
            #{item.id,jdbcType=INTEGER}
        </foreach>
    </delete>

2.4 BatchExecutor

当然MyBatis的动态标签的批量操作也是存在一定的缺点的,比如数据量特别大的时候,拼接出来的SQL语句过大。

MySQL的服务端对于接收的数据包有大小限制,max_allowed_packet 默认是 4M,需要修改默认配置或者手动地控制条数,才可以解决这个问题。 Caused by: com.mysql.jdbc.PacketTooBigException: Packet for query is too large (7188967 > 4194304). You can change this value on the server by setting the max_allowed_packet' variable. 在我们的全局配置文件中,可以配置默认的Executor的类型(默认是SIMPLE)。其中有一种BatchExecutor。

<setting name="defaultExecutorType" value="BATCH" />

也可以在创建会话的时候指定执行器类型 SqlSession session = sqlSessionFactory.openSession(ExecutorType.BATCH); Executor

image.png

1.SimpleExecutor:每执行一次update或select,就开启一个Statement对象,用完立刻关闭Statement对象。

2.ReuseExecutor:执行update或select,以sql作为key查找Statement对象,存在就使用,不存在就创建,用完后,不关闭Statement对象,而是放置于Map内,供下一次使用。简言之,就是重复使用Statement对象。

3.BatchExecutor:执行update(没有select,JDBC批处理不支持select),将所有sql都添加到批处理中(addBatch()),等待统一执行(executeBatch()),它缓存了多个Statement对象,每个Statement对象都是addBatch()完毕后,等待逐一执行executeBatch()批处理。与JDBC批处理相同。executeUpdate()是一个语句访问一次数据库,executeBatch()是一批语句访问一次数据库(具体一批发送多少条SQL跟服务端的max_allowed_packet有关)。BatchExecutor底层是对JDBC ps.addBatch()和ps. executeBatch()的封装。

@Test
public void testJdbcBatch() throws IOException {
   Connection conn = null;
   PreparedStatement ps = null;

   try {
       conn = DriverManager.getConnection("jdbc:mysql://localhost:3306/mybatisdb?rewriteBatchedStatements=true", "root", "123456");
       ps = conn.prepareStatement(
               "INSERT into blog values (?, ?, ?)");

       for (int i = 1000; i < 101000; i++) {
           Blog blog = new Blog();
           ps.setInt(1, i);
           ps.setString(2, String.valueOf(i)+"");
           ps.setInt(3, 1001);
           ps.addBatch();
      }

       ps.executeBatch();
       ps.close();
       conn.close();
  } catch (SQLException se) {
       se.printStackTrace();
  } catch (Exception e) {
       e.printStackTrace();
  } finally {
       try {
           if (ps != null) ps.close();
      } catch (SQLException se2) {
      }
       try {
           if (conn != null) conn.close();
      } catch (SQLException se) {
           se.printStackTrace();
      }
  }
}

3.关联查询

3.1 嵌套查询

我们在查询业务数据的时候经常会遇到关联查询的情况,比如查询员工就会关联部门(一对一),查询学生成绩就会关联课程(一对一),查询订单就会关联商品(一对多),等等。 用户和部门的对应关系是1对1的关系

<!-- 嵌套查询 1对1 1个用户对应一个部门-->
    <resultMap id="nestedMap1" type="user">
        <id property="id" column="id" jdbcType="INTEGER"/>
        <result property="userName" column="user_name" jdbcType="VARCHAR" />
        <result property="realName" column="real_name" jdbcType="VARCHAR" />
        <result property="password" column="password" jdbcType="VARCHAR"/>
        <result property="age" column="age" jdbcType="INTEGER"/>
        <result property="dId" column="d_id" jdbcType="INTEGER"/>
        <association property="dept" javaType="dept">
            <id column="did" property="dId"/>
            <result column="d_name" property="dName"/>
            <result column="d_desc" property="dDesc"/>
        </association>
    </resultMap>

    <select id="queryUserNested" resultMap="nestedMap1">
        SELECT
            t1.`id`
            ,t1.`user_name`
            ,t1.`real_name`
            ,t1.`password`
            ,t1.`age`
            ,t2.`did`
            ,t2.`d_name`
            ,t2.`d_desc`
        FROM t_user t1
        LEFT JOIN
            t_department t2
            ON t1.`d_id` = t2.`did`
    </select>

还有就是1对多的关联关系,嵌套查询

<!-- 嵌套查询 1对多 1个部门有多个用户-->
    <resultMap id="nestedMap2" type="dept">
        <id column="did" property="dId"/>
        <result column="d_name" property="dName"/>
        <result column="d_desc" property="dDesc"/>
        <collection property="users" ofType="user">
            <id property="id" column="id" jdbcType="INTEGER"/>
            <result property="userName" column="user_name" jdbcType="VARCHAR" />
            <result property="realName" column="real_name" jdbcType="VARCHAR" />
            <result property="password" column="password" jdbcType="VARCHAR"/>
            <result property="age" column="age" jdbcType="INTEGER"/>
            <result property="dId" column="d_id" jdbcType="INTEGER"/>
        </collection>
    </resultMap>
    <select id="queryDeptNested" resultMap="nestedMap2">
        SELECT
            t1.`id`
            ,t1.`user_name`
            ,t1.`real_name`
            ,t1.`password`
            ,t1.`age`
            ,t2.`did`
            ,t2.`d_name`
            ,t2.`d_desc`
        FROM t_user t1
        RIGHT JOIN
            t_department t2
            ON t1.`d_id` = t2.`did`
    </select>

3.2 延迟加载

在MyBatis里面可以通过开启延迟加载的开关来解决这个问题。 在settings标签里面可以配置:

<!--延迟加载的全局开关。当开启时,所有关联对象都会延迟加载。默认false -->
<setting name="lazyLoadingEnabled" value="true"/>
<!--当开启时,任何方法的调用都会加载该对象的所有属性。默认false,可通过select标签的 fetchType来覆盖-->
<setting name="aggressiveLazyLoading" value="false"/>
<!-- MyBatis 创建具有延迟加载能力的对象所用到的代理工具,默认JAVASSIST -->
<setting name="proxyFactory" value="CGLIB" />

lazyLoadingEnabled决定了是否延迟加载(默认false)。 aggressiveLazyLoading决定了是不是对象的所有方法都会触发查询。 1对1的延迟加载配置

    <!-- 延迟加载 1对1 -->
    <resultMap id="nestedMap1Lazy" type="user">
        <id property="id" column="id" jdbcType="INTEGER"/>
        <result property="userName" column="user_name" jdbcType="VARCHAR" />
        <result property="realName" column="real_name" jdbcType="VARCHAR" />
        <result property="password" column="password" jdbcType="VARCHAR"/>
        <result property="age" column="age" jdbcType="INTEGER"/>
        <result property="dId" column="d_id" jdbcType="INTEGER"/>
        <association property="dept" javaType="dept" column="d_id" select="queryDeptByUserIdLazy">

        </association>
    </resultMap>
    <resultMap id="baseDept" type="dept">
        <id column="did" property="dId"/>
        <result column="d_name" property="dName"/>
        <result column="d_desc" property="dDesc"/>
    </resultMap>
    <select id="queryUserNestedLazy" resultMap="nestedMap1Lazy">
        SELECT
            t1.`id`
            ,t1.`user_name`
            ,t1.`real_name`
            ,t1.`password`
            ,t1.`age`
            ,t1.d_id
        FROM t_user t1
    </select>
    <select id="queryDeptByUserIdLazy" parameterType="int" resultMap="baseDept">
        select * from t_department where did = #{did}
    </select>

注意:开启了延迟加载的开关,调用user.getDept()以及默认的(equals,clone,hashCode,toString)时才会发起第二次查询,其他方法并不会触发查询,比如blog.getName();

    /**
     * 1对1  关联查询 延迟加载
     * @throws Exception
     */
    @Test
    public void test03() throws Exception{
        init();
        UserMapper mapper = session.getMapper(UserMapper.class);
        List<User> users = mapper.queryUserNestedLazy();
        for (User user : users) {
            System.out.println(user.getUserName() );
            //System.out.println(user.getUserName() + "---->"+user.getDept());
        }
    }

触发延迟加载的方法可以通过<lazyLoadTriggerMethods>配置,默认 equals(),clone(),hashCode(),toString()。 1对多的延迟加载的配置

    <!-- 1对多 延迟加载 -->
    <resultMap id="nestedMap2Lazy" type="dept">
        <id column="did" property="dId"/>
        <result column="d_name" property="dName"/>
        <result column="d_desc" property="dDesc"/>
        <collection property="users" ofType="user" column="did" select="queryUserByDeptLazy">
        </collection>
    </resultMap>

    <select id="queryDeptNestedLazy" resultMap="nestedMap2">
        SELECT
            ,t2.`did`
            ,t2.`d_name`
            ,t2.`d_desc`
        FROM
            t_department t2

    </select>

    <select id="queryUserByDeptLazy"  resultMap="BaseResultMap" >
        select * from t_user where d_id = #{did}
    </select>

4.分页操作

4.1 逻辑分页

MyBatis里面有一个逻辑分页对象RowBounds,里面主要有两个属性,offset和limit(从第几条开始,查询多少条)。我们可以在Mapper接口的方法上加上这个参数,不需要修改xml里面的SQL语句。 接口中定义

    public List<User> queryUserList(RowBounds rowBounds);

测试类

    @Test
    public void test01() throws Exception{
        init();
        UserMapper mapper = session.getMapper(UserMapper.class);
        // 设置分页的数据
        RowBounds rowBounds = new RowBounds(1,3);
        List<User> users = mapper.queryUserList(rowBounds);
        for (User user : users) {
            System.out.println(user);
        }
    }

RowBounds的工作原理其实是对ResultSet的处理。它会舍弃掉前面offset条数据,然后再取剩下的数据的limit条。

// DefaultResultSetHandler.java
private void handleRowValuesForSimpleResultMap(ResultSetWrapper rsw, ResultMap resultMap, ResultHandler<?> resultHandler, RowBounds rowBounds, ResultMapping parentMapping) throws SQLException {
   DefaultResultContext<Object> resultContext = new DefaultResultContext();
   ResultSet resultSet = rsw.getResultSet();
   this.skipRows(resultSet, rowBounds);
   while(this.shouldProcessMoreRows(resultContext, rowBounds) && !resultSet.isClosed() && resultSet.next()) {
       ResultMap discriminatedResultMap = this.resolveDiscriminatedResultMap(resultSet, resultMap, (String)null);
       Object rowValue = this.getRowValue(rsw, discriminatedResultMap, (String)null);
       this.storeObject(resultHandler, resultContext, rowValue, parentMapping, resultSet);
  }
}

很明显,如果数据量大的话,这种翻页方式效率会很低(跟查询到内存中再使用subList(start,end)没什么区别)。所以我们要用到物理翻页。

4.2 物理分页

物理翻页是真正的翻页,它是通过数据库支持的语句来翻页。 第一种简单的办法就是传入参数(或者包装一个page对象),在SQL语句中翻页。

<select id="selectUserPage" parameterType="map" resultMap="BaseResultMap">
  select * from t_user limit #{curIndex} , #{pageSize}
</select>

第一个问题是我们要在Java业务代码里面去计算起止序号;第二个问题是:每个需要翻页的Statement都要编写limit语句,会造成Mapper映射器里面很多代码冗余。 那我们就需要一种通用的方式,不需要去修改配置的任何一条SQL语句,我们只要传入当前是第几页,每页多少条就可以了,自动计算出来起止序号。 我们最常用的做法就是使用翻页的插件,比如PageHelper。

// pageSize每一页几条
PageHelper.startPage(pn, 10);
List<Employee> emps = employeeService.getAll();
// navigatePages 导航页码数
PageInfo page = new PageInfo(emps, 10);
return Msg.success().add("pageInfo", page);

PageHelper是通过MyBatis的拦截器实现的,插件的具体原理我们后面的课再分析。简单地来说,它会根据PageHelper的参数,改写我们的SQL语句。比如MySQL会生成limit语句,Oracle会生成rownum语句,SQL Server会生成top语句。

5.MBG与Example

github.com/mybatis/gen…

我们在项目中使用MyBaits的时候,针对需要操作的一张表,需要创建实体类、Mapper映射器、Mapper接口,里面又有很多的字段和方法的配置,这部分的工作是非常繁琐的。而大部分时候我们对于表的基本操作是相同的,比如根据主键查询、根据Map查询、单条插入、批量插入、根据主键删除等等等等。当我们的表很多的时候,意味着有大量的重复工作。

所以有没有一种办法,可以根据我们的表,自动生成实体类、Mapper映射器、Mapper接口,里面包含了我们需要用到的这些基本方法和SQL呢? MyBatis也提供了一个代码生成器,叫做MyBatis Generator,简称MBG(它是MyBatis的一个插件)。我们只需要修改一个配置文件,使用相关的jar包命令或者Java代码就可以帮助我们生成实体类、映射器和接口文件。

MBG的配置文件里面有一个Example的开关,这个东西用来构造复杂的筛选条件的,换句话说就是根据我们的代码去生成where条件。 原理:在实体类中包含了两个有继承关系的Criteria,用其中自动生成的方法来构建查询条件。把这个包含了Criteria的实体类作为参数传到查询参数中,在解析Mapper映射器的时候会转换成SQL条件。

5.1 添加配置文件

我们添加如下的配置文件

<?xml version="1.0" encoding="UTF-8"?>
<!DOCTYPE generatorConfiguration
        PUBLIC "-//mybatis.org//DTD MyBatis Generator Configuration 1.0//EN"
        "http://mybatis.org/dtd/mybatis-generator-config_1_0.dtd">

<generatorConfiguration>
    <!-- 数据库的驱动包路径 -->
    <classPathEntry location="C:\Users\dpb\.m2\repository\mysql\mysql-connector-java\8.0.11\mysql-connector-java-8.0.11.jar" />

    <context id="DB2Tables" targetRuntime="MyBatis3">
        <!-- 去掉生成文件中的注释 -->
        <commentGenerator>
            <property name="suppressAllComments" value="true" />
        </commentGenerator>
        <!-- 数据库链接URL、用户名、密码 -->
        <jdbcConnection driverClass="com.mysql.cj.jdbc.Driver"
                        connectionURL="jdbc:mysql://localhost:3306/mybatisdb?characterEncoding=utf-8&serverTimezone=UTC"
                        userId="root"
                        password="123456">
            <property name="nullCatalogMeansCurrent" value="true" />
        </jdbcConnection>
        <!-- <jdbcConnection driverClass="oracle.jdbc.driver.OracleDriver"
              connectionURL="jdbc:oracle:thin:@localhost:1521:XE"
              userId="car"
              password="car">
      </jdbcConnection>  -->

        <javaTypeResolver >
            <property name="forceBigDecimals" value="false" />
        </javaTypeResolver>
        <!-- 生成模型的包名和位置 -->
        <javaModelGenerator targetPackage="com.boge.vip.domain" targetProject="./src/main/java">
            <!-- 是否在当前路径下新加一层schema,eg:fase路径com.oop.eksp.user.model, true:com.oop.eksp.user.model.[schemaName] -->
            <property name="enableSubPackages" value="false" />
            <property name="trimStrings" value="true" />
        </javaModelGenerator>
        <!-- 生成的映射文件包名和位置 -->
        <sqlMapGenerator targetPackage="com.boge.vip.mapper"  targetProject="./src/main/java">
            <property name="enableSubPackages" value="false" />
        </sqlMapGenerator>
        <!-- 生成DAO的包名和位置 -->
        <javaClientGenerator type="XMLMAPPER" targetPackage="com.boge.vip.mapper"  targetProject="./src/main/java">
            <property name="enableSubPackages" value="false" />
        </javaClientGenerator>

        <table  tableName="t_user" domainObjectName="User"   />


    </context>
</generatorConfiguration>

5.2 添加插件

我们需要在pom.xml中添加对应的插件

    <build>
        <plugins>
            <plugin>
                <groupId>org.mybatis.generator</groupId>
                <artifactId>mybatis-generator-maven-plugin</artifactId>
                <version>1.3.2</version>
                <configuration>
                    <!-- 指定配置文件的位置 -->
                    <configurationFile>src/main/resources/generatorConfig.xml</configurationFile>
                </configuration>
            </plugin>
        </plugins>
    </build>

5.3 生成

然后我们就可以利用插件帮助我们快速生成我们需要的表结构对应的相关文件

image.png

6. 通用Mapper

问题:当我们的表字段发生变化的时候,我们需要修改实体类和Mapper文件定义的字段和方法。如果是增量维护,那么一个个文件去修改。如果是全量替换,我们还要去对比用MBG生成的文件。字段变动一次就要修改一次,维护起来非常麻烦。

6.1 方式一

第一个,因为MyBatis的Mapper是支持继承的(见:github.com/mybatis/myb… 所以我们可以把我们的Mapper.xml和Mapper接口都分成两个文件。一个是MBG生成的,这部分是固定不变的。然后创建DAO类继承生成的接口,变化的部分就在DAO里面维护。

public interface UserMapperExt extends UserMapper {
    public List<User> selectUserByName(String userName);
}

对应的映射文件

<?xml version="1.0" encoding="UTF-8" ?>
<!DOCTYPE mapper PUBLIC "-//mybatis.org//DTD Mapper 3.0//EN" "http://mybatis.org/dtd/mybatis-3-mapper.dtd" >
<mapper namespace="com.boge.vip.mapper.UserMapperExt" >
  <resultMap id="BaseResultMapExt" type="com.boge.vip.domain.User" ml>
    <id column="id" property="id" jdbcType="INTEGER" />
    <result column="user_name" property="userName" jdbcType="VARCHAR" />
    <result column="real_name" property="realName" jdbcType="VARCHAR" />
    <result column="password" property="password" jdbcType="VARCHAR" />
    <result column="age" property="age" jdbcType="INTEGER" />
    <result column="d_id" property="dId" jdbcType="INTEGER" />
    <result column="i_id" property="iId" jdbcType="INTEGER" />
  </resultMap>
  
  <select id="selectUserByName" resultMap="BaseResultMapExt" >
    select * from t_user where user_name = #{userName}
  </select>
</mapper>

在全局配置文件中我们也需要扫描

    <mappers>
        <mapper resource="mapper/UserMapper.xml"/>
        <mapper resource="mapper/UserMapperExt.xml"/>
    </mappers>

所以以后只要修改Ext的文件就可以了。这么做有一个缺点,就是文件会增多。

image.png

6.2 方式二

既然针对每张表生成的基本方法都是一样的,也就是公共的方法部分代码都是一样的,我们能不能把这部分合并成一个文件,让它支持泛型呢? 当然可以!

编写一个支持泛型的通用接口,比如叫GPBaseMapper <T>,把实体类作为参数传入。这个接口里面定义了大量的增删改查的基础方法,这些方法都是支持泛型的。

自定义的Mapper接口继承该通用接口,例如BlogMapper extends GPBaseMapper <Blog>,自动获得对实体类的操作方法。遇到没有的方法,我们依然可以在我们自己的Mapper里面编写。

我们能想到的解决方案,早就有人做了这个事了,这个东西就叫做通用Mapper。 github.com/abel533/Map… 用途:主要解决单表的增删改查问题,并不适用于多表关联查询的场景。 除了配置文件变动的问题之外,通用Mapper还可以解决:

1.每个Mapper接口中大量的重复方法的定义;

2.屏蔽数据库的差异;

3.提供批量操作的方法;

4.实现分页。

使用方式:在Spring中使用时,引入jar包,替换applicationContext.xml中的sqlSessionFactory和configure。

<bean class="tk.mybatis.spring.mapper.MapperScannerConfigurer">
   <property name="basePackage" value="com.boge.crud.dao"/>
</bean>

7.MyBatis-Plus

mybatis.plus/guide

MyBatis-Plus是原生MyBatis的一个增强工具,可以在使用原生MyBatis的所有功能的基础上,使用plus特有的功能。

MyBatis-Plus的核心功能: 通用 CRUD:定义好Mapper接口后,只需要继承BaseMapper<T> 接口即可获得通用的增删改查功能,无需编写任何接口方法与配置文件。

条件构造器:通过EntityWrapper<T>(实体包装类),可以用于拼接 SQL 语句,并且支持排序、分组查询等复杂的SQL。 代码生成器:支持一系列的策略配置与全局配置,比MyBatis的代码生成更好用。 另外MyBatis-Plus也有分页的功能。