Nacos源码—4.Nacos集群高可用分析二

217 阅读28分钟

大纲

6.CAP原则与Raft协议

7.Nacos实现的Raft协议是如何写入数据的

8.Nacos实现的Raft协议是如何选举Leader节点的

9.Nacos实现的Raft协议是如何同步数据的

10.Nacos如何实现Raft协议的简版总结


6.CAP原则与Raft协议

(1)CAP分别指的是什么

(2)什么是分区以及容错

(3)为什么不能同时满足CAP原则

(4)Raft协议定义节点的三种状态

(5)Raft协议的数据同步流程

(6)Raft协议的Leader选举流程

(7)Raft协议如何解决脑裂问题

(8)总结

(1)CAP分别指的是什么

一.C指的是一致性Consistency

各个集群节点之间的数据,必须要保证一致。

二.A指的是可用性Availability

在分布式架构中,每个请求都能在合理的时间内获得符合预期的响应。

三.P指的是分区容错性Partition Tolerance

当集群节点间出现网络问题,整个系统依然能正常提供服务。

在CAP原则中,我们首先要保证P即分区容错性。

(2)什么是分区以及容错

分区指的是网络分区。如果在分布式架构中,出现了网络通信问题。比如节点A可以和节点B相互通信,但是不能和节点C、D进行通信。但是节点C、D之间是可以通信的,这种情况下就是出现了网络分区。

容错是指在分布式架构中,集群节点出现分区情况时,整个系统仍然要保持对外提供服务的能力,不能因为网络分区而导致整个系统不能对外提供服务。

在CAP原则下:由于P是首要保证的,所以C、A就不能兼得,必须要舍弃其一。因此需要根据业务来权衡,是更注重可用性、还是更加注重一致性。

(3)为什么不能同时满足CAP原则

首先前提条件是,需要满足P。

情况一: 假设在分布式集群中选择使用CP架构,更加注重数据的一致性。这时出现了网络分区,节点A、B与节点C之间网络不互通。如果此时向集群写入一个数据,由于节点A、B能够网络互通,所以节点A、B写入的数据可以相互同步,但是节点C没办法做数据同步。那么在这种情况下,如何才能保证数据的一致性呢?

此时只能将节点C暂时看作不可用的状态,等网络恢复和数据同步好了,节点C才能正常地提供服务。否则下一次用户向集群请求获取数据时,请求到了节点C。但由于网络分区导致节点C并未同步数据,那么本次查询就查不到数据,这样就达不到CP架构的一致性要求了。所以肯定需要舍弃节点C的可用性。

情况二: 假设在分布式集群中选择使用AP架构,更加注重数据的可用性。这时出现了网络分区,节点A、B与节点C之间网络不互通。虽然节点C暂时由于网络不通的原因,无法进行数据同步。但是由于集群更加注重服务的可用性,所以节点C还是可以正常提供服务。只是节点C和节点A、B之间的数据略有差异,但不影响节点的正常使用。所以就需要舍弃节点C的数据一致性。

在AP架构中,集群节点间的数据也需要同步。集群节点数据的同步一般都是通过一些异步任务来保证数据的最终一致性,只是同步时效没有那么及时。

在CP架构中,可以通过Raft协议实现数据一致性。Raft协议就是在分布式架构下,多节点保证数据一致性的协议。

(4)Raft协议定义节点的三种状态

Raft协议对集群节点定义了三种状态:

一.Follower追随者

这是默认的状态,所有的集群节点一开始都是Follower状态。

二.Candidate候选者

当某集群节点开始发起投票选举Leader时,首先会投给自己一票,这时就会从Follower状态变成Candidate状态。

三.Leader领导者

当某集群节点获得了大多数集群节点的投票,那么就会变成Leader状态。

(5)Raft协议的数据同步流程

一.Raft协议是如何处理数据写入请求

在Raft协议中,只有Leader节点才会处理客户端数据的写入请求。如果非Leader节点收到了写入请求,会转发到Leader节点上进行处理。

数据的写入一共有两个状态:uncommit和commit。这个两个状态对应于两阶段提交,可以保证数据正确写入成功。

当Leader节点接收到一个数据写入请求时:首先会在自身的节点进行数据处理,然后马上同步给集群的其他节点,此时Leader节点的这个数据的状态是uncommit状态。只有当半数以上的其他节点写入成功,Leader节点才会把数据写入成功。当Leader节点最终把数据写入成功后,会通知其他节点进行commit,此时Leader节点的这个数据的状态是commit状态。

二.非Leader节点写入失败如何处理

由于Leader节点只需要有半数以上的节点写入成功即可,所以如果有部分非Leader节点没有写入或写入失败,该如何处理?

Raft协议中的Leader节点和Follower节点会有心跳机制。在心跳传输过程中,Leader节点会把最新的数据传给其他Follower节点,以保证Follower节点中的数据和Leader节点的数据是一致的。

需要注意的是:当Follower节点没有在指定时间内接收到Leader节点发送过来的心跳包,Follower节点就会认为Leader节点挂掉了,此时Follower节点会把自身状态修改为Candidate并且重新发起投票。

https://thesecretlivesofdata.com/raft/#home
Let's say we have a single node system.
For this example, you can think of our node as a database server that stores a single value.
We also have a client that can send a value to the server.
Coming to agreement, or consensus, on that value is easy with one node.
But how do we come to consensus if we have multiple nodes?
That's the problem of distributed consensus.
Raft is a protocol for implementing distributed consensus.
Let's look at a high level overview of how it works.

A node can be in 1 of 3 states: the Follower state, the Candidate state, or the Leader state.
All our nodes start in the follower state.
If followers don't hear from a leader then they can become a candidate.
The candidate then requests votes from other nodes.
Nodes will reply with their vote.
The candidate becomes the leader if it gets votes from a majority of nodes.
This process is called Leader Election.

All changes to the system now go through the leader.
Each change is added as an entry in the node's log.
This log entry is currently uncommitted so it won't update the node's value.
To commit the entry the node first replicates it to the follower nodes...
then the leader waits until a majority of nodes have written the entry.
The entry is now committed on the leader node and the node state is "5".
The leader then notifies the followers that the entry is committed.
The cluster has now come to consensus about the system state.
This process is called Log Replication.

(6)Raft协议的Leader选举流程

Leader是如何选举出来的?

一.选举超时时间和选举步骤

假设使用了Raft协议的集群有3个节点:那么一开始,三个节点都会在倒计时中进行等待,此时会有一个称为Election Timeout的随机休眠时间或选举超时时间,该选举超时时间会被随机分配到150ms到300ms之间。

等待超过选举超时时间过后,节点会马上进行投票,投票分为如下几个步骤:

步骤一:先投给自己一票,并且把自己节点状态修改为Candidate

步骤二:向其他集群节点进行投票

步骤三:获取投票结果,如果过半节点投自己,则把状态修改为Leader

一旦Leader节点选举出来,其他节点的数据都要以Leader节点的为准。因此Leader节点会马上通过心跳机制,同步数据给其他节点。

https://thesecretlivesofdata.com/raft/#election
In Raft there are two timeout settings which control elections.

First is the election timeout.
The election timeout is the amount of time a follower waits until becoming a candidate.
The election timeout is randomized to be between 150ms and 300ms.
After the election timeout the follower becomes a candidate and starts a new election term...
...votes for itself...
...and sends out Request Vote messages to other nodes.
If the receiving node hasn't voted yet in this term then it votes for the candidate...
...and the node resets its election timeout.
Once a candidate has a majority of votes it becomes leader.
The leader begins sending out Append Entries messages to its followers.

Second is the heartbeat timeout.
These messages are sent in intervals specified by the heartbeat timeout.
Followers then respond to each Append Entries message.

This election term will continue until a follower stops receiving heartbeats and becomes a candidate.
Let's stop the leader and watch a re-election happen.
Node B is now leader of term 2.
Requiring a majority of votes guarantees that only one leader can be elected per term.

If two nodes become candidates at the same time then a split vote can occur.
Let's take a look at a split vote example...
Two nodes both start an election for the same term...
...and each reaches a single follower node before the other.
Now each candidate has 2 votes and can receive no more for this term.
The nodes will wait for a new election and try again.
Node A received a majority of votes in term 5 so it becomes leader.

二.不同的选举情况分析

如果集群启动时,节点C率先等待超过了选举超时时间。那么节点C会马上发起投票,并改变它自己的状态变为Candidate。等节点C获取超过半数以上的投票,那么它就会成为Leader节点。

如果在集群运行中,Leader节点突然下线。那么这时候其他的Follower节点会重新进行Leader选举。假设原本的Leader节点是B,但由于B突然下线,节点A、C会重新发起投票,最终节点C成为新的Leader节点。并且重新选举Leader后,Trem(任期)会进行递增。Term可理解为Leader的选举次数,次数越大说明数据肯定是最全的。

如果有四个节点,其中有两个Candidate节点都有2票,没有过半。在这种情况下,则会让全部节点重新进行随机睡眠,重新进行Leader选举。

(7)Raft协议如何解决脑裂问题

在Raft协议的一些情况下,可能会产生多个Leader节点。那么多个Leader节点是如何产生的?多个Leader会不会有冲突?

如果在一个集群下,出现了两个Leader节点,那么这就是脑裂问题。假设集群节点有5个,节点B是Leader,但由于发生了网络分区问题。节点A、B可以相互通信,可是节点C、D、E不能和Leader进行通信。那么节点C、D、E将会重新进行Leader选举,最终节点C也成为了Leader。此时,在原本一个集群下,就会产生两个Leader节点。

此时,如果有客户端来进行写数据:

第一个客户端请求到了节点B,由于节点B所在分区网络只有一个Follower节点,达不到半数以上要求,所以节点B的数据一直处于uncommit状态,数据也不会写入成功。

第二个客户端请求到了节点C,由于节点C所在分区网络有两个Follower节点,有半数以上支持,所以节点C的数据是能够写入成功的。

假如网络突然恢复,5个节点都可以相互通信,那么怎么处理两个Leader。这时两个Leader会相互发送心跳。节点B会发现节点C的Term比自己大,所以会认节点C为Leader并自动转换为Follower节点。

https://thesecretlivesofdata.com/raft/#replication
Once we have a leader elected we need to replicate all changes to our system to all nodes.
This is done by using the same Append Entries message that was used for heartbeats.
Let's walk through the process.

First a client sends a change to the leader. Set value by "5".
The change is appended to the leader's log...
...then the change is sent to the followers on the next heartbeat.
An entry is committed once a majority of followers acknowledge it...
...and a response is sent to the client.

Now let's send a command to increment the value by "2".
Our system value is now updated to "7".
Raft can even stay consistent in the face of network partitions.

Let's add a partition to separate A & B from C, D & E.
Because of our partition we now have two leaders in different terms.
Let's add another client and try to update both leaders.
One client will try to set the value of node B to "3".
Node B cannot replicate to a majority so its log entry stays uncommitted.
The other client will try to set the value of node C to "8".
This will succeed because it can replicate to a majority.

Now let's heal the network partition.
Node B will see the higher election term and step down.
Both nodes A & B will roll back their uncommitted entries and match the new leader's log.
Our log is now consistent across our cluster.

(8)总结

Raft协议相关论文:

https://raft.github.io/raft.pdf

Raft协议详细流程演示:

https://thesecretlivesofdata.com/raft/

Nacos既支持AP架构,也支持CP架构。前面介绍的集群源码,是属于AP架构的。在源码中可以看到很多异步任务,说明是比较看重可用性。由于是使用定时任务,那么数据会在某些特定时间出现不一致的情况,但最终还是会保证一致性。

7.Nacos实现的Raft协议是如何写入数据的

(1)Nacos 1.4.1版本实现Raft协议说明

(2)Nacos实现的Raft协议是如何写入数据的

(3)RaftCore的signalPublish()方法总结

(1)Nacos 1.4.1版本实现Raft协议说明

Nacos 1.4.1版本并没有完全按照标准的Raft协议所定义的流程来实现,所以该版本的实现中会存在一些问题。并且Nacos 1.4.1版本,已标注后期会删除这套实现。

Nacos 2.x版本会采用JRaft来实现Raft协议,JRaft就是完全按照Raft协议定义的流程来实现的。所以早期版本实现的Raft协议,没必要仔细研究,大概知道流程即可。

(2)Nacos实现的Raft协议是如何写入数据的

在Raft协议里只有Leader节点才会操作数据,并且会有两阶段提交的动作,所以可以通过服务实例注册的处理为入口进行分析。

在进行服务实例注册时:会通过一个key来选择调用不同ConsistencyService实现类的put()方法。而这个key中会包含一个很关键的属性叫做ephemeral,ephemeral默认是true,所以最终会执行AP架构下的服务注册。我们可以在yml配置文件中,把ephemeral属性设置为false,那么在服务实例注册时,就会执行CP架构下的服务注册。不过,注册中心一般很少使用CP架构。

如果执行的是CP架构下的服务注册,那么最终会调用RaftConsistencyServiceImpl的put()方法,从而触发调用Raft协议的核心方法:RaftCore的signalPublish()方法。

@Component
public class ServiceManager implements RecordListener<Service> {
    ...
    //Add instance to service. 添加服务实例
    public void addInstance(String namespaceId, String serviceName, boolean ephemeral, Instance... ips) throws NacosException {
        //构建要注册的服务实例对应的服务的key
        String key = KeyBuilder.buildInstanceListKey(namespaceId, serviceName, ephemeral);
        //根据命名空间以及服务名获取要注册的服务实例对应的服务
        Service service = getService(namespaceId, serviceName);
        //使用synchronized锁住要注册的服务实例对应的服务
        synchronized (service) {
            //由于一个服务可能存在多个服务实例,所以需要根据当前注册请求的服务实例ips,获取对应服务的最新服务实例列表
            List<Instance> instanceList = addIpAddresses(service, ephemeral, ips);
            //Instances实现了用于在Nacos集群进行网络传输的Record接口
            Instances instances = new Instances();
            instances.setInstanceList(instanceList);
            //执行DelegateConsistencyServiceImpl的put()方法
            consistencyService.put(key, instances);
        }
    }
    ...
}

@DependsOn("ProtocolManager")
@Service("consistencyDelegate")
public class DelegateConsistencyServiceImpl implements ConsistencyService {    
    private final PersistentConsistencyServiceDelegateImpl persistentConsistencyService;
    private final EphemeralConsistencyService ephemeralConsistencyService;
    
    public DelegateConsistencyServiceImpl(PersistentConsistencyServiceDelegateImpl persistentConsistencyService, EphemeralConsistencyService ephemeralConsistencyService) {
        this.persistentConsistencyService = persistentConsistencyService;
        this.ephemeralConsistencyService = ephemeralConsistencyService;
    }
    
    @Override
    public void put(String key, Record value) throws NacosException {
        //如果是临时实例,则调用DistroConsistencyServiceImpl.put()方法
        //如果是持久化实例,则调用PersistentConsistencyServiceDelegateImpl.put()方法
        mapConsistencyService(key).put(key, value);
    }
    
    ...
    private ConsistencyService mapConsistencyService(String key) {
        //根据不同的key选择不同的ConsistencyService
        return KeyBuilder.matchEphemeralKey(key) ? ephemeralConsistencyService : persistentConsistencyService;
    }
}

@Component("persistentConsistencyServiceDelegate")
public class PersistentConsistencyServiceDelegateImpl implements PersistentConsistencyService {
    private final RaftConsistencyServiceImpl oldPersistentConsistencyService;
    private final BasePersistentServiceProcessor newPersistentConsistencyService;
    private volatile boolean switchNewPersistentService = false;
    ...
    @Override
    public void put(String key, Record value) throws NacosException {
        switchOne().put(key, value);
    }
    
    private PersistentConsistencyService switchOne() {
        return switchNewPersistentService ? newPersistentConsistencyService : oldPersistentConsistencyService;
    }
    ...
}

//Use simplified Raft protocol to maintain the consistency status of Nacos cluster.
@Deprecated
@DependsOn("ProtocolManager")
@Service
public class RaftConsistencyServiceImpl implements PersistentConsistencyService {
    private final RaftCore raftCore;
    ...
    @Override
    public void put(String key, Record value) throws NacosException {
        checkIsStopWork();
        try {
            //Raft协议的核心实现
            raftCore.signalPublish(key, value);
        } catch (Exception e) {
            Loggers.RAFT.error("Raft put failed.", e);
            throw new NacosException(NacosException.SERVER_ERROR, "Raft put failed, key:" + key + ", value:" + value, e);
        }
    }
    ...
}

RaftCore的signalPublish()方法中的逻辑大概分成三部分:

第一部分: 方法一开始就会判断自身节点是不是Leader节点,如果不是则会通过HTTP方式转发给Leader节点进行处理。

第二部分: RaftCore的signalPublish()方法中有一行核心代码onPublish(),即如果是Leader节点则会执行RaftCore的onPublish()方法来处理数据。该方法会先把数据写入到本地文件,然后马上同步给内存注册表。

RaftStore的write(datum)方法会把服务实例信息持久化到本地文件,即把Instance服务实例信息以JSON格式持久化到Nacos服务端目录下,并且存储的文件是以命名空间##分组@@服务名来命名的。而持久化的服务实例信息,在下一次服务端重启时会重新加载到内存注册表中。

服务实例信息持久化后,会通过NotifyCenter发布ValueChangeEvent事件更新注册表。RaftCore的init()方法会向NotifyCenter注册一个订阅者PersistentNotifier。所以NotifyCenter发布ValueChangeEvent事件时,就会被PersistentNotifier的onEvent()方法监听到,然后执行PersistentNotifier的notify()方法,最后会执行Service的onChange()方法来更新内存注册表。

第三部分: 主要就是遍历集群节点,向每个节点发起通知请求来进行数据同步,这里会使用CountDownLatch闭锁来实现控制集群半数节点同步成功。

在创建CountDownLatch闭锁时,会获取集群半数的数量来创建闭锁。每当有一个集群节点同步成功,就对CountDownLatch闭锁进行减1。最后使用闭锁的await()方法进行等待,直到闭锁减完或超时才继续执行。这样通过CountDownLatch并发工具类就能实现需要过半节点成功的功能。

@Deprecated
@DependsOn("ProtocolManager")
@Component
public class RaftCore implements Closeable {
    private final RaftProxy raftProxy;
    private final RaftStore raftStore;
    public final PersistentNotifier notifier;
    ...
    
    @PostConstruct
    public void init() throws Exception {
        ...
        //注册订阅者
        NotifyCenter.registerSubscriber(notifier);
        ...
    }
    ...
    
    //Signal publish new record. If not leader, signal to leader. If leader, try to commit publish.
    public void signalPublish(String key, Record value) throws Exception {
        if (stopWork) {
            throw new IllegalStateException("old raft protocol already stop work");
        }
        //第一部分:判断自己是不是Leader节点
        if (!isLeader()) {
            ObjectNode params = JacksonUtils.createEmptyJsonNode();
            params.put("key", key);
            params.replace("value", JacksonUtils.transferToJsonNode(value));
            Map<String, String> parameters = new HashMap<>(1);
            parameters.put("key", key);

            //获取Leader节点
            final RaftPeer leader = getLeader();
            //将写请求转发给Leader节点
            raftProxy.proxyPostLarge(leader.ip, API_PUB, params.toString(), parameters);
            return;
        }
       
        OPERATE_LOCK.lock();
        try {
            final long start = System.currentTimeMillis();
            final Datum datum = new Datum();
            datum.key = key;
            datum.value = value;
            if (getDatum(key) == null) {
                datum.timestamp.set(1L);
            } else {
                datum.timestamp.set(getDatum(key).timestamp.incrementAndGet());
            }
    
            ObjectNode json = JacksonUtils.createEmptyJsonNode();
            json.replace("datum", JacksonUtils.transferToJsonNode(datum));
            json.replace("source", JacksonUtils.transferToJsonNode(peers.local()));

            //第二部分:Leader节点会执行到这里进行数据处理,把服务实例信息写入磁盘以及内存
            onPublish(datum, peers.local());
    
            //第三部分:
            final String content = json.toString();
            //通过闭锁来控制半数以上节点,peers.majorityCount()就是获取集群半数以上的节点数量
            final CountDownLatch latch = new CountDownLatch(peers.majorityCount());

            //同步给其他节点
            for (final String server : peers.allServersIncludeMyself()) {
                if (isLeader(server)) {
                    latch.countDown();
                    continue;
                }
                final String url = buildUrl(server, API_ON_PUB);
                //通过HTTP方式通知其他节点
                HttpClient.asyncHttpPostLarge(url, Arrays.asList("key", key), content, new Callback<String>() {
                    @Override
                    public void onReceive(RestResult<String> result) {
                        if (!result.ok()) {
                            Loggers.RAFT.warn("[RAFT] failed to publish data to peer, datumId={}, peer={}, http code={}", datum.key, server, result.getCode());
                            return;
                        }
                        //某个节点成功,闭锁-1
                        latch.countDown();
                    }
            
                    @Override
                    public void onError(Throwable throwable) {
                        Loggers.RAFT.error("[RAFT] failed to publish data to peer", throwable);
                    }
            
                    @Override
                    public void onCancel() {
            
                    }
                });
            }

            //通过闭锁的await()方法来等待半数集群节点同步成功
            if (!latch.await(UtilsAndCommons.RAFT_PUBLISH_TIMEOUT, TimeUnit.MILLISECONDS)) {
                //only majority servers return success can we consider this update success
                Loggers.RAFT.error("data publish failed, caused failed to notify majority, key={}", key);
                throw new IllegalStateException("data publish failed, caused failed to notify majority, key=" + key);
            }
    
            long end = System.currentTimeMillis();
            Loggers.RAFT.info("signalPublish cost {} ms, key: {}", (end - start), key);
        } finally {
            OPERATE_LOCK.unlock();
        }
    }
    ...
    
    //Do publish. If leader, commit publish to store. If not leader, stop publish because should signal to leader.
    public void onPublish(Datum datum, RaftPeer source) throws Exception {
        if (stopWork) {
            throw new IllegalStateException("old raft protocol already stop work");
        }
        RaftPeer local = peers.local();
        if (datum.value == null) {
            Loggers.RAFT.warn("received empty datum");
            throw new IllegalStateException("received empty datum");
        }
        if (!peers.isLeader(source.ip)) {
            Loggers.RAFT.warn("peer {} tried to publish data but wasn't leader, leader: {}", JacksonUtils.toJson(source), JacksonUtils.toJson(getLeader()));
            throw new IllegalStateException("peer(" + source.ip + ") tried to publish " + "data but wasn't leader");
        }
        if (source.term.get() < local.term.get()) {
            Loggers.RAFT.warn("out of date publish, pub-term: {}, cur-term: {}", JacksonUtils.toJson(source), JacksonUtils.toJson(local));
            throw new IllegalStateException("out of date publish, pub-term:" + source.term.get() + ", cur-term: " + local.term.get());
        }
        local.resetLeaderDue();
        //if data should be persisted, usually this is true:
        if (KeyBuilder.matchPersistentKey(datum.key)) {
            //先把数据写到本地文件中
            raftStore.write(datum);
        }
        //同步缓存
        datums.put(datum.key, datum);
        if (isLeader()) {
            local.term.addAndGet(PUBLISH_TERM_INCREASE_COUNT);
        } else {
            if (local.term.get() + PUBLISH_TERM_INCREASE_COUNT > source.term.get()) {
                //set leader term:
                getLeader().term.set(source.term.get());
                local.term.set(getLeader().term.get());
            } else {
                local.term.addAndGet(PUBLISH_TERM_INCREASE_COUNT);
            }
        }
        raftStore.updateTerm(local.term.get());
        //通过发布ValueChangeEvent事件来同步内存注册表
        NotifyCenter.publishEvent(ValueChangeEvent.builder().key(datum.key).action(DataOperation.CHANGE).build());
        Loggers.RAFT.info("data added/updated, key={}, term={}", datum.key, local.term);
    }
}

@Deprecated
@Component
public class RaftStore implements Closeable {
    ...
    //Write datum to cache file.
    public synchronized void write(final Datum datum) throws Exception {
        String namespaceId = KeyBuilder.getNamespace(datum.key);
        File cacheFile = new File(cacheFileName(namespaceId, datum.key));
        if (!cacheFile.exists() && !cacheFile.getParentFile().mkdirs() && !cacheFile.createNewFile()) {
            MetricsMonitor.getDiskException().increment();
            throw new IllegalStateException("can not make cache file: " + cacheFile.getName());
        }
        ByteBuffer data;
        data = ByteBuffer.wrap(JacksonUtils.toJson(datum).getBytes(StandardCharsets.UTF_8));
    
        try (FileChannel fc = new FileOutputStream(cacheFile, false).getChannel()) {
            fc.write(data, data.position());
            fc.force(true);
        } catch (Exception e) {
            MetricsMonitor.getDiskException().increment();
            throw e;
        }
    
        //remove old format file:
        if (StringUtils.isNoneBlank(namespaceId)) {
            if (datum.key.contains(Constants.DEFAULT_GROUP + Constants.SERVICE_INFO_SPLITER)) {
                String oldDatumKey = datum.key.replace(Constants.DEFAULT_GROUP + Constants.SERVICE_INFO_SPLITER, StringUtils.EMPTY);
                cacheFile = new File(cacheFileName(namespaceId, oldDatumKey));
                if (cacheFile.exists() && !cacheFile.delete()) {
                    Loggers.RAFT.error("[RAFT-DELETE] failed to delete old format datum: {}, value: {}", datum.key, datum.value);
                    throw new IllegalStateException("failed to delete old format datum: " + datum.key);
                }
            }
        }
    }
    ...
}

//事件发布中心:事件发布机制的实现
public class NotifyCenter {
    ...
    //注册订阅者
    public static <T> void registerSubscriber(final Subscriber consumer) {
        ...
        addSubscriber(consumer, subscribeType);
    }
    
    private static void addSubscriber(final Subscriber consumer, Class<? extends Event> subscribeType) {
        ...
        EventPublisher publisher = INSTANCE.publisherMap.get(topic);
        //执行DefaultPublisher.addSubscriber()方法
        publisher.addSubscriber(consumer);
    }
    
    //发布事件
    public static boolean publishEvent(final Event event) {
        return publishEvent(event.getClass(), event);
    }
    
    private static boolean publishEvent(final Class<? extends Event> eventType, final Event event) {
        ...
        EventPublisher publisher = INSTANCE.publisherMap.get(topic);
        if (publisher != null) {
            //执行DefaultPublisher.publish()方法
            return publisher.publish(event);
        }
        ...
    }
    ...
}

public class DefaultPublisher extends Thread implements EventPublisher {
    protected final ConcurrentHashSet<Subscriber> subscribers = new ConcurrentHashSet<Subscriber>();
    ...
    
    @Override
    public void addSubscriber(Subscriber subscriber) {
        subscribers.add(subscriber);
    }
    
    @Override
    public boolean publish(Event event) {
        ...  
        receiveEvent(event);
        ...
    }
    
    void receiveEvent(Event event) {
        ...
        for (Subscriber subscriber : subscribers) {
            ...
            notifySubscriber(subscriber, event);
        }
    }
    
    @Override
    public void notifySubscriber(final Subscriber subscriber, final Event event) {
        final Runnable job = new Runnable() {
            @Override
            public void run() {
                subscriber.onEvent(event);
            }
        };
        final Executor executor = subscriber.executor();
        if (executor != null) {
            executor.execute(job);
        } else {
            try {
                job.run();
            } catch (Throwable e) {
                LOGGER.error("Event callback exception : {}", e);
            }
        }
    }
    ...
}

(3)RaftCore的signalPublish()方法总结

首先会判断自身节点是不是Leader,如果不是,则会转发给Leader处理。如果是Leader,则会对数据进行处理,先是写入到本地文件,然后同步到内存注册表,最后会通知其他Follower节点进行数据同步。

可见Nacos 1.4.1版本在数据的写入实现上,并没有两阶段提交的处理。而是Leader自身处理数据完成后,直接就去同步给其他集群节点。哪怕集群节点同步失败或没有过半节点成功,Leader的数据也不会回滚而只抛出异常。所以,Nacos 1.4.1版本只是实现了Raft的简化版,后续也会被废弃掉的。

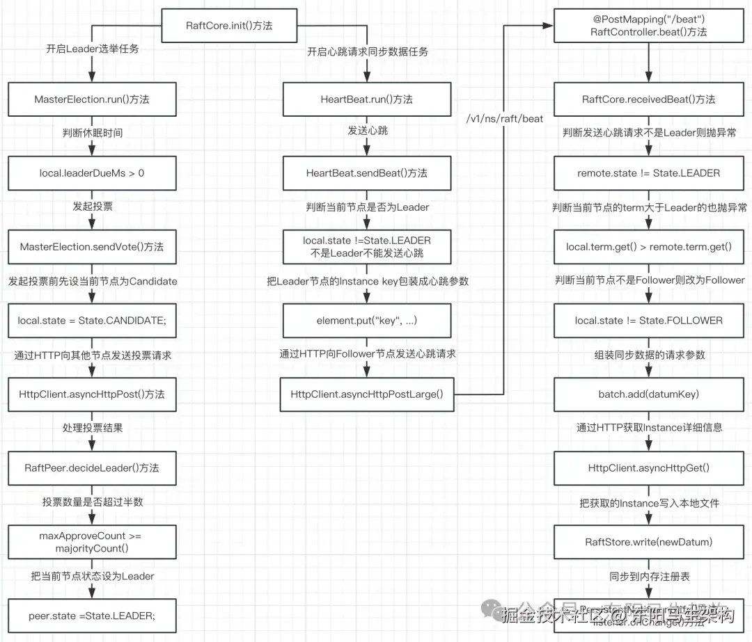
8.Nacos实现的Raft协议是如何选举Leader节点的

(1)初始化RaftCore实例时会开启两个异步任务

(2)选举Leader节点的MasterElection异步任务

(1)初始化RaftCore实例时会开启两个异步任务

在RaftCore的init()方法中,会开启两个异步任务。第一个异步任务的作用是选举Leader节点,第二个异步任务的作用是发送心跳同步数据。

@Deprecated
@DependsOn("ProtocolManager")
@Component
public class RaftCore implements Closeable {
    ...
    //Init raft core.
    @PostConstruct
    public void init() throws Exception {
        Loggers.RAFT.info("initializing Raft sub-system");
        final long start = System.currentTimeMillis();
        //从本地文件中加载数据
        raftStore.loadDatums(notifier, datums);
        setTerm(NumberUtils.toLong(raftStore.loadMeta().getProperty("term"), 0L));
        Loggers.RAFT.info("cache loaded, datum count: {}, current term: {}", datums.size(), peers.getTerm());
        initialized = true;
        Loggers.RAFT.info("finish to load data from disk, cost: {} ms.", (System.currentTimeMillis() - start));

        //开启一个异步任务选举Leader节点
        masterTask = GlobalExecutor.registerMasterElection(new MasterElection());
        //开启一个异步任务通过心跳同步数据
        heartbeatTask = GlobalExecutor.registerHeartbeat(new HeartBeat());
        versionJudgement.registerObserver(isAllNewVersion -> {
            stopWork = isAllNewVersion;
            if (stopWork) {
                try {
                    shutdown();
                    raftListener.removeOldRaftMetadata();
                } catch (NacosException e) {
                    throw new NacosRuntimeException(NacosException.SERVER_ERROR, e);
                }
            }
        }, 100);

        //给NotifyCenter注册一个监听PersistentNotifier
        NotifyCenter.registerSubscriber(notifier);
        Loggers.RAFT.info("timer started: leader timeout ms: {}, heart-beat timeout ms: {}", GlobalExecutor.LEADER_TIMEOUT_MS, GlobalExecutor.HEARTBEAT_INTERVAL_MS);
    }
    ...
}

public class GlobalExecutor {
    //线程池的线程数是可用线程的一半
    private static final ScheduledExecutorService NAMING_TIMER_EXECUTOR =
        ExecutorFactory.Managed.newScheduledExecutorService(
            ClassUtils.getCanonicalName(NamingApp.class),
            Runtime.getRuntime().availableProcessors() * 2,
            new NameThreadFactory("com.alibaba.nacos.naming.timer")
        );
    ...
    public static ScheduledFuture registerMasterElection(Runnable runnable) {
        //以固定的频率来执行某项任务,它不受任务执行时间的影响,到时间就会执行任务
        return NAMING_TIMER_EXECUTOR.scheduleAtFixedRate(runnable, 0, TICK_PERIOD_MS, TimeUnit.MILLISECONDS);
    }
    
    public static ScheduledFuture registerHeartbeat(Runnable runnable) {
        //以相对固定的频率来执行某项任务,即只有等这一次任务执行完了(不管执行了多长时间),才能执行下一次任务
        return NAMING_TIMER_EXECUTOR.scheduleWithFixedDelay(runnable, 0, TICK_PERIOD_MS, TimeUnit.MILLISECONDS);
    }
    ...
}

(2)选举Leader节点的MasterElection异步任务

MasterElection的run()方法就体现了Raft协议进行Leader选举的第一步。即每个节点会进行休眠,如果时间没到则返回然后重新执行异步任务。等休眠时间到了才会调用MasterElection的sendVote()方法发起投票。

一旦执行MasterElection的sendVote()方法发起投票:会先把选举周期+1,然后投票给自己,接着修改节点状态为Candidate。做完这些准备工作后,才会以HTTP形式向其他节点发送投票请求。

其他节点返回投票信息时,会调用RaftPeerSet的decideLeader()方法处理。这个方法会处理其他节点返回的投票信息,具体逻辑如下:

首先用一个Map记录每个节点返回的投票信息,然后遍历这个Map去统计投票数量,最后比较当前节点的累计票数,是否已超过集群节点半数。如果超过,则把当前节点的状态修改为Leader。

@Deprecated
@DependsOn("ProtocolManager")
@Component
public class RaftCore implements Closeable {
    private RaftPeerSet peers;
    ...
    
    public class MasterElection implements Runnable {
        @Override
        public void run() {
            try {
                if (stopWork) {
                    return;
                }
                if (!peers.isReady()) {
                    return;
                }
                //随机休眠
                RaftPeer local = peers.local();
                local.leaderDueMs -= GlobalExecutor.TICK_PERIOD_MS;
                //休眠时间没到就直接返回
                if (local.leaderDueMs > 0) {
                    return;
                }
            
                //reset timeout
                local.resetLeaderDue();
                local.resetHeartbeatDue();

                //发起投票
                sendVote();
            } catch (Exception e) {
                Loggers.RAFT.warn("[RAFT] error while master election {}", e);
            }
        }
    
        private void sendVote() {
            RaftPeer local = peers.get(NetUtils.localServer());
            Loggers.RAFT.info("leader timeout, start voting,leader: {}, term: {}", JacksonUtils.toJson(getLeader()), local.term);
            peers.reset();

            //选举周期+1
            local.term.incrementAndGet();
            //投票给自己
            local.voteFor = local.ip;
            //自己成为候选者,设置当前节点状态为Candidate状态
            local.state = RaftPeer.State.CANDIDATE;
        
            Map<String, String> params = new HashMap<>(1);
            params.put("vote", JacksonUtils.toJson(local));

            //遍历其他集群节点
            for (final String server : peers.allServersWithoutMySelf()) {
                final String url = buildUrl(server, API_VOTE);
                try {
                    //发送HTTP的投票请求
                    HttpClient.asyncHttpPost(url, null, params, new Callback<String>() {
                        @Override
                        public void onReceive(RestResult<String> result) {
                            if (!result.ok()) {
                                Loggers.RAFT.error("NACOS-RAFT vote failed: {}, url: {}", result.getCode(), url);
                                return;
                            }
                            RaftPeer peer = JacksonUtils.toObj(result.getData(), RaftPeer.class);
                            Loggers.RAFT.info("received approve from peer: {}", JacksonUtils.toJson(peer));
                            //处理返回的投票结果
                            peers.decideLeader(peer);
                        }
                        
                        @Override
                        public void onError(Throwable throwable) {
                            Loggers.RAFT.error("error while sending vote to server: {}", server, throwable);
                        }
                        
                        @Override
                        public void onCancel() {
                    
                        }
                    });
                } catch (Exception e) {
                    Loggers.RAFT.warn("error while sending vote to server: {}", server);
                }
            }
        }
    }
    ...
}

@Deprecated
@Component
@DependsOn("ProtocolManager")
public class RaftPeerSet extends MemberChangeListener implements Closeable {
    private volatile Map<String, RaftPeer> peers = new HashMap<>(8);
    ...
    
    //Calculate and decide which peer is leader. If has new peer has more than half vote, change leader to new peer.
    public RaftPeer decideLeader(RaftPeer candidate) {
        //记录本次投票结果
        peers.put(candidate.ip, candidate);
    
        SortedBag ips = new TreeBag();
        int maxApproveCount = 0;
        String maxApprovePeer = null;
       
        //统计累计票数
        for (RaftPeer peer : peers.values()) {
            if (StringUtils.isEmpty(peer.voteFor)) {
                continue;
            }
        
            ips.add(peer.voteFor);
            if (ips.getCount(peer.voteFor) > maxApproveCount) {
                maxApproveCount = ips.getCount(peer.voteFor);
                maxApprovePeer = peer.voteFor;
            }
        }
       
        //判断投票数量是否超过半数,如果已超半数则把自己节点的状态改为Leader
        if (maxApproveCount >= majorityCount()) {
            RaftPeer peer = peers.get(maxApprovePeer);
            //设置当前节点的状态为Leader状态
            peer.state = RaftPeer.State.LEADER;
        
            if (!Objects.equals(leader, peer)) {
                leader = peer;
                ApplicationUtils.publishEvent(new LeaderElectFinishedEvent(this, leader, local()));
                Loggers.RAFT.info("{} has become the LEADER", leader.ip);
            }
        }
        return leader;
    }
    ...
}

9.Nacos实现的Raft协议是如何同步数据的

(1)Leader节点如何发送心跳来同步数据

(2)Follower节点如何处理心跳来同步数据

(1)Leader节点如何发送心跳来同步数据

RaftCore的init()方法会开启另外一个异步任务HeartBeat。HeartBeat的run()方法会调用HeartBeat的sendBeat()方法来发送心跳请求。

其中只有Leader节点才会发送心跳请求。Leader在调用HeartBeat的sendBeat()方法发送心跳同步数据请求时,会将Instance的key作为心跳的参数发送给其他Follower节点。Follower节点接收到Leader的心跳请求后,会比较请求中的数据与自身数据的差异,如果存在差异则向Leader同步。

HeartBeat的sendBeat()方法主要包括三部分:

第一部分: 判断当前节点是不是Leader,如果不是Leader则不能发送心跳。

第二部分: 组装发送心跳包的参数。只会把datum.key放入进去,并不会把整个Instance信息传输过去。Follower节点拿到心跳包中的key之后,发现部分key在自身节点是不存在的,那么这时Follower节点就会根据这些key向Leader节点获取Instance的详细信息进行同步。

第三部分: 向其他Follower节点发送心跳数据,是通过HTTP的方式来发起心跳请求的,请求地址为:/v1/ns/raft/beat。

@Deprecated
@DependsOn("ProtocolManager")
@Component
public class RaftCore implements Closeable {
    ...
    public class HeartBeat implements Runnable {
        @Override
        public void run() {
            try {
                if (stopWork) {
                    return;
                }
                if (!peers.isReady()) {
                    return;
                }
            
                RaftPeer local = peers.local();
                local.heartbeatDueMs -= GlobalExecutor.TICK_PERIOD_MS;
                if (local.heartbeatDueMs > 0) {
                    return;
                }
                local.resetHeartbeatDue();
                //发送心跳同步数据
                sendBeat();
            } catch (Exception e) {
                Loggers.RAFT.warn("[RAFT] error while sending beat {}", e);
            }
        }
    
        private void sendBeat() throws IOException, InterruptedException {
            RaftPeer local = peers.local();
            //第一部分:判断当前节点是不是Leader,如果不是Leader则不能发送心跳
            if (EnvUtil.getStandaloneMode() || local.state != RaftPeer.State.LEADER) {
                return;
            }
            if (Loggers.RAFT.isDebugEnabled()) {
                Loggers.RAFT.debug("[RAFT] send beat with {} keys.", datums.size());
            }
        
            local.resetLeaderDue();
        
            //build data
            ObjectNode packet = JacksonUtils.createEmptyJsonNode();
            packet.replace("peer", JacksonUtils.transferToJsonNode(local));
        
            ArrayNode array = JacksonUtils.createEmptyArrayNode();
        
            if (switchDomain.isSendBeatOnly()) {
                Loggers.RAFT.info("[SEND-BEAT-ONLY] {}", switchDomain.isSendBeatOnly());
            }
        
            if (!switchDomain.isSendBeatOnly()) {
                //第二部分:组装发送心跳包的参数
                //组装数据,只会把datum.key放入进去,并不会把整个Instance信息传输过去
                for (Datum datum : datums.values()) {
                    ObjectNode element = JacksonUtils.createEmptyJsonNode();
                    if (KeyBuilder.matchServiceMetaKey(datum.key)) {
                        //只放入key的信息
                        element.put("key", KeyBuilder.briefServiceMetaKey(datum.key));
                    } else if (KeyBuilder.matchInstanceListKey(datum.key)) {
                        element.put("key", KeyBuilder.briefInstanceListkey(datum.key));
                    }
                    element.put("timestamp", datum.timestamp.get());
                    array.add(element);
                }
            }
            packet.replace("datums", array);
            //broadcast
            Map<String, String> params = new HashMap<String, String>(1);
            params.put("beat", JacksonUtils.toJson(packet));
        
            String content = JacksonUtils.toJson(params);        
            ByteArrayOutputStream out = new ByteArrayOutputStream();
            GZIPOutputStream gzip = new GZIPOutputStream(out);
            gzip.write(content.getBytes(StandardCharsets.UTF_8));
            gzip.close();
        
            byte[] compressedBytes = out.toByteArray();
            String compressedContent = new String(compressedBytes, StandardCharsets.UTF_8);
        
            if (Loggers.RAFT.isDebugEnabled()) {
                Loggers.RAFT.debug("raw beat data size: {}, size of compressed data: {}", content.length(), compressedContent.length());
            }
            //第三部分:向其他Follower节点发送心跳数据,通过HTTP的方式来发起心跳,请求地址为:/v1/ns/raft/beat
            //发送心跳 + 同步数据
            for (final String server : peers.allServersWithoutMySelf()) {
                try {
                    final String url = buildUrl(server, API_BEAT);
                    if (Loggers.RAFT.isDebugEnabled()) {
                        Loggers.RAFT.debug("send beat to server " + server);
                    }
                    //通过HTTP发送心跳
                    HttpClient.asyncHttpPostLarge(url, null, compressedBytes, new Callback<String>() {
                        @Override
                        public void onReceive(RestResult<String> result) {
                            if (!result.ok()) {
                                Loggers.RAFT.error("NACOS-RAFT beat failed: {}, peer: {}", result.getCode(), server);
                                MetricsMonitor.getLeaderSendBeatFailedException().increment();
                                return;
                            }
                            peers.update(JacksonUtils.toObj(result.getData(), RaftPeer.class));
                            if (Loggers.RAFT.isDebugEnabled()) {
                                Loggers.RAFT.debug("receive beat response from: {}", url);
                            }
                        }
                        
                        @Override
                        public void onError(Throwable throwable) {
                            Loggers.RAFT.error("NACOS-RAFT error while sending heart-beat to peer: {} {}", server, throwable);
                            MetricsMonitor.getLeaderSendBeatFailedException().increment();
                        }
                        
                        @Override
                        public void onCancel() {
                    
                        }
                    });
                } catch (Exception e) {
                    Loggers.RAFT.error("error while sending heart-beat to peer: {} {}", server, e);
                    MetricsMonitor.getLeaderSendBeatFailedException().increment();
                }
            }
        }
    }
    ...
}

(2)Follower节点如何处理心跳来同步数据

Follower节点收到Leader节点发送过来的HTTP请求"/v1/ns/raft/beat"时,会执行RaftController类中的beat()方法,接着会执行RaftCore的receivedBeat()方法来进行具体的心跳处理。

RaftCore.receivedBeat()方法的具体逻辑如下:

一.首先会进行一些判断

第一个判断:Follower节点接收到的心跳请求如果不是Leader节点发出的会直接抛出异常。

第二个判断:Follower节点的term只会小于等于Leader节点的term,如果大于,则直接抛出异常。

第三个判断:如果自身节点的状态不是Follower,需要把状态改为Follower。因为有可能自身节点之前是Leader,但因为网络原因出现了脑裂问题。等网络恢复后,自身节点收到新Leader发来的心跳,新Leader的term比自身节点要大,那么它就需要切换成Follower节点。

二.然后对自身节点的datums中的key和心跳请求中的key进行比对

如果发现自身节点数据缺少了,那么就会记录到batch中,然后把batch中的key进行拆分包装成请求参数,最后通过HTTP方式向Leader节点查询这些key对应的Instance详细信息。

Follower节点拿到Leader节点返回的Instance服务实例信息后,会继续调用RaftStore.write()、PersistentNotifier.notify()这两个方法,一个将数据持久化到本地文件、一个将数据同步到内存注册表,从而最终完成以Leader节点为准的心跳请求同步数据的流程。

@Deprecated
@RestController
@RequestMapping({UtilsAndCommons.NACOS_NAMING_CONTEXT + "/raft", UtilsAndCommons.NACOS_SERVER_CONTEXT + UtilsAndCommons.NACOS_NAMING_CONTEXT + "/raft"})
public class RaftController {
    private final RaftCore raftCore;
    ...
    
    @PostMapping("/beat")
    public JsonNode beat(HttpServletRequest request, HttpServletResponse response) throws Exception {
        if (versionJudgement.allMemberIsNewVersion()) {
            throw new IllegalStateException("old raft protocol already stop");
        }
        String entity = new String(IoUtils.tryDecompress(request.getInputStream()), StandardCharsets.UTF_8);
        String value = URLDecoder.decode(entity, "UTF-8");
        value = URLDecoder.decode(value, "UTF-8");
        JsonNode json = JacksonUtils.toObj(value);
       
        //处理心跳
        RaftPeer peer = raftCore.receivedBeat(JacksonUtils.toObj(json.get("beat").asText()));
        return JacksonUtils.transferToJsonNode(peer);
    }
    ...
}

@Deprecated
@DependsOn("ProtocolManager")
@Component
public class RaftCore implements Closeable {
    public final PersistentNotifier notifier;
    ...
    
    //Received beat from leader. // TODO split method to multiple smaller method.
    public RaftPeer receivedBeat(JsonNode beat) throws Exception {
        ...
        //第一个判断:如果发送心跳不是Leader,则直接抛出异常
        if (remote.state != RaftPeer.State.LEADER) {
            Loggers.RAFT.info("[RAFT] invalid state from master, state: {}, remote peer: {}", remote.state, JacksonUtils.toJson(remote));
            throw new IllegalArgumentException("invalid state from master, state: " + remote.state);
        }
        //第二个判断:如果本身节点的term还大于Leader的term,也直接抛出异常
        if (local.term.get() > remote.term.get()) {
            Loggers.RAFT.info("[RAFT] out of date beat, beat-from-term: {}, beat-to-term: {}, remote peer: {}, and leaderDueMs: {}", remote.term.get(), local.term.get(), JacksonUtils.toJson(remote), local.leaderDueMs);
            throw new IllegalArgumentException("out of date beat, beat-from-term: " + remote.term.get() + ", beat-to-term: " + local.term.get());
        }
        //第三个判断:自己的节点状态是不是FOLLOWER,如果不是则需要更改为FOLLOWER
        if (local.state != RaftPeer.State.FOLLOWER) {
            Loggers.RAFT.info("[RAFT] make remote as leader, remote peer: {}", JacksonUtils.toJson(remote));
            //mk follower
            local.state = RaftPeer.State.FOLLOWER;
            local.voteFor = remote.ip;
        }
        ...
        //遍历Leader传输过来的Instance key,和本地的Instance进行对比
        for (Object object : beatDatums) {
            ...
            try {
                if (datums.containsKey(datumKey) && datums.get(datumKey).timestamp.get() >= timestamp && processedCount < beatDatums.size()) {
                    continue;
                }
                if (!(datums.containsKey(datumKey) && datums.get(datumKey).timestamp.get() >= timestamp)) {
                    //记录需要同步的datumKey
                    batch.add(datumKey);
                }
                //到达一定数量才进行批量数据同步
                if (batch.size() < 50 && processedCount < beatDatums.size()) {
                    continue;
                }
                ...
                //使用batch组装参数
                String url = buildUrl(remote.ip, API_GET);
                Map<String, String> queryParam = new HashMap<>(1);
                queryParam.put("keys", URLEncoder.encode(keys, "UTF-8"));
            
                //发送HTTP请求给Leader,根据keys参数获取Instance详细信息
                HttpClient.asyncHttpGet(url, null, queryParam, new Callback<String>() {
                    @Override
                    public void onReceive(RestResult<String> result) {
                        if (!result.ok()) {
                            return;
                        }
                        //序列化result结果
                        List<JsonNode> datumList = JacksonUtils.toObj(result.getData(), new TypeReference<List<JsonNode>>() { });
                        //遍历Leader返回的Instance详细信息
                        for (JsonNode datumJson : datumList) {
                            Datum newDatum = null;
                            OPERATE_LOCK.lock();
                            try {
                                ...
                                //Raft写本地数据
                                raftStore.write(newDatum);
                                //同步内存数据
                                datums.put(newDatum.key, newDatum);
                                //和服务实例注册时的逻辑一样,最终会调用listener.onChange()方法
                                notifier.notify(newDatum.key, DataOperation.CHANGE, newDatum.value);
                            } catch (Throwable e) {
                                Loggers.RAFT.error("[RAFT-BEAT] failed to sync datum from leader, datum: {}", newDatum, e);
                            } finally {
                                OPERATE_LOCK.unlock();
                            }
                        }
                        ...
                        return;
                    }
                    ...
                });
                batch.clear();
            } catch (Exception e) {
                Loggers.RAFT.error("[NACOS-RAFT] failed to handle beat entry, key: {}", datumKey);
            }
        }
        ...
    }    
    ...
}

10.Nacos如何实现Raft协议的简版总结

Nacos实现的Raft协议主要包括三部分内容:

一.Nacos集群如何使用Raft协议写入数据

二.Nacos集群如何选举Leader节点

三.Nacos集群如何让Leader实现心跳请求同步数据

Nacos早期版本实现的只是Raft协议的简化版本,并没有两阶段提交的处理。而是Leader节点处理数据完成后,直接就去同步给其他集群节点。哪怕集群节点同步失败或没有过半节点成功,Leader的数据也不会回滚而只抛出异常。所以,Nacos早期版本的Raft实现,后期也会废弃使用。

如下是Nacos实现的Raft协议在注册服务实例时集群处理数据的流程:

如下是Nacos实现的Raft协议处理Leader选举和通过心跳同步数据的流程: