谷歌高调宣布,取代Claude 3.7 sonnent,Gemini 2.5 Pro成为编程最强模型,国内直接使用

2,185 阅读3分钟

谷歌高调宣布,Gemini 2.5 Pro成为真实世界编程最强模型,Gemini 2.5 Pro成为Aider Polyglot(真实世界编码)性能最高的模型。

如何使用?

ChatGPT镜像网站已集成Gemini 2.5 Pro。

使用地址:www.nezhasoft.cloud

谷歌有史以来最智能的推理模型gemini-2.5-pro-exp-03-25,专为复杂任务打造,推理能力强大。

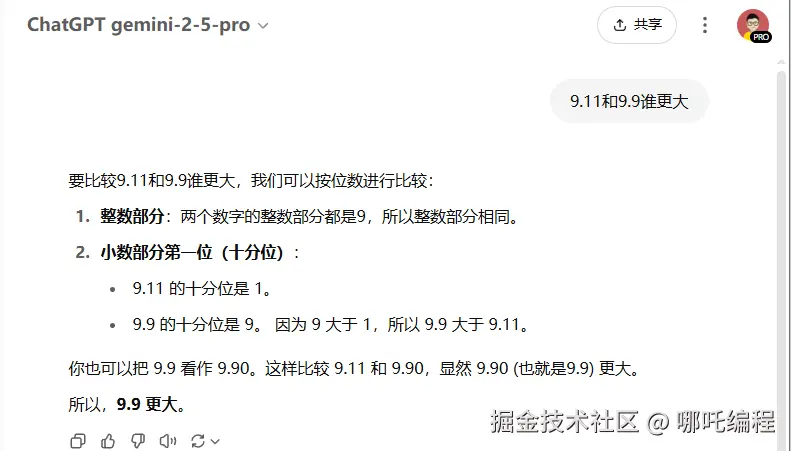
问一个之前让诸多大模型吃瘪的9.11和9.9谁更大的问题。

Gemini 2.5 pro还可以分析文件。

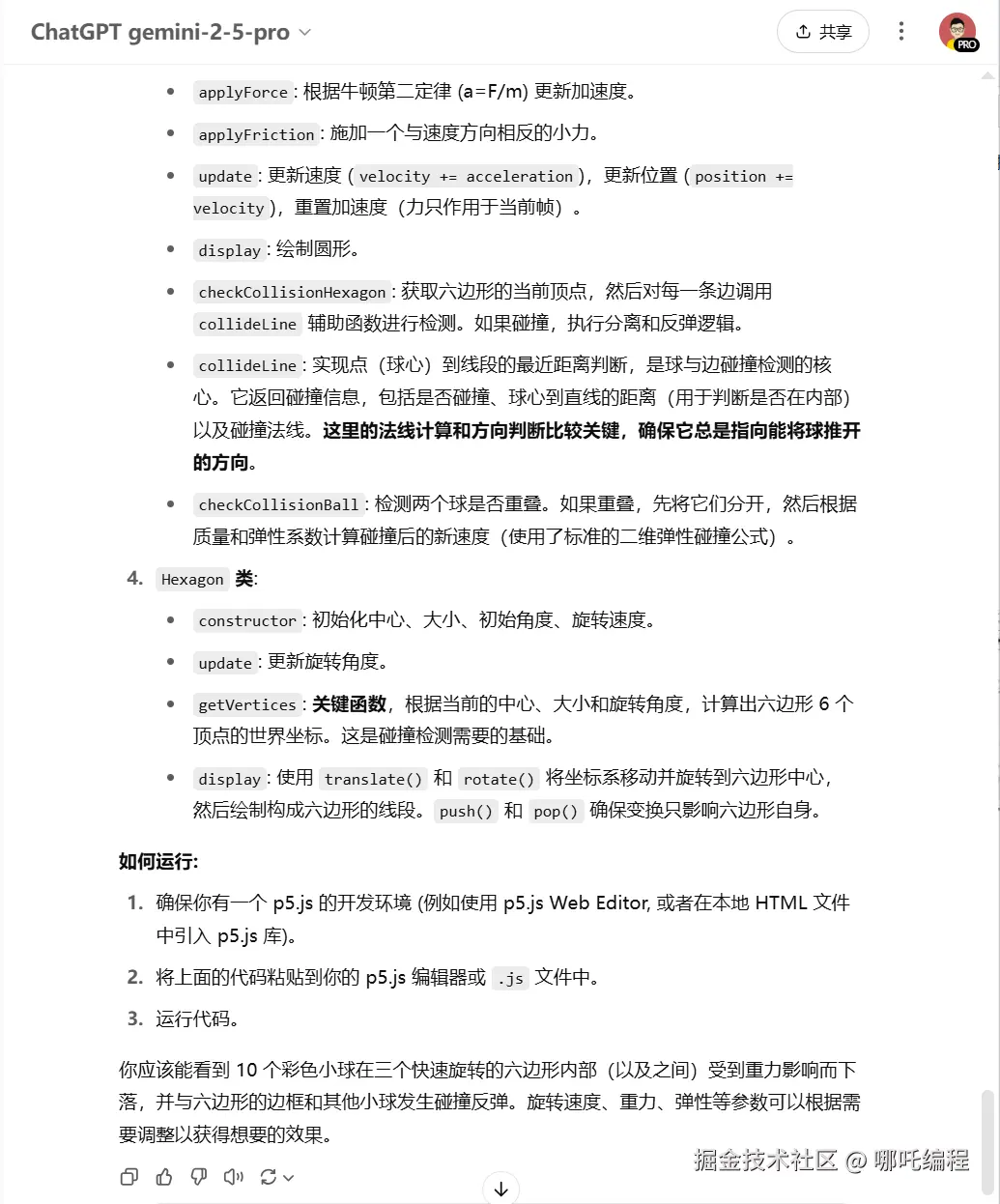
Arena-Hard小球弹跳测试,它用于评估大模型在推理、计算、代码等多个方面的综合能力。

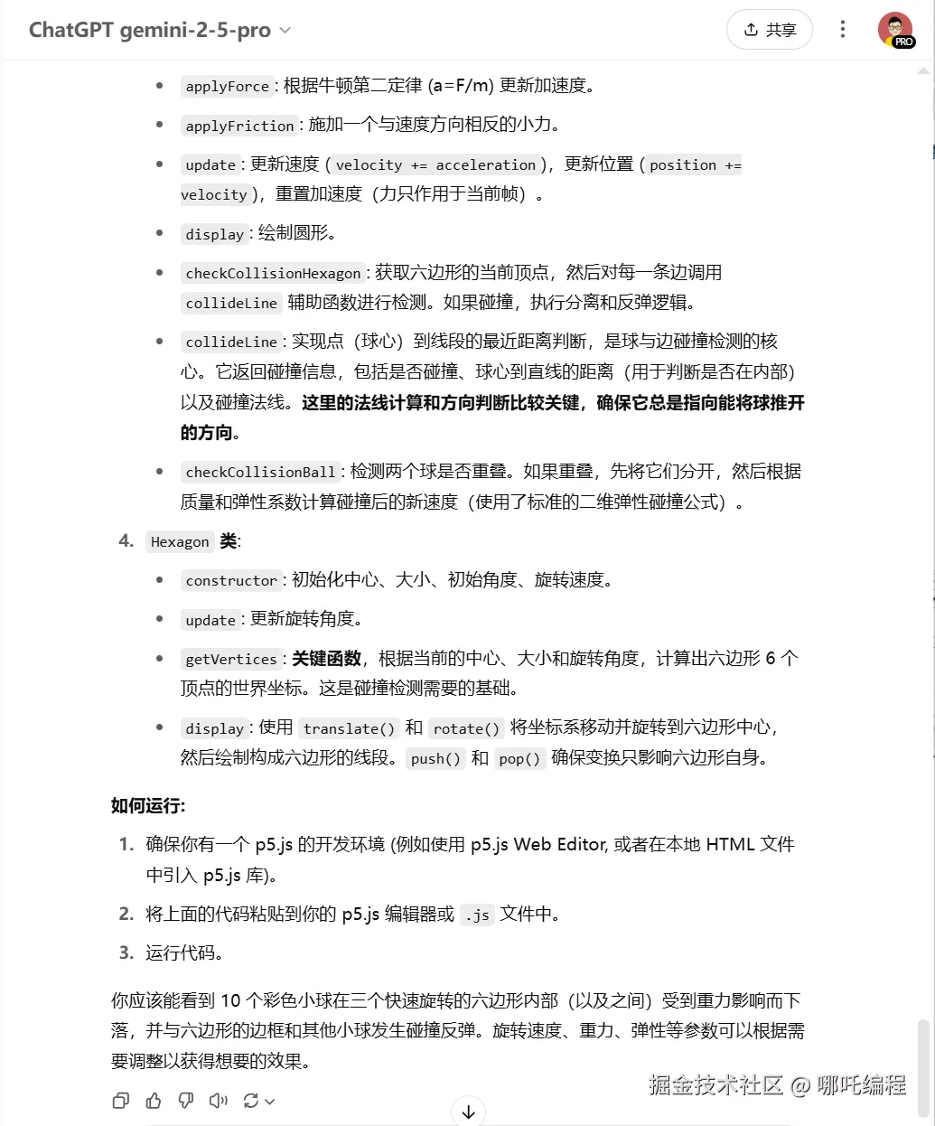
使用 p5.js创建 10 个彩色球在多个旋转六边形内弹跳的效果,旋转速度较快,考虑重力,弹性,摩擦和碰撞,符合物理自然规律。

先看下效果:

Gemini 2.5 pro 小球碰撞测试中表现出色,小球色彩鲜明、可以看下左1的六边形小球,完全符合物理自然规律。

为了提高阅读体验,此处略去生成的具体代码,有需要的小伙伴可以自行测试,测试地址:editor.p5js.org。

问一道经典的算法题。

请根据下面描述、用Java解答此题,类名为OdTest,通过控制台输入,比如Java的Scanner,(控制台输入输出时,不要有其他文字描述,只有测试用例即可),为代码添加详细的中文注释,

通过测试用例进行代码测试,如果不正确,请修改Java代码并优化。

根据输入输出描述,给出5个测试用例,通过Java代码测试,验证代码和测试用例的正确性,给出测试用例的解释说明。

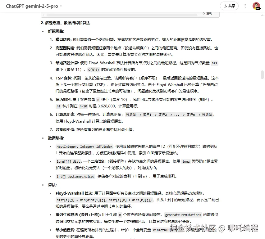
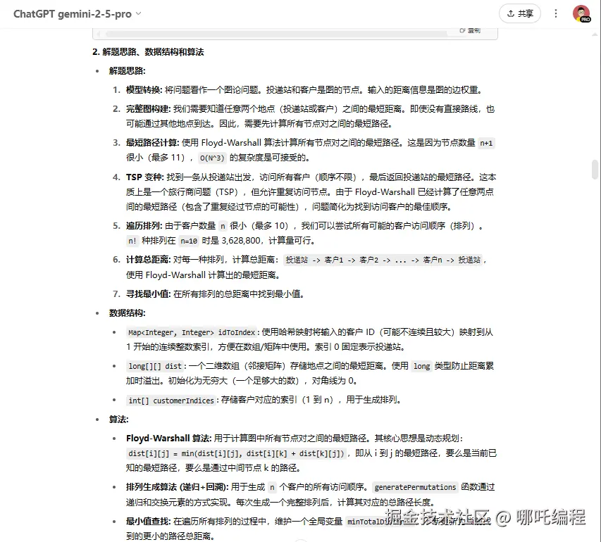
输出Java代码的解题思路,采用了什么数据结构和算法,为什么采用这些数据结构和算法。

将正确的Java代码转为Python、JavaScript、C、C++写法,每行代码添加详细的中文注释,再输出

通过下面的测试用例对转化后的Python、JavaScript、C、C++代码进行测试,如果与输入输出不符,修正代码,重新测试。

这是一道复杂度很高的编程题,包含了完整图构建、最短路径计算、Floyd-Warshall 算法、排列生成算法等多个复杂的算法。旨在测试编程人员的数据结构与算法的掌握程序。

Gemini 2.5 pro完美的解答了此题,包含了Java代码、测试用例、解题思路、算法选择、其他语言的代码,并通过用例进行了代码测试,考虑了测试用例的边界线,提高算法通过率。

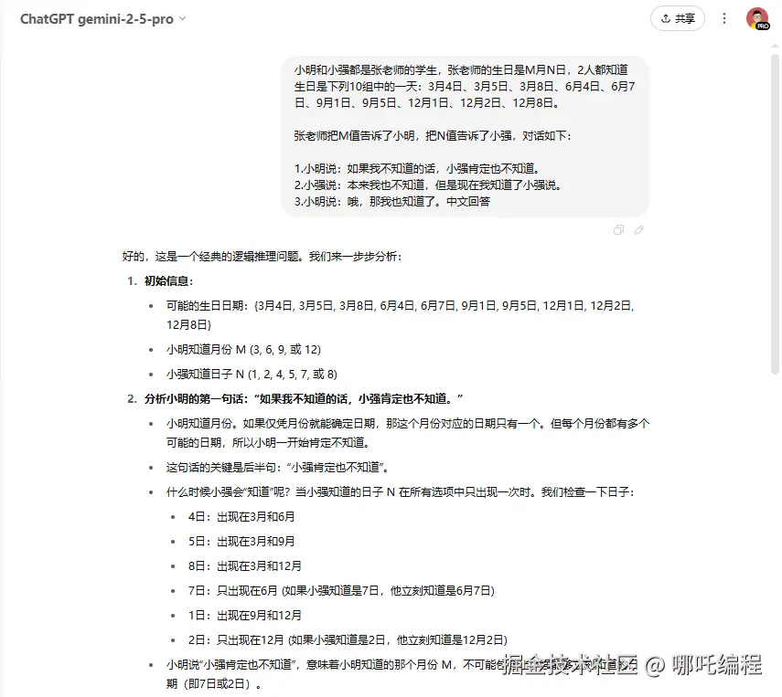
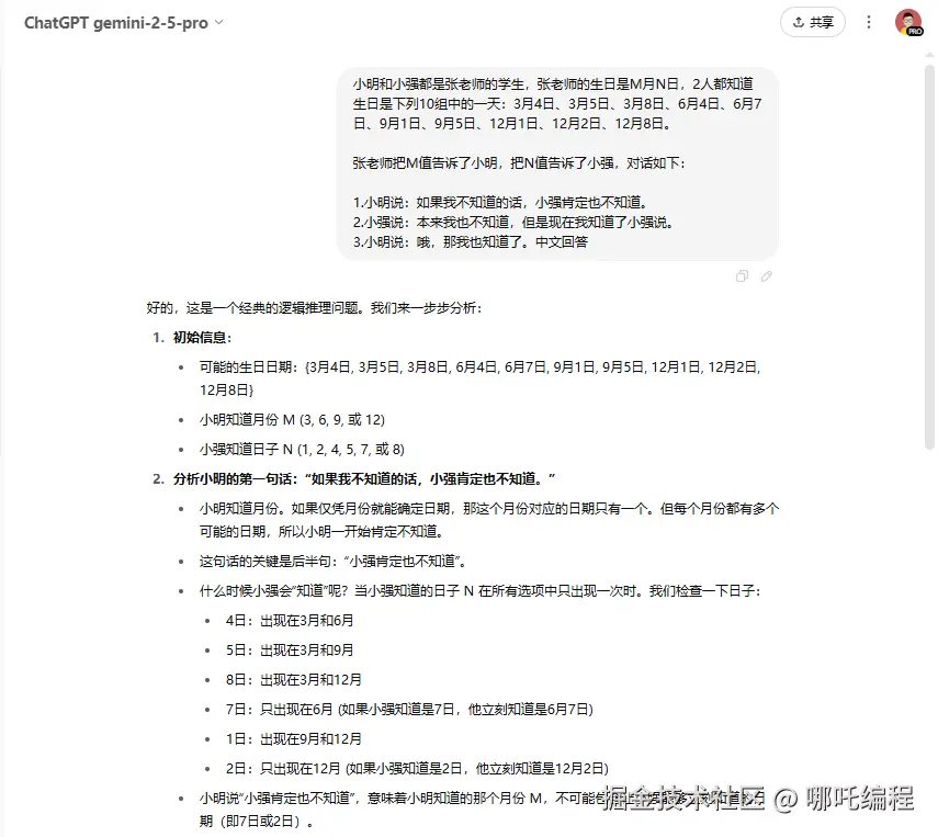
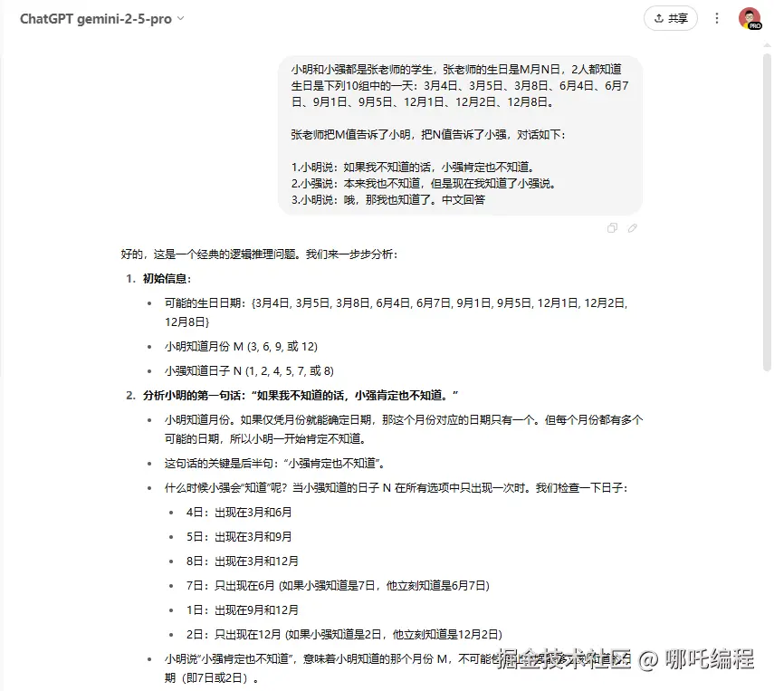
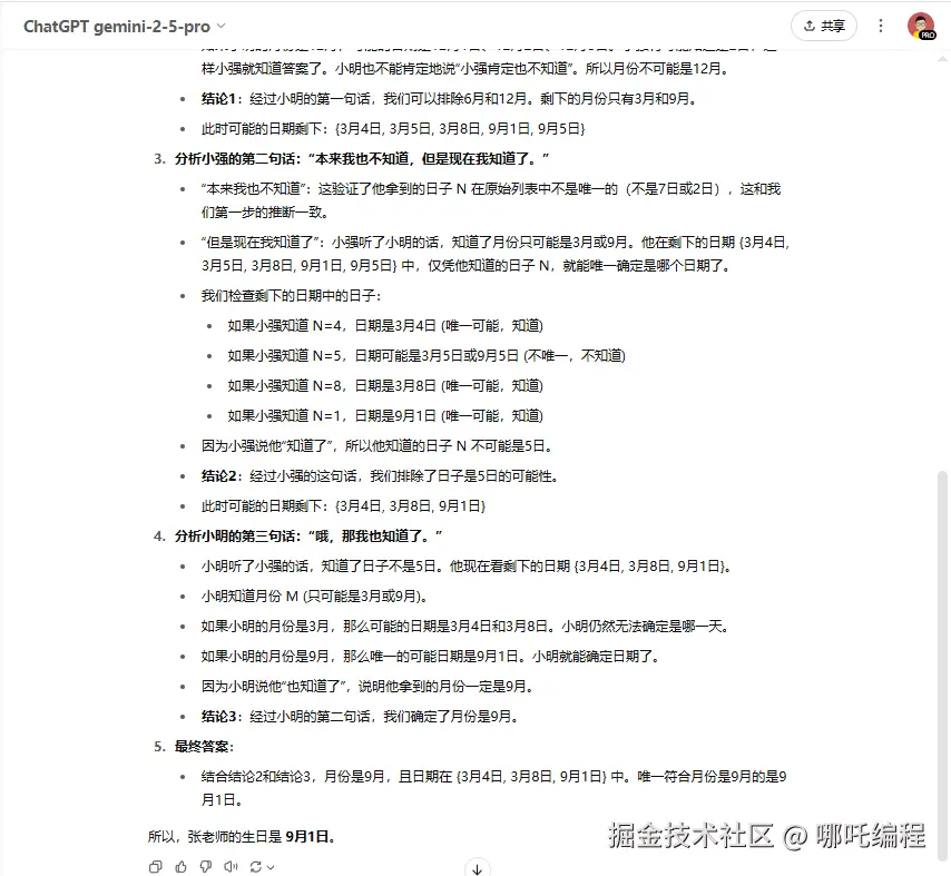
问一道经典的逻辑推理题:

答案是9月1日。

Gemini 2.5 pro展开头脑风暴,分析这道难度颇大的推理题,最终给出答案张老师的生日是 9月1日。,与题目答案完全一致。

国内直接使用最新o3、o4-mini、GPT4.1、GPT-4.5、满血ChatGPT4o、满血DeepSeek R1、马斯克Grok 3

✅️谷歌浏览器直接访问

ChatGPT使用地址:www.nezhasoft.cloud

最新大模型.png

Claude使用地址:claude.nezhagpt.cloud

claude最新页面.png

一、纯原版ChatGPT、Claude

✅️官网原生页面

✅️真实Team会员账号

二、技术支持

✔️支持最新o3、o4-mini、GPT-4.1、GPT-4.5、满血ChatGPT-4o、o1 pro

✔️支持Claude 3.7 Sonnent

✔️支持满血DeepSeek R1、Grok 3

✔️无需魔法、个人独享

三、搜索GPT(支持100+AI插件)、自定义插件

支持ChatGPT所有插件,可创建自己的ChatGPT插件,使用朋友分享的自定义插件。

例如最强编程插件Code Copilot、AI绘画插件DALL-E、论文专属Consensus、搜索文献插件Scholar GPT。

作者:哪吒编程
链接:juejin.cn/post/749409…
来源:稀土掘金
著作权归作者所有。商业转载请联系作者获得授权,非商业转载请注明出处。