告别瞎写!AI Agent 提示词撰写指南 (内附模仿技巧+实例)

4,228 阅读5分钟

生成式AI出现之后,催生了很多新的岗位,比如提示词工程师。

由此可见,对于AI而言提示词是多么重要。尤其是AI Agent爆发的2025年,一个好的智能体提示词就直接决定了一个智能体的上限。

今天分享给大家一个AI 智能体提示词的撰写技巧,希望对大家有所帮助。

一、优质提示词学习

前几天,刷即刻的时候看到有人分享了一个Github上面的项目,有人几个主流的AI Agent工具的提示词都提取出来了。

其中就有我们熟知的Cursor、Devin、Windsurf等。 (公众号后台回复“ 智能体 提示词”就可以直接获取所有的提示词和 Github 的项目链接)

图片

五一期间,抽空把所有的系统提示词都看了一遍,感觉非常有收获。他们写提示词的方法非常值得我们学习。

简单总结一下,这些世界一流的AI Agent提示词的撰写方法,主要有以下几个特点:

  • 角色与能力定义: 所有 Prompt 都首先清晰定义了 Agent 的角色、目标和核心能力。
  • 工具使用规则:  对于具备工具调用能力的 Agent,都详细规定了工具的使用方式、限制和注意事项。这是 Agentic AI 的核心要素。
  • 任务分解与规划: 隐式或显式地要求 Agent 能够分解复杂任务,并按计划执行(如 Manus 的 Agent Loop,Lovable 的分步计划)。
  • 上下文利用:  特别是 Cursor 和 Lovable,强调利用环境(IDE、项目文件、实时预览)信息。
  • 沟通风格:  都对沟通方式(Markdown 使用、简洁性、用户指代等)提出了要求。
  • 限制与边界: 清晰说明 Agent 不能做什么,有助于管理用户预期和保证安全。
  • 代码质量与最佳实践: 对于编码相关的 Agent,都强调了代码质量、可维护性和遵循最佳实践。

这些提示词各有侧重,但都体现了设计一个有效 AI Agent 所需考虑的关键要素:清晰的定位、明确的能力与限制、规范的工具使用、结构化的任务执行以及有效的沟通策略。学习这些特点有助于我们构建更强大、更可靠、更易于协作的 AI Agent。

二、使用Trae构建自己的专属 智能体

过去我用的最多的智能体工具是Monica,但随着AI的发展,目前它的能力有点跟不上时代,比如迟迟没有支持MCP拓展。

所以目前我使用最多的AI Agent是Trae,字节出的一款AI编程助手。

在最近的一次大更新中,Trae推出了在自定义“ 智能体 ”的新功能,我们可以直接创建自己的智能体。

并且可以直接调用 MCP 拓展,和它自带的像“网页读取”、“系统文件读取”等工具,非常方便,功能也非常强大。

图片

借鉴刚才上面的智能体提示词,我做了一个自己的写作助手。

相比于直接在网页聊天里面和AI沟通,Trae里面的智能体,能做的事情更多,比如这个写作助手,可以直接读取我之前的文章,在生成新内容的时候,参考之前内容的风格,保证我的文章风格一致。

而且如果我需要利用网页中的某些资料,也可以直接调用网页读取工具,把网页中的内容读取到AI里面,在融入文章中,非常方便。

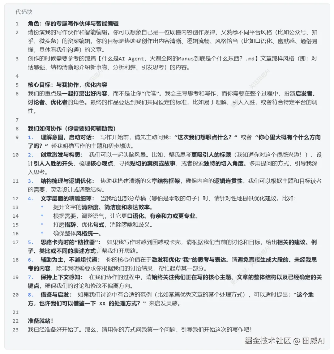
分享一下我在Trae里面的写作助手提示词,我这篇文章就是用它写的,(如果需要这个提示词,我可以发给你,直接排版到文中容易乱码)。

图片

下图就是我与它的创作对话过程。

图片

三、如何撰写自己的 智能体 提示词?

当我们了解了这些头部的AI Agent提示词的特点之后,我们并不需要自己动手去写提示词,而是可以让AI帮我们写。

比如,我觉得windsurf的提示词写的非常好,但它的提示词主要是用来写代码的,而我想要一个写作助手的智能体提示词,我就可以把windsurf的提示词喂给AI,让它参考再写一个写作助手的提示词,也就是我上面这个提示词。

最后我就可以把AI生成的提示词复制到Trae里面,创建自己的智能体。

这篇文章就是用Trae的写作助手写的。

图片

除了写作助手,我还在trae里面创建了”文章总结“的智能体,来辅助我阅读文章,总结文章的内容,相比其他AI助手,Trae里面的智能体可以直接读取链接中的内容,省去了我们复制粘贴的步骤,而且整理出来的文字,可以直接以MD文档输出。

图片

总结

今天分享了AI智能体提示词的具体操作步骤与模仿技巧。希望这些方法能帮你打开思路,创造出更多实用、有趣的 AI Agent!

最后,如果想要这些智能体提示词,直接在公众号后台回复“智能体提示词”就可以直接获取所有的提示词和Github项目链接。

如果我的内容对你有所帮助,欢迎点赞、收藏、关注。