Spring Web 开发中@RequestHeader 和@CookieValue 注解实用技巧

412 阅读8分钟

在日常 Web 开发中,我们经常需要获取 HTTP 请求头和 Cookie 中的信息,比如获取用户的设备类型、语言偏好或是用户标识。每次手动解析这些数据不仅繁琐,还容易出错。Spring 框架提供的@RequestHeader 和@CookieValue 注解恰好解决了这个痛点,让我们事半功倍。

@RequestHeader 注解详解

基本概念

@RequestHeader注解用于将 HTTP 请求头信息绑定到控制器方法的参数上。当 Spring 接收到请求时,会自动从请求头中提取对应的值并转换为方法参数。

基本语法

@RequestMapping("/user-agent")
public String userAgent(@RequestHeader("User-Agent") String userAgent) {
    return "当前User-Agent: " + userAgent;
}

参数说明

@RequestHeader注解支持的属性:

@RequestHeader(
    value = "User-Agent",         // 请求头名称
    required = false,             // 是否必需,默认true
    defaultValue = "Unknown"      // 默认值
)

下面通过流程图了解@RequestHeader的工作原理:

实战案例

案例一:处理多个请求头

@GetMapping("/browser-info")
public Map<String, String> getBrowserInfo(
    @RequestHeader("User-Agent") String userAgent,
    @RequestHeader("Accept-Language") String acceptLanguage,
    @RequestHeader(
        value = "Referer",
        required = false
    ) String referer) {

    Map<String, String> info = new HashMap<>();
    info.put("userAgent", userAgent);
    info.put("language", acceptLanguage);
    info.put("referer", referer != null ? referer : "直接访问");

    return info;
}

案例二:使用 MultiValueMap 接收所有请求头

@GetMapping("/all-headers")
public Map<String, List<String>> getAllHeaders(@RequestHeader MultiValueMap<String, String> headers) {
    // MultiValueMap能够处理多值请求头(如Set-Cookie、Accept)
    return headers;
}

注意:@RequestHeader 默认使用 Map 存储单值头,遇到多值头(如 Accept-Language: en-US, en)时需用 MultiValueMap 来保留所有值,避免只保留最后一个值的问题。

案例三:类型转换

@GetMapping("/content-length")
public String getContentLength(
    @RequestHeader(
        value = "Content-Length",
        required = false,
        defaultValue = "0"
    ) long contentLength) {

    return "请求内容长度: " + contentLength + " 字节";
}

注意:对于非字符串类型(如 int、long、boolean 等),Spring 会尝试自动转换。如果请求头的值无法转换(例如 API-Version="1.1"无法转为 int),会抛出TypeMismatchException。应当添加全局异常处理或确保客户端传递符合预期格式的值。

@CookieValue 注解详解

基本概念

@CookieValue注解用于将 HTTP 请求中的 Cookie 值绑定到控制器方法的参数上。这让我们能够更方便地获取和处理 Cookie 数据。

基本语法

@GetMapping("/get-user-id")
public String getUserId(@CookieValue("userId") String userId) {
    return "当前用户ID: " + userId;
}

参数说明

@CookieValue注解支持的属性:

@CookieValue(
    value = "sessionId",         // Cookie名称
    required = false,            // 是否必需,默认true
    defaultValue = ""            // 默认值
)

下面通过流程图了解 Cookie 处理过程:

flowchart TD
    A[HTTP请求] --> B[带有Cookie的请求]
    B --> C{Spring Controller}
    C --> D["@CookieValue注解"]
    D --> E[解析Cookie值]
    E --> F[转换为方法参数]
    F --> G[业务处理]
    E -- "通过HttpServletRequest.getCookies()获取,并通过ConversionService转换类型" --> E

实战案例

案例一:基本 Cookie 处理

@GetMapping("/welcome")
public String welcome(
    @CookieValue(
        value = "username",
        required = false,
        defaultValue = "游客"
    ) String username) {
    return "欢迎, " + username + "!";
}

案例二:类型转换

@GetMapping("/last-visit")
public String lastVisit(
    @CookieValue(
        value = "lastVisitTime",
        required = false
    )
    @DateTimeFormat(pattern = "yyyy-MM-dd HH:mm:ss")
    Date lastVisit) {
    // 底层使用Formatter进行格式化和解析,支持本地化

    if (lastVisit == null) {
        return "这是您的第一次访问";
    }

    return "您上次访问时间: " + new SimpleDateFormat("yyyy-MM-dd HH:mm:ss").format(lastVisit);
}

为确保日期格式转换的可靠性,可在配置类中注册日期格式化器:

@Configuration
public class WebConfig implements WebMvcConfigurer {
    @Override
    public void addFormatters(FormatterRegistry registry) {
        registry.addFormatterForFieldType(Date.class, new DateFormatter("yyyy-MM-dd HH:mm:ss"));
    }
}

案例三:处理复杂 Cookie 对象

// 定义POJO提升类型安全性
record UserPreference(String theme, String language, boolean notifications) {}

@GetMapping("/user-preferences")
public String userPreferences(
    @CookieValue(
        value = "preferences",
        required = false
    ) String preferencesJson) {
    if (preferencesJson.isBlank()) {  // 使用isBlank代替null检查,更符合默认值逻辑
        return "未设置偏好";
    }

    try {
        ObjectMapper mapper = new ObjectMapper();
        // 使用具体POJO替代Map,提高类型安全
        UserPreference preferences = mapper.readValue(preferencesJson, UserPreference.class);
        return "您的偏好设置: " + preferences;
    } catch (Exception e) {
        return "解析偏好设置失败: " + e.getMessage();
    }
}

两者结合的实际应用

多语言支持实现

@GetMapping("/hello")
public String hello(
    @RequestHeader(
        value = "Accept-Language",
        required = false,
        defaultValue = "zh-CN"
    ) String language,
    @CookieValue(
        value = "preferredLanguage",
        required = false
    ) String preferredLanguage) {

    // 优先使用Cookie中存储的语言偏好
    String userLanguage = preferredLanguage != null ? preferredLanguage : language;

    if (userLanguage.startsWith("en")) {
        return "Hello, welcome!";
    } else if (userLanguage.startsWith("fr")) {
        return "Bonjour, bienvenue!";
    } else {
        return "你好,欢迎!";
    }
}

接口版本控制

// 定义响应POJO并添加Builder模式支持
@Data
@Builder
@NoArgsConstructor
@AllArgsConstructor
public class ApiResponse {
    private String data;
    private String metadata;
    private String error;
    private String debugInfo;

    // 静态工厂方法
    public static ApiResponse v1(String data) {
        return builder().data(data).build();
    }

    public static ApiResponse v2(String data, String metadata) {
        return builder().data(data).metadata(metadata).build();
    }

    public static ApiResponse error(String error) {
        return builder().error(error).build();
    }

    // 添加调试信息的方法
    public ApiResponse withDebugInfo(String info) {
        return builder()
                .data(this.data)
                .metadata(this.metadata)
                .error(this.error)
                .debugInfo(info)
                .build();
    }
}

@RestController
@RequestMapping("/api")
public class VersionedApiController {

    @GetMapping("/data")
    public ApiResponse getData(
        @RequestHeader(
            value = "API-Version",
            defaultValue = "1"
        ) int apiVersion,
        @CookieValue(
            value = "debug-mode",
            required = false,
            defaultValue = "false"
        ) boolean debugMode) {

        ApiResponse response;

        if (apiVersion == 1) {
            response = ApiResponse.v1("版本1的数据结构");
        } else if (apiVersion == 2) {
            response = ApiResponse.v2("版本2的数据结构", "额外的元数据");
        } else {
            response = ApiResponse.error("不支持的API版本");
        }

        // 使用构建器模式添加调试信息,避免重复参数
        if (debugMode) {
            return response.withDebugInfo("这里是调试信息");
        }

        return response;
    }
}

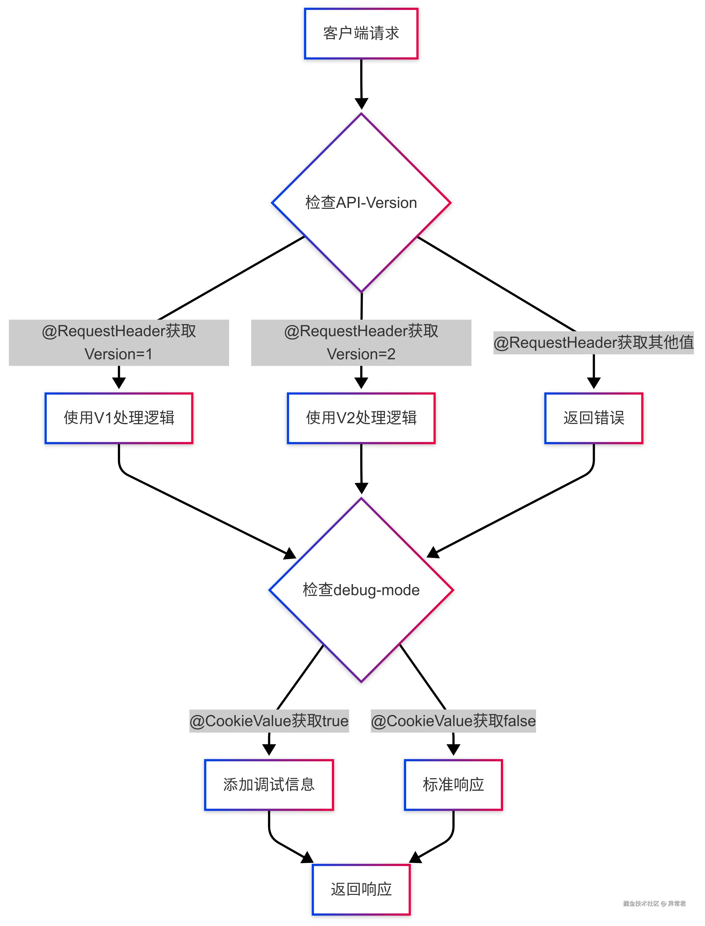
下面用图表展示不同版本的 API 请求处理流程:

类型转换原理与高级应用

Spring 类型转换机制

Spring 通过ConversionService@RequestHeader@CookieValue提供类型转换功能,支持将字符串转换为各种 Java 类型:

  1. 转换原理与处理流程
  • Spring 的参数解析顺序:

    1. 从请求中提取原始值(header/cookie)
    2. 应用required校验(若为 false 且值不存在,使用 defaultValue)
    3. 使用ConversionService转换为目标类型
    4. 应用@Valid校验(若存在)
  • 转换机制区别:

    • Converter:一对一直接转换(如 String→Integer),不涉及本地化
    • Formatter:支持格式化和解析,依赖Locale信息(如@DateTimeFormat底层用 Formatter)
  1. 枚举类型转换示例
public enum ThemeType {
    DARK, LIGHT, SYSTEM
}

@GetMapping("/theme")
public String getTheme(
    @RequestHeader(
        value = "Theme",
        required = false,
        defaultValue = "SYSTEM"
    ) ThemeType theme) {
    return "当前主题: " + theme;
}
  1. 自定义类型转换器
// 自定义用户信息类
public class UserInfo {
    private String id;
    private String name;
    private String email;

    // 默认构造函数
    public UserInfo() {
        this.id = "guest";
        this.name = "访客";
        this.email = "guest@example.com";
    }

    public UserInfo(String id, String name, String email) {
        this.id = id;
        this.name = name;
        this.email = email;
    }

    // getter和setter省略...

    @Override
    public String toString() {
        return String.format("UserInfo[id=%s, name=%s, email=%s]", id, name, email);
    }
}

@Configuration
public class WebConfig implements WebMvcConfigurer {
    @Override
    public void addFormatters(FormatterRegistry registry) {
        registry.addConverter(new StringToUserInfoConverter());
    }
}

class StringToUserInfoConverter implements Converter<String, UserInfo> {
    @Override
    public UserInfo convert(String source) {
        // 更健壮的边界条件处理
        if (source == null || !source.contains(":")) {
            return new UserInfo(); // 返回默认用户
        }

        try {
            // 限制分割次数,避免多余空值和数组越界
            String[] parts = source.split(":", 3);
            if (parts.length < 3) {
                return new UserInfo(); // 数据不完整,返回默认值
            }
            return new UserInfo(parts[0], parts[1], parts[2]);
        } catch (Exception e) {
            return new UserInfo(); // 出现异常返回默认值
        }
    }
}

@GetMapping("/user-cookie")
public String getUserCookie(@CookieValue(required = false) UserInfo userInfo) {
    return "用户信息: " + userInfo;
}

框架版本兼容性

Spring 不同版本对这两个注解的支持略有不同:

  • Spring Boot 2.x+ 增强了对这些注解的支持:
    • 支持jakarta.servlet包(Spring Boot 3.0+)
    • 响应式编程模型(WebFlux)中可使用对应的ServerWebExchange
    • 自动配置了更多默认转换器
// Spring Boot 3.0+ WebFlux中的用法
@GetMapping("/reactive-header")
public Mono<String> getReactiveHeader(
    @RequestHeader("User-Agent") String userAgent) {
    return Mono.just("Reactive User-Agent: " + userAgent);
}

异常处理与最佳实践

处理缺失的请求头和 Cookie

@ControllerAdvice
public class GlobalExceptionHandler {

    @ExceptionHandler({MissingRequestHeaderException.class, MissingRequestCookieException.class})
    public ResponseEntity<ErrorResponse> handleMissingHeaderOrCookie(Exception ex) {
        String message = ex instanceof MissingRequestHeaderException ?
            "缺少必要请求头: " + ((MissingRequestHeaderException) ex).getHeaderName() :
            "缺少必要Cookie: " + ((MissingRequestCookieException) ex).getCookieName();

        return ResponseEntity.badRequest().body(new ErrorResponse("400", message));
    }

    @ExceptionHandler(TypeMismatchException.class)
    public ResponseEntity<ErrorResponse> handleTypeMismatch(TypeMismatchException ex) {
        return ResponseEntity.badRequest().body(
            new ErrorResponse("400", "参数类型不匹配: " + ex.getMessage())
        );
    }

    // 定义错误响应类
    record ErrorResponse(String code, String message) {}
}

实用技巧

  1. 为必需参数提供默认值:避免直接报错,提升用户体验
@GetMapping("/user-info")
public String getUserInfo(
    @RequestHeader(
        value = "User-Agent",
        defaultValue = "Unknown"
    ) String userAgent,
    @CookieValue(
        value = "userId",
        required = false,
        defaultValue = "anonymous"
    ) String userId) {

    // 即使header或cookie不存在,代码也能正常运行
    return "User: " + userId + ", Agent: " + userAgent;
}
  1. 与其他注解对比使用
@GetMapping("/user/{id}")
public String getUserDetails(
    @PathVariable("id") long userId,                    // 从URL路径获取
    @RequestParam(required = false) String detail,      // 从查询参数获取
    @RequestHeader("User-Agent") String userAgent,      // 从请求头获取
    @CookieValue(
        value = "token",
        required = false
    ) String token // 从Cookie获取
) {
    // 各种参数来源的综合使用
    return String.format("用户ID: %d, 详情: %s, 浏览器: %s, 令牌: %s",
            userId, detail, userAgent, token);
}
  1. 安全最佳实践
@GetMapping("/secure")
public String getSecureInfo(
    @CookieValue(
        value = "sessionId",
        required = false
    ) String sessionId) {

    // 安全相关:敏感Cookie需妥善保护
    if (sessionId == null) {
        return "未登录";
    }

    // 验证sessionId...
    return "安全信息";
}

在设置 Cookie 时应遵循安全最佳实践:

@GetMapping("/set-secure-cookie")
public ResponseEntity<String> setSecureCookie(HttpServletResponse response) {
    Cookie cookie = new Cookie("secureData", "sensitive-value");
    cookie.setHttpOnly(true);  // 防止JavaScript通过document.cookie获取Cookie,抵御XSS攻击
    cookie.setSecure(true);    // 仅在HTTPS连接中发送Cookie,防止明文传输被截获
    cookie.setPath("/");
    cookie.setMaxAge(3600);    // 1小时有效期

    response.addCookie(cookie);
    return ResponseEntity.ok("已设置安全Cookie");
}
  1. 性能注意事项

对于频繁访问的请求头或 Cookie,可以考虑缓存或直接使用HttpServletRequest

@GetMapping("/performance")
public String getPerformanceOptimized(HttpServletRequest request) {
    // 对于频繁访问的请求头,直接从request获取可减少反射开销
    String userAgent = request.getHeader("User-Agent");

    // 对于Cookie,可以遍历一次并缓存结果
    Cookie[] cookies = request.getCookies();
    String sessionId = null;

    if (cookies != null) {
        for (Cookie cookie : cookies) {
            if ("sessionId".equals(cookie.getName())) {
                sessionId = cookie.getValue();
                break;
            }
        }
    }

    return "UA: " + userAgent + ", Session: " + sessionId;
}

总结

注解主要用途常用属性常见应用场景属性兼容性
@RequestHeader获取 HTTP 请求头信息value, required, defaultValue获取 User-Agent、语言偏好、API 版本与@CookieValue 完全一致
@CookieValue获取 HTTP 请求 Cookie 值value, required, defaultValue用户会话管理、个性化设置、记住用户偏好与@RequestHeader 完全一致

Spring 的这两个注解简化了 Web 开发中对请求头和 Cookie 的处理,让我们能够更专注于业务逻辑。它们与@RequestParam@PathVariable一起构成了 Spring MVC 参数绑定体系,方便获取不同来源的数据。

使用时需注意几个关键点:

  1. 类型转换配置,特别是自定义类型时需注册相应转换器
  2. 多值头的处理应使用MultiValueMap而非普通Map
  3. 边界条件处理(如缺失值、格式不正确的值)
  4. 安全因素,特别是敏感 Cookie 需遵循 Web 安全最佳实践
  5. 高频访问场景下的性能优化