快速链接:
ESP-AI V2.0.0 开发板简介与演示 效果展示 更多资料
项目简介
ESP-AI
是一套基于 ESP32-S3 等芯片打造的 AI 嵌入式开发平台,它致力于让万物「开口说话、听懂你说」。仅需三行代码,即可完成 AI 语音功能的集成,极大降低开发门槛。
ESP-AI 开发板
是专为 AI语音交互开发设计的嵌入式模块,基于 ESP32-S3 芯片打造,板载电池管理及串口调试等与通信接口,可快速构建具有语音识别、语音合成、智能交互能力的产品。
项目亮点
ESP-AI开发板与其他ESP32开发板的区别
在 ESP32-S3 的基础上,增强了多种功能,包括将部分 I0 口设计为插口并内置了麦克风、扬声器、电池管理、串口调试及 USB 下载功能。
ESP-AI V2.0.0与ESP-AI V1.0.22开发板的区别
相比较于ESP-AI V1.0.2 它的改动是:
- 增加外接麦克风插座、OLED显示屏插座
- 天线缩进板子内部
开发环境
基于 ESP32-S3 模组设计,支持标准的 ESP32 开发环境,是专为 AI 应用开发优化的一款开发板详细教程请参考 ESP-AI 教程文档 。
项目参数
ESP-AI 开发板接口
ESP-AI开发板其他物理部件
ESP-AI开发板尺寸
复刻步骤
物料准备
ESP-AI V2.0.0开发板:
| 核心固件 | 价格 | 购买链接 |
|---|---|---|
| ESP32 S3 N16R8 | 15.19 | 淘宝链接 |
| 麦克 MSM261S4030H0R | 6.65 | 淘宝链接 |
| 音频放大IC MAX98357 | 1.22 | 淘宝链接 |
| CH340 | 1.83 | 淘宝链接 |
其他材料:
| 其他材料 | 价格 | 购买链接 |
|---|---|---|
| 3pin 4pin 插头 | 0.45 | 购买链接 |
| 1200mah电池 | 4 | 购买链接 |
| oled屏幕(选4针1315 蓝色,让客服焊接好引脚) | 5 | 购买链接 |
| 三角按钮 | 2.79/5个 | 购买链接 |
| 音量旋钮 | 1.08 | 购买链接 |
| 母对母杜邦线,公对母(10cm即可) | 不等 | 购买链接 |
| 喇叭(4r3w) | 2 | 购买链接 |
| 状态灯ws2812(1位圆形) | 0.2 | 购买链接 |
| 咪头连接线 | 100条 4元 | 购买链接 |
| 天问(2mb核心板 没焊接版本) | 7.3 | 购买链接 |
| 咪头(9*7 不带脚) | 0.16 | 购买链接 |
标准套件:
(电池+喇叭+三角按钮+状态灯+ESP-AI开发板)
(电池+喇叭+三角按钮+状态灯+天问+ESP-AI开发板)
接线说明
- vcc 表示正极,GND 表示负极,其他都是信号线。
- 表中的asrpro和三脚按钮都是用来唤醒的,当你需要这两种唤醒是才必须接线。
- 串口唤醒或者asrpro唤醒都是使用串口来通信,默认使用 IO12 和 IO11(不同开发板默认引脚不一样,以表格内容为准),引脚可改,见下面的说明。
- WS2812 是用来做交互灯光的, 引脚是可以改的,见客户端配置。
- 电位器用来进行音量调整的,电位器默认使用 10K。(区分电位器引脚方法,旋钮朝上,将引脚对着自己: + | OUT | -)
| ESP32S3 | INMP441 | Max98357A | 电位器(选) | WS2812(选) | ASRPRO(选) | 三脚按钮信(选) |
|---|---|---|---|---|---|---|
| 3v3 | VCC | VCC | VCC | VCC | VCC | VCC |
| GND | GND | GND | GND | GND | GND | GND |
| GND | L/R | |||||
| 4 | SCK | |||||
| 5 | WS | |||||
| 6 | SD | |||||
| 15 | DIN | |||||
| 16 | BCLK | |||||
| 17 | LRC | |||||
| 7 | OUT | |||||
| 18 | DIN | |||||
| 11 | pb6 | |||||
| 12 | pb5 | |||||
| 10 | OUT |
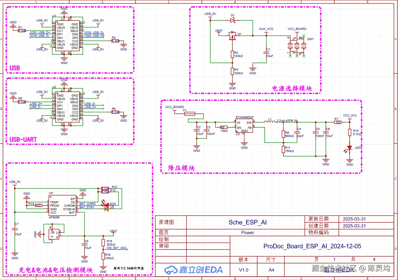
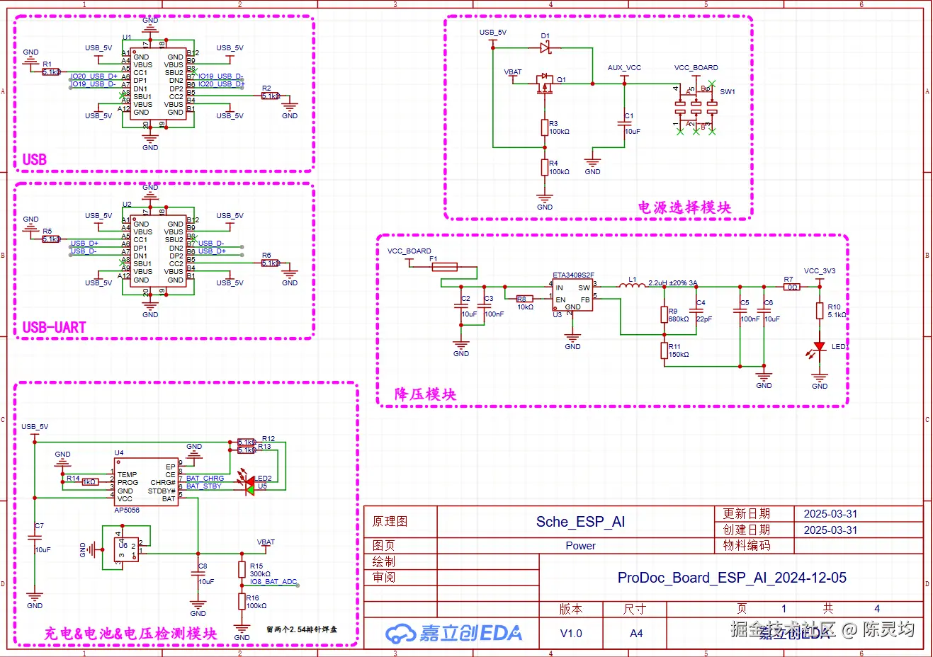
原理图简示
......
软件代码
您可以部署在自己的服务器上
您也可以快速通过ESP-AI开放平台实验
ESP-AI开放平台免费克隆音色,拥有稳定快速的开发环境。通过此平台您可以快速接入并验证不同人工智能平台在设备端的效果。例如:扣子、dify、不同平台大模型、ASR、TTS。
如何试用ESP-AI开放平台
快速体验方式
如果您想要快速体验,欢迎光顾小明的淘宝店,购买相关配件。 淘宝搜索小明io或ESP-AI
3D打印外壳
普通外壳(效果图)
(效果图)(作者:ESP-AI)
全包外壳
所有电路都被包裹的状态
(效果图)(作者:[爱建模的小任]
(space.bilibili.com/1667449219?…))
外观详细
ESP-AI开发板作者
ESP-AI
ESP-AI交流群
QQ群:952051286