《Netty 架构实战系列(三):如何优雅实现设备命令下发与响应回传闭环》

408 阅读8分钟

《Netty 架构实战系列(三):如何优雅实现设备命令下发与响应回传闭环》

目标读者:后端开发工程师、中高级架构师及平台运维人员 关键词:命令下发、响应回传、TCP通信、离线命令、Netty、Redis、Kafka、REST API


  1. 引言

在大规模物联网平台中,除了设备数据的实时上报之外,后台下发命令、设备响应回传也是系统的重要功能。例如,在电池监控系统中,平台需要下发远程调试或配置命令给设备,而设备执行后产生的响应数据必须及时反馈给后台,形成完整的控制闭环。传统方案在设备离线情况下常常导致命令丢失,且响应回传不完善,无法满足系统高并发和高可用的要求。

本篇文章将以 Netty 架构实战系列为基础,详细介绍如何构建一套命令下发与响应回传闭环系统。方案中实现了:

  • 后台通过 REST 接口下发命令,平台命令服务判断设备在线与否并采取不同策略(在线直接发送,下线存入 Redis 离线队列);
  • 设备接收到命令后执行并生成响应数据,上行回传给平台;
  • 平台通过专门的命令响应处理模块捕获响应数据,利用 Kafka 异步将响应数据上报到后台;
  • 当设备重新上线后,系统自动重发存储在 Redis 中的离线命令,确保指令不丢失。

整个系统设计与前两篇文章中的数据转发、异常告警系统形成互补,构成一个完整的全链路解决方案。


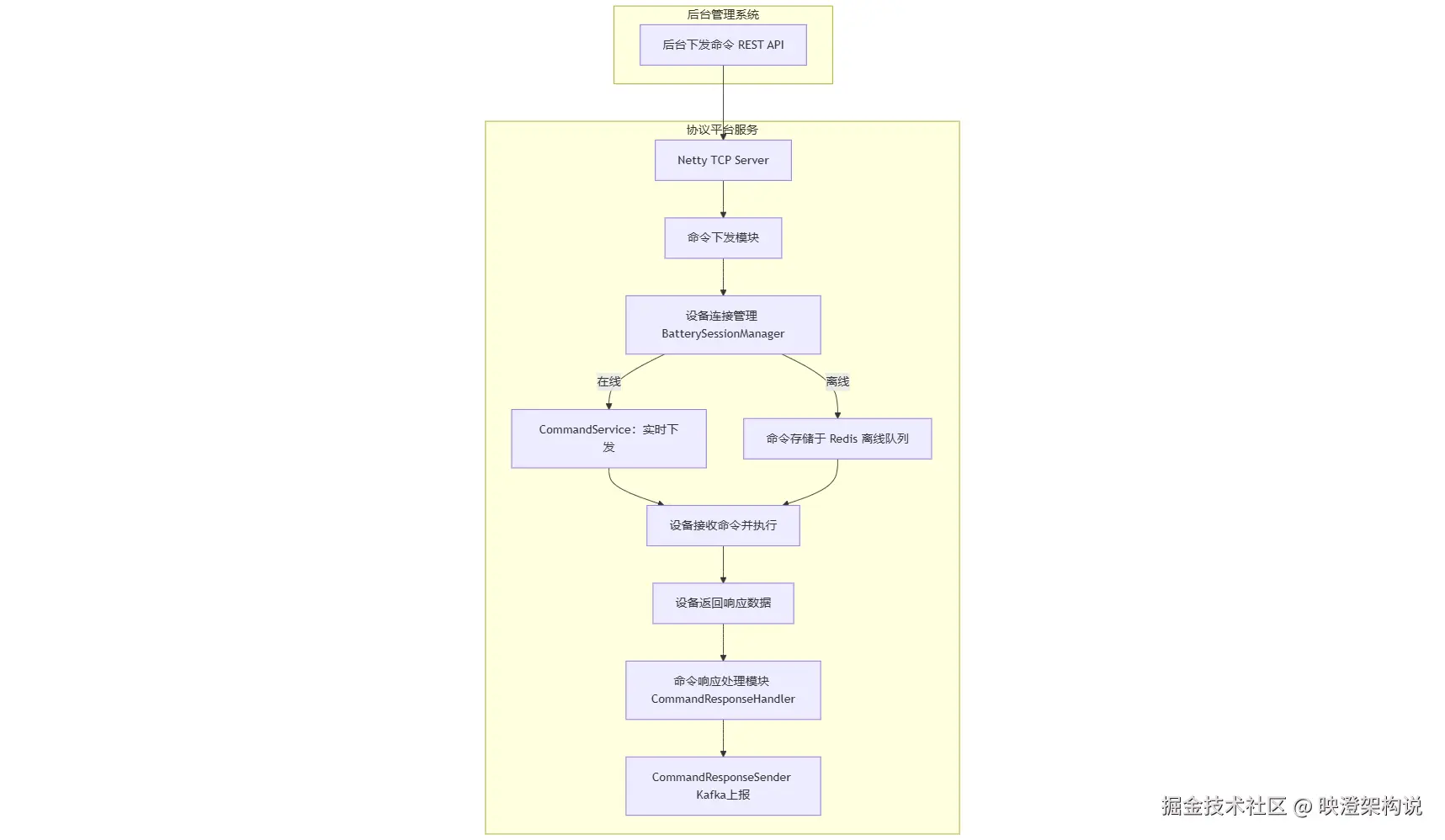
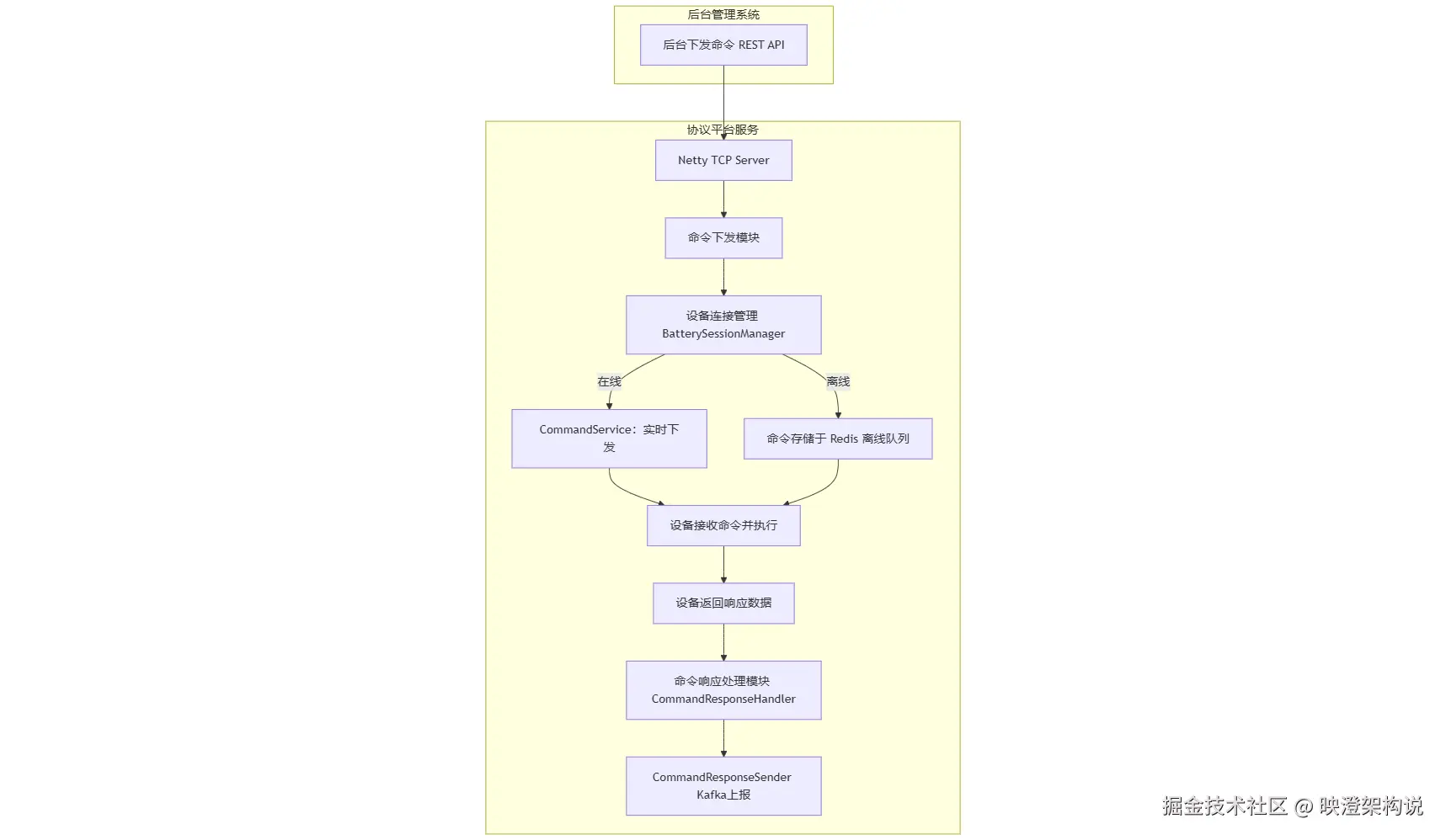
  1. 系统整体架构

整个命令下发与响应回传系统主要包含以下部分:

  1. 后台命令下发模块 后台系统通过 REST 接口将命令发送到平台。平台内部的 CommandService 根据设备连接状态确定直接下发命令还是存储为离线命令。
  2. 协议平台命令下发模块 与设备数据传输采用相同的 Netty TCP Server,该服务同时负责设备数据接入和命令下发。设备连接由 BatterySessionManager 管理。业务层(BatteryService)调用 CommandService 完成命令发送。
  3. 设备命令响应处理模块 设备在接收到命令后执行操作,并将响应数据发送到平台。平台中专门设有 CommandResponseHandler,从接收到的命令响应数据中解析设备 ID 并构造 CommandResponse 对象,再调用 CommandResponseSender 将响应数据通过 Kafka 上报给后台系统。
  4. 离线命令管理 如果设备当时离线,CommandService 会将命令存储在 Redis 离线队列中,并在设备上线后自动补发,确保命令不丢失。
  5. 后台告警及监控 同时,平台中针对网络及业务异常(参见系列(二))已经实现统一异常告警,本文命令部分与整体平台无缝集成。

下图展示了整体架构示意图(采用 Mermaid 语法,可在支持 Mermaid 的编辑器中查看):

graph TD
    subgraph 后台管理系统
        A[后台下发命令 (REST API)]
    end
    subgraph 协议平台服务
        A --> B[Netty TCP Server]
        B --> C[命令下发模块]
        C --> D[设备连接管理 (BatterySessionManager)]
        D -- 在线 --> E[CommandService:实时下发]
        D -- 离线 --> F[命令存储于 Redis 离线队列]
        E --> G[设备接收命令并执行]
        F --> G
        G --> H[设备返回响应数据]
        H --> I[命令响应处理模块 (CommandResponseHandler)]
        I --> J[CommandResponseSender (Kafka上报)]
    end


  1. 详细实现与完整代码

为确保各部分形成完整闭环,下面给出详细的代码实现。

3.1 命令下发模块

3.1.1 CommandService.java

CommandService 是命令下发的核心业务类,负责判断设备在线与否,并执行下发或存储操作。

package com.example.battery.command;
import com.example.battery.session.BatterySessionManager;
import io.netty.channel.Channel;
import org.springframework.beans.factory.annotation.Autowired;
import org.springframework.data.redis.core.RedisTemplate;
import org.springframework.stereotype.Service;
import java.time.Duration;
@Service
public class CommandService {
    @Autowired
    private RedisTemplate<String, String> redisTemplate;

    /**
     * 发送命令到设备。如果设备在线则直接下发,否则存为离线命令
     */
    public boolean sendCommand(String devId, String command) {
        Channel deviceChannel = BatterySessionManager.getChannel(devId);
        if (deviceChannel != null && deviceChannel.isActive()) {
            deviceChannel.writeAndFlush(command);
            System.out.println("Command sent to device: " + devId);
            return true;
        } else {
            System.err.println("Device offline or channel inactive for devId: " + devId);
            saveOfflineCommand(devId, command);
            return false;
        }
    }

    /**
     * 将离线命令存入 Redis 队列
     */
    private void saveOfflineCommand(String devId, String command) {
        String key = "offline:cmd:" + devId;
        redisTemplate.opsForList().rightPush(key, command);
        redisTemplate.expire(key, Duration.ofMinutes(10));
        System.out.println("Command saved for offline device: " + devId);
    }

    /**
     * 当设备上线时调用,重发离线命令
     */
    public void resendOfflineCommands(String devId) {
        String key = "offline:cmd:" + devId;
        String command;
        while ((command = redisTemplate.opsForList().leftPop(key)) != null) {
            System.out.println("Resending offline command to device: " + devId);
            sendCommand(devId, command);
        }
    }
}

3.2 设备端命令响应处理

设备在接收到命令后执行相应操作,并生成响应数据上传至平台。平台为此设计了专门的命令响应处理模块。

3.2.1 CommandResponseHandler.java

此类作为 Netty 的 Channel Handler 之一,用于捕获设备返回的命令响应数据并处理。注意:在实际系统中,设备返回的响应数据可能与上报数据混在一起,为了简化,这里假设命令响应 数据格式 与常规数据类似,但可通过协议字段区分。

package com.example.battery.command;
import com.example.battery.kafka.CommandResponseSender;
import com.example.battery.model.CommandResponse;
import com.example.battery.netty.DeviceUtils;
import io.netty.channel.ChannelHandlerContext;
import io.netty.channel.SimpleChannelInboundHandler;
public class CommandResponseHandler extends SimpleChannelInboundHandler<String> {
    private final CommandResponseSender responseSender;
    public CommandResponseHandler(CommandResponseSender responseSender) {
        this.responseSender = responseSender;
    }
    @Override
    protected void channelRead0(ChannelHandlerContext ctx, String msg) throws Exception {
        // 从设备响应中解析设备ID,此处假设 JSON 格式
        String devId = DeviceUtils.extractDevIdFromResponse(msg);
        // 构造命令响应对象
        CommandResponse response = CommandResponse.builder()
                .devId(devId)
                .response(msg)
                .timestamp(System.currentTimeMillis())
                .build();
        // 通过 Kafka 上报后台系统
        responseSender.sendCommandResponse(response);
    }
}
3.2.2 CommandResponse.java

命令响应数据模型。

package com.example.battery.model;
import lombok.Builder;
import lombok.Data;
@Data
@Builder
public class CommandResponse {
    private String devId;
    private String response;
    private long timestamp;
}
3.2.3 CommandResponseSender.java

负责将命令响应数据通过 Kafka 推送给后台系统。

package com.example.battery.kafka;
import com.example.battery.model.CommandResponse;
import lombok.extern.slf4j.Slf4j;
import org.springframework.beans.factory.annotation.Autowired;
import org.springframework.kafka.core.KafkaTemplate;
import org.springframework.stereotype.Component;
@Slf4j
@Component
public class CommandResponseSender {
    private final KafkaTemplate<String, CommandResponse> kafkaTemplate;
    @Autowired
    public CommandResponseSender(KafkaTemplate<String, CommandResponse> kafkaTemplate) {
        this.kafkaTemplate = kafkaTemplate;
    }
    public void sendCommandResponse(CommandResponse response) {
        try {
            kafkaTemplate.send("command-response-topic", response.getDevId(), response);
            log.info("Command response sent successfully: {}", response);
        } catch (Exception e) {
            log.error("Failed to send command response", e);
        }
    }
}

3.3 后台接口调用示例

后台系统提供 REST 接口,用于下发命令和触发离线命令重发。

package com.example.battery.controller;
import com.example.battery.command.CommandService;
import org.springframework.beans.factory.annotation.Autowired;
import org.springframework.web.bind.annotation.*;
@RestController
@RequestMapping("/command")
public class CommandController {
    @Autowired
    private CommandService commandService;
    // 下发命令接口
    @PostMapping("/send")
    public String sendCommand(@RequestParam String devId, @RequestParam String command) {
        boolean success = commandService.sendCommand(devId, command);
        return success ? "Command sent successfully" : "Device offline, command saved";
    }
    // 当设备上线时调用,重发离线命令
    @PostMapping("/resend")
    public String resendCommands(@RequestParam String devId) {
        commandService.resendOfflineCommands(devId);
        return "Offline commands resent for devId: " + devId;
    }
}

3.4 辅助工具:DeviceUtils.java

用于解析设备上报及响应数据中的设备ID字段,确保下行和上行数据均能根据 devId 进行匹配。

package com.example.battery.netty;
import com.alibaba.fastjson.JSON;
import com.alibaba.fastjson.JSONObject;
public class DeviceUtils {
    public static String extractDevId(String msg) {
        try {
            JSONObject json = JSON.parseObject(msg);
            return json.getString("devId");
        } catch(Exception e) {
            return "unknown";
        }
    }

    public static String extractDevIdFromResponse(String msg) {
        try {
            JSONObject json = JSON.parseObject(msg);
            return json.getString("devId");
        } catch(Exception e) {
            return "unknown";
        }
    }
}

  1. 整体系统流程总结

本系统构成一个完整的命令下发与响应回传闭环,主要流程如下:

  1. 后台下发命令 后台系统通过 REST 接口调用 CommandService.sendCommand,将命令下发至设备。此时平台首先从 BatterySessionManager 获取设备 Channel:

    1. 设备在线:直接下发命令;
    2. 设备离线:将命令存储在 Redis 离线队列中。
  2. 设备处理命令并响应 设备收到命令后执行相应操作,并生成响应数据(包含设备ID等信息),通过 TCP 上传给平台。

  3. 命令响应 回传 平台中专门设有 CommandResponseHandler,用于捕获设备返回的命令响应数据,解析出设备ID后构造 CommandResponse 对象,进而调用 CommandResponseSender 通过 Kafka 将响应数据上报到后台系统,形成闭环反馈。

  4. 离线命令补发 当设备重新上线时,平台调用 CommandService.resendOfflineCommands 从 Redis 队列中读取离线命令并重新下发,确保所有命令得以执行。

整个流程确保后台系统与设备之间的命令下发和响应回传实现全链路无缝对接,即使在设备离线情况下也能自动补发命令,保障系统高可用和可靠性。


  1. 总结

在本篇文章中,我们详尽地介绍了如何利用 Netty 架构实现设备命令下发与响应回传的闭环系统。核心要点包括:

  • 命令下发闭环 通过 CommandService 判断设备在线状态,实现在线即时命令下发与离线命令存储;当设备上线时自动补发离线命令,确保指令不丢失。
  • 响应 回传 机制 设备执行完命令后将响应数据上传到平台,CommandResponseHandler 捕获数据并构造 CommandResponse 对象,随后通过 Kafka 异步上报给后台,实现全链路反馈。
  • 系统扩展性与可靠性 整个方案充分利用 BatterySessionManager 管理设备连接,通过 Redis 离线队列实现可靠的命令下发,同时借助 Kafka 实现消息解耦,适用于大规模物联网平台。

这一方案与系列前两篇文章形成闭环:系列(一)讲解了 TCP 数据转发的完整实现,系列(二)构建了统一异常告警体系,而本篇则专注于命令下发与响应回传。各模块代码完整、逻辑严密,为构建高并发、大规模设备命令控制系统提供了实战指导。希望本文能为从事物联网和高并发系统建设的架构师提供实用参考。


  1. 结语

本文作为“Netty 架构实战系列(三)”展示了如何实现一个设备命令下发与响应回传系统,从后台命令下发、设备在线判断,到离线命令存储和重发,再到设备响应数据的捕获与上报,形成完整闭环,为大规模物联网平台的命令控制提供了有力技术支持。整套系统借助 Netty、Redis、Kafka 等技术实现高并发、高可用,既解决了设备离线问题,也保证了响应数据及时反馈。希望本篇文章对你在实际项目中构建可靠的命令控制系统有所启发。

欢迎点赞、评论、分享,共同探讨更多架构优化和实践经验!