第 1 章 计算机组成与体系结构

155 阅读4分钟

【上一章】# 软考系统架构设计师 - 备考指南

教程目录:

image.png

地址(包含标准教材、网上教程、习题及笔记,实时更新):第 1 章 计算机组成与体系结构

重点笔记

image.png

计算机硬件的组成

image.png

中央处理器(CPU,Central Processing Unit) image.png

冯 · 诺依曼结构 与 哈佛结构

冯 · 诺依曼结构也称普林斯顿结构,是一种将程序指令寄存器和数据存储器合并在一起的存储器结构。
特点:
(1)一般用于 PC 处理器,如 I3,I5,I7 处理器
(2)指令与数据存储器合并在一起
(3)指令与数据都通过相同的数据总线传输

  1. 哈佛结构

哈佛结构是一种将程序指令存储和数据存储分开的存储器结构。哈佛结构是一种并行体系结构,它的主要特点是将程序和数据存储在不同的存储空间中,即程序存储器和数据存储器是两个独立的存储器,每个存储器独立编址、独立访问。
特点:
(1)一般用于嵌入式系统处理器(DSP)数字信号处理(DSP,Digital Signal Processing)
(2)指令与数据分开存储,可以并行读取,有较高数据的吞吐率
(3)有 4 条总线:指令和数据的数据总线与地址总线

image.png

复杂指令集系统与精简指令集系统

image.png

存储器系统

Cache

  1. Cache的功能:提高 CPU 数据输入输出的速率,突破 冯 · 诺依曼 瓶颈,即 CPU 与存储系统间数据传送带宽限制
  2. 在计算机的存储系统体系中,Cache 是访问速度最快的层次。
  3. Cache 对程序员来说是透明的。
  4. 使用 Cache 改善系统性能的依据是程序的局部性原理。(时间局部性、空间局部性)
  • 时间局部性:指程序中的某条指令一旦执行,不久以后该指令可能再次执行,典型原因是由于程序中存在着大量的循环操作

  • 空间局部性:指一旦程序访问了某个存储单元,不久以后,其附近的存储单元也将被访问,即程序在一段时间内所访问的地址可能集中在一定的范围内,其典型情况是程序顺序执行

  • 工作集理论:工作集是进程运行时被频繁访问的页面集合。

image.png

习题

  1. 计算机执行程序时,在一个指令周期的过程中,为了能够从内存中读取指令操作码,首先是将()的内容送到地址总线上。

A. 程序计数器PC

B. 指令寄存器IR

C. 状态寄存器SR

D. 通用寄存器GR

  1. 目前处理器市场中存在 CPU 和 DSP 两种类型处理器,分别用于不同场景,这两种处理器具有不同的体系结构,DSP 采用()。

A. 冯 · 诺依曼结构

B. 哈佛结构

C. FPGA 结构

D. 与 GPU 相同结构

  1. RISC(精简指令系统计算机)的特点不包括()。

A. 指令长度固定,指令种类尽量少

B. 寻址方式尽量丰富,指令功能尽可能强

C. 增加寄存器数目,以减少访存次数

D. 用硬布线电路实现指令解码,以尽快完成指令译码

  1. 计算机采用分级存储体系的主要目的是为了().

A. 解决主存容量不足的问题

B. 提高存储器读写可靠性

C. 提高外设访问效率

D. 解决存储的容量,价格和速度之间的矛盾

  1. DMA(直接存储器访问)工作方式是在()之间建立起直接的数据通路。

A. CPU与外设

B. CPU与主存

C. 主存与外设

D. 外设与外设

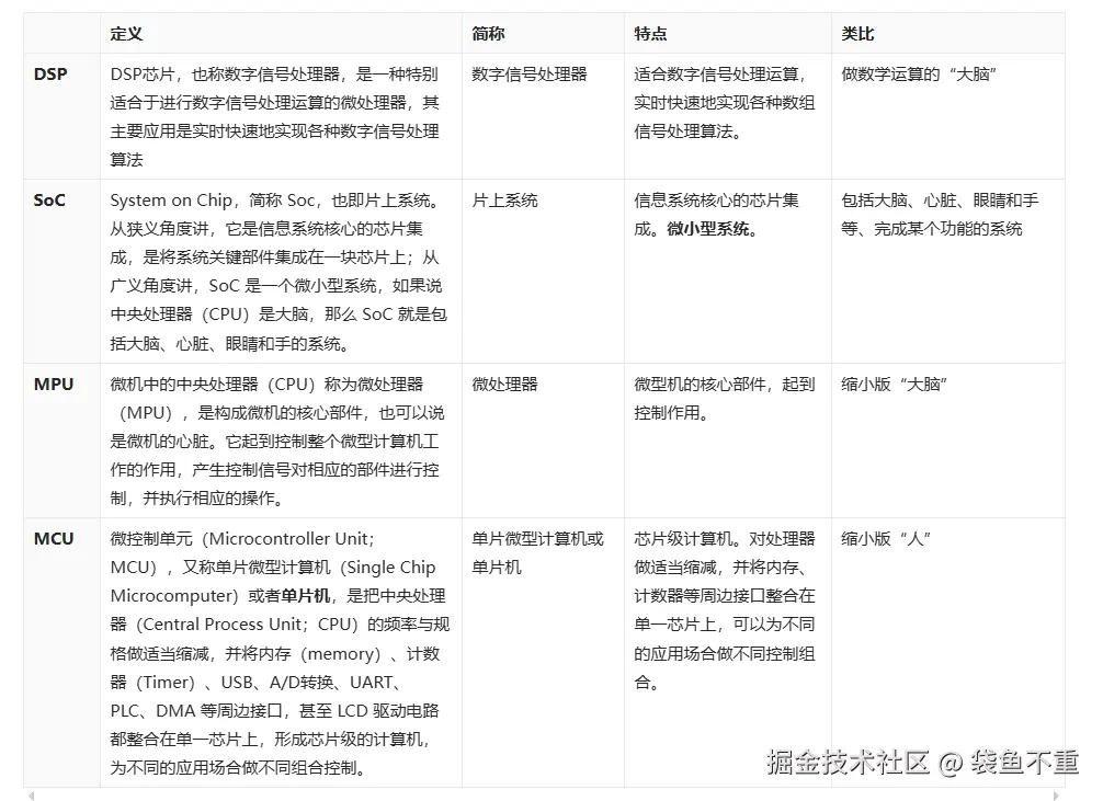
  1. 嵌入式处理器是嵌入式系统的核心部件,一般可分为嵌入式微处理器(MPU)、微控制器(MCU)、数字信号处理器(DSP)和片上系统(SOC)。以下叙述中,错误的是()。

A. MPU 在安全性和可靠性等方面进行增强,适用于运算量较大的智能系统

B. MCU 典型代表是单片机,体积小从而使功耗和成本下降

C. DSP 处理器对系统结构和指令进行了特殊设计,适合数字信号处理

D. SOC 是一个有专用目标的集成电路,其中包括完整系统并有嵌入式软件的全部内容

  1. 在嵌入式系统设计时,下面几种存储结构中对程序员是透明的是()。

A. 高速缓存

B. 磁盘存储器

C. 内存

D. flash 存储器

  1. 以下关于 Cache 的叙述中,正确的是()

A. 在容量确定的情况下,替换算法的时间复杂度是影响 Cache 命中率的关键因素

B. Cache 的设计思想是在合理的成本下提高命中率

C. Cache 的设计目标是容量尽可能与主存容量相等

D. CPU 中的 Cache 容量应大于 CPU 之外的 Cache 容量