前言
大家应该都知道 Unity 游戏引擎是基于 C# 编程语言开发的,今天大姚给大家分享一个基于 C# Unity 开发的金庸群侠传 3D 版,该游戏真的是勾起了一代人的慢慢回忆。
项目介绍
JYX2一个基于 C# Unity 开发的金庸群侠传 3D 重制版是一个回合制战棋战斗开放世界RPG游戏,它是一个非盈利游戏项目,项目目标为重制经典游戏《金庸群侠传》(在线玩DOS原版)并支持后续一系列MOD和二次开发。你可以在PC、MAC或移动手机平台(或其他支持平台)游玩。
Unity介绍
Unity是一款广泛使用的游戏引擎,它支持多种平台,包括PC、移动设备、游戏主机等,并且提供了丰富的工具和资源,使得开发者能够高效地创建高质量的游戏和应用程序。
项目结构示意图
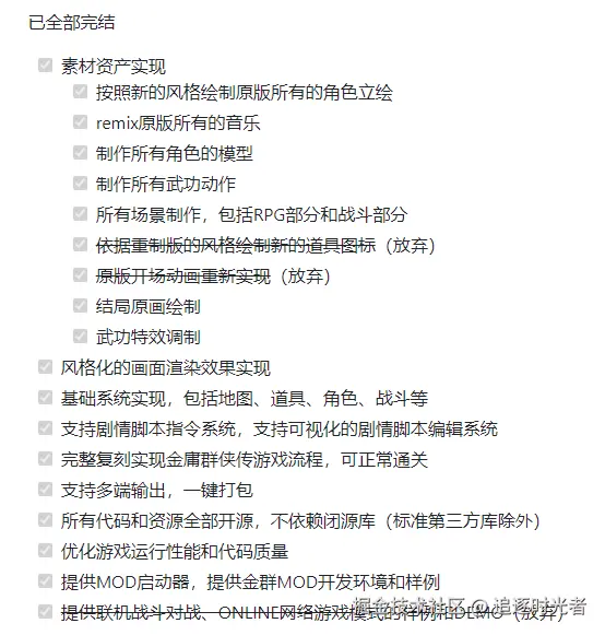
项目开发计划
技术实现简介
游戏画面截图
项目源码地址
更多项目实用功能和特性欢迎前往项目开源地址查看👀,别忘了给项目一个Star支持💖。
- 金庸群侠传 3D 重制版:github.com/jynew/jynew…
- 金庸传奇类 RPG 游戏框架:github.com/jynew/jynew
优秀项目和框架精选
该项目已收录到C#/.NET/.NET Core优秀项目和框架精选中,关注优秀项目和框架精选能让你及时了解C#、.NET和.NET Core领域的最新动态和最佳实践,提高开发工作效率和质量。坑已挖,欢迎大家踊跃提交PR推荐或自荐(让优秀的项目和框架不被埋没🤞)。
- GitHub开源地址:github.com/YSGStudyHar…
- Gitee开源地址:gitee.com/ysgdaydayup…