SSE流式输出:AI大模型实时交互技术

1,290 阅读9分钟

介绍

Server-Sent Events (SSE) 基于HTTP协议,是一种允许服务器主动向客户端推送数据的技术。

  • 与传统的 HTTP 请求-响应模式区别:SSE 允许服务器在建立连接后,可以持久地向客户端发送消息,也就是建立一个长连接。
  • 与 Websocket 区别: SSE 并不支持客户端向服务端发送消息,即 SSE 为单工通信。
  • 与长轮询区别:不需要客户端反复请求数据 技术文档1.png 目前大模型问答的数据交互基本都是基于SSE去实现的,采用EventStream的事件流方式,实际效果像打字机一样,一段一段的返回答案。 image.png

采用这种方式有两种好处:

  • 响应效率:响应效率大大提升,一边响应一边返回结果
  • 用户体验:显著提高用户体验,给用户感觉就像是真实的对话一样
传统http:
客户端: POST 完整问题 → 服务器: 处理完成后返回完整答案(延迟高)

-------------------------------------------------------------

SSE:
客户端: POST 问题 → 服务器: 立即返回流式 token(低延迟)
         ▲                       │
         └───────────────────────┘ 单工通道

协议与消息

协议

SSE 协议本质是浏览器发起 http 请求,服务器在接受请求后返回消息,但是需要在响应头需要加下以下几个字段

Content-Type: text/event-stream
Cache-Control: no-cache
Connection: keep-alive
  • Content-Type: text/event-stream:SSE API规定推送事件流的类型为 text/event-stream。
  • Cache-Control: no-cache:必须指定浏览器不缓存服务端发送的数据,以确保浏览器可以实时显示服务端发送的数据。
  • Connection: keep-alive:SSE 是一个一直保持开启的 TCP 连接

消息格式

每条消息由一行或多行字段组成,每个字段组成形式为:字段名:字段值,同时字段以行为单位,每行一个(即以 \n 结尾) 每次推送,可由多个消息组成,每个消息之间以空行分隔(即最后一个字段以\n\n结尾)

// 第一条消息
event:xxx(\n)
data:xxx
id: xx
retry:xx (\n\n)

// 第二条消息
event:xxx
data:xxx

字段类型

字段类型包含以下四种:

  • event:指定事件类型
    • 浏览器可以使用 addEventListener 方法在当前 EventSource 对象上进行监听
    • 如果消息体没有event字段,则会触发 message 事件上的事件处理函数
  • data:消息数据
    • 数据内容只能以一个字符串的文本形式进行发送
    • 如果需要发送一个对象时,需要将该对象以一个 JSON 格式的字符串的形式进行发送
  • id:事件ID,事件的唯一标识符
    • 如果发生断连,浏览器可以把收到的最后一个事件ID放到请求头Last-Event-Id 中进行重连
  • retry:重连时间
    • 由服务器指定重连时间,是一个整数值,单位为ms
    • 如果没有指定retry,就由浏览器自行决定每隔多久与服务端建立一次连接

deepseek的具体示例:

event: ready(\n)
data: {}(\n\n)

event: update_session(\n)
data: {"updated_at":1745054696.793322}(\n\n)

data: {"v": "好的", "p": "response/thinking_content"}

data: {"v": ",", "o": "APPEND"}

data: {"v": "我现在"}

data: {"v": "需要"}

data: {"v": "详细"}

data: {"v": "理解"}

...

event: close
data: {}

注意:

  • 除上述四个字段外,其他所有字段都会被忽略

基于eventSource实现

在浏览器端,可以使用 JavaScript 的 EventSource API 创建 EventSource 对象,监听服务器发送的事件 eventSource API文档:EventSource

建立连接

EventSource 接受两个参数:URL 和 options

  • ​URL:请求地址
  • options :是一个可选的对象,包含 withCredentials 属性,表示是否发送凭证(cookie、HTTP认证信息等)到服务端,默认为 false
const eventSource = new EventSource('服务器接口地址', { withCredentials: true })

监听事件

EventSource 对象触发的事件主要包括以下四种:

  • open 事件:当成功连接到服务端时触发。
  • message 事件:当接收到服务器发送的消息时触发。该事件对象的 data 属性包含了服务器发送的消息内容。
  • error 事件:当发生错误时触发。该事件对象的 event 属性包含了错误信息。
  • 自定义事件:可以监听event参数指定事件
eventSource.addEventListener('open', function(event) {
  console.log('Connection opened')
})

eventSource.addEventListener('message', function(event) {
  console.log('Received message: ' + event.data);
})

// 监听自定义事件
eventSource.addEventListener('ready', function(event) {
  console.log('Received message: ' + event.data);
})

eventSource.addEventListener('error', function(event) {
  console.log('Error occurred: ' + event.event);
})

使用限制:

  • 无法自定义请求头内容
  • 只支持get请求,携带参数字段长度有限制

基于fetch-event-source实现

由于EventSource API限制,满足不了实际使用的需求,这边使用库@microsoft/fetch-event-source 它既支持get及post请求,也支持自定义请求头内容。

具体实现

建立连接后,分别监听四种事件(open,message,close,error)

import { fetchEventSource } from '@microsoft/fetch-event-source';
async getFetchEventSource() {
	const ctrl = new AbortController();
	await fetchEventSource(`/frmp-rcmp/V1/stream/chat`, {
	  method: 'get',
	  headers: {
	    'Content-Type': 'text/event-stream',
	    'request-id': this.messageId,
	  },
	  openWhenHidden: true, // 页面退至后台保存连接
	  signal: ctrl.signal, // 用于终止请求
	  onopen(response) {
	    // 连接成功时触发
	    if (response.ok) {
	      console.log('连接成功');
	      return;
	    }
	    throw new Error('连接失败');
	  },
	  onmessage(event) {
	    // 检查是否是结束标识符
	    if (event.data == '[DONE]') {
	      console.log('数据接收完成');
	      return;
	    }
	    // 检查事件类型
	    if (event.event === 'custom-event') {
	      console.log('收到自定义事件:', event.data);
	      const customData = JSON.parse(event.data);
	      handleCustomEvent(customData); // 处理自定义事件
	    } else if (event.event === 'message') {
	      console.log('收到标准消息:', event.data);
	      const messageData = JSON.parse(event.data);
	      handleMessageEvent(messageData); // 处理标准消息
	    }
	  },
	  onclose() {
	    // 连接关闭时触发
	    console.log('连接终止');
	    _this.streamEnd = true;
	  },
	  onerror(err) {
	    // 错误处理(默认会抛出异常并自动重试)
	    console.error('错误:', err);
	    throw err; // 抛出错误会触发重试机制
	  },
	});
}

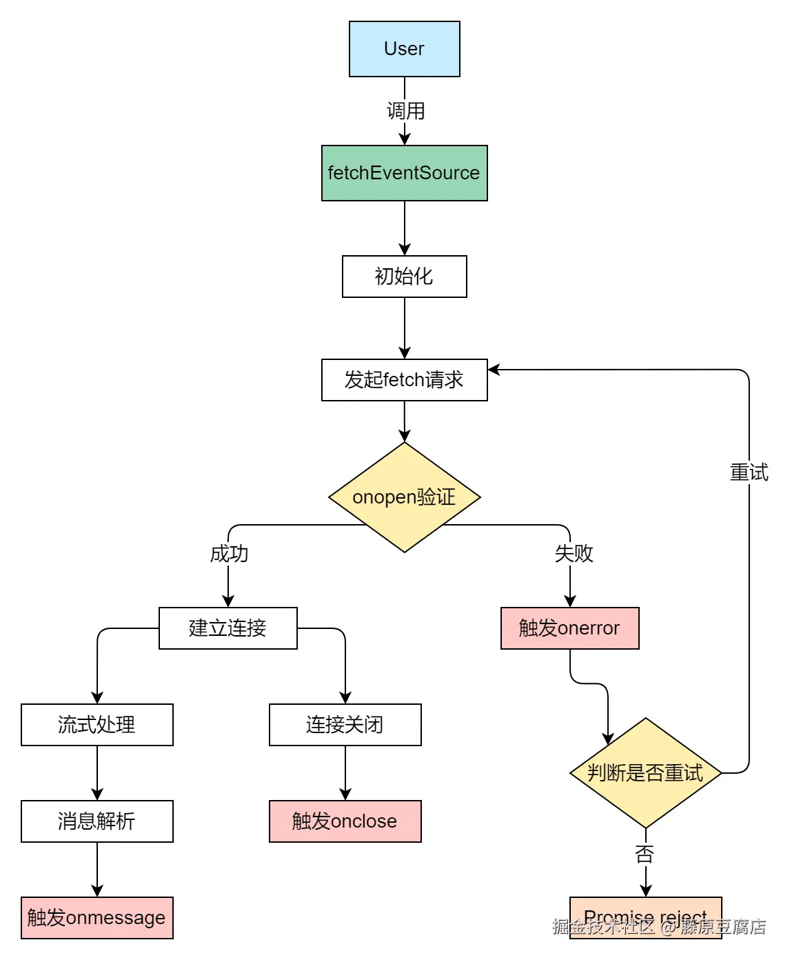
底层实现

这个库的底层是基于fetch进行封装的,核心数据流程图如下: 技术文档3.png

初始化阶段
  • 合并headers,设置默认值
  • 绑定visibility事件监听,用于控制页面退至后台是否保持连接
  • 初始化AbortController
  • 绑定abort事件,用于终止请求

fetch 并未原生提供终止操作方法,可以通过 DOM API [AbortController]实现 fetch 请求终止操作

function fetchEventSource(input, { 
  headers, 
  onopen, 
  onmessage,
  onerror,
  fetch: inputFetch
}) {
  // 1. 合并headers,设置默认accept
  const headers = { accept: 'text/event-stream', ...inputHeaders };
  
  // 2. 绑定页面可见性监听(自动重连)
  if (!openWhenHidden) {
    document.addEventListener('visibilitychange', onVisibilityChange);
  }

  // 3. 初始化AbortController
  let curRequestController = new AbortController();
  
  // 4. 绑定abort事件,用于终止请求
  inputSignal?.addEventListener('abort', () => {
      dispose();
      resolve(); // don't waste time constructing/logging errors
  });
}
// 页面可见性变化时自动重连
function onVisibilityChange() {
  curRequestController.abort();
  if (!document.hidden) create();
}

// 用户不可见时暂停连接
document.addEventListener('visibilitychange', onVisibilityChange);
请求处理流程
  • 调用 fetch 发起 SSE 请求
  • 验证是否连接成功,调用 onopen 回调
  • 使用 getBytes、getLines 和 getMessages 逐层解析数据流
  • 正常关闭,调用onclose回调
async function create() {
  // 1. 发起Fetch请求(支持自定义fetch函数)
  const response = await fetch(input, {
    signal: curRequestController.signal
  });

  // 2. 验证Content-Type(默认逻辑可覆盖)
  await onopen(response);

  // 3. 流式处理管道(核心解析逻辑)
  await getBytes(
    response.body!,
    getLines(
      getMessages(
        id => headers['last-event-id'] = id, // 更新last-event-id
        retry => retryInterval = retry,     // 动态调整重试间隔
        onmessage                           // 触发用户消息回调
      )
    )
  );

  // 4. 正常关闭连接
  onclose?.();
}
流式数据处理
浏览器响应流 (ReadableStream)
  → getBytes()   // 按字节读取getLines()   // 按行分割(\n\n)getMessages()// 解析SSE事件字段onmessage()  // 用户回调

getBytes:

  • 通过流式读取器循环读取流中数据
  • 每次读取到一块数据后,调用 getLines 的回调函数 onChunk。
export async function getBytes(stream, onChunk) {
   // 创建一个流的读取器
    const reader = stream.getReader();
    let result;

    // 循环读取流中的数据,直到流结束
    while (!(result = await reader.read()).done) {
        // 将读取到的字节块传递给回调函数 onChunk
        onChunk(result.value);
    }
}

getLines:

  • 根据特殊符号(:,\n,\r)将字节块按行分割,得到以下行:
event: custom-event

data: {"key": "value"}

<空行>

data: Hello, world!

  • 核心代码如下
// 遍历缓冲区中的每个字节,寻找换行符以分割行
while (position < bufLength) {
	// 如果上一个字符是 \r,则跳过紧随其后的 \n
	if (discardTrailingNewline) {
	    if (buffer[position] === 10) { // 换行符(\n)
	        lineStart = ++position;
	    }
	    discardTrailingNewline = false;
	}
	
	let lineEnd = -1; // 当前行的结束位置
	
	// 查找行结束位置(遇到冒号、回车符或换行符时停止)
	for (; position < bufLength && lineEnd === -1; ++position) {
	    switch (buffer[position]) {
	        case 58: // 冒号(:)
	            // 如果尚未记录字段名长度,则计算字段名长度
	            if (fieldLength === -1) {
	                fieldLength = position - lineStart;
	            }
	            break;
	        case 13: // 回车符(\r)
	            discardTrailingNewline = true;
	        case 10: // 换行符(\n)
	            lineEnd = position; // 标记行结束位置
	            break;
	    }
	}
	
	// 如果未找到行结束位置,则退出循环
	if (lineEnd === -1) {
	    break;
	}
	
	// 调用回调函数 onLine 处理当前行的数据
	onLine(buffer.subarray(lineStart, lineEnd), fieldLength);
	
	// 更新下一行的起始位置,并重置字段长度
	lineStart = position;
	fieldLength = -1;
}

getMessages:

  • 基于TextDecoder解析每行的字节数组,生成以下消息对象
{ event: 'custom-event', data: '{"key": "value"}' }
{ event: 'message', data: 'Hello, world!' }
  • 核心代码如下:
let message = newMessage();
const decoder = new TextDecoder(); // 用于解码字节数组为字符串
// 解码字段名(如 event: 或 data:)
const field = decoder.decode(line.subarray(0, fieldLength));

// 计算字段值的起始位置(考虑冒号后是否有空格)
const valueOffset = fieldLength + (line[fieldLength + 1] === 32 ? 2 : 1);

// 解码字段值
const value = decoder.decode(line.subarray(valueOffset));

// 根据字段名处理不同的字段
switch (field) {
	case 'data':
	    // 如果 data 字段有多行,则用换行符拼接
	    message.data = message.data
	        ? message.data + '\n' + value
	        : value;
	    break;
	case 'event':
	    // 设置事件类型
	    message.event = value;
	    break;
	case 'id':
	    // 设置消息 ID,并调用 onId 回调函数
	    onId(message.id = value);
	    break;
	case 'retry':
	    // 设置重试间隔时间,并调用 onRetry 回调函数
	    const retry = parseInt(value, 10);
	    if (!isNaN(retry)) {
	        onRetry(message.retry = retry);
	    }
	    break;
}

错误处理和重试
  • 触发error事件
  • 设置重试定时器,进行重连
try {
  // ... 主流程 ...
} catch (err) {
  // 1. 非主动中止的错误才会触发重试
  if (!curRequestController.signal.aborted) {
    // 2. 用户自定义错误处理策略
    const interval = onerror?.(err) ?? retryInterval;
    // 3. 动态设置重试定时器
    retryTimer = setTimeout(create, interval);
  }
}

遇到的问题

数据格式不规范

响应体的数据格式一定要严格标准格式来,不然会导致流式输出失效

event:xxx(\n)
data:xxx(\n\n)

event:xxx
data:xxx

开启压缩会导致流式输出失效

核心原因:

  • 当启用压缩(如 Gzip/Brotli)时,数据需要完整压缩后才能输出,这会破坏流式传输的分块特性:
# 流式传输应有的效果(分块输出)
[Chunk1] --> [Chunk2] --> [Chunk3] 

# 开启压缩后的效果(等待全部压缩)
[ Entire Compressed Data ] --> 一次性输出

在开发环境将webpack的compress设置为false

  • compress 主要用于 响应压缩(Gzip/Brotli),目的是减少传输体积,提升加载速度
// webpack.config.js
const isProduction = process.env.NODE_ENV === 'production';
devServer: {
  compress: isProduction, // 开发环境关闭压缩
},

修改测试环境和生产环境的Nginx配置,针对流式接口禁用压缩

  • 跟后端约定好接口名称(比如:需要带有stream)
  • 对流式输出的接口内容(如实时日志、动态数据)禁用压缩。
    • gzip off:对此路由禁用压缩。
    • proxy_buffering off:禁止 Nginx 缓冲后端响应数据,确保数据直接流式传输到客户端。
# 匹配带有 stream 的接口路径,并关闭 gzip 压缩
location ~* /stream {
    gzip off;
    proxy_buffering off;     # 关闭代理缓冲
}

参考文章

Server-Sent Events 教程

一文读懂即时更新方案:SSE

告别轮询,SSE 流式传输可太香了