React性能优化之Bailout策略解析

341 阅读8分钟

性能优化策略之bailout

面试题:谈一谈 React 中的 bailout 策略

前面我们学习 beginWork 的时候,我们知道 beginWork 的作用主要是生成 wipFiberNode 的子 FiberNode,要达到这个目录存在两种方式:

  • 通过 reconcile 流程生成子 FiberNode
  • 通过命中 bailout 策略来复用子 FiberNode

在前面我们讲过,所有的变化都是由“自变量”的改变造成的,在 React 中自变量:

  • state
  • props
  • context

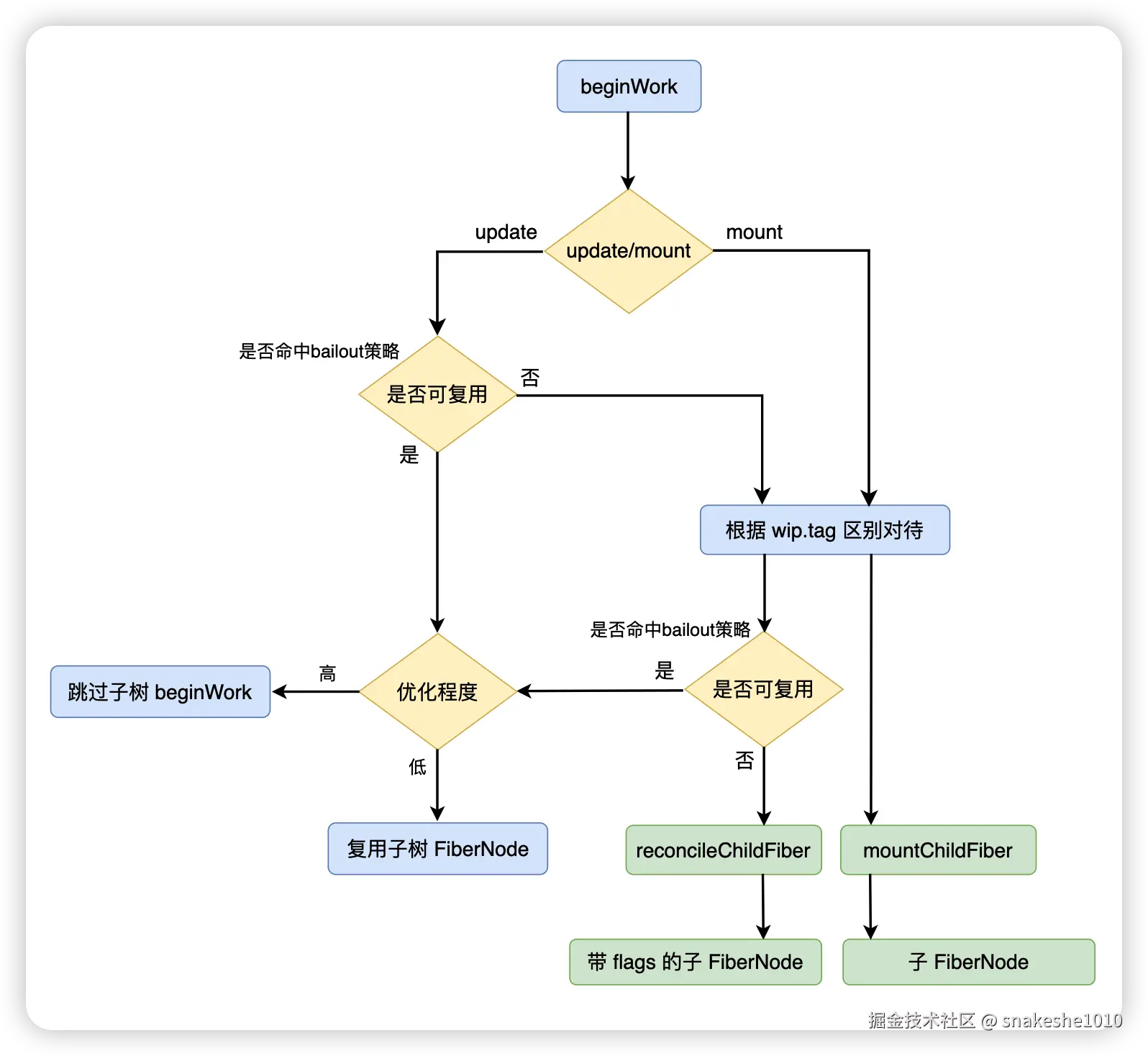
因此是否命中 bailout 主要也是围绕这三个变量展开的,整体的工作流程如下:

image-20230309090841270

从上图可以看出,bailout 是否命中发生在 update 阶段,在进入 beginWork 后,会有两次是否命中 bailout 策略的相关判断

第一次判断

第一次判断发生在确定了是 update 后,立马就会进行是否能够复用的判断:

  • oldProps 全等于 newProps
  • Legacy Context 没有变化
  • FiberNode.type 没有变化
  • 当前 FiberNode 没有更新发生

oldProps 全等于 newProps

注意这里是做的一个全等比较。组件在 render 之后,拿到的是一个 React 元素,会针对 React 元素的 props 进行一个全等比较。但是由于每一次组件 render 的时候,会生成一个全新的对象引用,因此 oldProps 和 newProps 并不会全等,此时是没有办法命中 bailout。

只有当父 FiberNode 命中 bailout 策略时,复用子 FiberNode,在子 FiberNode 的 beginWork 中,oldProps 才有可能和 newProps 全等。

备注:视频中这里讲解有误,不是针对 props 属性每一项进行比较,而是针对 props 对象进行全等比较。上面的笔记内容已修改。

Legacy Context 没有变化

Legacy Context指的是旧的 ContextAPI,ContextAPI重构过一次,之所以重构,就是和 bailout策略相关。

FiberNode.type 没有变化

这里所指的 FiberNode.type 没有变化,指的是不能有例如从 div 变为 p 这种变化。

function App(){
  const Child = () => <div>child</div>
  return <Child/>
}

在上面的代码中,我们在 App 组件中定义了 Child 组件,那么 App 每次 render 之后都会创建新的 Child 的引用,因此对于 Child 来讲,FiberNode.type 始终是变化的,无法命中 bailout 策略。

因此不要在组件内部再定义组件,以免无法命中优化策略。

当前 FiberNode 没有更新发生

当前 FiberNode 没有发生更新,则意味着 state 没有发生变化。

例如在源码中经常会存在是否有更新的检查:

function checkScheduledUpdateOrContext(current, renderLanes) {
  // 在执行 bailout 之前,我们必须检查是否有待处理的更新或 context。
  const updateLanes = current.lanes;
  if (includesSomeLane(updateLanes, renderLanes)) {
    // 存在更新
    return true;
  }
  
  //...
  
  // 不存在更新
  return false;
}

当以上条件都满足的时候,会命中 bailout 策略,命中该策略后,会执行 bailoutOnAlreadyFinishedWork 方法,在该方法中,会进一步的判断优化程序,根据优化程度来决定是整颗子树都命中 bailout 还是复用子树的 FiberNode

function bailoutOnAlreadyFinishedWork(current, workInProgress, renderLanes) {
  
  // ...
​
  if (!includesSomeLane(renderLanes, workInProgress.childLanes)) {
    // ...
    // 整颗子树都命中 bailout 策略
        return null;
  }
​
  // 该 FiberNode 没有命中 bailout,但它的子树命中了。克隆子 FiberNode 并继续
  cloneChildFibers(current, workInProgress);
  return workInProgress.child;
}

通过 wipFiberNode.childLanes 就可以快速的排查当前的 FiberNode 的整颗子树是否存在更新,如果不存在,直接跳过整颗子树的 beginWork。

这其实也解释了为什么每次 React 更新都会生成一颗完整的 FiberTree 但是性能上并不差的原因。

第二次判断

如果第一次没有命中 bailout 策略,则会根据 tag 的不同进入不同的处理逻辑,之后还会再进行第二次的判断。

第二次判断的时候会有两种命中的可能:

  • 开发者使用了性能优化 API
  • 虽然有更新,但是 state 没有变化

开发者使用了性能优化 API

在第一次判断的时候,默认是对 props 进行全等比较,要满足这个条件实际上是比较困难的,性能优化 API 的工作原理主要就是改写这个判断条件。

比如 React.memo,通过该 API 创建的 FC 对应的 FiberNode.tag 为 MemoComponent,在 beginWork 中对应的处理逻辑如下:

const hasScheduledUpdateOrContext = checkScheduledUpdateOrContext(
  current,
  renderLanes,
);
if (!hasScheduledUpdateOrContext) {
  const prevProps = currentChild.memoizedProps;
  // 比较函数,默认进行浅比较
  let compare = Component.compare;
  compare = compare !== null ? compare : shallowEqual;
  if (compare(prevProps, nextProps) && current.ref === workInProgress.ref) {
    // 如果 props 经比较未变化,且 ref 不变,则命中 bailout 策略
    return bailoutOnAlreadyFinishedWork(current, workInProgress, renderLanes);
  }
}

因此是否命中 bailout 策略的条件就变成了如下三个:

  • 不存在更新
  • 经过比较(浅比较)后 props 没有变化
  • ref 没有发生改变

如果同时满足上面这三个条件,就会命中 bailout 策略,执行 bailoutOnAlreadyFinishedWork 方法。相较于第一次判断,第二次判断 props 采用的是浅比较进行判断,因此能够更加容易命中 bailout

例如再来看一个例子,比如 ClassComponent 的优化手段经常会涉及到 PureComponent 或者 shouldComponentUpdate,这两个 API 实际上背后也是在优化命中bailout 策略的方式

在 ClassComponnet 的 beginWork 方法中,有如下的代码:

if(!shouldUpdate && !didCaptureError){
  // 省略代码
  return bailoutOnAlreadyFinishedWork(current, workInProgress, renderLanes);
}

shouldUpdate 变量受 checkShouldComponentUpdate 方法的影响:

function checkShouldComponentUpdate(
  workInProgress,
  ctor,
  oldProps,
  newProps,
  oldState,
  newState,
  nextContext,
) {
  // ClassComponent 实例
  const instance = workInProgress.stateNode;
  if (typeof instance.shouldComponentUpdate === 'function') {
    let shouldUpdate = instance.shouldComponentUpdate(
      newProps,
      newState,
      nextContext,
    );
    
        // shouldComponentUpdate 执行后的返回值作为 shouldUpdate
    return shouldUpdate;
  }
​
  // 如果是 PureComponent
  if (ctor.prototype && ctor.prototype.isPureReactComponent) {
    // 进行浅比较
    return (
      !shallowEqual(oldProps, newProps) || !shallowEqual(oldState, newState)
    );
  }
​
  return true;
}

通过上面的代码中我们可以看出,PureComponent 通过浅比较来决定shouldUpdate的值,而shouldUpdate的值又决定了是否能够命中 bailout 策略。

虽然有更新,但是 state 没有变化

在第一次进行判断的时候,其中有一个条件是当前的 FiberNode 没有更新发生,没有更新就意味着 state 没有改变。但是还有一种情况,那就是有更新,但是更新前后计算出来的 state 仍然没有变化,此时就也会命中 bailout 策略。

例如在 FC 的 beginWork 中,有如下一段逻辑:

function updateFunctionComponent(
  current,
  workInProgress,
  Component,
  nextProps: any,
  renderLanes,
) {
  //...
​
  if (current !== null && !didReceiveUpdate) {
    // 命中 bailout 策略
    bailoutHooks(current, workInProgress, renderLanes);
    return bailoutOnAlreadyFinishedWork(current, workInProgress, renderLanes);
  }
​
  // ...
​
  // 进入 reconcile 流程
  reconcileChildren(current, workInProgress, nextChildren, renderLanes);
  return workInProgress.child;
}

在上面的代码中,是否能够命中 bailout 策略取决于 didReceiveUpdate,接下来我们来看一下这个值是如何确定的:

// updateReducer 内部在计算新的状态时
if (!is(newState, hook.memoizedState)) {
  markWorkInProgressReceivedUpdate();
}
​
function markWorkInProgressReceivedUpdate() {
  didReceiveUpdate = true;
}

真题解答

题目:谈一谈 React 中的 bailout 策略

参考答案:

在 beginWork 中,会根据 wip FiberNode 生成对应的子 FiberNode,此时会有两次“是否命中 bailout策略”的相关判断。

  • 第一次判断

    • oldProps 全等于 newProps
    • Legacy Context 没有变化
    • FiberNode.type 没有变化
    • 当前 FiberNode 没有更新发生

当以上条件都满足时会命中 bailout 策略,之后会执行 bailoutOnAlreadyFinishedWork 方法,该方法会进一步判断能够优化到何种程度。

通过 wip.childLanes 可以快速排查“当前 FiberNode 的整颗子树中是否存在更新”,如果不存在,则可以跳过整个子树的 beginWork。这其实也是为什么 React 每次更新都要生成一棵完整的 Fiebr Tree 但是性能并不差的原因。

  • 第二次判断

    • 开发者使用了性能优化 API,此时要求当前的 FiberNode 要同时满足:

      • 不存在更新
      • 经过比较(默认浅比较)后 props 未变化
      • ref 不变
    • 虽然有更新,但是 state 没有变化

简易版原理说明

好的!我用一个搭积木的故事来解释 React 的 Bailout 策略,就像你在搭乐高一样简单!


故事开始:

小明有一盒乐高积木,他想搭一辆小汽车。每次他改一点(比如换个轮子),他都要从头检查所有积木有没有变,这好累呀!React 的工程师们想了个聪明的办法,叫 Bailout(救生圈),让小明不用每次都检查所有积木!


第一步:检查“完全一样的积木块”

当小明要改积木时,React 会先问四个问题:

  1. “这积木的颜色和形状和之前完全一样吗?” (oldProps === newProps)
  2. “装积木的盒子没换吧?” (Legacy Context 没变)
  3. “这块积木还是轮子吗?没变成翅膀吧?” (FiberNode.type 不变)
  4. “小明有没有说要改这块积木?” (没有 state 更新)

如果都满足,React 会说:“不用动这块积木啦!连它下面的积木都不用检查!”(跳过子树协调)


第二步:用“聪明魔法”检查

如果第一次没通过,React 还会用“聪明魔法”(性能优化API)再检查一次:

  • 如果是“特别标记的积木” (比如用 React.memoPureComponent),React 会说:“颜色和形状看起来差不多就行啦!”(用浅比较代替全等比较)
  • 如果小明只是按了按钮但数字没变(state 更新但值相同),React 也会说:“不用改!”

为什么这很重要?

  • 省时间:不用拆掉没变的积木(避免不必要的渲染)
  • 搭得更快:React 像闪电侠一样跳过没变的步骤(提升性能)

React 源码里的秘密:

  • checkScheduledUpdateOrContext:像一张检查清单,看看小明有没有说要改积木
  • bailoutOnAlreadyFinishedWork:如果通过检查,就把积木原封不动留着!

总结: Bailout 就像小明的“乐高救生圈”,让 React 变得超级聪明,只改需要改的地方,搭积木又快又稳!🚀