AI Agent开源技术栈

298 阅读11分钟
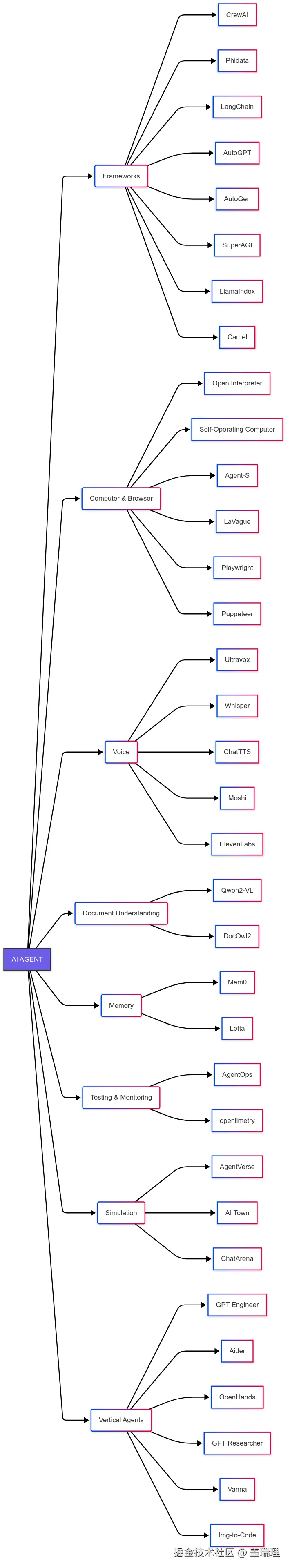
  1. 构建和编排Agent的框架

如果您是从头开始构建,请从这里开始。这些工具可以帮助您构建Agent的逻辑——做什么、何时做以及如何处理工具。您可以将其视为将原始语言模型转化为更自主的模型的核心大脑。

2. 计算机和浏览器的使用

一旦你的Agent能够规划,它就需要采取行动。此类别包含的工具可让你的Agent点击按钮、输入字段、抓取数据,并像人类一样控制应用或网站。

3. 声音

如果您的Agent需要说话或聆听,这些工具可以处理音频方面的问题——将语音转换为文本,然后再转换为文本。非常适合免提用例或语音优先的座席。有些工具甚至足以胜任实时对话。

4. 文档理解

现实世界中,大量数据以 PDF、扫描件或其他杂乱的格式存在。这些工具可以帮助您的客服人员真正阅读并理解这些数据内容——无论是发票、合同还是基于图像的文件。

5.记忆

为了超越一次性任务,你的Agent需要记忆。这些库可以帮助它记住刚刚发生的事情、你之前告诉它的内容,甚至随着时间的推移构建一个长期档案。

6.测试与评估

事情难免会出错。这些工具可以帮助您在错误影响生产之前发现它们——通过运行场景、模拟交互以及检查Agent的行为是否合理。

7. 监控和可观察性

Agent上线后,您需要了解其运行情况和性能。这些工具可帮助您跟踪使用情况、调试问题并了解成本或延迟影响。

8.模拟

在将Agent投入实际使用之前,请先在安全的沙盒环境中进行测试。模拟环境可让您在受控的环境中进行实验、优化决策逻辑并发现极端情况。

9.垂直Agent

并非所有东西都需要从零开始构建。这些是专为特定任务(例如编码、研究或客户支持)构建的现成Agent。您可以按原样运行它们,也可以根据您的工作流程进行自定义。

img

点击并拖拽以移动

1. 构建和编排Agent的框架

要构建真正能完成任务的Agent,您需要一个坚实的基础——能够处理工作流、内存和工具集成,而不会变成一堆乱七八糟的脚本。这些框架为您的Agent提供了理解目标、制定计划并执行所需的结构。

  • CrewAI——协调多个Agent协同工作。非常适合需要协调和基于角色的行为的任务。
  • Agno——专注于记忆、工具使用和长期互动。非常适合需要记忆和适应能力的助手。
  • Camel——专为多Agent协作、模拟和任务专业化而设计。
  • AutoGPT — 通过规划和执行循环自动化复杂的工作流程。最适合需要独立运行的Agent。
  • AutoGen——让Agent相互沟通以解决复杂问题。
  • SuperAGI——简化设置,快速构建和运送自主Agent。
  • Superagent——一个灵活的开源工具包,用于创建自定义 AI 助手。
  • LangChainLlamaIndex——用于管理内存、检索和工具链的首选工具。

2. 计算机和浏览器的使用

一旦你的Agent具备了思考能力,下一步就是帮助它行动。这意味着它能够像人类一样与计算机和网络交互——点击按钮、填写表单、浏览页面以及运行命令。这些工具弥合了推理和行动之间的差距,让你的Agent能够在现实世界中运作。

  • 开放解释器——将自然语言翻译成机器上的可执行代码。想要移动文件或运行脚本?只需描述即可。
  • 自操作计算机——让Agent完全控制您的桌面环境,允许他们像人一样与您的操作系统进行交互。
  • Agent-S——一个灵活的框架,让 AI Agent像真实用户一样使用应用程序、工具和界面。
  • LaVague——使网络Agent能够浏览网站、填写表格并实时做出决策——非常适合自动执行浏览器任务。
  • Playwright——跨浏览器自动化网页操作。方便测试或模拟用户流程。
  • Puppeteer——一款可靠的 Chrome 或 Firefox 控制工具。非常适合抓取和自动化前端行为。

3. 声音

语音是人类与 AI Agent交互最直观的方式之一。这些工具可以处理语音识别、语音合成和实时交互,让您的Agent感觉更像人类。

Speech2Speech

  • Ultravox——顶级语音对语音模型,可流畅处理实时语音对话。快速响应。
  • Moshi——语音转语音任务的另一款强大选择。在实时语音交互方面表现可靠,但 Ultravox 在性能上更胜一筹。
  • Pipecat——用于构建语音Agent的全栈框架。支持语音转文本、文本转语音,甚至基于视频的交互。

Speech2text

  • Whisper ——OpenAI 的语音转文本模型——非常适合跨多种语言的转录和语音识别。
  • Stable-ts — 一个更方便开发者使用的 Whisper 封装器。添加了时间戳和实时支持,非常适合用于对话Agent。
  • 说话人分类 3.1 — Pyannote 用于检测说话人何时说话的模型。这对于多说话人对话和会议式音频至关重要。

Text2speech

  • ChatTTS——迄今为止我发现的最好的模型。它速度快、稳定,并且适用于大多数生产环境。
  • ElevenLabs(商业版)——当质量比开源更重要时,这是您的首选。它提供高度自然的声音,并支持多种风格。
  • Cartesia (商业)——如果您正在寻找超越开放模型所能提供的富有表现力、高保真的语音合成,这是另一个强大的商业选择。

其他工具

它们并不完全适合某一类别,但在构建或改进语音Agent时非常有用。

  • Vocode — 用于构建语音驱动的 LLM Agent的工具包。它可以轻松地将语音输入/输出与语言模型连接起来。
  • Voicelab——用于测试和评估语音Agent的框架。可用于输入正确的提示、语音角色或模型设置。

4. 文档理解

大多数有用的业务数据仍然以非结构化格式存在——PDF、扫描件、基于图像的报告。这些工具可以帮助您的客服人员读取、提取并理解这些杂乱的数据,而无需复杂的 OCR 流程。

  • Qwen2-VL——阿里巴巴强大的视觉语言模型。在混合图像和文本的文档任务上,其性能优于 GPT-4 和 Claude 3.5 Sonnet,非常适合处理复杂的现实世界格式。
  • DocOwl2 — 一个轻量级的多模态模型,无需OCR 即可理解文档。它快速、高效,并且能够从杂乱的输入中提取结构和含义,准确率极高。

5.记忆

如果没有记忆,客服人员就会陷入循环——把每一次互动都当成第一次。这些工具让他们能够回忆过去的对话,追踪他们的偏好,并建立连续性。这能让一个一次性的助手随着时间的推移变得更加有用。

  • Mem0 — 一个自我改进的记忆层,可让您的Agent适应之前的交互。非常适合构建更加个性化和持久的 AI 体验。
  • Letta(原名 MemGPT) ——为 LLM Agent添加长期记忆和工具使用功能。可以将其视为需要记忆、推理和进化的Agent的支架。
  • LangChain——包括即插即用的内存组件,用于跟踪对话历史和用户上下文——在构建需要在多个回合中保持接地的Agent时非常方便。

6.测试与评估

当您的Agent不再只是聊天——浏览网页、做出决策、大声说话——您需要了解他们如何处理特殊情况。这些工具可以帮助您测试Agent在不同情况下的行为,及早发现错误,并追踪故障点。

  • eeVoice Lab——一个用于测试语音Agent的综合框架,确保您的Agent的语音识别和响应准确而自然。
  • AgentOps——一套用于跟踪和基准测试 AI Agent的工具,帮助您发现任何问题并在问题影响用户之前优化性能。
  • AgentBench——用于评估 LLM Agent在各种任务和环境中的表现的基准工具,从网页浏览到游戏,确保多功能性和有效性。

7. 监控和可观察性

为了确保您的 AI Agent能够大规模、顺畅高效地运行,您需要深入了解其性能和资源使用情况。这些工具能够提供必要的洞察,让您能够监控Agent行为、优化资源,并在问题影响用户之前将其捕获。

  • openllmetry——使用 OpenTelemetry 为 LLM 应用程序提供端到端可观察性,让您清楚地了解Agent性能,并帮助您快速排除故障和优化。
  • AgentOps——一款全面的监控工具,可跟踪Agent商的绩效、成本和基准,帮助您确保Agent商高效且在预算之内。

8.模拟

在部署之前模拟真实环境将带来翻天覆地的变化。这些工具可让您创建受控的虚拟空间,让您的Agent能够在其中进行交互、学习和决策,而无需担心在真实环境中出现意外后果。

  • AgentVerse——支持在不同的应用程序和模拟中部署多个基于 LLM 的Agent,确保在各种环境中有效运行。
  • Tau-Bench——一种基准测试工具,用于评估零售或航空等特定行业的Agent与用户之间的交互,确保顺利处理特定领域的任务。
  • ChatArena——一个Agent之间可以交互的多Agent语言游戏环境,非常适合在安全、可控的空间中研究Agent行为和改进沟通模式。
  • AI Town——一个虚拟环境,其中 AI 角色可以进行社交互动、测试决策并模拟真实世界场景,从而帮助微调Agent行为。
  • Generative Agents——斯坦福大学的一个项目,专注于创建模拟复杂行为的类人Agent,非常适合在社交环境中测试记忆和决策。

9.垂直Agent

垂直Agent是专门为解决特定问题或优化特定行业任务而设计的工具。虽然这类工具的生态系统正在不断发展,但以下是我个人使用过的一些特别有用的工具:

编码:

  • OpenHands——一个由人工智能驱动的软件开发Agent平台,旨在自动化编码任务并加快开发过程。
  • aider——一种直接与您的终端集成的结对编程工具,提供 AI 副驾驶来协助您的编码环境。
  • GPT 工程师——使用自然语言构建应用程序;只需描述您想要的内容,AI 就会阐明并生成必要的代码。
  • 屏幕截图到代码 ——使用 HTML、Tailwind、React 或 Vue 将屏幕截图转换为功能齐全的网站,非常适合快速将设计想法转化为实时代码。

研究:

  • GPT 研究员——自主Agent,进行全面研究、分析数据并撰写报告,简化研究流程。

SQL:

  • Vanna — 使用自然语言查询与您的 SQL 数据库交互;不再需要复杂的 SQL 命令,只需提出问题,Vanna 就会检索数据。

结论

回想我早期尝试开发研究助手的经历,我发现自己把事情搞得太复杂了。最终,这个项目变得一团糟——过时的代码、不成熟的工具,甚至连PDF这种简单的文件都处理不顺畅。

但矛盾的是,这正是我学到最多的地方。

关键不在于找到完美的工具,而在于坚持有效的方法,并保持简洁。那次失败让我明白,最可靠的Agent是建立在务实、直接的技术栈上的,而不是追逐各种炫酷的新工具。

成功的Agent开发并不需要重新发明轮子。

关键在于选择合适的工具,精心集成,并不断完善原型。无论您是要实现工作流程自动化、构建语音Agent,还是解析文档,一个精心挑选的技术栈都能让流程更加顺畅高效。

所以,开始尝试吧,让好奇心引领你。生态系统正在不断发展,可能性无穷无尽。