十五,Redis数据结构

245 阅读17分钟

一,动态字符串SDS

我们都知道Redis中保存的Key是字符串,value往往是字符串或者字符串的集合。

可见字符串是Redis中最常用的一种数据结构,不过Redis没有直接使用C语言中的字符串,因为c语言字符串存在很多问题:

  • 获取字符串的长度需要通过运算
  • 非二进制安全
  • 不可修改

Redis构建了一种新的字符串结构,称为简单动态字符串(Simple Dynamic String),简称SDS

image


Redis是C语言实现的,其中SDS是一个结构体,源码如下:

image

image

二,IntSet

IntSet是Redis中Set集合的一种实现方式,是基于整数数组来实现的,并且具备长度可变,有序等特征。

结构如下:

typedef struct intset {
    uint32_t encoding;/*编码方式,支持存放16位,32位,64位整数*/
    uint32_t length;/*元素个数*/
    int8_t contents[];/*整数数组,保存集合数据的地址*/
} intset;

其中encoding包含三种模式,表示存储的整数大小不同:

#define INTSET_ENC_INT16(sizeof(int16_5))/*2字节整数,范围类似于java的short*/
#define INTSET_ENC_INT32(sizeof(int32_5))/*4字节整数,范围类似于java的int*/
#define INTSET_ENC_INT64(sizeof(int64_5))/*8字节整数,范围类似于java的long*/

为了方便查找,Redis会将intset中所有的整数按照升序依次保存在contents数组中,结构如下:

image

现在,数组中每个数字都在int16_t的范围内,因此采用的编码方式是INTSET_ENC_INT16,每部分占用的字节大小为:

  • encoding:4字节
  • length:4字节
  • contents:2字节*3=6字节

数组元素大小固定的原因是方便寻址,因为c语言数组在内存中开辟的是连续的地址,可以通过寻址公式

startPtr + (sizeof(int16) * index)来寻址。


IntSet升级

image

IntSet特点:

  • Redis会确保Intset中元素唯一,有序
  • 具备类型升级机制,可以节约内存空间
  • 底层采用二分查找方式开寻找

三,Dict

我们知道Redis是一个键值型(Key-Value Pair)的数据库,我们可以根据键实现快速的增删改查。而键与值的映射关系正是通过Dict来实现的。

Dict由三部分组成,分别是:

  • 哈希表(DictHashTable)
  • 哈希节点(DictEntry)
  • 字段(Dict)

image

当我们向Dict添加键值对时,Redis首先会根据key计算出hash值(h),然后利用 h & sizemask来计算元素应该存储到数组中哪个索引位置。

我们存储k1=v1,假设k1的哈希值h=1,则1&3=1,因此,k1=v1要存储到角标1位置。

如果此时存储k2=v2,且计算出角标要存储到1位置,则如下:

image


Dict的扩容: Dict中的HashTable就是数组结合单向链表的实现,当集合中元素较多时,必然导致哈希冲突增多,链表过长,则查询效率会大大降低。

Dict在每次新增键值对时都会检查负载因子(LoadFactor=used/size),满足以下两种情况时会触发哈希表扩容

  • 哈希表的 LoadFactor>=1,并且服务器没有执行 BGSAVE 或者 BGREWRITEAOF 等后台进程;
  • 哈希表的 LoadFactor>5;

image-20240902152502435


Dict的收缩

Dict除了扩容以外,每次删除元素时,也会对负载因子做检查,当LoadFactor<0.1时,会做哈希表收缩:

image-20240902152736971


Dict的rehash

不管是扩容还是收缩,必定会创建新的哈希表,导致哈希表的sizesizemask变化,而key的查询与sizemask有关。因此必须对哈希表中的每一个key重新计算索引,插入新的哈希表,这个过程称为rehash。过程是这样的:

  1. 计算新hash表的realeSize,值取决于当前要做的是扩容还是收缩
    • 如果是扩容,则新size为第一个大于等于dict.ht[0].used+1的2n
    • 如果是收缩,则新size为第一个大于等于dict.ht[0].used的2n(不小于4)
  2. 按照新的realeSize申请内存空间,创建dictht,并赋值给dict.ht[1]
  3. 设置dict.rehashidx=0,标记开始rehash
  4. 将dict.ht[0]中的每一个dictEntry都rehash到dict.ht[1]
  5. 将dict.ht[1]赋值给dict.ht[0],给dict.ht[1]初始化为空哈希表,释放原来的dict.ht[0]的内存

Dict的rehash并不是一次性完成的。试想一下,如果Dict中包含数百万的entry,要在一次rehash完成,极有可能导致主线程阻寨。因此Dict的rehash是分多次、渐进式的完成,因此称为渐进式rehash。流程如下:

  1. 计算新hash表的realeSize,值取决于当前要做的是扩容还是收缩
    • 如果是扩容,则新size为第一个大于等于dict.ht[0].used+1的2n
    • 如果是收缩,则新size为第一个大于等于dict.ht[0].used的2n(不小于4)
  2. 按照新的realeSize申请内存空间,创建dictht,并赋值给dict.ht[1]
  3. 设置dict.rehashidx=0,标记开始rehash
  4. 每次执行新增,查询,修改,删除操作时,都检查一下dict.rehashidx是否大于-1,如果是则将dict.ht[0].table[rehashidx]的entry链表rehash到dict.ht[1],并将rehashidx++。直到dict.ht[0]的所有数据都rehash到dict.ht[1]
  5. 将dict.ht[1]赋值给dict.ht[0],给dict.ht[1]初始化为空哈希表,释放原来的dict.ht[0]的内存
  6. 将rehashidx赋值为-1,代表rehash结束
  7. 在rehash过程中,新增操作,则直接写入ht[1],查询,修改和删除则会在dict.ht[0]和dict.ht[1]依次查询并执行。这样可以确保ht[0]的数据只减不增,随着rehash最终为空。

四,ZipList

image-20240902154912454

属性类型长度用途
zlbytesunint32_t4字节记录整个压缩列表占用内存字节数
zltailunint32_t4字节记录压缩列表表尾节点距离压缩列表的起始地址有多少字节,通过这个偏移量,可以确定表尾节点的地址。
zllenunint16_t2字节记录了压缩列表包含的节点数量。最大值为UINT16_MAX(65534),如果超过这个值,此处会记录为65535,但节点的真实数量需要遍历整个压缩列表才能计算得出。
entry列表节点不定压缩列表包含的各个节点,节点的长度由节点保存的内容决定。
zlendunint8_t1字节特殊值 0XFF(十进制 255),用于标记压缩列表的末端。

ZipListEntry

ZipList 中的Entry并不像普通链表那样记录前后节点的指针,因为记录两个指针要占用16个字节,浪费内存。而是采用了下面的结构:

image-20240902155411397

  • previous_entry_length:前一节点的长度,占1个或5个字节
    • 如果前一节点的长度小于254字节,则采用1个字节来保存这个长度值。
    • 如果前一节点的长度大于254字节,则采用5个字节来保存这个长度值,第一个字节为0xfe,后续四个字节才是真实长度数据
  • encoding:编码属性,记录content的数据类型(字符串还是整数)以及长度,占用1个,2个或者5个字节
  • contents:负责保存节点的数据,可以是字符串或者整数

注意:ZipList中所有存储长度的数值均采用小端字节序,即低位字节在前,高位字节在后。例如:数值0x1234,采用小端字节序后实际存储值为:0x3412


Encoding编码

ZipListEntry中的encoding编码分为字符串和整数两种:

  • 字符串:如果encoding是以:00,01或者10开头,则证明content是字符串

    编码编码长度字符串大小
    |00pppppp|1 bytes<= 63bytes
    |01pppppp|qqqqqqqq|2 bytes<= 16383 bytes
    |10000000|qqqqqqqq|rrrrrrrr|ssssssss|tttttttt|5 bytes<= 4294967295 bytes

    image-20240902161109555

  • 整数:如果encoding是以 11 开始,则证明content是整数,且encoding固定只占用1个字节

    编码编码长度整数类型
    110000001int_16_t(2 bytes)
    110100001int_32_t(2 bytes)
    111000001int_64_t(2 bytes)
    11110000124位有符整数(3 bytes)
    1111111018位有符整数(1 bytes)
    1111xxxx1直接在xxxx位置保存数值,范围从0001~1101,减1后结果为实际值

    image-20240902161800108


ZipList的连锁更新问题

ZipList的每个Entry都包含previous_entry_length来记录上一个节点的大小,长度是1个或者5个字节:

  • 如果前一节点的长度小于254字节,则采用1个字节来保存这个长度值。
  • 如果前一节点的长度大于254字节,则采用5个字节来保存这个长度值,第一个字节为0xfe,后续四个字节才是真实长度数据

现在,假设我们有N个连续的、长度为250~253字节之间的entry,因此entry的previous entry length属性用1个字节即可表示,如图所示:

image-20240902162202709

此时,插入一个长度为254byte的entry到队首,此时所有的previous_entry_length会连锁更新,从1bytes变成5bytes

image-20240902162320447

ZipList这种特殊情况下产生的连续多次空间扩展操作称之为连锁更新。新增,删除都可能导致连锁更新的发送。


ZipList特性

  1. 压缩列表的可以看做一种连续内存空间的"双向链表
  2. 列表的节点之间不是通过指针连接,而是记录上一节点本节点长度来寻址,内存占用较低
  3. 如果列表数据过多,导致链表过长,可能影响查询性能
  4. 增或删较大数据时有可能发生连续更新问题

五,QuickList

问题1:ZipList虽然节省内存空间,但申请内存必须是连续空间,如果内存占用较多,申请效率就很低。

  • 为了缓解这个问题,我们必须限制ZipList的长度和Entry大小

问题2:但是我们要存储大量数据,超出了ZipList最佳上限怎么办?

  • 我们可以创建多个ZipList来分片存储数据

问题3:数据拆分后比较分散,不方便查找和管理,者多个ZipList如何建立联系?

  • Redis在3.2版本以后引入了新的数据结构QuickList,它是一个双端链表,只不过链表中的每个节点都是一个ZipList

image-20240902191452178


为了避免QuickList中的每个ZipList中的entry过多,Redis提供了一个配置项:list-max-ziplist-size来限制:

  • 如果值为正,则代表ZipList的允许entry个数的最大值
  • 如果值为负,则代表ZipList的最大内存大小,分5种情况:
    1. -1:每个ZipList的内存占用不超过4kb
    2. -2:每个ZipList的内存占用不超过8kb(默认值)
    3. -3:每个ZipList的内存占用不超过16kb
    4. -4:每个ZipList的内存占用不超过32kb
    5. -5:每个ZipList的内存占用不超过64kb

除了控制ZipList的大小,QuickList还可以对节点的ZipList做压缩。通过配置项list-compress-depth来控制。因为链表一般都是从首尾访问较多,所以首尾是不压缩的。这个参数是控制首尾不压缩的节点个数:

  • 0:特殊值,代表不压缩(默认值)
  • 1:表示QuickList的首尾各有1个节点不压缩,中间节点压缩
  • 2:表示QuickList的首尾各有2个节点不压缩,中间节点压缩
  • 以此类推

image-20240902192129101

image-20240902192318344

QuickList的特点

  • 是一个节点为ZipList的双端链表
  • 节点采用ZipList,解决了传统链表的内存占用问题
  • 控制了ZipList大小**,解决连续内存空间申请效率问题**
  • 中间节点可以压缩,进一步节省了内存

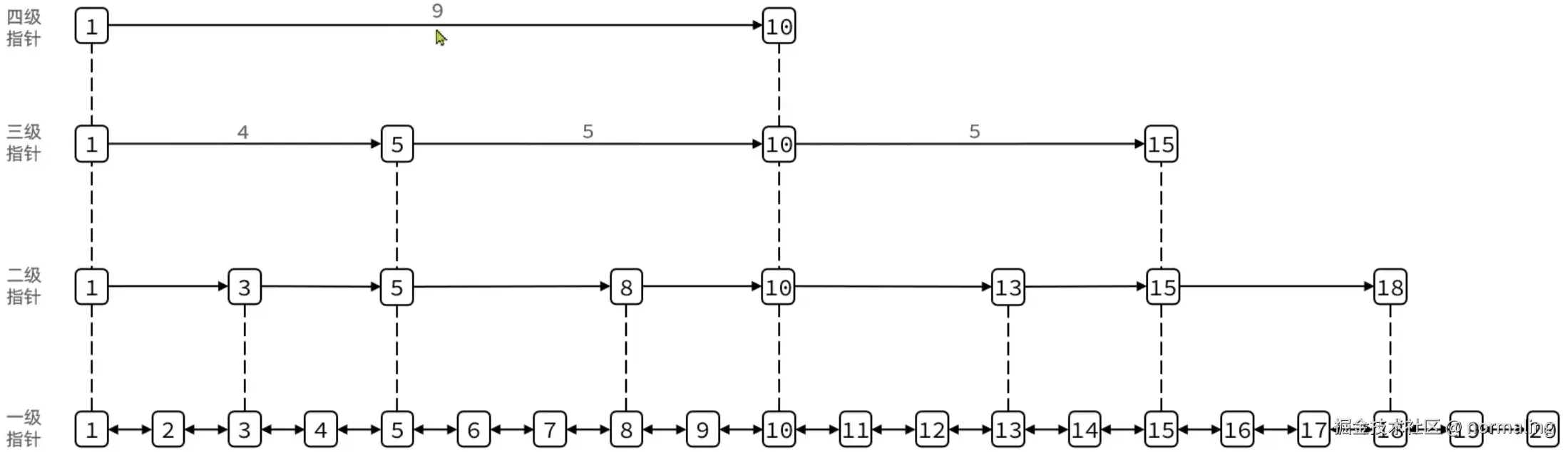
六,SkipList

**SkipList(跳表)**首先是链表,但与传统链表有几点差异:

  • 元素按照升序排列存储
  • 节点可能包含多个指针,指针跨度不同

image-20240902192853880


image-20240902192937410

image-20240902193222801


SkipList的特点:

  • 跳跃表是一个双向链表,每个节点都包含score和ele值
  • 节点按照score值排序,score值一样则按照ele字典排序
  • 每个节点都可以包含多层指针,层数是1到32之间的随机数
  • 不同层指针到下一个节点的跨度不同,层级越高,跨度越大
  • 增删改查效率与红黑树基本一致,实现却更简单

七,RedisObject

Redis中的任意数据类型的键和值都会被封装为一个RedisObject,也叫做Redis对象,源码如下:

image-20240902193614986

可以看到整个结构体中并不包含真实的数据,仅仅是对象头信息,内存占用的大小为4+4+24+32+64 = 128bit

也就是16字节,然后指针ptr指针指向的才是真实数据存储的内存地址。所以RedisObject的内存开销是很大的。


Redis中会根据存储的数据类型不同,选择不同的编码方式,共包含11种不同类型

编号编码方式说明
0OBJ_ENCODING_RAWraw编码动态字符
1OBJ_ENCODING_INTlong类型的整数的字符串
2OBJ_ENCODING_HThash表(字典dict)
3OBJ_ENCODING_ZIPMAP已废弃
4OBJ_ENCODING_LINKEDLIST双端链表
5OBJ_ENCODING_ZIPLIST压缩列表
6OBJ_ENCODING_INTSET整数集合
7OBJ_ENCODING_SKIPLIST跳表
8OBJ_ENCODING_EMBSTRembstr的动态字符串
9OBJ_ENCODING_QUICKLIST快速列表
10OBJ_ENCODING_STREAMStream流

Redis中会根据存储的数据类型不同,选择不同的编码方式。每种数据类型的使用的编码方式如下:

数据类型编码方式
OBJ_STRINGint、embstr、raw
OBJ_LISTLinkedList和ZipList(3.2以前)、QuickList(3.2以后)
OBJ_SETintset、HT
OBJ_ZSETZipList、HT、SkipList
OBJ_HASHZipList、HT

八,五种常见的数据结构

8.1 String

String是Redis中最常见的数据存储类型:

  • 其基本编码方式是RAW,基于简单动态字符串SDS实现,存储上限为512MB

  • 如果存储的SDS长度小于44字节,则会采用EMBSTR编码,此时object head与SDS是一**段连续空间。**申请内存时只需要调用一次内存分配函数,效率更高。

  • 如果存储的字符串是整数值,并且大小在LONG_MAX范围内,则会采用INT编码;直接将数据保存在RedisObject的ptr指针位置(刚好8字节),此时不需要SDS了。

    • RAW编码的String

      image-20240903101211146

    • embstr编码的String

      image-20240903101138926

    • int编码的String

      image-20240903101527860

8.2 List

Redis的List类型可以从首、位操作列表中的元素

满足上述特征的数据结构:

  • LinkedList:普通链表,可以从双端访问,内存占用较高。

  • ZipList:压缩列表,可以从双端访问,内存占用较低,存储上限低。

  • QuickList:LinkedList+ZipList,可以从双端访问,内存占用较低,包含多个ZipList,存储上限高。

Redis的List结构类似一个双端链表,可以从首、尾操作列表中的元素:

  • 在3.2版本之前,Redis采用ZipListLinkedList来实现List,当元素数量小于512并且元素大小小于64字节时采用ZipList编码,超过则采用LinkedList编码。
  • 在3.2版本之后,Redis统一采用QuickList来实现List

image-20240903103630993

image-20240903103653861

8.3 Set

Set是Redis中的单列集合,满足下列特点:

  • 不保证有序性
  • 保证元素唯一(可判断元素是否存在)
  • 求交集、并集、差集

可以看出,Set对查询元素的效率要求非常高,满足它的数据结构有:

  • HashTable,也就是Redis中的Dict,不过Dict是双列集合。

  • 为了查询效率和唯一性,Set采用HT编码(Dict)Dict中的key用来存储元素,value统一为null
  • 当存储的所以数据都是整数,并且元素数量不超过set-max-intset-entries时,Set会采用IntSet编码,以节省内存。
  • set-max-intset-entries默认值为512

image-20240903104932375

image-20240903105057625


编码转化内存图:

  • 初始为IntSet时:

    image-20240903105409351

  • 转化为ht时

    image-20240903105339410

8.4 ZSet

ZSet也就是SortedSet,其中每一个元素都需要指定一个score值和member值

  • 可以根据score值排序后
  • member必须唯一
  • 可以根据member查询分数

因此,zset底层数据结构必须满足键值存储,健必须唯一,可排序这几个特点。

  • SkipList:可排序,并且可同时存储score和ele值(member),但是不能实现高效的健值唯一性检查
  • HT(Dict):可以键值存储,并且可以根据key找到value,但是不能排序

Redis通过结合两个数据结构,来实现ZSet

image-20240903152247593

image-20240903152502489


当元素数量不多时,HT和SkipList的优势不明显,而且更耗内存。因此zset还会采用ZipList结构来节省内存,不过需要同时满足两个条件:

  1. 元素数量小于zset_max_ziplist_entires,默认值128
  2. 每个元素都小于zset_max_ziplist_value字节,默认64

image-20240903153049649


ZipList转化HT+SkipList

image-20240903153205413


ZipList本身没有排序功能,而且没有键值对概念,因此需要有zset通过编码实现:

  • ZipList是连续内存,因此score和element是紧挨在一起的两个entry,element在前score在后
  • score越小越接近队首,score越大越接近队尾,按照score值升序排序

image-20240903153602635


面试题:Redis的SortedSet底层的数据结构是怎样的?

:SortedSet是有序集合,底层的存储的每个数据都包含elementscore两个值。score是得分,element则是字符串值。SortedSet会根据每个element的score值排序,形成有序集合。

它支持的操作很多,比如:

  • 根据element查询score值
  • 按照score值升序或降序查询element

要实现根据element查询对应的score值,就必须实现element与score之间的键值映射。SortedSet底层是基于HashTable来实现的。

要实现对score值排序,并且查询效率还高,就需要有一种高效的有序数据结构,SortedSet是基于跳表实现的。

加分项:因为SortedSet底层需要用到两种数据结构,对内存占用比较高。因此Redis底层会对SortedSet中的元素大小做判断。如果元素大小小于128每个元素都小于64字节,SortedSet底层会采用ZipList,也就是压缩列表来代替HashTableSkipList

不过,ZipList存在连锁更新问题,因此而在Redis7.0版本以后,ZipList又被替换为Listpack(紧凑列表)。

8.5 Hash

Hash结构与Redis中的Zset非常类似:

  • 都是键值对存储
  • 都需求根据健获取值
  • 健必须唯一

区别如下:

  • zset的健是member,值是score;hash的健和值都是任意值
  • zset要根据score排序;hash则无需排序

因此,Hash底层采用的编码与Zset也基本一致,只需要把排序有关的SkipList去掉即可。

  • Hash结构默认采用ZipList编码,用以节省内存。ZipList中相邻的两个entry分别保存field和value

    image-20240903160921622

  • 当数据量较大时,Hash结构会转为HT编码,也就是Dict,触发条件为:

    1. ZipList中的元素数量超过了hash-max-ziplist-entires默认512
    2. ZipList中的任意entry大小超过了hash-max-ziplist-value默认64字节

    image-20240903161144148


源码片段

image-20240903161326005

image-20240903161508936

image-20240903161721559