Cursor结合MCP实现自动编写项目文档

948 阅读2分钟

背景

DeepWiki使用AI驱动,实现对github仓库代码的归纳总结并生成了相应的项目文档。以 transformers 为例,生成的项目文档如下图

作为开发来说,编写一份优质项目文档往往比编写代码本身更耗神,如果是编写一些开源库的教程文档那更是让人头秃。因此,如何利用AI代替人来完成这些较为技术难度较低但是需要准确语言描述的文档生成任务就成了一个很合理的需求。

制定方案

这次我想先针对我本地的项目来生成文档,因此需要依赖MCP调用一些本地文件操作的工具。文档中肯定要一些流程图,让读者可以清晰了解整个项目的流程,所以还可以引入mermaid工具。最后,使用Cursor结合这些工具,根据我们的Prompt来实现这个需求。

同时,我也问了一下AI应该如何实现这个需求,结果如图

image-20250427162650452

结合自己的想法和AI的答案,感觉上面的方案应该是合理的,那就动手试试

实现

配置好相应的MCP工具,相关的工具可以自己去网上找找,只要有对应的功能即可。

然后在Cursor的Agent模式中输入类似下面的Prompt

你需要阅读这个项目所有源码,将整体逻辑以mermaid流程图形式给出,以markdown格式写出一份项目介绍文档,最后把介绍文档写入intro.md

image-20250427163106859

很快,intro.md这个项目介绍文档就生成了,我们打开来看看具体效果

image-20250427163238522

image-20250427163927369

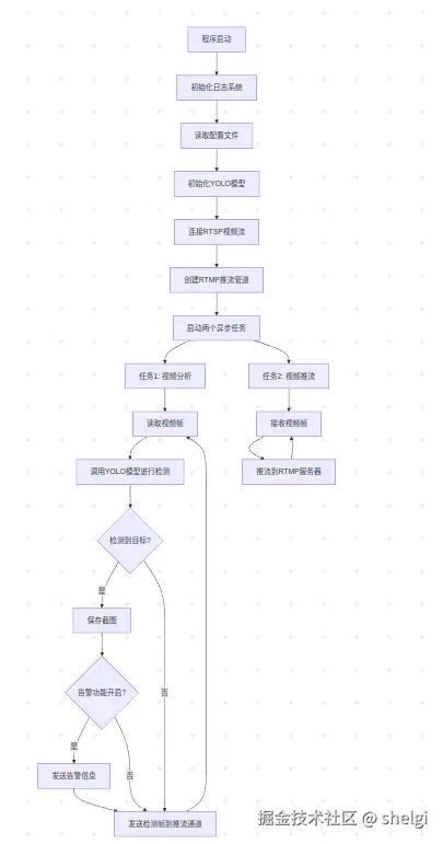
生成的流程图如下

image-20250427163834788

对于项目内容和逻辑大致是对的,对于场景的错误可能是因为把Piping当成管道来理解了,这个后期改改也简单。同时也说明了项目、变量取名或者注释的时候尽量要清晰,避免二义性、表达不清等,才能让AI更好地完成文档生成。

思考

AI代替人类来完成这些技术难度较低的任务需求必然是未来的趋势,人类应该把更多精力放在那些靠机器无法单独实现的任务上。而针对文档生成任务这个需求本身,本文只是给出一个最简单实现方案以及demo。如果需要定制一些文档格式、内容要求或者是需要文档中能给出各个api调用的案例,这不仅需要对Prompt进行更加精细的调试,同时还需要编写代码注释的时候尽量准确、全面。相信不久之后,每个开发者都可以方便地使用AI实现文档自动生成。