Netty Reactor 线程模型详解:构建高性能网络应用的关键

766 阅读8分钟

在高并发网络应用开发中,你是否遇到过系统明明配置够高,却总在流量高峰"莫名其妙"地卡顿或崩溃?很可能是因为对 Netty 的线程模型理解不足。一个小小的线程配置问题,往往导致系统性能相差 5 倍甚至更多!Netty 作为 Java 领域最流行的网络框架,它的 Reactor 线程模型是构建高性能服务的关键。但很多开发者只会用它,却不理解它的核心原理,就像开车不懂发动机,平时没问题,一旦出状况就束手无策。今天,我们就来深入了解它的奥秘。

Reactor 模型基本原理

Reactor 模型本质是一种基于事件驱动的设计思路,特别适合处理大量并发连接。传统的阻塞 IO 中,每个连接对应一个线程,高并发时线程资源很快耗尽。

Reactor 模型通过将 IO 操作与业务处理分开,让少量线程处理大量连接,大幅提高了系统吞吐量。

graph TD
    A[客户端请求] --> B[Reactor线程]
    B --> C{事件类型}
    C -->|接受连接| D[建立新连接]
    C -->|读就绪| E[读取数据]
    C -->|写就绪| F[写入数据]
    E --> G[业务处理]

Netty 线程模型与标准 Reactor 的对应关系

在看 Netty 实现前,先了解它跟标准 Reactor 模型的对应关系:

标准 Reactor 组件Netty 中的实现主要职责
Reactor(事件分发器)EventLoop监听事件、分发事件处理
Acceptor(连接接收器)bossGroup接收新连接,创建 Channel
Handler(事件处理器)workerGroup + ChannelHandlerIO 事件处理 + 业务逻辑

Netty 中的三种线程模型

Netty 基于 Java NIO 实现了三种常见线程模型,各有优缺点:

1. 单 Reactor 单线程模型

最简单的模型,只用一个线程处理所有事情(接收连接、IO 读写、业务逻辑)。

graph LR
    A[客户端] --> B[单Reactor线程]
    B --> C[处理连接]
    B --> D[读写操作]
    B --> E[业务处理]

这种模型只适合连接少、逻辑简单的场景,因为一旦线程阻塞,整个服务就卡住了。

// 创建单线程的EventLoopGroup
EventLoopGroup group = new NioEventLoopGroup(1);
ServerBootstrap bootstrap = new ServerBootstrap();
bootstrap.group(group, group) // boss和worker使用同一个线程组
         .channel(NioServerSocketChannel.class)
         .childHandler(new ChannelInitializer<SocketChannel>() {
             @Override
             protected void initChannel(SocketChannel ch) {
                 ch.pipeline().addLast(new YourHandler());
             }
         });

2. 主 Reactor 单线程+从 Reactor 多线程模型

这种模型使用一个线程专门接收新连接,多个线程处理 IO 和业务逻辑。

graph TD
    A[客户端] --> B[主Reactor线程]
    B --> C[接收连接]
    C --> D1[从Reactor线程1]
    C --> D2[从Reactor线程2]
    C --> D3[从Reactor线程...]
    D1 --> E1[读写处理]
    D2 --> E2[读写处理]
    D3 --> E3[读写处理]

这种模型能更好地利用多核 CPU,但当新连接暴增时,单个主 Reactor 线程可能成为瓶颈。

// 主Reactor线程 - 接收连接
EventLoopGroup bossGroup = new NioEventLoopGroup(1);
// 从Reactor线程组 - 处理IO
EventLoopGroup workerGroup = new NioEventLoopGroup(8);
ServerBootstrap bootstrap = new ServerBootstrap();
bootstrap.group(bossGroup, workerGroup)
         .channel(NioServerSocketChannel.class)
         .childHandler(new ChannelInitializer<SocketChannel>() {
             @Override
             protected void initChannel(SocketChannel ch) {
                 ch.pipeline().addLast(new YourHandler());
             }
         });

当新连接建立时,Netty 如何分配工作线程呢?它使用 EventLoopChooser 进行负载均衡:

// Netty内部实现逻辑(简化版)
public EventExecutor next() {
    // 通过AtomicInteger实现轮询
    return executors[Math.abs(idx.getAndIncrement() % executors.length)];
}

这确保了连接能均匀分布到各个从 Reactor 线程上,防止单个线程过载。

3. 主 Reactor 多线程+从 Reactor 多线程模型

大型项目推荐用这种模型,用多个线程接收连接,多个线程处理 IO 事件,再配个业务线程池处理复杂逻辑。

graph TD
    A[客户端] --> B1[主Reactor线程1]
    A --> B2[主Reactor线程2]
    B1 --> C1[接收连接]
    B2 --> C2[接收连接]
    C1 --> D1[从Reactor线程1]
    C1 --> D2[从Reactor线程2]
    C2 --> D1
    C2 --> D2
    D1 --> E1[IO事件处理]
    D2 --> E2[IO事件处理]
    E1 --> F[业务线程池]
    E2 --> F

主 Reactor 线程数一般设置为 1~4 个,而不是更多,这是因为 Linux 内核中accept()操作存在全局锁(accept_mutex),多线程竞争时反而可能降低性能。实测发现,8 核服务器上从 1 个增加到 2 个主线程吞吐量提升约 30%,但超过 4 个后性能反而下降。

// 主Reactor线程组,通常设为1~4个
EventLoopGroup bossGroup = new NioEventLoopGroup(2);
// 从Reactor线程组,通常设为CPU核心数*2
EventLoopGroup workerGroup = new NioEventLoopGroup(Runtime.getRuntime().availableProcessors() * 2);
// 业务线程池,处理耗时操作
ExecutorService businessPool = Executors.newFixedThreadPool(100);

ServerBootstrap bootstrap = new ServerBootstrap();
bootstrap.group(bossGroup, workerGroup)
         .channel(NioServerSocketChannel.class)
         .childHandler(new ChannelInitializer<SocketChannel>() {
             @Override
             protected void initChannel(SocketChannel ch) {
                 ch.pipeline().addLast(new BusinessHandler(businessPool));
             }
         });

业务处理器示例:

public class BusinessHandler extends ChannelInboundHandlerAdapter {
    private final ExecutorService businessPool;

    public BusinessHandler(ExecutorService businessPool) {
        this.businessPool = businessPool;
    }

    @Override
    public void channelRead(ChannelHandlerContext ctx, Object msg) {
        // 把耗时操作丢到业务线程池,避免阻塞IO线程
        businessPool.submit(() -> {
            try {
                // 模拟复杂业务逻辑耗时
                long startTime = System.currentTimeMillis();
                Object result = doSomethingExpensive(msg);
                long costTime = System.currentTimeMillis() - startTime;
                System.out.println("业务处理耗时: " + costTime + "ms");

                // 写回结果(这个操作自动回到对应的EventLoop线程执行)
                // Netty的线程安全保证:所有Channel操作最终都会在对应的EventLoop中执行
                ctx.writeAndFlush(result);
            } catch (Exception e) {
                ctx.fireExceptionCaught(e);
            }
        });
    }

    private Object doSomethingExpensive(Object msg) {
        try {
            // 模拟数据库查询或RPC调用耗时
            Thread.sleep(50);
            // 实际业务逻辑...
            return "处理结果 for " + msg;
        } catch (InterruptedException e) {
            Thread.currentThread().interrupt();
            return "处理异常";
        }
    }
}

线程协作时序图

下面是一个完整的请求处理时序图,展示了各类线程的协作关系:

这个时序图清晰展示了如何在不同线程间分工协作,既保证了 IO 线程的高效运行,又能处理复杂的业务逻辑。

Netty EventLoop 源码解析

Netty 线程模型的核心是 NioEventLoop,它实现了 Reactor 的核心功能。

classDiagram
    EventExecutorGroup <|-- EventExecutor
    EventExecutor <|-- SingleThreadEventExecutor
    SingleThreadEventExecutor <|-- SingleThreadEventLoop
    SingleThreadEventLoop <|-- NioEventLoop

NioEventLoop 实现了三个核心功能:

  1. 多路复用:通过 Selector 监听多个 Channel 的事件
  2. 事件循环:一个线程处理多种 IO 事件
  3. 任务队列:除了 IO 事件,还能处理普通任务和定时任务

每个 NioEventLoop 的 run()方法核心逻辑:

@Override
protected void run() {
    for (;;) {
        try {
            // 1. 执行IO多路复用(select)
            select(wakenUp.getAndSet(false));

            // 2. 处理IO事件
            processSelectedKeys();

            // 3. 执行任务队列中的任务
            // 限制任务执行时间,防止饿死IO事件
            runAllTasks(ioTime * 3 / 4);
        } catch (Throwable t) {
            handleLoopException(t);
        }
    }
}

Netty 对 Java NIO 做了哪些优化?几个关键点:

  1. 处理空轮询 Bug:解决了 JDK NIO 臭名昭著的 CPU 100%问题
  2. 更高效的选择器:在 Linux 上用 epoll 替代传统 select/poll
  3. 内存池优化:减少 GC 压力

Netty 的任务队列分三类:

  • 普通任务:通过execute()提交,优先级最高
  • 定时任务:通过schedule()提交,按时间触发
  • 尾部任务:每次事件循环结束前执行,优先级最低

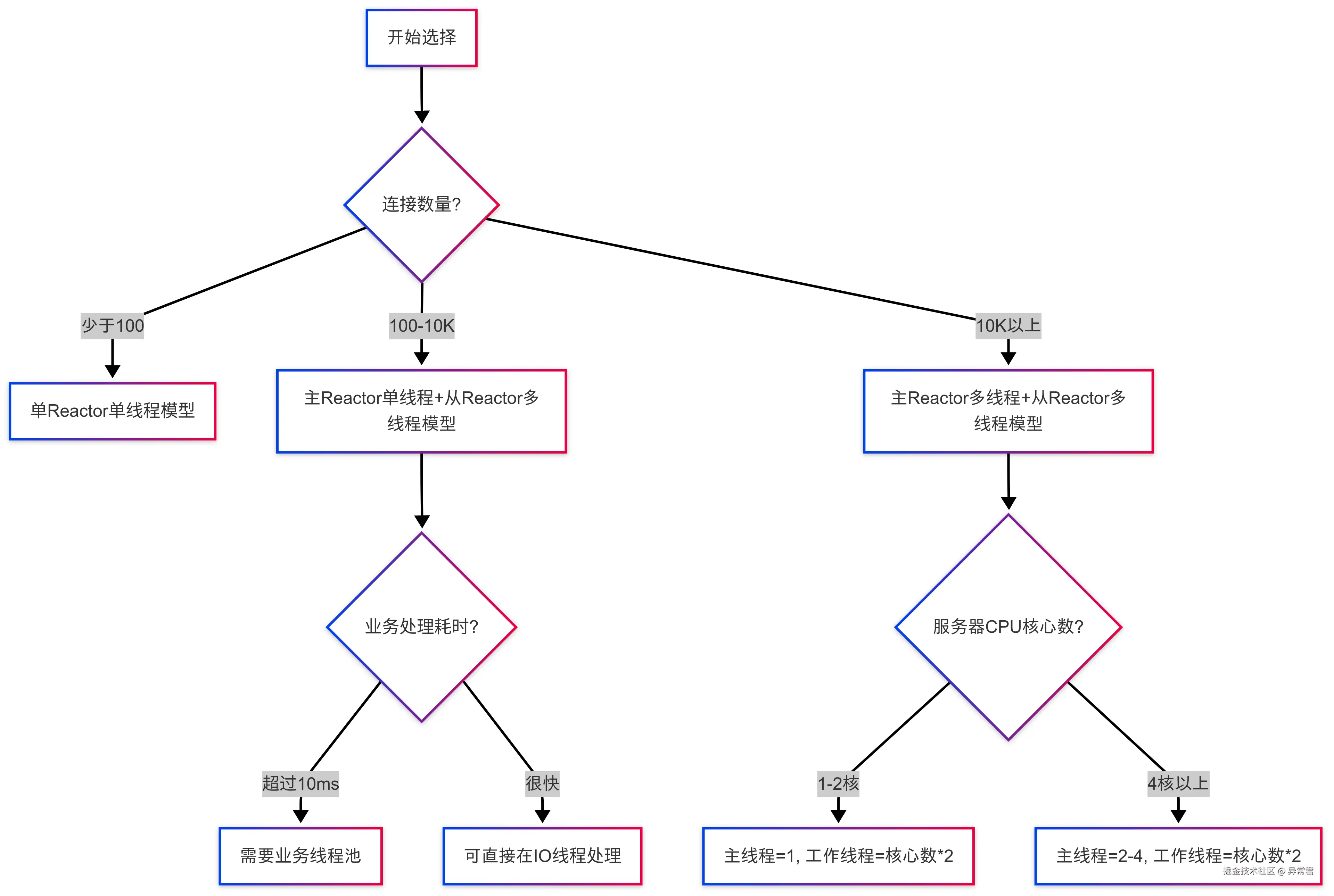
如何选择合适的线程模型?

不知道选哪种线程模型?参考这张决策树:

微服务网关、游戏服务器、即时通讯这类应用通常处理 10K+连接,应该用主从多线程模型。

常见错误及案例分析

在实战中,我看到过很多线程模型用错的案例:

⚠️ 致命错误:在 IO 线程中执行阻塞操作

// ❌ 错误示例 - 直接在EventLoop中查数据库
@Override
public void channelRead(ChannelHandlerContext ctx, Object msg) {
    // 数据库查询会阻塞IO线程,导致其他连接都会受影响
    User user = userDao.findById(getUserId(msg)); // 这个操作可能耗时50ms+
    ctx.writeAndFlush(user);
}

如何排查:使用jstack pid命令,如果发现大量 NioEventLoop 线程状态为 BLOCKED 或 WAITING,且阻塞在数据库连接或 RPC 调用上,就是这个问题。

真实案例:订单系统在 IO 线程中直接调用了 RPC 服务,导致每次大促活动都会卡死,切换到业务线程池后,吞吐量提升了 5 倍。

⚠️ 性能瓶颈:线程池配置不合理

// ❌ 错误示例 - 主线程组太大
EventLoopGroup bossGroup = new NioEventLoopGroup(32); // 没必要这么多

// ❌ 错误示例 - 工作线程组太小
EventLoopGroup workerGroup = new NioEventLoopGroup(4); // 8核服务器只用4个线程

如何排查:使用top -H -p pid查看线程 CPU 使用率,如果 boss 线程大多数闲置,而 worker 线程 CPU 占用率接近 100%,说明配置不均衡。

内存池与 GC 优化

Netty 的内存管理非常精细,提供了两种内存分配器:

// 池化分配器:适用于小数据包、高频场景
bootstrap.option(ChannelOption.ALLOCATOR, PooledByteBufAllocator.DEFAULT);

// 非池化分配器:适用于大数据块传输
bootstrap.option(ChannelOption.ALLOCATOR, UnpooledByteBufAllocator.DEFAULT);

PooledByteBufAllocator 采用类似 jemalloc 的内存分配策略:

  1. 内存按大小分为 tiny/small/normal/huge 几个等级
  2. 使用线程本地缓存减少锁竞争
  3. 使用引用计数管理内存生命周期

简单来说,如果你的应用平均数据包小于 1KB(如聊天消息),用池化分配器;如果经常传输大文件(如视频流),用非池化分配器会减少内存复制开销。

不同场景的配置模板

不同场景下的 Netty 配置差异很大,这里提供几个实测有效的配置模板:

HTTP API 网关(8 核 16G 服务器)

// HTTP API网关配置
EventLoopGroup bossGroup = new NioEventLoopGroup(2); // 2个主线程
EventLoopGroup workerGroup = new NioEventLoopGroup(16); // 16个工作线程
// 业务线程池 - 使用有界队列避免OOM
ThreadPoolExecutor businessPool = new ThreadPoolExecutor(
    100, 200, 60L, TimeUnit.SECONDS,
    new ArrayBlockingQueue<>(10000),
    new ThreadPoolExecutor.CallerRunsPolicy()); // 拒绝策略:调用者执行

ServerBootstrap bootstrap = new ServerBootstrap();
bootstrap.group(bossGroup, workerGroup)
    .channel(NioServerSocketChannel.class)
    .option(ChannelOption.SO_BACKLOG, 1024) // 连接队列
    .childOption(ChannelOption.SO_KEEPALIVE, true)
    .childOption(ChannelOption.TCP_NODELAY, true) // 禁用Nagle算法
    .childOption(ChannelOption.ALLOCATOR, PooledByteBufAllocator.DEFAULT); // 内存池

实时消息推送服务(8 核 16G 服务器)

// 长连接消息推送配置
EventLoopGroup bossGroup = new NioEventLoopGroup(2);
EventLoopGroup workerGroup = new NioEventLoopGroup(32); // 更多工作线程处理长连接
// 分层业务线程池 - 快慢任务分离
ThreadPoolExecutor fastPool = new ThreadPoolExecutor(50, 100, 60L, TimeUnit.SECONDS,
    new LinkedBlockingQueue<>(5000));
ThreadPoolExecutor slowPool = new ThreadPoolExecutor(20, 50, 60L, TimeUnit.SECONDS,
    new LinkedBlockingQueue<>(1000));

bootstrap.group(bossGroup, workerGroup)
    .channel(NioServerSocketChannel.class)
    .option(ChannelOption.SO_BACKLOG, 2048) // 更大的连接队列
    .childOption(ChannelOption.SO_KEEPALIVE, true)
    .childOption(ChannelOption.TCP_NODELAY, true)
    .childOption(ChannelOption.ALLOCATOR, PooledByteBufAllocator.DEFAULT)
    .childOption(ChannelOption.WRITE_BUFFER_WATER_MARK,
                new WriteBufferWaterMark(32 * 1024, 64 * 1024)); // 写缓冲水位控制

总结

模型类型适用场景优点缺点线程配置典型应用
单 Reactor 单线程模型连接少、逻辑简单
(100 以下连接)
简单,无线程竞争无法利用多核
一个阻塞全部阻塞
bootstrap.group(singleGroup, singleGroup)测试环境
简单工具
主 Reactor 单线程+从 Reactor 多线程模型连接中等、IO 密集
(100-10K 连接)
可处理更多连接
IO 并行处理
高并发下主线程成瓶颈boss=1
worker=核心数*2
普通 Web API
企业内部服务
主 Reactor 多线程+从 Reactor 多线程模型高并发、复杂业务
(10K+连接)
充分利用多核
连接和 IO 都并行
配置复杂
需要调优
boss=2-4
worker=核心数*2
额外业务线程池
API 网关
消息推送
游戏服务器