线程池隐患解析:为何阿里巴巴拒绝 Executors

996 阅读12分钟

"生产环境又双叒出问题了!"—— 这样的消息在 Java 开发团队的群里太常见了。排查日志发现,服务器 CPU 飙升 100%,内存不断增长最终 OOM。罪魁祸首竟是一行看似无害的代码:Executors.newCachedThreadPool()

在高并发业务场景,这种通过 Executors 创建线程池的方式频繁引发灾难。线程数暴增、内存溢出、请求堆积、响应超时...这也是为什么阿里巴巴 Java 开发手册将"禁止使用 Executors 创建线程池"列为强制规定。

为什么简单几行代码会埋下如此大隐患?今天,我们就来揭开 Executors 工具类背后的风险,并学习如何正确创建线程池。

Executors 工具类:便利背后的隐患

Executors 提供了几种快捷创建线程池的静态工厂方法:

// 固定大小线程池
ExecutorService fixedPool = Executors.newFixedThreadPool(10);

// 缓存线程池
ExecutorService cachedPool = Executors.newCachedThreadPool();

// 单线程线程池
ExecutorService singlePool = Executors.newSingleThreadExecutor();

// 定时任务线程池
ScheduledExecutorService scheduledPool = Executors.newScheduledThreadPool(5);

乍看挺方便,一行代码解决问题。但正如我的老师常说的:"Java 中没有真正的捷径,所有的便利都有代价。"

线程池工作原理:源码解析

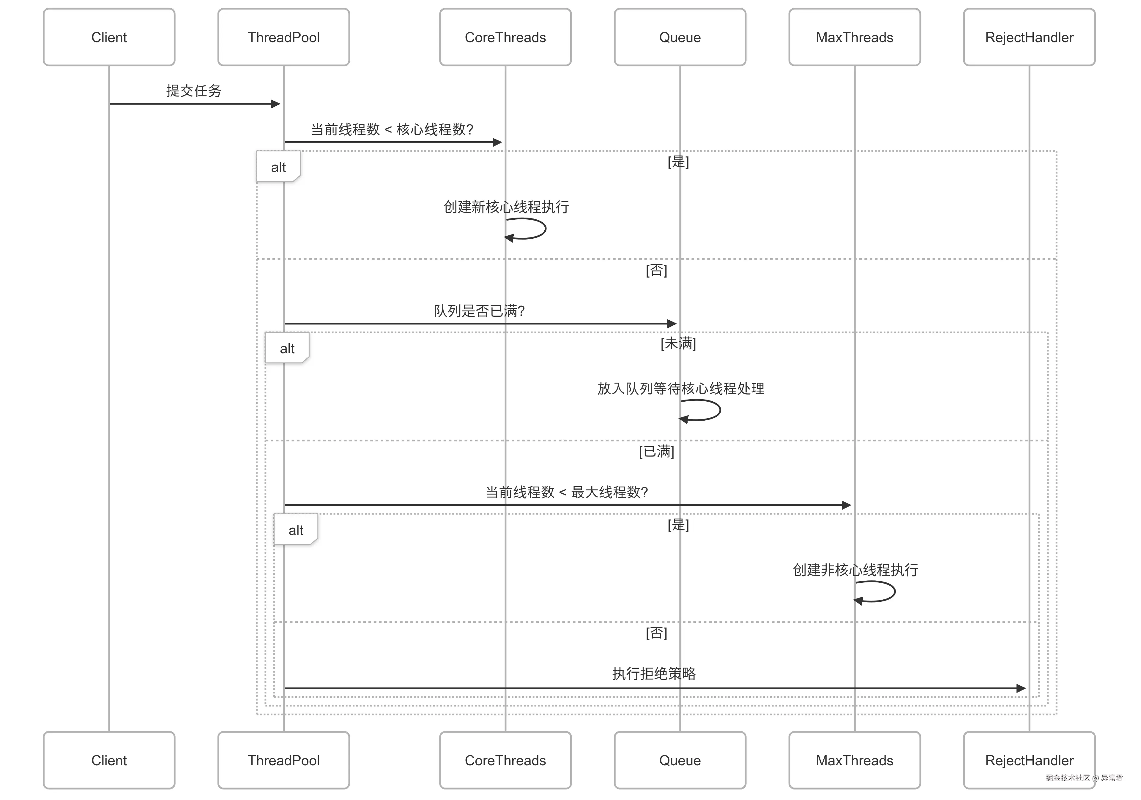
要理解 Executors 的问题,首先得掌握线程池的核心工作流程。以下是 ThreadPoolExecutor 的 execute()方法核心逻辑(简化后):

public void execute(Runnable command) {
    if (command == null)
        throw new NullPointerException();

    int c = ctl.get();
    // 1. 如果运行的线程少于corePoolSize,创建新线程
    if (workerCountOf(c) < corePoolSize) {
        if (addWorker(command, true))
            return;
        c = ctl.get();
    }
    // 2. 如果达到核心线程数,尝试将任务加入队列
    if (isRunning(c) && workQueue.offer(command)) {
        // 二次检查
        int recheck = ctl.get();
        if (!isRunning(recheck) && remove(command))
            reject(command);
        else if (workerCountOf(recheck) == 0)
            addWorker(null, false);
    }
    // 3. 如果队列已满,尝试创建非核心线程
    else if (!addWorker(command, false))
        // 4. 如果线程数达到最大值,执行拒绝策略
        reject(command);
}

线程池执行任务的基本流程如下:

阿里巴巴 Java 开发手册的硬性规定

阿里巴巴 Java 开发手册明确指出:

【强制】线程池不允许使用 Executors 去创建,而是通过 ThreadPoolExecutor 的方式,这样的处理方式让写的同学更加明确线程池的运行规则,规避资源耗尽的风险。

下面我们逐一分析 Executors 各类线程池的具体问题。

Executors 的致命缺陷:问题剖析

问题一:newFixedThreadPool 和 newSingleThreadExecutor 的 OOM 隐患

来看看 newFixedThreadPool 的源码:

public static ExecutorService newFixedThreadPool(int nThreads) {
    return new ThreadPoolExecutor(nThreads, nThreads,
                                  0L, TimeUnit.MILLISECONDS,
                                  new LinkedBlockingQueue<Runnable>());
}

这里的关键问题是new LinkedBlockingQueue<Runnable>(),注意没有传入队列容量参数!这会导致:

  • 队列默认容量为 Integer.MAX_VALUE(约 21 亿)
  • 任务提交速度持续大于处理速度时,队列无限增长
  • 最终导致 OOM(OutOfMemoryError)

下面是一个模拟 OOM 的示例代码:

public class ExecutorsOOMDemo {
    public static void main(String[] args) {
        ExecutorService executorService = Executors.newFixedThreadPool(10);

        for (int i = 0; i < 10000; i++) {  // 有限任务数,足以演示问题
            executorService.execute(() -> {
                try {
                    // 模拟任务执行时间比提交时间长
                    Thread.sleep(10000);
                    // 占用内存
                    byte[] data = new byte[1024 * 1024]; // 1MB
                } catch (InterruptedException e) {
                    e.printStackTrace();
                }
            });
        }

        executorService.shutdown(); // 演示结束后释放资源
    }
}

运行上面的代码,很快就会看到:

Exception in thread "main" java.lang.OutOfMemoryError: Java heap space

问题二:newCachedThreadPool 的线程暴增风险

再来看看 newCachedThreadPool 的源码:

public static ExecutorService newCachedThreadPool() {
    return new ThreadPoolExecutor(0, Integer.MAX_VALUE,
                                  60L, TimeUnit.SECONDS,
                                  new SynchronousQueue<Runnable>());
}

注意这个线程池的特殊之处:

  • 核心线程数为 0
  • 最大线程数为 Integer.MAX_VALUE(约 21 亿)
  • 使用 SynchronousQueue 作为工作队列(不存储任务的队列)

这导致了一个严重问题:每来一个新任务都会创建一个新线程,直到系统资源耗尽!

下面是 CachedThreadPool 的实际工作流程:

graph TB
    A[新任务提交] --> B{"当前线程数 < 核心线程数(0)?"}
    B -->|是| D[创建新的核心线程]
    B -->|否| C{"SynchronousQueue能否直接交付?"}
    C -->|"是,有空闲线程"| F[空闲线程执行]
    C -->|"否,无空闲线程"| E{"当前线程数 < 最大线程数(Integer.MAX_VALUE)?"}
    E -->|是| H[创建新的非核心线程]
    E -->|否| G[执行拒绝策略]

    style B fill:#f9f,stroke:#333
    style C fill:#f9f,stroke:#333
    style E fill:#f9f,stroke:#333

由于 SynchronousQueue 特性(没有存储能力,需要直接交付给线程),几乎所有新任务都会走"创建新线程"路径!在高并发下,可能创建成千上万的线程,导致:

  1. 线程创建开销巨大
  2. 线程上下文切换开销爆炸
  3. 系统资源(内存、CPU)迅速耗尽
  4. JVM 崩溃

问题三:newScheduledThreadPool 的隐患

newScheduledThreadPool的源码:

public static ScheduledExecutorService newScheduledThreadPool(int corePoolSize) {
    return new ScheduledThreadPoolExecutor(corePoolSize);
}

// ScheduledThreadPoolExecutor构造函数
public ScheduledThreadPoolExecutor(int corePoolSize) {
    super(corePoolSize, Integer.MAX_VALUE, 0, NANOSECONDS, new DelayedWorkQueue());
}

这个线程池的问题:

  • 核心线程数固定,但最大线程数为 Integer.MAX_VALUE
  • 如果核心线程忙,且有大量周期性任务同时触发,会创建大量非核心线程
  • 长时间运行可能导致线程数过多,系统资源耗尽

主流队列类型对比与 Executors 的关联

每种 Executors 工厂方法使用不同队列,直接影响线程池行为:

队列类型特点用于 Executors 方法风险点
LinkedBlockingQueue
(无界)
默认容量为 Integer.MAX_VALUEnewFixedThreadPool
newSingleThreadExecutor
任务堆积导致 OOM
SynchronousQueue无存储空间,直接交付newCachedThreadPool高并发时创建过多线程
DelayedWorkQueue无界延迟队列newScheduledThreadPool定时任务堆积可能 OOM
ArrayBlockingQueue有界队列,基于数组Executors 不使用
建议手动使用
队列满后触发拒绝策略
PriorityBlockingQueue优先级队列,无界Executors 不使用任务堆积可能 OOM

队列选择决定线程池行为

  • 无界队列(如 LinkedBlockingQueue):线程池最大线程数参数失效,因队列不会满,永远不会创建核心线程以外的线程
  • SynchronousQueue:任务必须立即交付,没有空闲线程时就创建新线程,容易线程数暴增
  • 有界队列(如 ArrayBlockingQueue):平衡线程数和任务排队,队列满时才创建新线程,新线程也满时触发拒绝

如何科学计算线程池参数

核心线程数计算

CPU 密集型任务线程数推导:

如 CPU 有 N 个核心,且任务几乎无等待时间,那么最优线程数 ≈ N。原因:更多线程会导致上下文切换开销,反而降低效率。

graph LR
    A[CPU核心数] --> B[最优线程数]
    B --> C{N或N+1}
    C -->|完全CPU密集| D[N]
    C -->|略有IO| E[N+1]

IO 密集型任务线程数推导:

假设:

  • CPU 核心数为 N
  • 线程 CPU 计算时间占比为 T(如 20%)
  • 线程等待时间占比为 W(如 80%)

则线程数 = N * (1 + W/T)

推导过程:

  1. 单位时间内,每个 CPU 核心可执行计算的时间为 1
  2. 总 CPU 资源为 N(N 个核心)
  3. 单个线程使用 CPU 的时间比例为 T
  4. 为了充分利用 CPU,需满足:线程数 * T = N
  5. 由于每个线程有 T+W 的时间周期,实际需要(T+W)/T 倍的线程数
  6. 因此:线程数 = N _ (T+W)/T = N _ (1 + W/T)

举例:CPU 有 8 核,任务 80%时间在 IO 等待,则线程数 = 8 _ (1 + 0.8/0.2) = 8 _ 5 = 40

队列容量计算

队列容量 = 每秒任务量 × 平均执行时间 × 预留系数(1.5-2)

举例:系统每秒 500 任务,任务平均执行 0.2 秒,预留系数 1.5: 队列容量 = 500 × 0.2 × 1.5 = 150

生产级线程池实现

根据不同业务场景的线程池配置示例:

// CPU密集型任务线程池
ThreadPoolExecutor cpuIntensivePool = new ThreadPoolExecutor(
    Runtime.getRuntime().availableProcessors(),      // 核心线程数 = CPU核心数
    Runtime.getRuntime().availableProcessors() + 1,  // 最大线程数略大于核心线程数
    60L, TimeUnit.SECONDS,  // 空闲线程存活时间
    new ArrayBlockingQueue<>(200),  // 有界队列,防止OOM
    new ThreadFactory() {
        private final AtomicInteger counter = new AtomicInteger(1);
        @Override
        public Thread newThread(Runnable r) {
            Thread thread = new Thread(r);
            thread.setName("order-cpu-" + counter.getAndIncrement()); // 业务标识+类型+序号
            return thread;
        }
    },
    new ThreadPoolExecutor.CallerRunsPolicy()  // 调用者运行策略,起到限流作用
);

// IO密集型任务线程池 - 使用自定义ThreadFactory
int cpuCores = Runtime.getRuntime().availableProcessors();
double blockingCoefficient = 0.8; // 假设任务80%时间在IO等待
int ioThreads = (int)(cpuCores / (1 - blockingCoefficient));

ThreadPoolExecutor ioIntensivePool = new ThreadPoolExecutor(
    ioThreads,
    ioThreads,
    60L, TimeUnit.SECONDS,
    new LinkedBlockingQueue<>(500),  // 队列容量根据业务量估算
    new ThreadFactory() {
        private final AtomicInteger counter = new AtomicInteger(1);
        @Override
        public Thread newThread(Runnable r) {
            Thread thread = new Thread(r);
            thread.setName("payment-io-" + counter.getAndIncrement());
            return thread;
        }
    },
    new ThreadPoolExecutor.AbortPolicy()  // 拒绝策略:直接抛出异常
);

// IO密集型任务线程池 - 使用Guava的ThreadFactoryBuilder
import com.google.common.util.concurrent.ThreadFactoryBuilder;

// 依赖: com.google.guava:guava:32.1.3-jre (适用于Java 11+)
ThreadPoolExecutor guavaThreadPool = new ThreadPoolExecutor(
    ioThreads,
    ioThreads,
    60L, TimeUnit.SECONDS,
    new LinkedBlockingQueue<>(500),
    new ThreadFactoryBuilder()
        .setNameFormat("api-pool-%d")
        .setUncaughtExceptionHandler((t, e) -> logger.error("线程异常", e))
        .build(),
    new ThreadPoolExecutor.AbortPolicy()
);

拒绝策略详解与队列关系

拒绝策略触发条件:工作队列已满且线程数达到 maximumPoolSize

这意味着:

  • 使用无界队列的newFixedThreadPool,队列永远不会满,拒绝策略永远不会触发
  • 使用SynchronousQueuenewCachedThreadPool,队列容量为 0 但最大线程数几乎无限,拒绝策略几乎不会触发
  • 使用有界队列的自定义线程池,当线程和队列都满时才触发拒绝策略

四种标准拒绝策略的应用场景:

  1. AbortPolicy(默认):抛出 RejectedExecutionException
  • 适用场景:订单提交、支付等关键业务

  • 代码示例

    // 在调用方捕获并处理异常
    try {
        orderProcessPool.submit(orderTask);
    } catch (RejectedExecutionException e) {
        logger.error("订单处理线程池已满,订单号:" + orderId, e);
        // 降级处理:写入本地文件或MQ重试
        saveToRetryQueue(orderTask);
    }
    
  1. CallerRunsPolicy:调用者线程执行任务
  • 适用场景:Tomcat 等 Web 容器线程池,防止请求堆积
  • 工作原理:使调用线程(如 Tomcat 工作线程)执行任务,间接阻塞后续请求,达到限流效果
  1. DiscardPolicy:静默丢弃任务
  • 适用场景:非关键任务,如监控数据上报

  • 代码示例

    // 提前检查线程池状态,决定是否降级
    if (monitorPool.getQueue().size() > THRESHOLD) {
        // 队列接近满,预见性降级,不提交低优先级数据
        return;
    }
    monitorPool.execute(monitorTask);
    
  1. DiscardOldestPolicy:丢弃最早任务,执行新任务
  • 适用场景:实时性要求高的场景,如即时消息推送
  • 风险控制:配合监控,当触发次数过多时报警

混合任务处理

对于同时包含 CPU 计算和 IO 操作的混合型任务,有两种优化方式:

方式一:任务拆分

// 主任务拆分提交
void processOrder(Order order) {
    // CPU密集型任务(计算价格、校验等)提交到CPU池
    Future<OrderVerifyResult> verifyFuture = cpuPool.submit(() -> {
        return verifyAndCalculate(order);
    });

    // IO密集型任务(数据库查询、远程调用)提交到IO池
    Future<OrderEnrichData> enrichFuture = ioPool.submit(() -> {
        return queryExternalSystems(order);
    });

    // 合并结果
    try {
        OrderVerifyResult verify = verifyFuture.get(1, TimeUnit.SECONDS);
        OrderEnrichData enrich = enrichFuture.get(2, TimeUnit.SECONDS);
        // 最终处理...
    } catch (Exception e) {
        // 超时或异常处理
    }
}

方式二:Fork/Join 框架(针对可分解的递归任务)

Fork/Join 框架专为可分解的递归任务设计,如归并排序、树遍历等分治算法,不适合普通独立任务

// 仅适用于可递归分解的任务(如大数据集分片处理)
class OrderTask extends RecursiveTask<OrderResult> {
    private Order order;
    private int threshold = 1000;  // 分解阈值

    @Override
    protected OrderResult compute() {
        // 任务足够小时直接处理
        if (order.getItems().size() <= threshold) {
            return processDirectly(order);
        }

        // 分解任务为两部分
        List<OrderItem> firstHalf = order.getItems().subList(0, order.getItems().size()/2);
        List<OrderItem> secondHalf = order.getItems().subList(order.getItems().size()/2, order.getItems().size());

        Order firstOrder = new Order(firstHalf);
        Order secondOrder = new Order(secondHalf);

        // 并行处理子任务
        OrderTask firstTask = new OrderTask(firstOrder);
        OrderTask secondTask = new OrderTask(secondOrder);

        firstTask.fork();  // 异步执行
        OrderResult secondResult = secondTask.compute();  // 当前线程执行
        OrderResult firstResult = firstTask.join();  // 获取结果

        // 合并结果
        return mergeResults(firstResult, secondResult);
    }
}

// 使用Fork/Join池
ForkJoinPool forkJoinPool = new ForkJoinPool(
    Runtime.getRuntime().availableProcessors());
OrderResult result = forkJoinPool.invoke(new OrderTask(order));

线程池动态调整与监控

// 动态调整核心线程数
public void adjustThreadPool(ThreadPoolExecutor executor, int queueSize) {
    int currentCoreSize = executor.getCorePoolSize();
    int currentQueueSize = executor.getQueue().size();

    // CPU利用率获取(通过JMX)
    OperatingSystemMXBean osMxBean = ManagementFactory.getPlatformMXBean(
        com.sun.management.OperatingSystemMXBean.class);
    double cpuUsage = osMxBean.getSystemCpuLoad() * 100;

    // 队列接近饱和且CPU利用率不高,增加线程数
    if (currentQueueSize > queueSize * 0.8 && cpuUsage < 70) {
        int newCoreSize = Math.min(currentCoreSize + 2, MAX_POOL_SIZE);
        executor.setCorePoolSize(newCoreSize);
        logger.info("线程池扩容:" + currentCoreSize + " -> " + newCoreSize);
    }
    // 队列使用率低且线程池线程较多,减少线程数
    else if (currentQueueSize < queueSize * 0.2 && currentCoreSize > MIN_POOL_SIZE) {
        int newCoreSize = Math.max(currentCoreSize - 1, MIN_POOL_SIZE);
        executor.setCorePoolSize(newCoreSize);
        logger.info("线程池缩容:" + currentCoreSize + " -> " + newCoreSize);
    }
}

// 也可使用开源库如Micrometer获取CPU指标
// 依赖: io.micrometer:micrometer-registry-prometheus:1.10.0

开发者常见误区

误区一:线程数越多越好

很多开发者认为增加线程数可以提高并发能力,但实际上:

  • CPU 密集任务:线程数超过 CPU 核心数会增加上下文切换开销
  • IO 密集任务:过多线程会增加内存占用和 GC 压力
// 错误示例:盲目设置大量线程
ThreadPoolExecutor wrongPool = new ThreadPoolExecutor(
    100, 200, 60L, TimeUnit.SECONDS, new LinkedBlockingQueue<>(1000)
);

// 正确示例:根据任务特性计算线程数
int optimalThreads = calculateOptimalThreads(); // 基于CPU核心数和任务IO比例
ThreadPoolExecutor rightPool = new ThreadPoolExecutor(
    optimalThreads, optimalThreads, 60L, TimeUnit.SECONDS,
    new LinkedBlockingQueue<>(1000)
);

误区二:队列容量越大越好

过大的队列容量会导致:

  • 任务在队列中等待时间过长,失去实时性
  • 系统 OOM 风险增加
  • 服务重启时丢失大量排队任务
// 错误示例:使用过大队列
ThreadPoolExecutor wrongPool = new ThreadPoolExecutor(
    10, 10, 60L, TimeUnit.SECONDS, new LinkedBlockingQueue<>(100000)
);

// 正确示例:使用合理队列大小+拒绝策略
ThreadPoolExecutor rightPool = new ThreadPoolExecutor(
    10, 20, 60L, TimeUnit.SECONDS, new ArrayBlockingQueue<>(500),
    new ThreadPoolExecutor.CallerRunsPolicy() // 通过拒绝策略限流
);

误区三:忽略线程池关闭

应用关闭时未正确关闭线程池会导致:

  • 应用无法正常退出
  • 任务丢失
  • 资源泄露
// 正确的线程池关闭方式
@PreDestroy // Spring生命周期注解
public void shutdown() {
    // 停止接收新任务,等待已提交任务完成
    executorService.shutdown();

    try {
        // 等待现有任务结束
        if (!executorService.awaitTermination(30, TimeUnit.SECONDS)) {
            // 取消当前执行的任务
            executorService.shutdownNow();
            // 等待任务取消响应
            if (!executorService.awaitTermination(30, TimeUnit.SECONDS)) {
                logger.error("线程池未能完全关闭");
            }
        }
    } catch (InterruptedException ie) {
        // 重新取消当前线程进行中断
        executorService.shutdownNow();
        Thread.currentThread().interrupt();
    }
}

总结

Executors 方法使用的队列和线程数风险场景替代方案
newFixedThreadPool无界 LinkedBlockingQueue
固定线程数
任务堆积导致 OOM有界 ArrayBlockingQueue + 自定义线程池
newCachedThreadPoolSynchronousQueue
无限制最大线程数
瞬时高并发导致线程爆炸限制最大线程数 + 合适队列大小
newSingleThreadExecutor无界 LinkedBlockingQueue
单线程
任务堆积 + 无法调参核心线程=1 的可配置 ThreadPoolExecutor
newScheduledThreadPoolDelayedWorkQueue
无限制最大线程数
定时任务太多导致线程暴增限制最大线程数的 ScheduledThreadPoolExecutor

阿里巴巴禁止使用 Executors 创建线程池是有充分理由的。线程池配置不当会导致严重后果:从任务堆积、响应超时,到系统崩溃、服务不可用。作为开发者,应该:

  1. 理解线程池工作原理和各队列特性
  2. 根据任务特性科学设置参数
  3. 对不同类型任务使用不同线程池
  4. 设置合理的拒绝策略和异常处理
  5. 实施监控和动态调整