“千篇一律”的低代码平台正成为“毒瘤”

2,002 阅读4分钟

最近几年各种低代码平台越来越多了,但绝大多数低代码平台形态上大同小异,下图就是其中最经典的一种形态:

image.png

我将其归纳为通用型可视化搭建平台

可能有相当多的低代码受害者接触的就是这种平台——配置复杂,不灵活,从在IDE里写代码变成在平台上写代码。

通用可视化平台的问题

这类平台最严重的问题是搭建复杂。拿最常见/通用的查询表格页面为例,一套查询表格,包括以下几个模块

  • 查询栏
  • 表格
  • 操作栏(表头/表格/底部)
  • 分页

模块之间常有交互,比如查询/分页/操作需要重新请求表格数据,那么就需要对这些交互/行为进行一一配置。

如下图所示,每个色块都是一项配置任务: image.png

坦白说,花在这些配置上的时间,可能会比写这些逻辑的代码更长。毕竟这种模板代码抄过来改一改就行。

而让一个新人来配置,甚至根本不知道需要做哪些配置

究其原因,这种低代码的设计,并没有降低开发者的心智负担,提效极为有限

搭建视图的心智负担

抛开低代码平台,如果自己写一个列表视图,至少需要考虑:

  • 查询字段
  • 表格字段
  • 增删改查接口
  • 分页
  • 样式

切换到低代码平台,如果是一个前端开发来搭建列表视图,也是按照这几个点去配置。然而如果是一个后端开发,得经过多次尝试摸索才能明白里面的逻辑。

所以,这种低代码平台只是换了一个壳子的编辑器罢了。

低代码平台,要解决的不是降低样式和逻辑编程难度,而是降低开发的心智负担!

真正站在用户的角度看

用户选择低代码的原因是什么?是为了感受页面创建过程吗?当然不是! 是为了减少通用/模板功能的开发,这部分开发,不仅包括静态页面的布局搭建,更包括页面内的交互逻辑和数据逻辑。

我认为平台侧应最大程度上减少用户的决策和思考,直接提供模板/固定布局/界面/交互/功能——用户不再关注具体细节和数据逻辑,更多考虑字段设计/功能组合这类更偏业务层的问题

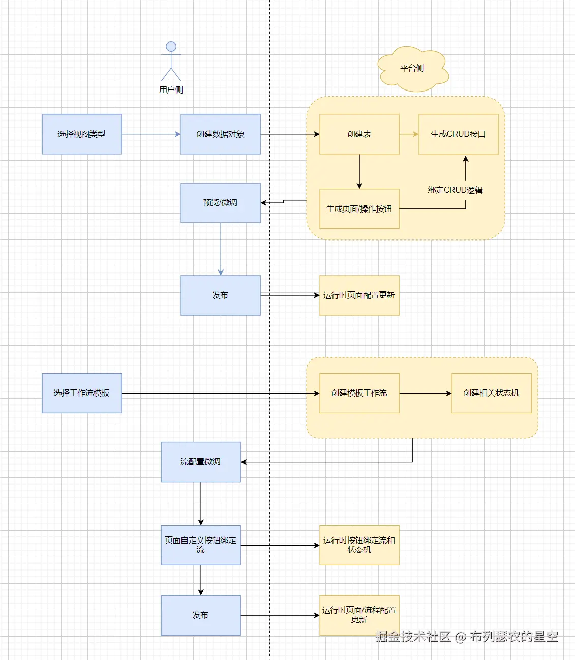
以下是我理解的,较为理想的用户/平台分工:

image.png

基于该分工,视图配置的界面和交互可能是如下形式

image.png

聚焦核心,包容局限

没有哪个低代码平台能解决所有问题,但总有一些人试图在平台上解决所有问题。因此会出现很多极端的设计:

  • 在平台上写大量代码以实现特定逻辑
  • 在平台上管理Redis/MQ等
  • 对样式配置细化到边框/边距/背景/字体

我认为,低代码平台,可以提供简单的函数级编程能力,再复杂一点的,比如组件/性能,要么抽象为通用能力,要么提供其他二开或兜底机制。

低代码平台始终解决通用问题的开发/维护负担,对于非通用问题,鼓励自行二开

不吐不快

很多所谓的低代码平台,我看了之后特别想吐槽,技术上缺乏抽象,产品上缺乏担当,体验上强奸用户

低代码平台,无论是功能抽象还是功能设计/交互体验,本质上都是替用户理解,替用户决策

担当!担当!担当!

决策常有取舍,因此常有风险,但不能因为风险,而不敢决策。平台要有担当!

功能局限未必是低代码平台的缺点。比如轻流/明道云等,根本配置不出复杂和精细功能,但仍然有大量用户愿意购买。

而打着大而全的口号,把各种细节都交给用户自行决策的低代码平台,背后是一群缺乏担当的鼠辈,他们又如何能真正做好产品呢?