MCP王炸组合,软件开发终极奥义:Sequential Thinking + Software Planning Tool

5,613 阅读12分钟

大家好,我是易安。

作为一位资深的后端程序员,我一直在寻找能真正提升开发效率的AI工具组合。不久前,我发现了一个堪称"软件开发黄金搭档"的MCP组合:Sequential Thinking + Software Planning Tool。这两个工具联手,直接将我的软件规划效率提升了3倍!

在前面的文章中,我已经介绍过如何用AI+高德MCP规划旅行,以及如何用Firecrawl MCP分析知识星球内容。今天,我们再进阶一步,看看如何用AI掌控整个软件开发流程,从需求分析到项目规划,一站式搞定!

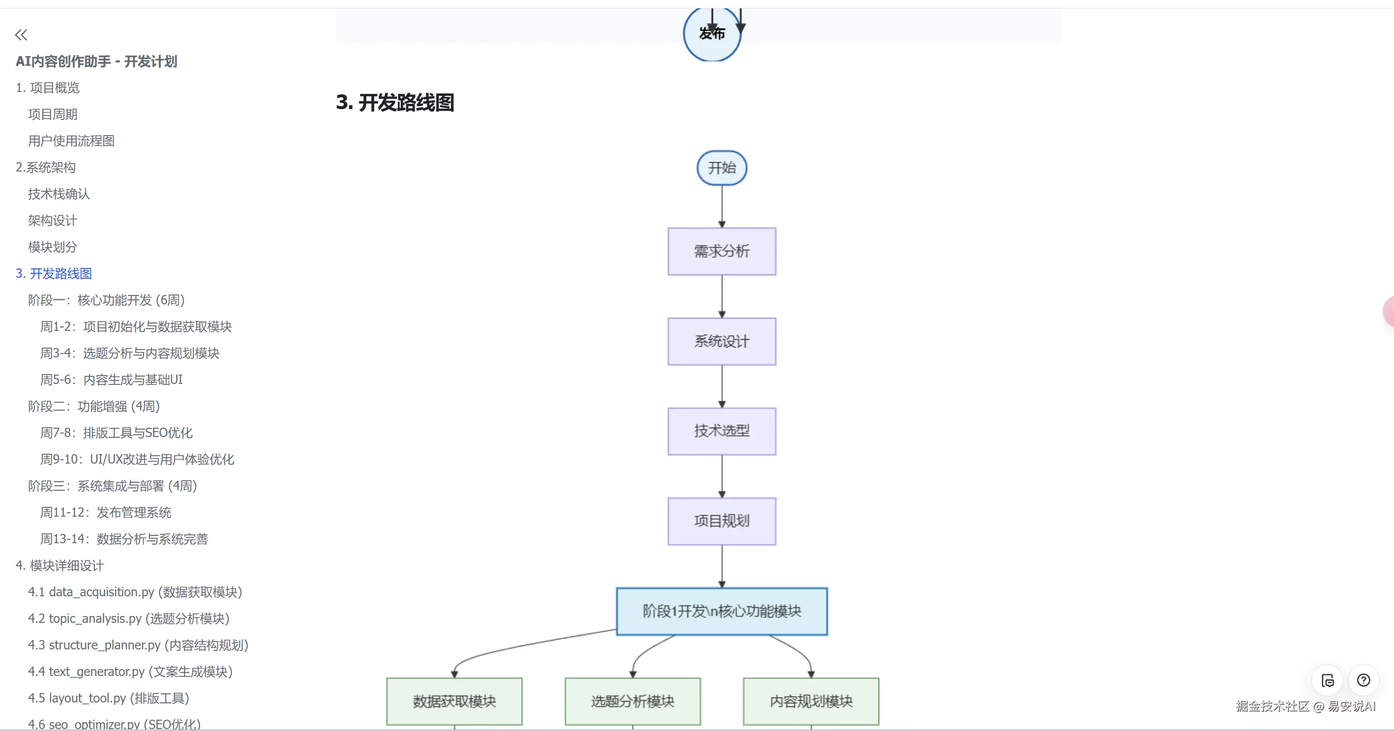
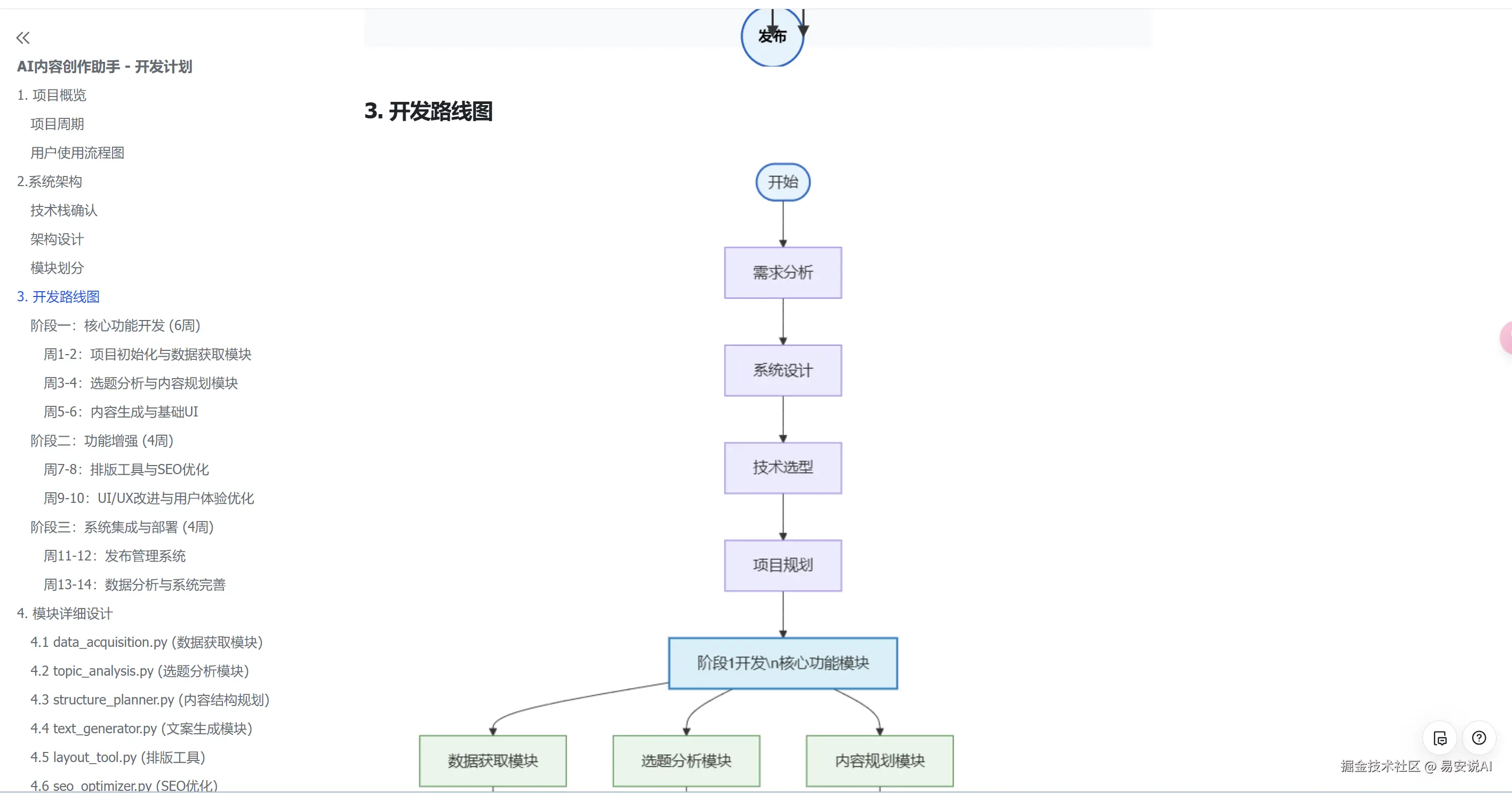
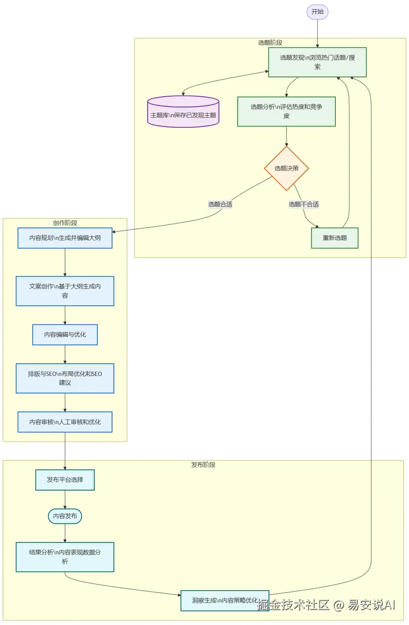
以上是我用这两个MCP Server组合使用,几步就生成好的开发方案,全文总共2600字,还包含各种架构图,ER关系,用户流程图,项目周期图。

为什么这两个MCP组合堪称"开发神器"?

在讲解具体步骤前,我先分享一个真实案例:上周我想了一个idea,开发一个"AI内容创作助手"应用。传统流程下,需求分析+架构设计+项目规划通常需要3-5天时间。

而使用Sequential Thinking + Software Planning Tool组合后:

  • 需求分析:1小时完成(原本需要1-2天)

  • 架构设计:30分钟完成(原本需要1天)

  • 项目规划:1小时完成(原本需要1-2天)

总时间从3-5天缩短到了3小时,效率提升了10倍+!

这两个工具为何如此强大?

  • Sequential Thinking MCP:让AI像资深架构师一样深度思考,系统化分析问题,避免跳跃式思维
  • Software Planning Tool:将思考转化为结构化开发计划,自动分解任务,评估复杂度
  • 组合使用:串联起从需求→思考→规划→执行的完整链路,实现闭环

好了,话不多说,开始今天的教程!

四步上手,让AI成为你的软件开发参谋

步骤1:配置两个MCP工具(5分钟搞定)

首先,我们需要同时配置两个MCP服务:

  1. 安装Sequential Thinking MCP
npx -y @modelcontextprotocol/server-sequential-thinking

2. 安装Software Planning Tool

npx -y @smithery/cli install @NightTrek/Software-planning-mcp --client claude

3. 在Claude Desktop中修改配置文件

1.  打开Claude Desktop
2.  进入File -> Settings -> Developer -> Edit Config
3.  添加以下配置:
{
  "mcpServers": {
    "sequential-thinking": {
      "command": "npx",
      "args": [
        "-y",
        "@modelcontextprotocol/server-sequential-thinking"
      ]
    },
    "software-planning": {
      "command": "npx",
      "args": [
        "-y",
        "@NightTrek/Software-planning-mcp"
      ]
    }
  }
}

4. 保存配置并重启Claude Desktop

完成这步后,你的Claude已获得"系统思考"和"软件规划"双重超能力!

步骤2:编写高质量的项目需求提示词(10分钟)

接下来是关键环节—编写一个高质量的项目需求提示词。好的提示词能让AI更准确地理解你的需求,产出更有价值的结果。

我在实际项目中使用的提示词模板:

我需要开发一个[项目名称]应用。请先使用Sequential Thinking分析需求和架构,然后使用Software Planning Tool创建详细实施计划。
项目背景:
[简要介绍项目背景和目标用户]
核心功能需求:
[功能1]
[功能2]
[功能3]
...
技术栈偏好:
[列出已确定的技术选择]

特别关注点:

[列出特别需要考虑的约束或要求]

请在分析过程中特别关注数据流、模块划分和潜在风险,并在规划阶段将任务拆分到足够详细的粒度。

对于我的"AI内容创作助手"项目,实际使用的提示词是:

我需要开发一个AI内容创作助手应用。请先使用Sequential Thinking分析需求和架构,然后使用Software Planning Tool创建详细实施计划。

项目背景:

这是一个面向自媒体创作者的应用,目标是将内容创作效率提升3倍以上。用户是各平台的内容创作者,包括公众号作者、知乎创作者、B站UP主等。

核心功能需求:
热门选题发现和分析(包括热度计算、竞争度分析)

内容大纲自动生成

AI文案创作和润色

图文排版建议

SEO优化

多平台一键发布

内容表现数据分析

技术栈偏好:

后端:Python 3.9+
Web框架:Streamlit 1.22+
AI模型:OpenAI GPT API (可替换为其他LLM API)
数据库:初期使用SQLite,后续可能升级至PostgreSQL
部署:Streamlit Cloud

特别关注点:

成本控制:如何优化AI API调用次数和成本

用户体验:保持界面简洁直观

扩展性:未来可能添加更多平台支持

数据隐私:确保用户内容安全

请在分析过程中特别关注数据流、模块划分和潜在风险,并在规划阶段将任务拆分到足够详细的粒度。

步骤3:启动并引导AI分析流程(30分钟)

现在,开启一个新的Claude对话,粘贴上面的提示词,然后见证奇迹的发生!

当你发送提示词后,Claude会立即启动Sequential Thinking进行系统分析。这个过程中你会看到它的思考过程:

[思考步骤1] 理解项目背景和用户需求

目标用户:自媒体创作者(公众号、知乎、B站等) 核心目标:提升内容创作效率3倍以上 主要痛点:选题困难、创作耗时、多平台适配复杂 ...

[思考步骤2] 系统架构设计

采用模块化设计,分为8个核心功能模块 使用Streamlit同时处理前端展示和后端逻辑 引入外部API整合层连接OpenAI和第三方服务 数据持久化层使用SQLite ...

[思考分支] 是否需要实时数据爬取功能?

方案A:实现实时爬虫,提供最新热点 方案B:定时批量爬取+缓存 决策:采用方案B,优先考虑开发效率和稳定性 ...

[思考步骤3] 技术挑战分析

API成本控制:实现缓存机制、批量处理和结果复用 多平台发布:设计统一的内容发布接口,适配不同平台API 用户体验:保持界面简洁的同时提供足够的功能 ...

在这个阶段,你可以随时插入指导或提供额外信息。例如,我在思考过程中补充了:

关于多平台发布功能,我们优先支持微信公众号、知乎和B站三个平台。每个平台API的集成可以作为独立任务规划,后续可扩展。

Claude会将这些信息整合到思考流程中,调整其分析方向。

步骤4:让AI自动生成项目规划(30分钟)

当Sequential Thinking分析完成后,Claude会自动切换到Software Planning Tool开始创建具体的项目计划:

现在我将使用Software Planning Tool创建详细的实施计划。
[创建项目] AI内容创作助手
[设置目标] 开发一个能提升自媒体创作效率3倍以上的内容创作辅助工具
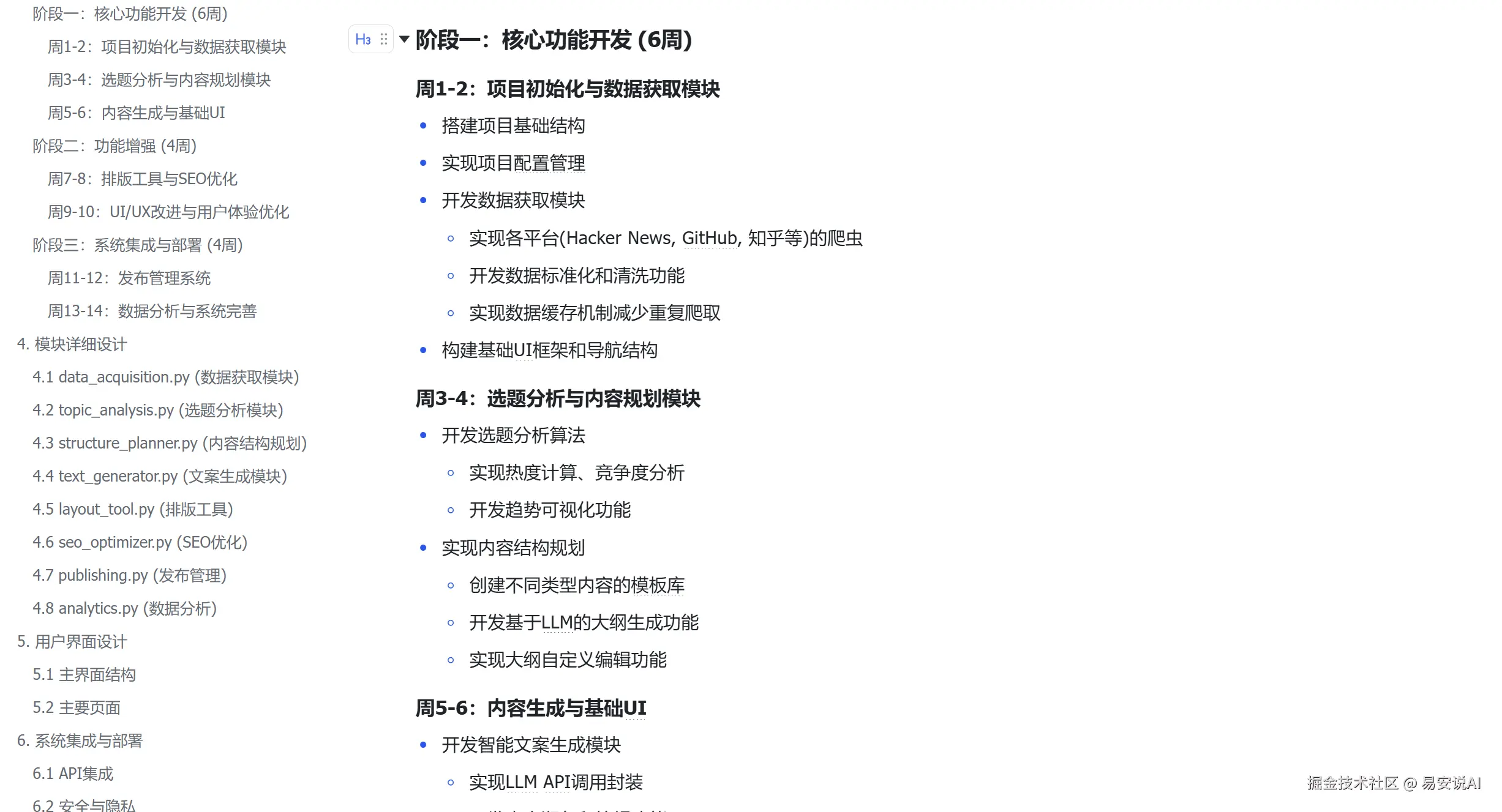
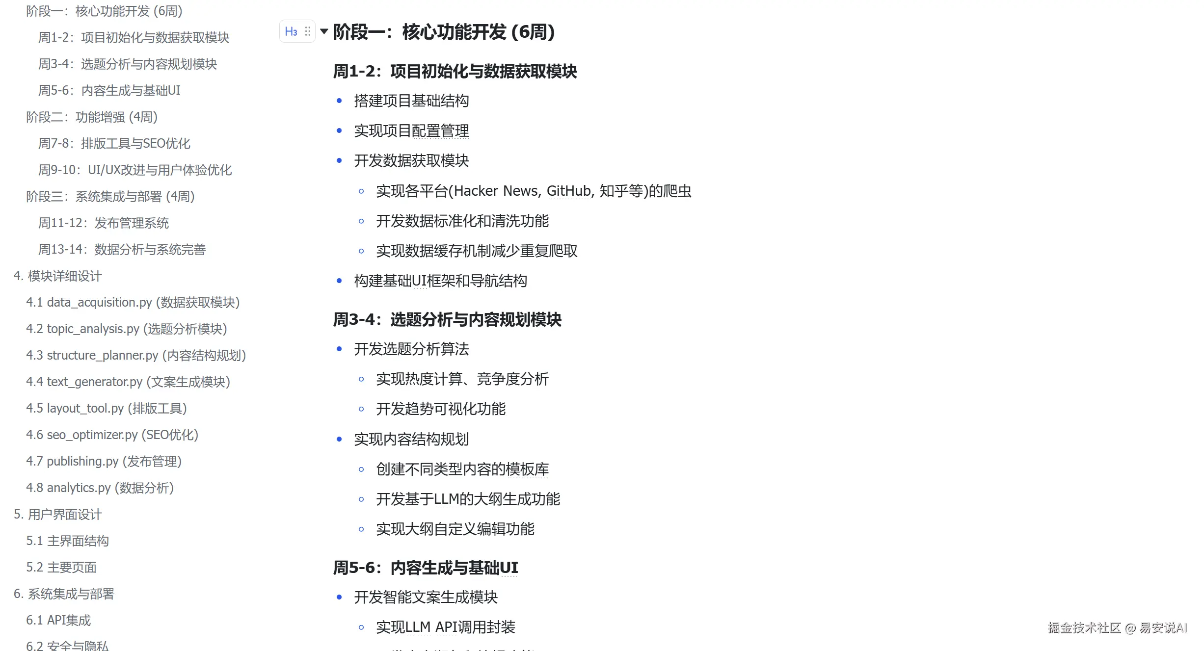
[添加任务组] 阶段一:核心功能开发 (6周)

你会看到Claude开始系统性地创建任务组、添加具体任务、设置优先级和复杂度。这个过程中它会不断参考前面的思考分析结果,确保项目规划与架构设计保持一致。

以下是它为我的项目生成的部分任务:

[添加任务] 项目初始化与环境配置
描述:搭建项目基础结构,实现配置管理
复杂度:低
优先级:高
预计时间:3天
[添加任务] 开发数据获取模块
描述:实现各平台数据爬取、标准化和缓存功能
复杂度:中
优先级:高
预计时间:7天
代码示例:
def fetch_trending_topics(platform, category=None, limit=10):
    """从指定平台获取热门话题"""
    # 根据平台选择不同的爬取策略
    if platform == "zhihu":
        return fetch_zhihu_topics(category, limit)
    elif platform == "weibo":
        return fetch_weibo_topics(category, limit)
    # ...其他平台
    
def normalize_data(raw_data, platform):
    """统一数据格式"""
    # 转换为标准格式
    
def cache_results(data, cache_key):
    """缓存查询结果"""
    # 使用SQLite存储缓存数据

在这个阶段,你可以随时提出修改或调整要求,例如:

能否将"开发数据获取模块"任务拆分得更细一些?我想看到具体的子任务。

Claude会立即响应,对任务进行更细致的拆分:

[删除任务] 开发数据获取模块

[添加任务] 实现基础爬虫框架

描述:创建可扩展的爬虫基类,支持请求管理和错误处理
复杂度:中
优先级:高
预计时间:2[添加任务] 开发知乎热门话题爬虫
描述:针对知乎平台的特定爬虫实现
复杂度:中
优先级:高
预计时间:2[添加任务] 开发微博热搜爬虫
描述:针对微博平台的特定爬虫实现
复杂度:中
优先级:中
预计时间:2[添加任务] 实现数据标准化处理
描述:统一不同来源数据的格式和字段
复杂度:低
优先级:高
预计时间:1[添加任务] 开发缓存管理系统
描述:实现数据缓存和失效机制,减少重复爬取
复杂度:低
优先级:中
预计时间:1

经过十几分钟分钟左右的交互,Claude会完成整个项目的详细规划,包括所有功能模块的任务分解、优先级、复杂度评估和时间安排。

通过这个MCP组合,Claude为我生成了一个包含近百个详细任务的完整开发计划,涵盖从项目初始化到最终部署的全部环节。以下是最终规划的核心部分:

这个MCP组合如何10倍提升我的开发效率?

使用Sequential Thinking + Software Planning Tool组合后,我在以下方面获得了显著提升:

需求分析质量大幅提高

传统需求分析中常见的几个问题:

  • 容易遗漏边缘情况
  • 难以看清功能之间的依赖关系
  • 技术挑战不足够前置

而Sequential Thinking通过系统化思考解决了这些问题:

  • 全面性:系统性分析各个方面,几乎没有遗漏点
  • 多视角:通过思考分支探索多种可能性,帮我选出最优方案
  • 风险前置:早期识别出潜在风险点,避免后期返工

项目规划更加精准高效

传统项目规划的痛点:

  • 任务拆分粒度不一致
  • 时间估计过于乐观
  • 依赖关系复杂难以厘清

Software Planning Tool带来的改进:

  • 任务精细化:将大任务自动拆分为2-3天可完成的小任务
  • 复杂度评估:为每个任务提供客观的复杂度评分
  • 自动生成代码结构:直接提供了关键模块的代码框架
  • 清晰的时间线:3个阶段、14周的明确时间规划

进阶技巧:如何获得最佳MCP组合效果

在使用了多个项目后,我总结了一些提升这个MCP组合效果的关键技巧:

提示词优化

  • 提供足够上下文:包括项目背景、目标用户和核心需求
  • 明确技术边界:列出已确定的技术栈和不可协商的要求
  • 描述特殊关注点:明确指出需要特别关注的领域或约束

有效引导思考流程

  • 不要过早打断:让AI完成一个完整的思考周期
  • 提供补充信息:看到思考走向某个方向时,适时补充相关信息
  • 引导思考分支:对关键决策点,可以要求AI考虑多种方案

规划精细化调整

  • 适度拆分任务:大任务拆小,但不要过度拆分
  • 平衡优先级:确保资源集中在高价值任务上
  • 示例代码指导:对关键模块要求提供更详细的代码示例

规划成果转化

  • 导出为项目管理工具:将规划导出到JIRA、Trello等工具
  • 定期回顾与调整:每周对照规划检查进度,必要时返回Claude调整
  • 项目文档化:利用AI生成的架构和规划作为项目文档基础

哪些项目最适合使用这个MCP组合?

经过多个项目实践,我发现这个组合特别适合以下类型的项目:

最适合的项目类型:

  1. 中小型软件开发项目:功能明确但结构有一定复杂度
  2. 创新性探索项目:需要系统思考多种可能性
  3. 技术栈转型项目:需要在新技术上建立清晰架构
  4. 功能扩展项目:在已有系统上添加新功能模块

其次适合的项目类型:

  1. 简单脚本工具:过于简单,不需要复杂规划

  2. 超大型企业级项目:可能需要分解后再使用

  3. 高度实验性研究项目:需求过于模糊,难以系统规划

总结:AI驱动的软件开发新范式

Sequential Thinking + Software Planning Tool的组合,正在改变软件开发的传统范式:

从"人工规划+AI辅助编码"变为"AI规划+人工指导+AI辅助编码"

这种转变让开发团队可以:

  • 将精力集中在创造性工作和关键决策上
  • 减少在重复性规划和文档工作上的时间消耗
  • 保持更高的项目一致性和可预测性

对于个人开发者或小团队来说,这个组合尤其珍贵,它相当于为你提供了一位经验丰富的架构师和项目经理的智慧,帮助你做出更系统、更全面的技术决策。

如果你正在规划一个新项目,强烈建议试试这个MCP组合!它可能会像改变我一样,彻底改变你的软件开发流程和效率。

想了解更多MCP使用技巧,欢迎关注我的"100个MCP案例精选"系列。下期,我将分享如何用Claude + 另一组MCP组合实现全自动数据分析流程,敬请期待!


你用过哪些MCP工具组合?有什么好的搭配推荐?欢迎在评论区分享你的经验!