浅谈国产数据库多租户方案:提升云计算与SaaS的资源管理效率
近年来,“数据库多租户”这一概念在技术圈内频频出现,成为云计算和SaaS(软件即服务)架构中的重要组成部分。多租户架构不仅为企业提供了高效的资源隔离与共享解决方案,还能大幅降低成本,提高系统的可扩展性与维护效率。很多人认为,它是SaaS模式下的核心技术之一,而有些人则将其视为“高端拼房”。 ——在本期文章中,我们将深入探讨数据库多租户方案,解读其技术架构、实施挑战以及如何在不同业务场景下实现最优的多租户管理策略。
一、什么是多租户?
想象你住在一栋高端公寓里,公寓中有很多独立的房间(租户),每个房间有自己的门锁、水电表(数据隔离)。物业(系统)负责管理整栋楼的公共资源(如电梯、走廊),你不会跑到邻居家里乱翻抽屉(数据安全)。
说白了,多租户架构的本质,就是让多个租户(客户或业务)共享同一套基础设施,而彼此的数据和资源互不干扰。这种模式不仅大幅降低了成本,还提高了软件的可扩展性和维护效率。
二、多租户的核心挑战
| 维度 | 过度共享的代价 | 过度隔离的代价 |
|---|---|---|
| 数据安全 | 越权访问、隐私泄漏 | 冗余存储、管理复杂度飙升 |
| 资源效率 | 资源争抢导致性能抖动 | 硬件闲置造成成本浪费 |
| 运维复杂度 | 故障排查如大海捞针 | 升级需逐个系统操作 |
多租户架构设计的关键是共享与隔离的博弈,在设计多租户系统时,我们需直面三大核心矛盾:
举个栗子:假设你开了一家连锁健身房,“多租户”就好比让所有会员共用健身器材(资源),但每个人有自己的储物柜(数据隔离)。
核心问题是:既要降低运营成本(共享),又要避免张三的跑步机噪音吵到李四(资源竞争),同时张三的私人物品不能被偷(数据安全)。
三、解构多租户架构:全栈隔离策略
接下来,我们将探讨从硬件、内核、系统资源以及数据库等系统的不同层级上,如何设计多租户方案,以平衡“共享”与“隔离”。
3.1 硬件层级 :物理隔离与虚拟化
硬件是多租户系统运行的物理基础,其资源的分配与管理直接影响到多租户系统的性能、成本和安全性。在硬件层级设计多租户方案时,主要有独立硬件和硬件虚拟化两种思路。
| 方案类型 | 物理机隔离 | 虚拟化隔离 |
|---|---|---|
| 技术实现 | 独立服务器,为每个租户配备独立的硬件设备,如服务器、存储、网络设备等 | 通过虚拟化软件,如VMware/KVM 等,将一台物理服务器分割成多个相互隔离的虚拟机(VM),每个虚拟机都可以独立运行自己的操作系统和应用程序,仿佛拥有独立的硬件资源。 |
| 隔离等级 | 最高 | 高 |
| 成本 | 最高 | 高 |
| 资源利用率 | 30-40% | 60-70% |
| 典型场景 | 金融核心系统 | 企业私有云 |
3.2 内核层级 :容器化资源管理
内核作为操作系统的核心,在多租户环境中扮演着资源管理与调度的关键角色。内核资源分配策略和容器化技术是内核层级的两大设计方向。
容器技术(如 Docker 和 Kubernetes),共享操作系统内核,通过命名空间(namespace)和控制组(cgroup)实现轻量级隔离。每个租户的应用程序及其依赖项可以打包成一个容器镜像,然后在宿主机上运行多个容器实例,每个实例对应一个租户。
容器编排工具 Kubernetes 进一步提升了多租户容器管理的效率和灵活性。 Kubernetes 的资源配额(resource quota)和限制范围(limit range)功能,可以对每个租户在命名空间内使用的 CPU、内存等资源进行精确控制,实现资源的细粒度分配和管理 。
3.3 系统资源层级 :网络与存储的精细控制
在多租户系统中,系统资源层级的管理对于保障各个租户的正常运行和资源的合理利用至关重要。这一层级主要涉及网络资源和存储资源的管理与隔离。
3.3.1. 网络资源隔离
网络资源的隔离是多租户系统安全稳定运行的重要保障。通过 VLAN(虚拟局域网)技术,可以将一个物理网络划分为多个逻辑上隔离的虚拟网络,每个 VLAN 对应一个租户或一组租户。例如,在一个云计算数据中心中,不同租户的服务器可以被划分到不同的 VLAN 中,使得租户之间的网络流量相互隔离,无法直接访问对方的网络资源 。
此外,软件定义网络(SDN)技术为多租户网络隔离提供了更加灵活和智能的解决方案。SDN 通过将网络控制平面与数据平面分离,使得管理员可以通过集中式的控制器对网络进行统一管理和配置。在多租户环境中,可以利用 SDN 控制器为每个租户创建独立的虚拟网络拓扑,并根据租户的需求动态调整网络策略,实现网络资源的精细分配和隔离 。
3.3.2. 存储资源管理
在多租户环境中,可以通过存储虚拟化技术,为每个租户分配独立的存储资源。将物理存储设备划分为多个逻辑存储单元,每个单元分配给一个租户使用。例如,在企业级存储系统中,使用逻辑单元号(LUN)为每个租户分配独立的存储空间,租户可以在自己的存储空间内自由创建文件系统、存储数据 。
3.4 数据库系统层级
数据库系统是多租户数据存储和管理的核心,其设计方案直接决定了数据的安全性、隔离性和管理效率。在数据库系统层级,主要有以下三种隔离模式。
3.4.1 . 独立数据库:每人一栋别墅
原理:每个租户都拥有独立的数据库实例,数据完全隔离。例如,Oracle的多租户容器数据库(CDB/PDB)允许在单个容器中管理多个可插拔数据库(PDB),每个PDB对应一个租户。
优点:从存储到底层连接完全隔离,安全性最高,性能可预测。
缺点:成本爆炸式增长,管理难度飙升。
适用场景:适用于对数据安全性要求极高的金融、医疗等行业。
3.4.2 . 共享数据库 + 独立 Schema (基于Schema的隔离) :所有人住同一栋楼,但分房间
原理:多个租户共享同一数据库实例,给每个租户分配一套独立的“套房”(Schema)。例如,租户A的表、视图在schema_a下,租户B的在schema_b下。
优点:管理方便(只需一套数据库),资源利用率高。
缺点:如果数据库用户权限设置错误,租户可能互相串门(数据泄露)。
适用场景:适用于中高安全性需求,且需平衡成本与性能的场景,如一些中型企业的业务系统,既需要一定的数据隔离性,又要考虑成本因素。
3.4. 3. 共享数据库 + 共享表 (基于行级标识的隔离)
原理:所有租户共享同一数据库和表结构,通过 tenant_id 字段区分数据。查询时自动附加WHERE tenant_id = 'A'。如同一个大型仓库中所有租户的货物都存放在一起,但每个货物都贴上了各自的标签(tenant_id 字段),通过标签来区分不同租户的货物。
优点:成本低,结构简单,适合小型租户。
缺点:租户多了之后,这张表会变成“春运火车站”,查询性能急剧下降。隔离级别最低,安全性相对较差。
四、数据库多租户方案
综合第三章多租户在硬件、内核、系统资源和数据库系统等不同层级的实现方式,当前主流的数据库多租户方案可以分为云化(资源池化)和数据库内置多租户两条路线,两者在硬件、内核、系统资源和数据库系统层级上的资源共享与隔离程度有所不同。
| 独立服务器 | 云化(资源池化) | 数据库内置多租户 | |||
|---|---|---|---|---|---|
| 虚拟机 | 容器 | 实例 | 租户 | ||
| 硬件 | 未共享 | 共享 | 共享 | 共享 | 共享 |
| 内核 | 未共享 | 未共享 | 共享 | 共享 | 共享 |
| 系统资源 | 未共享 | 未共享 | 未共享 | 共享 | 共享 |
| 数据库系统 | 未共享 | 未共享 | 未共享 | 未共享 | 共享 |
| 运维复杂度 | 最高 | 较高 | 较高 | 较高 | 低 |
4. 1. 云化(资源池化) 方案
核心思想:在虚拟化平台或者云平台上运行虚拟机(云主机)或数据库容器,通过平台来实现资源分配与隔离,像切蛋糕一样将物理资源(服务器、存储)划分成多个独立“小隔间”(虚拟机或容器),每个隔间运行一个数据库实例。
技术实现:Kubernetes(容器)、VMware(虚拟机)、云计算平台(如阿里云ECS)。
优点:
强隔离:一个租户的数据库崩了,其他人不受影响。
弹性伸缩:大促时临时给某租户扩容CPU和内存。
缺点:虚拟机或容器的额外开销可能导致5%~20%的性能损失。
4. 2. 数据库 内置 多租户 方案
核心思想:通过数据库引擎原生支持多租户架构,直接在数据存储层实现租户的资源隔离、安全控制和性能管理,从而减少应用层的复杂度,提升系统的可维护性和扩展性。
技术实现:数据库内置多租户可通过多种机制实现,不同数据库产品提供不同层级的支持。
优点:性能无损,管理统一。
缺点:需数据库本身支持该功能,灵活性受厂商限制。
五、 金仓数据库多租户方案详解
近期,金仓数据库基于共享与隔离的双重理念,推出了四大灵活的多租户方案,基本覆盖所有的多租户场景,每一个方案在系统不同的共享层级做资源隔离,解决客户遇到的成本问题:
云化方案:
基于虚拟化平台的多租户方案
基于容器平台的多租户方案
数据库内置多租户方案:
基于数据库实例的多租户方案
基于数据库User的多租户方案
(一)基于虚拟化平台多租户方案
金仓数据库的虚拟化平台方案依托 KVM 虚拟化技术,为每个租户精心分配独立的 VM资源,各VM资源相互隔离,又共享主机资源。通过Openstack对虚拟化层进行统一管理,包括动态调整租户规格、资源的动态扩缩容管理等。能够灵活应对租户业务的变化。
该方案适用于已有虚拟化平台的企业,可以充分利用现有的虚拟化基础设施,降低成本,快速部署该方案。
此外,也适用于公有云上的虚拟化多租户场景,使用各云的API接口接入进行统一管理,通过公有云上的虚拟机实现多租户场景。
(二)基于容器平台的多租户方案
基于 Kubernetes 与 Docker 容器技术,构建了一个高效、灵活的多租户方案。Operator 作为 Kubernetes 的一种扩展机制,在金仓数据库的容器化平台方案中发挥着重要作用,实现了数据库实例的快速部署与高可用。
该方案适用于已有k8s容器化平台层的企业,可以充分利用现有的容器化基础设施,降低成本,快速部署该方案。
(三)基于数据库实例的多租户方案
基于数据库实例的多租户方案,利用了KingbaseES数据库支持多实例的特性,在单物理机上部署多个独立实例,每个实例即租户,支持 Oracle 、MySQL等不同兼容模式。同时,基于KEMCC结合资源组管理实现 CPU / 内存等资源的隔离和分配,确保数据安全和隔离。
该方案能够最大化硬件利用率,充分利用单台物理机的资源。对于中小型系统或边缘业务来说,是一个理想的选择。
此外,金仓数据库还提供了基于数据库(分布式)实例的多租户方案,方案采用 sharding 分布式多实例 + 资源隔离架构。通过智能分片技术,多个分片的数据存储节点同设备部署时可实现资源控制与隔离。业务访问时,不同租户应用直连计算层,计算节点通过租户元信息路由至对应存储节点,实现数据访问的隔离,从而保障数据的安全与独立。
该方案适用于租户资源可分片扩展,业务系统故障需隔离,应用统一入口等需求场景,可帮助企业高效管理数据库、灵活扩展资源、降低运维成本并确保业务稳定运行。
(四)基于数据库User的多租户方案
金仓数据库的数据库 User多租户方案基于资源池化与租户配额管理,以数据库 User 为租户单元。通过资源池化技术,将数据库的资源进行统一管理和分配。然后,根据每个租户的需求,为其分配相应的资源配额,包括 CPU、内存、存储等资源,确保每个租户都能在合理的资源范围内运行自己的业务。
该方案轻量级低消耗,适合租户数量多、逻辑隔离需求的集中式管理场景。
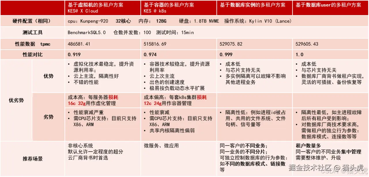
( 五 ) 总结
上表为金仓提供的多租户方案性能对比分析和选项建议,可以看出:
- 若追求云厂商背书,且用于非核心系统,推荐基于虚拟机的多租户方案;
- 若涉及微服务、微应用场景,基于容器的多租户方案更适配;
- 若需管理同一客户不同业务、实现分库独立控制(如不同数据库模式、链接数等),推荐基于数据库实例的多租户方案;
- 若同一客户多业务需集中维护升级,且对成本敏感,则基于数据库 User 的多租户方案是优选。
六 、写在最后
多租户设计不是单纯的代码或架构问题,而是业务目标、成本、安全、性能的综合博弈。需紧密围绕业务场景的核心需求,再一步步选择平衡点,确定最适合自己的方案。切勿为了技术而技术,最终被复杂的运维拖垮!