星火X1全新升级!首个全国产通用深度推理大模型

197 阅读8分钟

作为业界唯一的基于全国产算力训练的深度推理大模型,讯飞星火X1迎来全新升级!

数学、代码、逻辑推理、文本生成、语言理解、知识问答等通用任务效果显著提升,在模型参数比业界同类模型小一个数量级的情况下,整体效果对标OpenAI o1和DeepSeek R1,再次证明了基于国产算力训练的全栈自主可控大模型具备登顶业界最高水平的实力和持续创新的潜力。

全新的讯飞星火X1还有哪些升级?

🚀融入了更多场景复杂类型数据,模型的泛化性也取得了进步,多个行业任务上展现出了业界领先的能力,在重点行业如教育、医疗、司法等进一步扩大了领先优势;

🎉首发快思考、慢思考统一模型,由一个模型同时支持两种思考模式,私有化部署简便;全新升级模型定制优化工具链,支持SFT、强化学习两种模型定制优化方案,定制门槛低;

🤗三大核心技术创新——大规模多阶段强化学习训练方法、基于快慢思考的统一训练方法、工程技术系统创新保障基于国产算力的高效长稳训练,助力星火X1全面升级。

首发快思考、慢思考统一模型 开放API与微调服务**

本次升级,首发快思考、慢思考统一模型,由一个模型同时支持两种思考模式。同时在通用任务效果,星火X1实现显著提升,整体效果对标OpenAI o1和DeepSeek R1,在数学、知识问答等方面表现突出。

image.png ※测试集合来源:自建测试集主要来自真实的大模型请求任务数据,来源分布包括讯飞星火APP、星火大模型API、业界主流任务数据等;公开测试集主要以数学、答题、推理、代码等外部典型测试集为主。

从技术创新到应用落地,满血版星火X1仅需4张卡(华为910B)即可部署,实现简便与低成本的私有化部署。同时,星火X1 API服务与模型微调服务也已全面开放,赋能广大开发者和企业:

API服务同步开放

星火APP升级X1深度推理大模型的同时,星火X1 API同步全面开放,开发者伙伴可以无门槛快速集成星火APP同款X1深度推理大模型。

🎁限时免费一个月

为了让广大开发者伙伴能够更加从容地探索深度推理大模型的创新应用场景,星火X1 API限时免费一个月(截止到5月21日24:00),即刻前往星火官网(xinghuo.xfyun.cn/sparkapi)调用…

🧩首发即支持模型微调

为满足开发者和企业客户多元的业务需求场景,星辰MaaS平台(training.xfyun.cn/modelSquare…

从专业难题到通用任务 星火X1都能从容应答

语言理解能力提升:结合语境准确理解文字语义

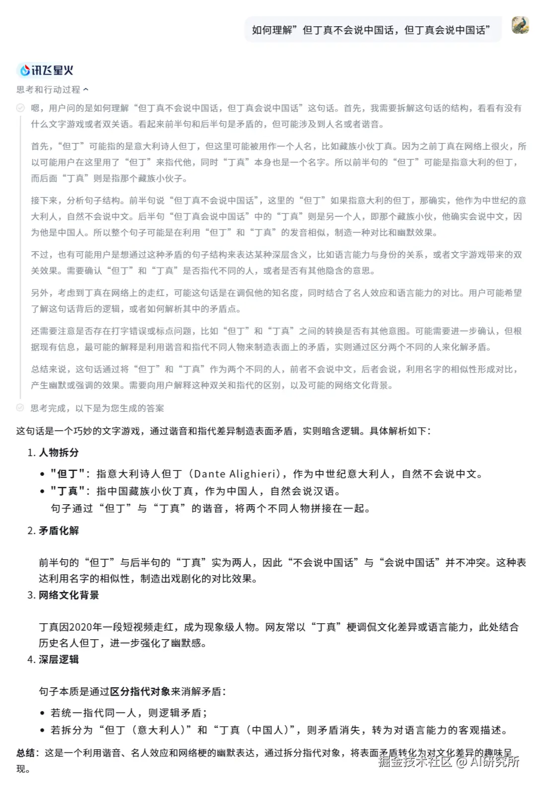
首先我们用博大精深的中国话,考验一下X1:

Prompt:如何理解“但丁真不会说中国话,但丁真会说中国话”

image.png

在思考过程中,我们能看到X1一眼识破这个“文字游戏”,然后进行了准确的人物拆分,最后在总结中还能精准分析这个网络梗的幽默之处。

文本生成能力提升:输出内容、格式更加符合用户指令要求

文字游戏根本难不倒X1,再来试试对文字能力要求很高的骈文写作:

Prompt:模仿《滕王阁序》写篇骈文,描写内容是登上安徽黄山看到雄奇壮美的景色之后,表达对安徽这片热土的热爱以及对祖国的骄傲自豪

image.png

X1不仅严格按照骈文的文体瞬间模仿成文,且对安徽的人文历史、科技发展等描述言之有物。从中可以看到,X1在风格化迁移、创意写作上已经具备了相当出色的水准。

数学答题能力提升:可完成复杂的数理逻辑推理 Prompt如图:

image.png

image.png

上传一道大学数学竞赛水平的四棱锥随机游走概率问题,X1准确识别,并给出了严谨清晰的解题步骤和正确答案。

代码能力提升:代码生成准确率提升显著,复杂逻辑处理能力同步增强 Prompt:用Python帮我画一个小球在正方形里不断运动,小球每撞一次正方形的四边,小球的颜色就会变化并且速度加快10%,如此反复下去

image.png

根据用户游戏规则的需求描述,X1快速且准确地通过Pygame库编写功能代码,并且将代码复制到IDE可直接运行,最终实现效果精准满足用户要求。同理,我们可以让X1一键生成代码,实现简单的登录界面、动态卡片、小游戏等交互效果,提升开发效率。

支持多模推理能力:可针对图片、音视频进行深度推理问答,以及多张图像的关联思考

Prompt:把图上这些不同的蔬菜按照切法进行分类,并且告诉我每一类的蔬菜怎么切是最方便和适合烹饪的

image.png

X1不仅准确识别出了蔬菜名称,还条理分明地按照块状、片状、丝状、丁状、段状等给出了切法和烹饪建议,眼力和实用性拉满。

行业任务表现取得进步:在教育、医疗、司法等重点行业进一步扩大领先优势

星火X1除了在常见通用任务取得显著进步之外,由于融入了更多场景复杂类型数据,模型的泛化性也取得了进步,多个行业任务上展现出了业界领先的能力,在重点行业如教育、医疗、司法等进一步扩大了领先优势。

星火APP极简版发布 沉浸式「深度推理」

依托全新的X1深度推理大模型,星火App正式推出极简版本,并完成功能升级——支持深度推理、联网搜索。在焕新的极简交互界面,打造沉浸式的“解题”过程,完整展示大模型的所思所想,生成更全面的回答。

正如X1的升级统一了快思考和慢思考,本次升级兼容了极简深邃与精专多能两种风格。对于“追求功能全面”的用户,支持一键切换至专业版,解锁智能体、语音畅聊、个人知识管理等丰富功能,实现快速信息获取与慢思考深度创作无缝切换。

image.png

在讯飞星火网页端,同样可以体验深度推理和联网搜索在通用任务上的全新效果。也欢迎大家登录星火APP/网页端,一起探索星火X1的更多充满想象力的用法和玩法。

image.png

三大技术创新 X1突破全国产算力模型天花板

用户体验升级的背后,根植于星火X1的三大技术创新:

🎉大规模多阶段强化学习训练方法

提出基于问题难度的大规模多阶段强化学习方法,在复杂推理、数学、代码、语言理解等场景全面提升模型效果及泛化性;同时提出强化学习动态更新算法,基于样本采样长度动态调整强化学习更新速度,进一步提升深度思考强化学习效率及效果。

🎉基于快慢思考的统一训练方法

提出统一模型下快慢思考混合训练方法,充分发挥快慢思考数据相互促进作用,实现基于系统指令控制模型是否深度思考,支撑下游更高效便捷的部署使用。

🎉工程技术系统创新保障基于国产算力的高效长稳训练

实现多项工程技术创新,显存动态卸载技术大幅提升长文本推理并发、训推共卡协同实现高效训推资源转换、推理引擎冬眠机制实现快速拉起和恢复,实现国产算力平台上高效和稳定的强化学习训练全流程。

坚持自主可控的算力底座,讯飞星火X1持续升级 以规模化应用落地,助力千行百业共享人工智能红利