AI助你高效搞定开题报告

402 阅读3分钟

1小时就能写完开题报告!不用头疼论文选题,不用纠结如何设计实验,AI帮助你高效率高质量通过开题,从众多研究中筛选研究目标,确定研究方向!

一、确定选题 :根据专业领域,确定课题的选题范围。

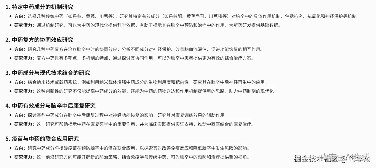
输入prompt“你是一名教授,我正在为我的毕业论文寻找一个关于xxxx的新颖选题。请你扮演该角色,提供几个值得探讨的方向,并说明其研究潜力。”以中药有效成分治疗脑卒中为例。

图片1.png从结果中可以看出,AI给出的几种研究方向均符合prompt,且均给出方向和研究潜力,可以根据自身需求和意愿选择最感兴趣的研究方向。

二、 研究背景和意义:介绍研究的背景,说明课题的研究动机和重要性****

研究背景:输入prompt“请以 [具体研究领域] 为例,详细阐述近五年内该领域的主要发展趋势和面临的主要问题,为 [你的研究主题] 提供研究背景。”

研究意义:输入prompt“请为[你的研究题目]这一课题,描述出课题的研究意义。”均以中药有效成分与脑卒中后康复为例。

图片2.png

图片3.pngAI全面地指出了目前的研究中主要的发展趋势,及主要面临的问题,进一步引出研究主题。AI将实验意义分成现实和理论意义两个部分分条列出,严谨地指出研究的意义。

三、研究现状: 阐述该研究领域目前的研究现状,以及存在的问题或不足。****

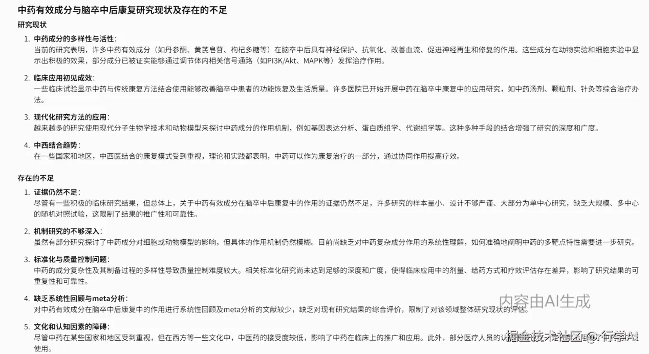
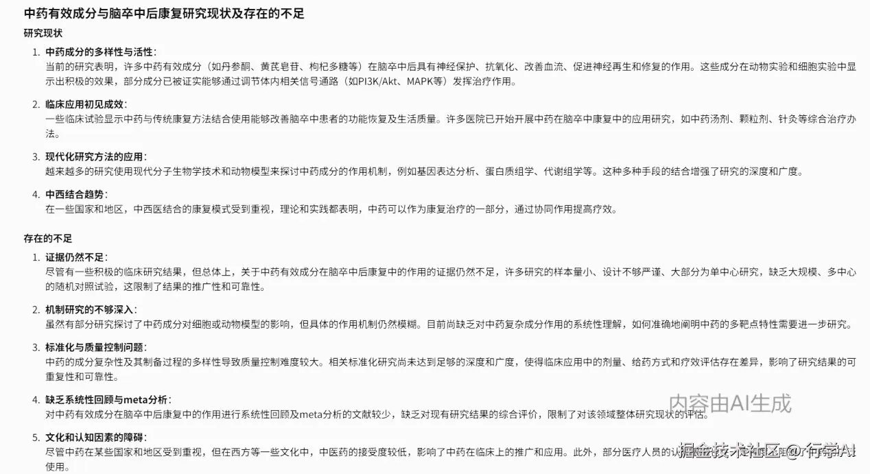
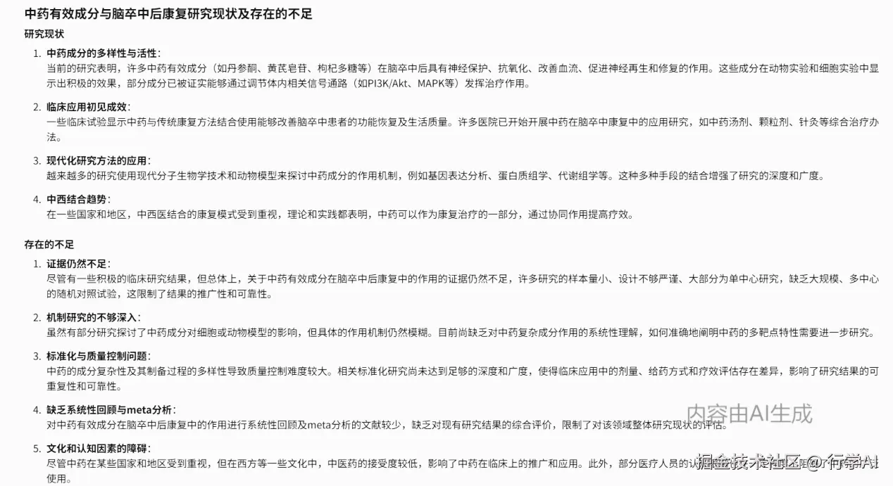
输入prompt“根据[你的研究主题]查找文献,总结改研究领域目前的研究现状、及存在的不足。”

图片4.pngAI明确给出了当前研究现状的发展趋势,并且给出了一些不足之处,如机制研究比较复杂、标准化和质量化不够统一等目前尚不能解决的问题。

四、 研究目标和内容:明确研究的主要目标和具体研究内容。列出需要解决的关键问题。****

研究目的:输入prompt“基于 [你的研究背景],概括 [你的研究主题] 的核心目标,阐述本研究想要达成的最终成果。”

研究内容:输入prompt“基于[你的研究主题],请阐明需要的研究内容”

图片5.png

图片6.png针对研究目的和研究内容,AI给出了明确的答案,目的中由小目标到大目标依次递进;研究内容从药材成分的提取鉴定到药效学研究均有涉及。

五、 研究方法:介绍将采用的研究方法和手段,包括实验、调查、数据分析等。说明这些方法的合理性和可行性。****

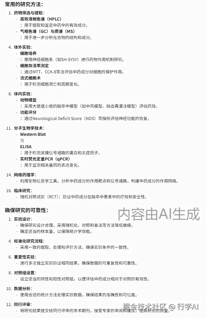
输入prompt“在 [你的研究领域],针对 [你的研究主题],推荐几种常用的研究方法,以及如何确保研究的可靠性。”

图片7.png六、 研究计划与进度安排:制定详细的研究计划,包括各个阶段的任务和时间安排。****

输入prompt“该课题周期一共xx周,请你设计一个论文进度表,给每个阶段安排具体的任务。”

图片8.png综上所述,AI在开题报告的撰写过程中能够提升效率、提供数据分析、优化结构、激发创意等,成为研究者的重要助手。不过,应注意AI工具的使用应与研究者自身的思考和判断相结合,以确保学术的严谨性和独创性。