【GitHub复现系列】BlenderMCP

78 阅读1分钟

安装Blender

直接上官网安装就行,这里不赘述。

安装Cursor

用Claude或者Cursor都可以,我这里就以Cursor为例。
具体安装可以查看其他教程,不是我的重点,这里不赘述了。
第三方参考网站:Learn Cursor

前期准备

Blender 3.0 or newer
Python 3.10 or newer
uv package manager:
Mac版本,通过下列命令行安装

brew install uv

Windows版本

pip install uv

想了解更多uv安装详情,可以去uv网站查看:Install uv

安装addon.py

Image 18: 在这里插入图片描述
从GitHub项目源文件列表下载addon.py文件,保存到本地,后面要用。

打开Blender,点击偏好设置(Preference),打开插件(Add-ons),点击右上角箭头,选择从磁盘安装(Install from Disk),找到addon.py文件,加载进去。

Image 19: 在这里插入图片描述

回到软件主界面,按“N”键能够激活侧边栏,然后选择刚刚导入的插件,点击 “Start MCP Server”
Image 20: 在这里插入图片描述

Cursor部分

完成上述之后,打开Cursor,创建一个新的Project,打开设置,进入MCP栏

Image 21: 在这里插入图片描述

打开后,添加新的MCP Server,给新的Server命名(名称不重要,我这里命名的是HelloMCPBlender)
然后复制GitHub源项目中的命令进去(暂时别创建):

uvx blender-mcp

创建之前,调用cmd命令,确认一下uv能够正常运行
打开cmd,输入uv即可,出现下图界面就是没问题
Image 22: 在这里插入图片描述
创建后,Cursor界面出现刚刚创建的Server,且前面是绿点,就说明创建成功。
Image 23: 在这里插入图片描述
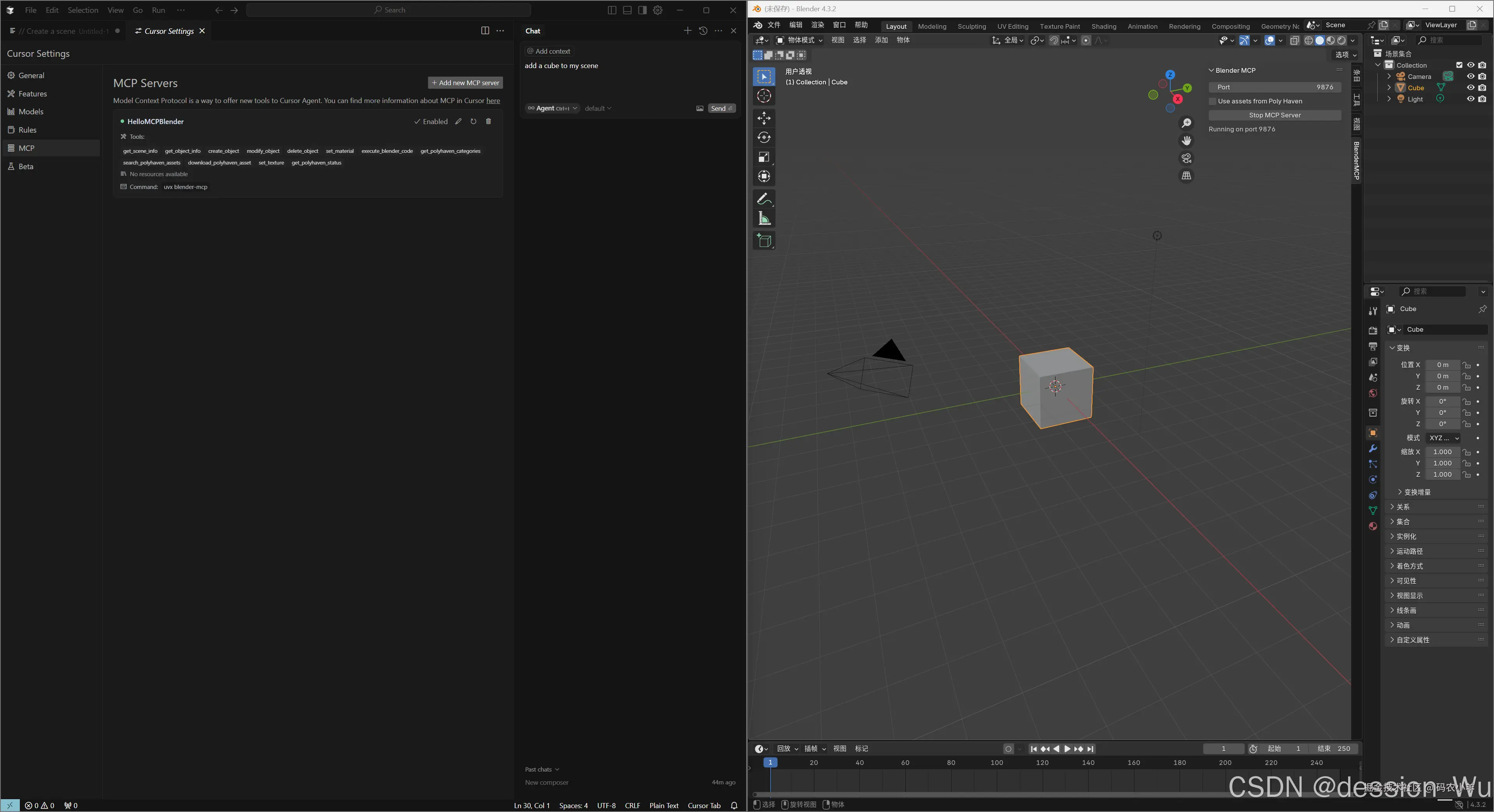
万事俱备,打开Cursor的Chat模式,可以开始试验了
我这里输入的是:add a cube to my scene,成功输出
Image 24: 在这里插入图片描述

然后我又换了一个命令:Please add a little house to my scene
也成功了,虽然效果…
Image 25: 在这里插入图片描述
Image 26: 在这里插入图片描述
网上有很多很细致的案例,总之大家可以多尝试,enjoy it!