如果AI五分钟内解决不了你的问题,应该立即转为使用你自己的脑子

353 阅读4分钟

来自电影《超体》的100%大脑开发画面

最近我一直在琢磨一个问题。我们现在全都沉醉在AI的神奇能力里,看着这些大型语言模型像拉斯维加斯的老虎机一样,不停地中大奖。但我自己有个简单的原则:如果AI五分钟内搞不定你的编码问题,那就关掉它,自己动脑子。

这不是我怀旧,而是多年的产品开发和写代码让我发现了一个一直成立的规律:真正值得解决的问题,往往是AI搞不定的。

当魔法失效的时候
上周,我的队友用 Cursor Claude 3.7 花了俩小时,想搞清楚一个Node.js应用里的内存泄漏问题。AI一直反复给出三个套路,每个都比前一个更泛,更没用。最后我直接关掉聊天窗口,自己翻了翻文档,二十分钟搞定了。

AI不是完全没用——它只是碰到它搞不定的东西。它知道大家都知道的东西,所以遇到普通问题还挺有用,但一旦是边角问题,它就废了。
// AI一直在建议的泛泛写法就像下面这样:

function handleConnection(socket) {

// 添加基本事件监听器

socket.on('data', (data) => processData(data));

socket.on('end', () => console.log('Connection closed'));

}

区别不仅是语法上的——而是思维上的。AI根本理解不了我们这套架构对内存管理的需求,这超出了它的经验范围。

锻炼脑子就是练硬功
手写代码这事儿,就像是硬拉深蹲。是的,有健身器械可以帮你练相同的肌肉,轻松点。但关键就是不轻松。那种“难”才让你成长。

我强迫自己动手解决问题,是在给自己的脑子长老茧。这样下次遇到问题会更容易。我是在学系统真正怎么运作,而不是学着怎么让AI去替我解决。

现在有些年轻开发者,提问很会提,一遇到小问题靠prompt过关,但线上一挂,他们就彻底不会动了。他们练错了方向。

API集成事故
一个月前,我们在对接一个金融API,认证逻辑特别刁钻。AI助手一直写出看起来对但其实有bug的代码。

来来回回搞了一个小时,我一个不怎么用AI工具的同事坐下来,半小时搞定了。她是真正地、认真地看了API文档,而不是扫几眼。她还找了个跟我们用的语言不一样的例子,把思路翻译过来。

关键是理解“为啥要这么认证”,而不是“要怎么认证”。AI能给你菜谱,但你自己做菜才是真的会做饭。

双轨游戏
我不是反AI。我也用它,处理点样板、写文档、干点快活儿。它是我工具箱里的一把利器。但我现在是在同时打两场仗:

  1. 短线:现在就想提效
  2. 长线:保证未来AI写大部分代码时我还有价值

“5分钟规则”能帮我平衡这两场仗。AI能快搞定的,省下时间去啃硬骨头。搞不定的,那就是我练脑子的机会。

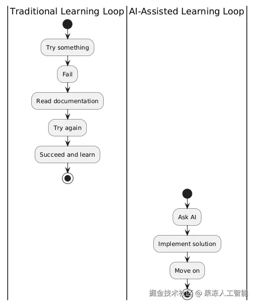
新的学习循环

但用AI那套,其实是积不下什么真本事的。那就像雇别人替你健身一样。

现实警钟:你可能并没那么牛
我要对自己讲一句难听的实话:如果AI能一直搞定你的问题,那说明你搞的东西八成不难,也不特别。你还在浅水区划水。

最有趣的编程问题,都是AI搞不定的。因为它们需要创意、领域知识、概念上的突破。

当AI卡壳五分钟,那就是在提醒你:这事儿值得你自己动脑子搞,是你可以练技能、脱颖而出的好机会。

杠杆 vs 依赖
用AI,是为了放大已有的能力;依赖AI,就是变弱。这区别很关键。

我用AI,是在放大我已有的技能,而不是用它来代替学习。这么多年技术更新换代,这种思路一直让我走得稳。

记住一句话:没有“云”,只有别人的电脑。也没有“AI”,只有训练在别人代码上的概率模型。真碰到个没人踩过的坑,你就只能靠自己。

所以下次AI助手开始原地打转超过五分钟,你就该明白:这是你成长的机会,是你练出真功夫的时刻。

多做练习。练出老茧。翻文档。用脑子。
那才是你最强的工具。”