用通义灵码写一个大学社团“自动化运营外挂” | 《趣玩》第3期

162 阅读10分钟

作者:博同学 | 山东大学生命科学学院2022级本科生,山东大学学生心理协会干部

通义灵码通过自动化重复性任务、提供技术开发支持、处理大量数据分析、辅助内容创作、确保安全合规管理以及促进团队协作和培训,显著提升了社团运营的效率和成员的技术能力。从自动化脚本编写到智能问答辅助,再到数据可视化和代码风格统一,通义灵码为社团活动的全流程提供了全面的技术支持。

图片

首先,让我们共同了解什么是通义灵码。通义灵码在官网上的定义是一个基于通义大模型的 AI 研发辅助工具,它具备代码智能生成、研发智能问答以及任务自主执行的能力,旨在为开发者带来智能化的研发体验,引领 AI 原生研发的新范式。

它能帮我们做什么?它包括但不限于行间代码的生成、代码优化、注释生成、研发智能问答以及报错排查等。对于不熟悉编程的大学生来说,通义灵码通过自然语言处理技术,允许我们用中文描述想要实现的功能,并自动生成相应的代码片段,从而降低学习门槛,并帮助他们更直观、高效地理解和实践编程基础知识。

这张图展示了通义灵码官网上介绍的 AI 程序员的工作流程。首先,作为用户,我们输入需求,AI 程序员理解这些需求并拆解成各个子任务。我们与 AI 程序员共同确认编码计划,随后 AI 程序员执行编码实践,并在过程中进行验证和修正。在这个过程中,我们可能需要重复前面的步骤,不断变更代码文件。最后,通过运行和文本层面的审查,我们完成代码审查,接受最终的代码变更,并将代码应用于具体的项目中,开始部署和运行。

首先,我们作为用户需要清晰地描述自己的开发需求和遇到的问题。这可以通过自然语言的形式输入到通义灵码中。例如,说明你希望实现的功能以及遇到的技术挑战。

接着,通义灵码将自行拆解任务并生成相应的代码片段,涵盖行级和函数级的代码续写、单元测试及代码注释等。通过处理行级和函数级的代码,可以模块化重复的功能。例如,在 Python 中,可以定义新函数来执行相同的操作,这不仅有助于代码的迁移,也能与新模块对接,从而提高代码运行的效率。

在行级,我们能够简便地完成数据编排和变量赋值操作,随后是交互式调整。生成初步代码后,用户可以根据实际需求对代码进行修改和调整。在过程中遇到困惑或问题时,用户可以利用智能问答功能向通义灵码提出更具体的问题,获取更详细的指导。用户应测试生成的代码以确保其正确性和效率。在此过程中,通义灵码还能提供代码优化建议及异常报错的智能排查服务。

最后一步是将这些步骤应用到具体的项目中,完成代码部署。

图片

在让通义灵码协助完成一段代码之前,我们需要明确 AI 程序员所要执行的任务。我建议设定一个清晰的目标,并通过结构化的步骤来详细描述期望完成的开发任务。要求越细致,越能加速通义灵码对需求的满足。在提问时,指定必要的上下文是关键,这包括选择特定的代码文件、图片、codebase 等,这些都可以帮助 AI 程序员理解与需求相关的背景。结合具体的执行步骤和要求,AI 程序员能够更准确地把握用户的意图,从而生成最优的执行策略和建议代码。

请告知 AI 程序员,在生成代码修改建议时应遵循哪些要求。例如,是否要变更编程语言规范格式。该提问指出,在生成变更时,可以为每个方法生成英文注释。AI 程序员完成多个文件的代码变更后,开发者可通过变更对比查看视图进行审查,对局部代码片段进行接受、拒绝或修改,以确保最终的代码变更符合预期。本条内容旨在区分智能问答与 AI 程序员应用场景的差异。

智能问答主要致力于提供与研发相关的问答服务,在这个过程中帮助开发者解决编程过程中遇到的问题,例如编程语法查询或 API 使用说明。用户可以对生成的回答进行评价,以优化回答的质量。

AI 程序员更进一步,它不仅能参与编写代码,还能直接生成代码,并具备多文件代码修改和工具使用等高级能力。这意味着 AI 程序员能够协助开发者从零构建应用,包括实现特定需求的功能模块、解决问题、生成单元测试用例,乃至整个项目的框架搭建。AI 程序员特别适用于新功能的快速迭代和复杂错误的排查工作。

此外,AI 程序员跨越了编程语言的界限,使得熟悉一种语言的开发者能够轻松地使用其他语言进行软件开发。例如,Java 开发者可以利用 AI 程序员的能力编写 Python 或 JavaScript 代码。

综上所述,如果您仅需查找信息或解决特定技术问题,智能问答已能满足需求。然而,如果您期望机器能深度参与到编程过程中,如自动完成代码段落、重构现有代码或开发全新应用程序,那么 AI 程序员功能将是更合适的选择。

图片

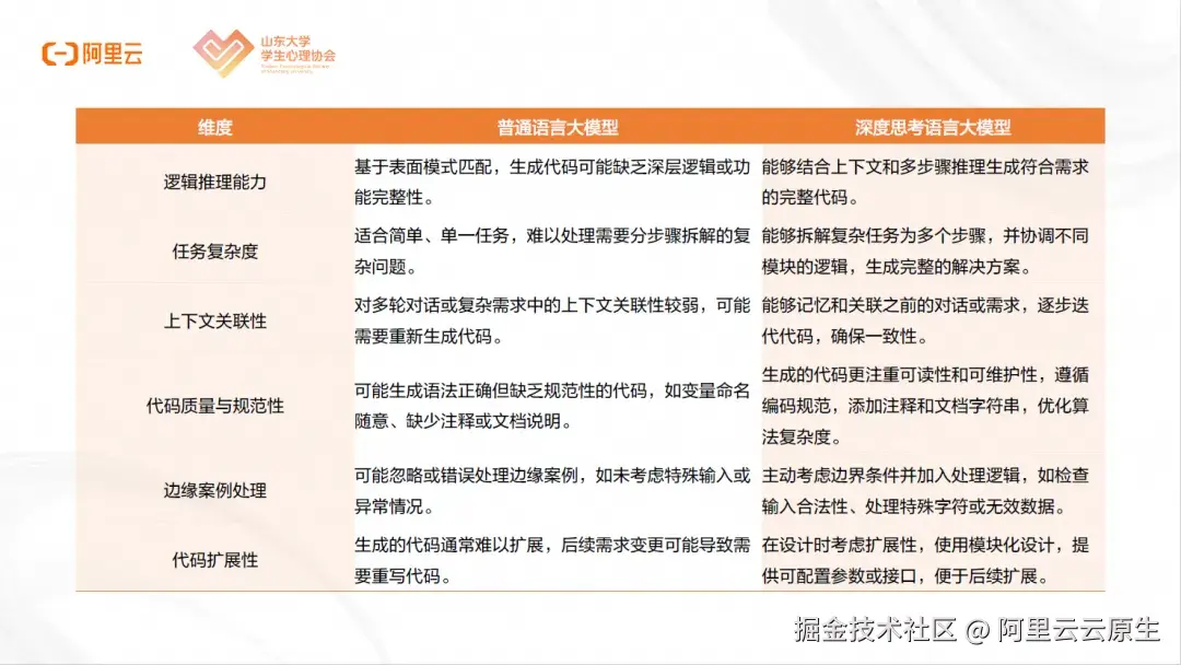
在使用通义灵码进行智能问答或 AI 编程时,大学生应具备六大思维能力。普通语言大模型与深度思考语言大模型在逻辑推理、多轮对话处理、代码规范性、边缘案例处理、可读性和扩展性方面存在差异,强调了深度思考大模型在复杂任务解决中的优势。普通语言大模型可能会忽略或错误处理一些边缘情况。例如,它们未考虑到特殊的输入或异常情况。而深度思考的语言大模型则会主动考虑边界条件,并加入相应的处理逻辑。这包括检查用户在运行代码时的输入合法性,以及处理特殊字符或无效数据。

图片

普通的语言大模型生成的代码通常难以扩展,需求变更可能会导致需要重新编写代码。而深度思考的语言大模型在设计时会注重扩展性,采用模块化设计,提供可配置的参数和接口,以方便未来的扩展。那么,在使用通义灵码之前,作为编程领域的新人,我们需要掌握哪些思维方式呢?接下来,我将分享和解析六大关键思维。

在利用 AI 生成代码时,结构化思维、逻辑推理能力、抽象与模式识别、问题描述与沟通能力、代码检查以及持续学习与适应能力十分重要。通过将需求拆解为可执行步骤、理解代码逻辑、识别通用解决方案、清晰表达需求、验证代码的正确性和鲁棒性,以及灵活调整以应对工具局限性,可以显著提高生成代码的质量和可靠性。

图片

图片

图片

一段完整的代码应具备模块化与清晰逻辑划分、可读性和可维护性、正确性与健壮性、高效执行效率、结构化设计与规范遵循、可扩展性与灵活性六大特征。通过模块化设计、遵循命名规范、处理边界条件、优化执行效率、遵守语言规则和项目规范,以及设计可扩展结构等策略,可以提升代码质量。例如,将邮件发送功能封装为独立函数便于复用,使用生成器表达式结合内置函数 sum 提高执行效率,遵循语言语法结构确保代码一致性,以及通过接口或抽象类定义模块间交互以适应未来功能扩展或需求变更。

图片

为了将大学社团的实际需求转化为代码解决方案,首先需要理解并拆解具体问题,明确问题发生的场景、涉及人员及现有解决方式的低效之处。

接着,区分核心需求与附加需求,并将现实问题转化为计算机可处理的逻辑,如流程自动化、数据库构建或算法处理。设计解决方案时,优先考虑现有工具,若需定制化,可借助通义灵码等技术,确保新方案比现有方法更高效。

在实施过程中,利用大模型深度思考功能选择最佳实现方案,考虑零代码或低代码平台。不同编程语言在不同场景下的适用性。此外,在开发过程中,应先制作最小可用版本,逐步迭代,并注重代码的可读性、安全性和可维护性,避免重复造轮子,从而高效地完成项目。

图片

图片

代码开发过程中的最佳实践,包括变量命名规范、代码风格统一、错误处理、性能优化、内存管理、安全性、代码复用、依赖管理、调试与测试、兼容性、版本控制、代码复杂度控制、API 设计、并发问题处理、数据验证等多个方面。

此外,从需求拆解到模型调用有五个关键步骤:需求拆解与描述、模型调用和代码生成、代码应用与测试、迭代优化与调试、部署与文档记录,每个步骤中应注意细节和策略,以确保代码质量和开发效率。

接下来,我想通过一个案例来和你一起梳理一下流程。

当我们在使用通义灵码开发新项目时,它是如何被落地执行的。我给出的案例是这样的:一个 Python 脚本可以根据文件名中的邮箱地址,将带有固定正文内容的邮件发送至对应的邮箱,并且我已给出需要阅读的文件名,其格式为“签署后一个中文冒号,然后邮件地址,然后一个下划线序号,最后是文件的后缀名”。

图片

首先,通过智能问答模块明确项目需求,包括邮件主题、发送失败重试机制、邮件发送间隔控制等。随后,使用 AI 程序员模块对代码进行修改和优化,例如调整邮件发送间隔、处理邮箱地址格式、增加异常处理机制和日志记录功能。在过程中,我们可以通过调整细节解决路径配置、正则表达式匹配和代码运行时出现的问题。最终,验证脚本的邮件发送功能和异常处理机制的有效性,以及记录发送失败邮件的完整性,获得项目实战的成功。

点击阅读原文,下载体验最新版通义灵码。链接:lingma.aliyun.com/download