【CDA干货】解锁企业数据价值的3大关键 ——从政策到实践,如何让数据“活”起来?

142 阅读5分钟

大咖简介:

刘凯,CDA大咖汇特邀讲师,DAMA中国分会理事,香港金管局特聘数据管理专家,拥有丰富的行业经验。本文将从数据要素背景与分布式数据治理、两类数据要素型企业的治理制度体系建设、数据要素增值运营模式展开,从政策到实践,如何让数据“活”起来?

1、数据要素背景与分布式数据治理的趋势

01、政策背景与市场趋势

数据要素的核心价值在于其复用性与场景驱动性。例如,某风电企业的运维数据,既可用于内部成本优化,也可打包为《风场投资报告》对外变现。然而,当前公共数据领域仍面临挑战

  • 数据汇聚滞后:委办局共享的数据多为一年前的历史数据,实时性不足;
  • 可用性低:实际可用的数据字段不足10%,大量字段空置;
  • 系统生命周期短:上千个政务系统中,仅百余个真正运行,“建而不用”现象普遍;
  • “只需跑一次”的背后: 大量人工在各委办局之间跑来跑去查询盖章签字。

这些痛点折射出数据治理的迫切性——只有解决“数据孤岛”与“数据质量”问题,才能释放数据价值。

2、案例-数据治理制度体系建设:数据治理的核心

集中式 vs 分布式:谁更胜一筹?

传统数据治理多采用集中式模式:由中央团队统一制定规则、维护数据资产目录。其优势在于标准统一、管理便捷,但灵活性差、响应速度慢,难以适应业务多样化需求。

分布式数据治理通过“对等协作”实现精准传递:

  • 数据生产方(如业务部门)负责录入与维护;
  • 数据消费方(如分析团队)定义需求;
  • 规则设计方制定标准,确保跨部门数据“可用、可信、可共享”。

以国家电网为例,其分布式治理模式将责任下沉至各事业部,通过实时数据交互与规则引擎,快速响应业务变化,同时降低中央协调成本。

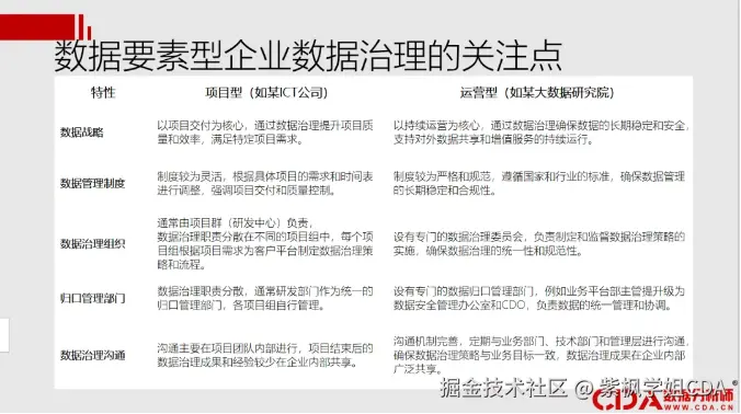
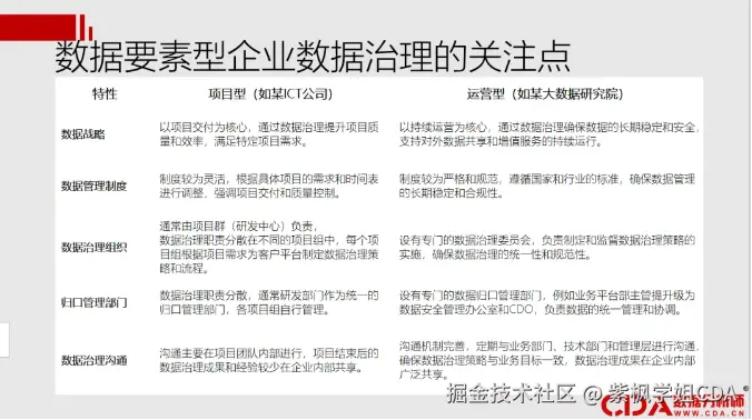
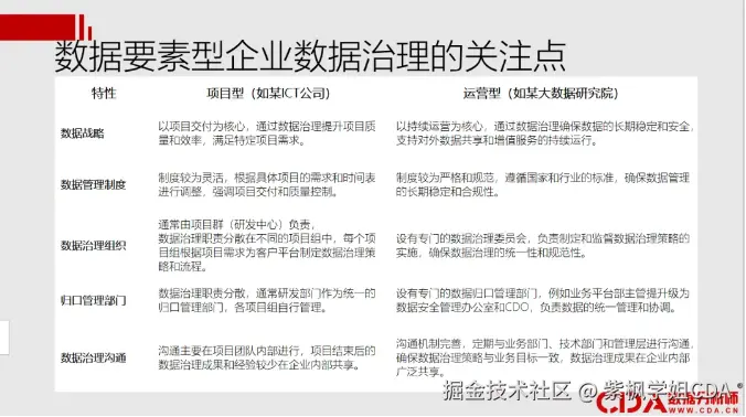
制度体系建设:项目型与运营型企业的差异化路径

  • 项目型企业:以交付为核心,数据治理随项目灵活调整,研发中心牵头,但经验难沉淀;
  • 运营型企业:如某大数据研究院,设立专门数据治理委员会,制度严格合规,注重长期数据资产运营。

无论哪种类型,成功的关键在于明确归口部门,如数据安全管理办公室,和构建制度闭环包括从数据定义、规则设计到方案落地等。

以上都是从企业角度考量,而具体到数据分析人员,数据分析模型和方法有很多,在工作中可以根据实际需要灵活选择。CDA一级考察业务数据分析,Excel,SQL,多维数据处理,统计学以及PowerBI数据可视化。

3、数据价值最大化-从被动共享到主动分享

01、业财融合:数据治理的“破局利器”

业财融合方案-业财融合中台

业财融合方案和数据中台建设相结合:

  • (1)战略、业务、财务、数据全员参与
  • (2)从局部终点开始,打造业财融合中台,推动业务、财务各类数据互联互通
  • (3)形成动态钻透的驾驶舱。

相对于治理工具->方案对于体系健全更重要

夯实管理会计的数据标准基础,建立健全数据治理体系,构建数据价值链,激活数据资源价值,有效推动决策由经验主导向数据和模型驱动转变。

案例:某律所通过将业财融合方案,作为数据治理的抓手。

  • 数据中台建设与律所数字化转型:基于APaaS平台开展

  • 数据质量提升: 业财双向融合,实时闭环保障数据质量

  • 数据资产化: 律所各阿米巴(高净值客户)的实时经营数据提供给银行,从而实现数据变现。

  • 律所客户委托的存款资源,通过支行实现数据变现。

  • 数据资本化: 云南所和APaaS厂商合资成立“言道科技”,负责“律所行业数字化解决方案”的数据产品运营。

02、从“治理工具”到“价值生态”

数据治理的终极目标不是建中台,而是构建数据价值链

  • 对内:通过指标预警,如成本超支10%触发告警,提升运营效率;
  • 对外:通过场景化数据产品,如《风场投资报告》,开辟第二增长曲线。

某律所的“存款资源数据变现”案例表明,数据价值最大化需打破部门壁垒,以规则驱动,如安全分级、质量闭环为前提,推动数据从“被动共享”走向“主动分享”。

无论是分布式治理还是业财融合,核心都在于三点:明确定义、设计规则、落地方案。

未来,随着AI与自动化技术的普及,“规则机器人”与智能协同装备或将成为治理标配。但万变不离其宗——唯有让数据在流动中创造价值,企业才能真正驶入数字化快车道。数据不再只是资源,而是生产力。

推荐学习书籍

CDA一级教材》适合CDA一级考生备考,也适合业务及数据分析岗位的从业者提升自我。完整电子版已上线CDA网校,累计已有10万+在读~

免费加入阅读:edu.cda.cn/goods/show/…