分布式锁隐患解析:当业务执行时间超过锁过期时间的完整对策

372 阅读14分钟

前段时间排查公司智能办公系统异常时,发现一个数据不一致问题:明明对会议室预约加了分布式锁,却依然出现同一时段重复预订!排查后发现,问题的根源在于分布式锁的过期时间 —— 锁到期自动释放了,但预约审批流程还没执行完,导致多个用户抢到了同一时段的会议室。这个问题在测试环境几乎无法复现,却在每周管理层会议前集中预约时频繁触发。今天把这个坑和解决方案分享出来,希望能帮大家避开这个隐患。

问题复现

先看个真实案例:公司内部会议室预约系统,为防止同一时段多人预订,使用 Redis 实现了分布式锁:

public boolean bookMeetingRoom(String roomId, Date startTime, Date endTime, String userId) {
    // 生成锁的key,基于会议室和时间段
    String lockKey = "meeting_lock:" + roomId + ":" + startTime.getTime();
    String requestId = UUID.randomUUID().toString();

    try {
        // 获取锁,设置10秒过期时间
        boolean locked = redisTemplate.opsForValue().setIfAbsent(lockKey, requestId, 10, TimeUnit.SECONDS);

        if (!locked) {
            return false;
        }

        // 执行预约业务逻辑 - 检查会议室是否可用
        boolean isAvailable = meetingRoomService.checkAvailability(roomId, startTime, endTime);
        if (!isAvailable) {
            return false;
        }

        // 模拟审批流程和通知相关人员等耗时操作
        processComplexBookingFlow(roomId, userId);

        // 创建预约记录
        MeetingBooking booking = new MeetingBooking();
        booking.setRoomId(roomId);
        booking.setStartTime(startTime);
        booking.setEndTime(endTime);
        booking.setUserId(userId);
        meetingBookingService.createBooking(booking);
        return true;

    } finally {
        // 释放锁
        if (requestId.equals(redisTemplate.opsForValue().get(lockKey))) {
            redisTemplate.delete(lockKey);
        }
    }
}

private void processComplexBookingFlow(String roomId, String userId) {
    // 模拟复杂业务逻辑:审批流程、日历同步、邮件通知等
    try {
        Thread.sleep(15000); // 15秒,超过锁的10秒过期时间
    } catch (InterruptedException e) {
        Thread.currentThread().interrupt();
    }
}

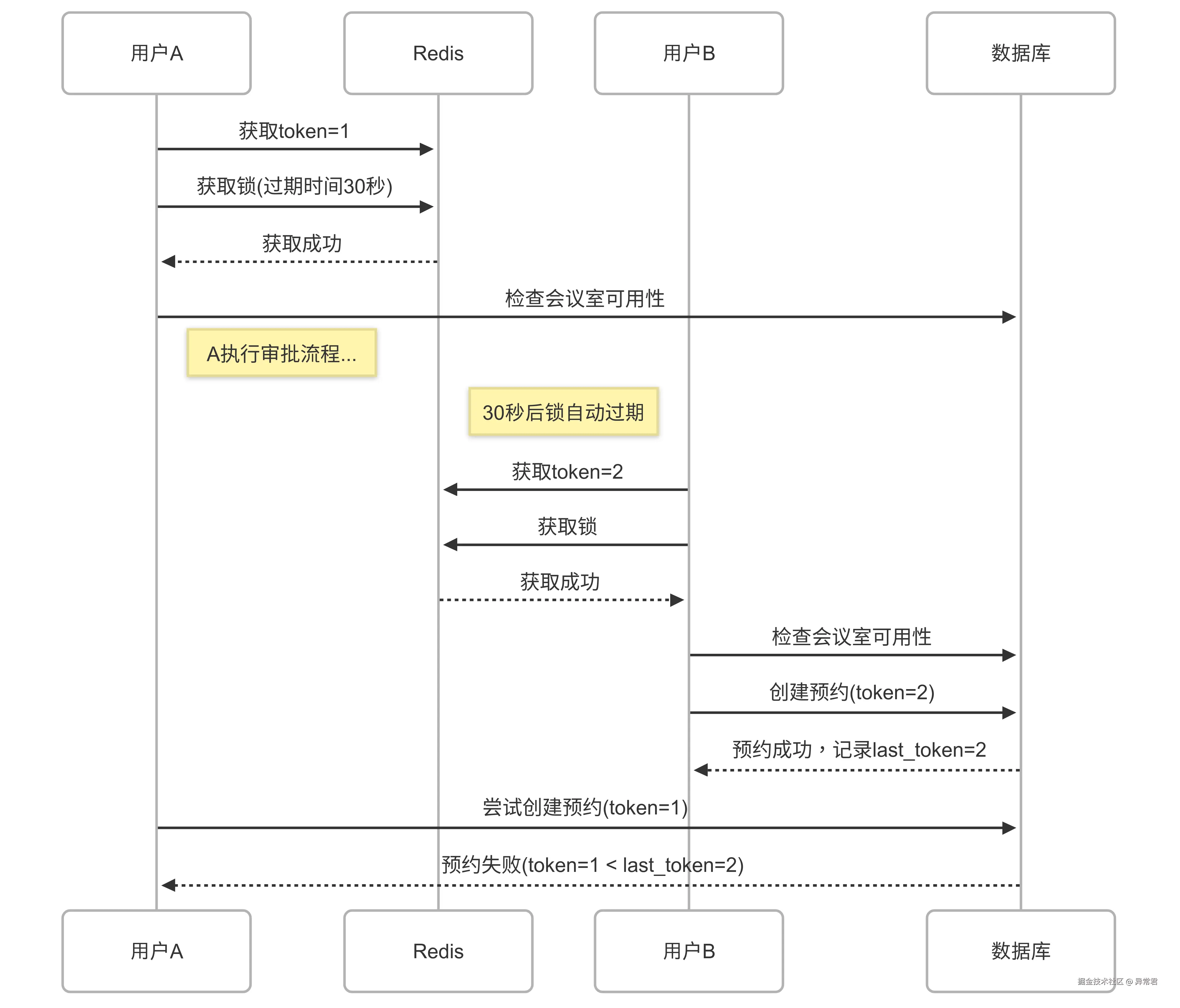
问题出在哪里?用户 A 申请预约会议室,获取锁后开始执行预约逻辑,包括审批流程等,这些操作耗时 15 秒。但锁只设置了 10 秒过期时间,10 秒后锁自动释放,用户 B 获取锁并开始预约流程。当用户 A 完成审批、创建预约记录时,它不知道锁已过期,仍会继续创建预约,导致同一时段被两人预约。

用时序图说明这个问题:

这导致了同一个会议室在同一时段被两个不同团队预约,造成会议冲突和资源浪费。

问题根源分析

这个问题的本质在于:

  1. 锁的有效期与业务执行时间不匹配:锁设置了固定过期时间,但审批流程等业务执行时间不可预测。
  2. 缺乏锁状态检查:业务执行期间没有检查锁是否还由自己持有。
  3. 释放锁非原子操作:检查和删除锁的两步操作中间可能被其他线程打断。
  4. 业务未实现幂等性:预约接口没有设计成幂等的,无法通过唯一标识(如userId+roomId+startTime)防止重复预约。

容易踩坑的场景:

  • 需要人工审批的流程
  • 涉及多系统交互(如日历系统、考勤系统)
  • 发送邮件或消息通知耗时
  • 复杂权限校验逻辑
  • 资源预分配计算耗时长

解决方案详解

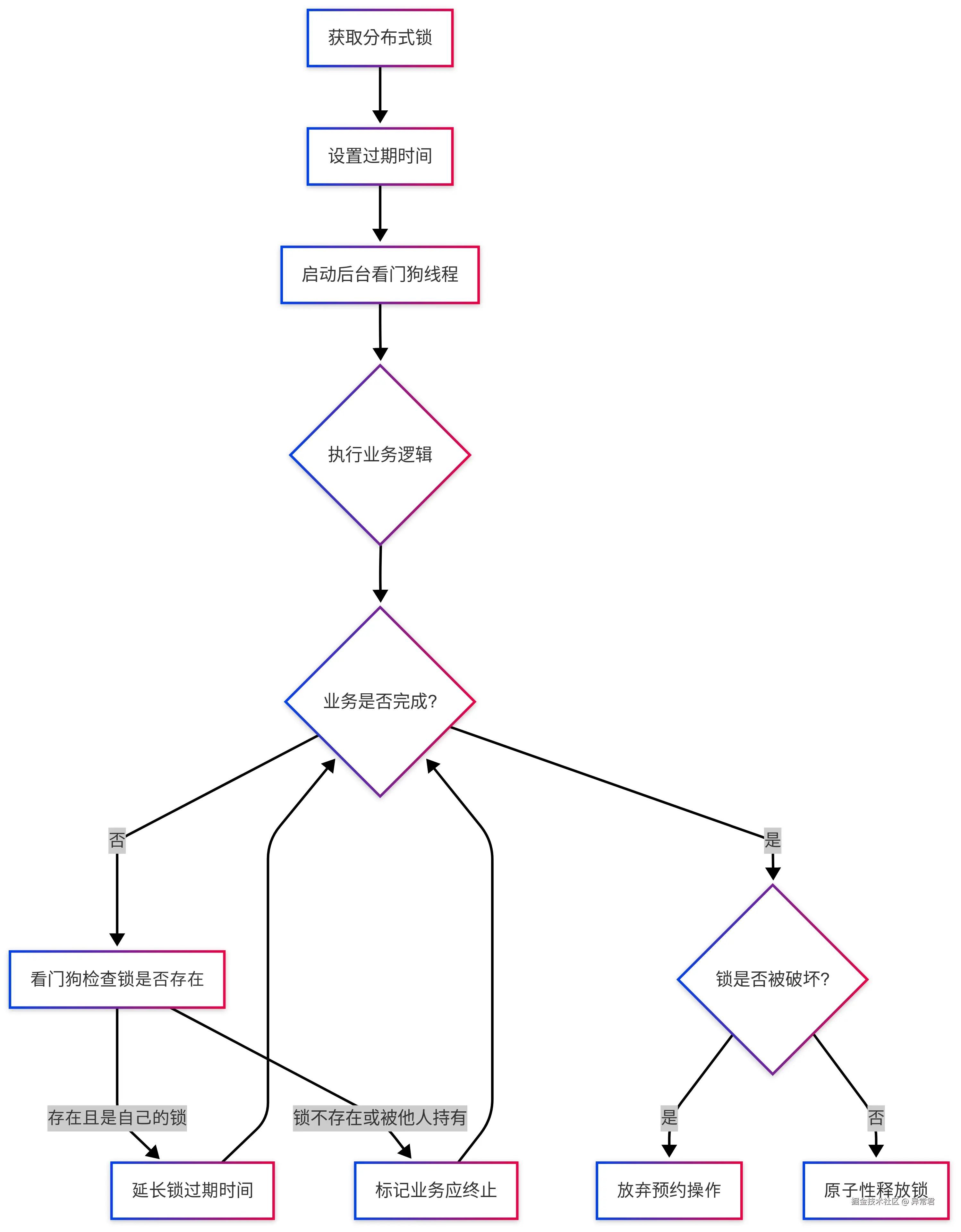
1. 自己实现看门狗机制

通过后台线程定期检查锁状态并自动续期:

public boolean bookMeetingRoomWithWatchDog(String roomId, Date startTime, Date endTime, String userId) {
    String lockKey = "meeting_lock:" + roomId + ":" + startTime.getTime();
    String requestId = UUID.randomUUID().toString();

    // 用于自动续期的线程池
    ScheduledExecutorService scheduler = Executors.newSingleThreadScheduledExecutor();
    AtomicBoolean watchdogActive = new AtomicBoolean(true);
    AtomicBoolean businessShouldStop = new AtomicBoolean(false);

    try {
        // 获取锁,设置30秒过期时间
        boolean locked = redisTemplate.opsForValue().setIfAbsent(lockKey, requestId, 30, TimeUnit.SECONDS);

        if (!locked) {
            return false;
        }

        // 启动看门狗,每10秒检查一次并延长锁过期时间
        scheduler.scheduleAtFixedRate(() -> {
            try {
                if (watchdogActive.get()) {
                    String currentLockValue = redisTemplate.opsForValue().get(lockKey);
                    if (requestId.equals(currentLockValue)) {
                        redisTemplate.expire(lockKey, 30, TimeUnit.SECONDS);
                        log.info("锁续期成功:{}", lockKey);
                    } else {
                        // 锁已被其他线程获取或被管理员手动删除
                        log.warn("锁已丢失,可能被强制删除或被其他用户获取");
                        businessShouldStop.set(true);
                        scheduler.shutdown();
                    }
                } else {
                    scheduler.shutdown();
                }
            } catch (Exception e) {
                log.error("锁续期异常: {}", e.getMessage(), e);
            }
        }, 10, 10, TimeUnit.SECONDS);

        // 执行业务逻辑
        boolean isAvailable = meetingRoomService.checkAvailability(roomId, startTime, endTime);
        if (!isAvailable) {
            return false;
        }

        // 执行复杂业务流程
        processComplexBookingFlow(roomId, userId);

        // 检查业务执行期间锁是否被破坏
        if (businessShouldStop.get()) {
            log.error("锁已丢失,终止当前预约操作防止冲突");
            return false;
        }

        // 创建预约记录
        MeetingBooking booking = new MeetingBooking();
        booking.setRoomId(roomId);
        booking.setStartTime(startTime);
        booking.setEndTime(endTime);
        booking.setUserId(userId);
        meetingBookingService.createBooking(booking);
        return true;

    } finally {
        // 停止看门狗
        watchdogActive.set(false);
        // 优雅关闭线程池
        scheduler.shutdown();
        try {
            scheduler.awaitTermination(100, TimeUnit.MILLISECONDS);
        } catch (InterruptedException e) {
            Thread.currentThread().interrupt();
        }

        // 使用Lua脚本原子性释放锁
        String script = "if redis.call('get', KEYS[1]) == ARGV[1] then return redis.call('del', KEYS[1]) else return 0 end";
        redisTemplate.execute(new DefaultRedisScript<>(script, Long.class), Arrays.asList(lockKey), requestId);
    }
}

看门狗工作流程:

2. 使用 Redisson 框架的自动续期

Redisson 提供了成熟的分布式锁实现,内置看门狗机制:

public boolean bookMeetingRoomWithRedisson(String roomId, Date startTime, Date endTime, String userId) {
    String lockKey = "meeting_lock:" + roomId + ":" + startTime.getTime();

    // 注意:实际项目中RedissonClient应通过Spring注入或单例模式管理
    // 这里为了示例简化直接创建
    RedissonClient redisson = Redisson.create();
    RLock lock = redisson.getLock(lockKey);

    try {
        // 参数解析:
        // 1. 最大等待时间100秒 - 等待获取锁的超时时间
        // 2. 初始租期30秒 - 锁的初始有效期
        // 3. 时间单位
        boolean isLocked = lock.tryLock(100, 30, TimeUnit.SECONDS);
        if (!isLocked) {
            return false;
        }

        // 执行业务逻辑
        boolean isAvailable = meetingRoomService.checkAvailability(roomId, startTime, endTime);
        if (!isAvailable) {
            return false;
        }

        // Redisson自动续期机制:
        // 当剩余租期小于初始租期的1/3时(此例中为10秒),
        // 自动将租期重置为初始设定的30秒
        processComplexBookingFlow(roomId, userId);

        // 创建预约记录
        MeetingBooking booking = new MeetingBooking();
        booking.setRoomId(roomId);
        booking.setStartTime(startTime);
        booking.setEndTime(endTime);
        booking.setUserId(userId);
        meetingBookingService.createBooking(booking);
        return true;

    } catch (InterruptedException e) {
        Thread.currentThread().interrupt();
        return false;
    } finally {
        // 释放锁 - Redisson会自动判断锁是否由当前线程持有
        if (lock.isHeldByCurrentThread()) {
            lock.unlock();
        }
    }
}

Redisson 相比自己实现或使用 Redis 原生命令的优势:

  1. 内置自动续期机制:无需自己实现看门狗
  2. 可重入锁支持:同一线程可以多次获取同一把锁
  3. 异常处理完善:锁持有者崩溃时,锁会自动过期释放
  4. 多种锁类型支持:读写锁、公平锁、联锁等多种锁实现

需要注意,Redisson 基于 Redis 的分布式锁具有 AP 特性(可用性优先)。在 Redis 主从异步复制场景下,若主节点在锁创建后、同步到从节点前宕机,新主节点可能未存储该锁,导致短暂的锁失效(概率约为1 - 主从同步成功率)。对数据一致性要求极高的场景可考虑使用 Redisson 的 RedLock 红锁方案或 ZooKeeper 实现分布式锁。

3. Fencing Token(栅栏令牌)方案

Fencing Token 通过全局递增令牌解决锁失效问题,即使锁过期,也能通过令牌顺序保证操作的正确性:

public boolean bookMeetingRoomWithFencingToken(String roomId, Date startTime, Date endTime, String userId) {
    String lockKey = "meeting_lock:" + roomId + ":" + startTime.getTime();
    String tokenKey = "token:" + roomId + ":" + startTime.getTime();

    // 获取并递增token - Redis的INCR操作保证全局唯一递增
    Long token = redisTemplate.opsForValue().increment(tokenKey);
    String requestId = token.toString();

    try {
        // 获取锁
        boolean locked = redisTemplate.opsForValue().setIfAbsent(lockKey, requestId, 30, TimeUnit.SECONDS);

        if (!locked) {
            return false;
        }

        // 执行业务逻辑
        boolean isAvailable = meetingRoomService.checkAvailability(roomId, startTime, endTime);
        if (!isAvailable) {
            return false;
        }

        // 模拟复杂业务
        processComplexBookingFlow(roomId, userId);

        // 关键点:即使锁已过期,这里也能通过token确保数据正确性
        // 即使客户端崩溃,未释放锁,后续客户端也能通过获取更大token并等待锁过期来执行操作
        boolean booked = meetingBookingService.createBookingWithToken(roomId, startTime, endTime, userId, token);

        // 如果token不是最新的,预约会失败
        return booked;

    } finally {
        // 原子性释放锁
        String script = "if redis.call('get', KEYS[1]) == ARGV[1] then return redis.call('del', KEYS[1]) else return 0 end";
        redisTemplate.execute(new DefaultRedisScript<>(script, Long.class), Arrays.asList(lockKey), requestId);
    }
}

数据库层的 token 验证:

public boolean createBookingWithToken(String roomId, Date startTime, Date endTime, String userId, Long token) {
    // 方案1:使用两步操作(性能更好)
    // 1. 先检查是否有冲突预约且token更大
    boolean hasConflict = jdbcTemplate.queryForObject(
        "SELECT EXISTS(SELECT 1 FROM meeting_bookings WHERE room_id = ? AND " +
        "((start_time <= ? AND end_time > ?) OR (start_time < ? AND end_time >= ?)) " +
        "AND last_token >= ?)",
        Boolean.class, roomId, endTime, startTime, startTime, endTime, token);

    if (hasConflict) {
        return false;
    }

    // 2. 无冲突则创建预约
    jdbcTemplate.update(
        "INSERT INTO meeting_bookings (room_id, start_time, end_time, user_id, last_token) " +
        "VALUES (?, ?, ?, ?, ?)",
        roomId, startTime, endTime, userId, token);

    return true;

    // 方案2:使用唯一索引和ON DUPLICATE KEY UPDATE(原子性更好)
    // 需要先在表上创建唯一索引:ALTER TABLE meeting_bookings ADD UNIQUE INDEX
    // idx_room_time (room_id, start_time, end_time);
    /*
    int inserted = jdbcTemplate.update(
        "INSERT INTO meeting_bookings (room_id, start_time, end_time, user_id, last_token) " +
        "VALUES (?, ?, ?, ?, ?) " +
        "ON DUPLICATE KEY UPDATE user_id = IF(last_token < VALUES(last_token), VALUES(user_id), user_id), " +
        "last_token = GREATEST(last_token, VALUES(last_token))",
        roomId, startTime, endTime, userId, token);

    // 判断是否是当前用户的预约成功 - 需要额外查询验证
    if (inserted > 0) {
        return true;
    }

    String currentUserId = jdbcTemplate.queryForObject(
        "SELECT user_id FROM meeting_bookings WHERE room_id = ? AND start_time = ? AND end_time = ?",
        String.class, roomId, startTime, endTime);

    return userId.equals(currentUserId);
    */
}

Fencing Token 的核心优势:即使客户端获取锁后崩溃或锁异常释放,也能通过令牌顺序确保操作按正确顺序执行,从根本上解决了"锁已过期但业务仍在执行"导致的数据不一致问题。

4. 数据版本号的乐观锁方案

乐观锁通过数据版本控制,完全不依赖分布式锁的有效期:

public boolean bookMeetingRoomWithOptimisticLock(String roomId, Date startTime, Date endTime, String userId) {
    int maxRetries = 5;
    int retries = 0;

    while (retries < maxRetries) {
        // 获取会议室信息和版本号
        MeetingRoom room = meetingRoomService.getRoomWithVersion(roomId);

        // 检查该时间段是否已被预约
        boolean isAvailable = meetingRoomService.checkAvailability(roomId, startTime, endTime);
        if (!isAvailable) {
            return false;
        }

        // 执行业务逻辑
        processComplexBookingFlow(roomId, userId);

        // 使用版本号创建预约
        boolean booked = meetingBookingService.createBookingWithVersion(
            roomId, startTime, endTime, userId, room.getVersion());

        if (booked) {
            return true;
        }

        // 更新失败,说明数据已被其他线程修改,重试
        retries++;
        log.info("乐观锁冲突,重试第{}次", retries);
    }

    return false;
}

数据库更新方法:

public boolean createBookingWithVersion(String roomId, Date startTime, Date endTime, String userId, int version) {
    // 先更新会议室版本号,确保原子性
    int roomUpdated = jdbcTemplate.update(
        "UPDATE meeting_rooms SET version = version + 1 WHERE id = ? AND version = ?",
        roomId, version);

    if (roomUpdated <= 0) {
        return false;
    }

    // 然后创建预约记录
    jdbcTemplate.update(
        "INSERT INTO meeting_bookings (room_id, start_time, end_time, user_id) VALUES (?, ?, ?, ?)",
        roomId, startTime, endTime, userId);

    return true;
}

乐观锁的特点:

  • 通过数据库条件更新(WHERE version = ?)实现应用层的无锁化并发控制
  • 底层依赖数据库的行级锁机制(如 InnoDB 的SELECT ... FOR UPDATE)或 MVCC 机制保证写操作互斥
  • 适合读多写少场景,写冲突多时性能会因频繁重试而下降

乐观锁工作流程:

graph TD
    A[获取会议室和版本号] --> B[检查时间段可用性]
    B --> C[执行业务逻辑]
    C --> D[尝试创建预约]
    D --> E{创建成功?}
    E -- 是 --> F[结束]
    E -- 否 --> G{达到最大重试次数?}
    G -- 是 --> H[预约失败]
    G -- 否 --> A

实战案例:智能办公平台的双保险方案

在我们公司智能办公平台重构中,采用了 Redisson+乐观锁的组合方案。下面是具体实现和优化经验:

Redisson 的 Spring Boot 集成与配置优化

@Configuration
public class RedissonConfig {
    @Bean
    public RedissonClient redissonClient() {
        Config config = new Config();
        config.useSingleServer()
            .setAddress("redis://localhost:6379")
            // 连接池参数根据并发量调整
            .setConnectionMinimumIdleSize(5)  // 空闲连接数,避免突发流量时创建连接延迟
            .setConnectionPoolSize(20)        // 最大连接数,根据系统并发量设置,避免连接不足
            .setIdleConnectionTimeout(30000); // 空闲连接超时时间,减少资源占用
        return Redisson.create(config);
    }
}

分布式锁+乐观锁的双重保险与幂等性实现

@Service
public class MeetingBookingServiceImpl implements MeetingBookingService {
    @Autowired
    private RedissonClient redisson;

    @Override
    @Transactional
    public boolean bookMeetingRoom(String roomId, Date startTime, Date endTime, String userId) {
        // 生成幂等性请求ID,防止重复提交
        String requestId = userId + ":" + roomId + ":" + startTime.getTime();
        String idempotentKey = "idempotent:meeting:" + requestId;

        // 检查是否已处理过该请求
        Boolean alreadyProcessed = redisTemplate.opsForValue().setIfAbsent(idempotentKey, "1", 24, TimeUnit.HOURS);
        if (alreadyProcessed == null || !alreadyProcessed) {
            log.info("重复的预约请求已被拦截: {}", requestId);
            return false;
        }

        String lockKey = "meeting_lock:" + roomId + ":" + startTime.getTime();
        RLock lock = redisson.getLock(lockKey);

        try {
            // 尝试获取锁,最多等待3秒,锁有效期30秒(自动续期)
            if (!lock.tryLock(3, 30, TimeUnit.SECONDS)) {
                log.warn("获取锁失败,会议室可能正在被预约: {}", roomId);
                return false;
            }

            // 使用乐观锁创建预约
            int retries = 0;
            while (retries < 3) {
                MeetingRoom room = meetingRoomRepository.findByIdWithVersion(roomId);

                boolean isAvailable = checkTimeSlotAvailability(roomId, startTime, endTime);
                if (!isAvailable) {
                    log.info("会议室在该时段已被预约: {}, {}-{}", roomId, startTime, endTime);
                    return false;
                }

                // 执行预约审批流程
                processBookingApproval(roomId, userId, startTime, endTime);

                boolean created = createBookingWithVersion(roomId, startTime, endTime, userId, room.getVersion());

                if (created) {
                    // 发送预约成功通知
                    notificationService.sendBookingConfirmation(roomId, userId, startTime, endTime);
                    return true;
                }

                retries++;
                log.debug("乐观锁冲突,重试第{}/3次", retries);
            }

            log.warn("创建预约失败,乐观锁重试次数用尽");
            return false;

        } catch (Exception e) {
            log.error("预约会议室异常", e);
            throw new RuntimeException("预约会议室失败", e);
        } finally {
            // 释放锁
            if (lock.isHeldByCurrentThread()) {
                lock.unlock();
            }
        }
    }

    // 其他方法实现...
}

锁粒度优化与热门会议室处理

我们发现在每天上午 9-10 点,大会议室预约竞争特别激烈,通过调整锁粒度解决了这个问题:

// 改进前:会议室+时间的锁
String lockKey = "meeting_lock:" + roomId + ":" + startTime.getTime();

// 改进后:按会议室容量分类的细粒度锁
// 大会议室(容量>20)竞争更激烈,使用更细粒度的时间段锁
if (room.getCapacity() > 20) {
    // 将一小时分成4个15分钟的时间段
    int timeSlot = (startTime.getMinutes() / 15);
    lockKey = "meeting_lock:" + roomId + ":" + startTime.getTime() + ":slot:" + timeSlot;
} else {
    // 小会议室竞争不激烈,使用小时级锁即可
    lockKey = "meeting_lock:" + roomId + ":" + startTime.getTime();
}

这种分段锁策略在高峰期会议室预约场景下,并发性能提升了 2.5 倍,有效缓解了热门时段的锁竞争问题。

压测关键指标和经验

在每周一早上的会议室预约高峰期(150-200 并发预约请求)中的实际表现:

  • 锁获取平均耗时:8ms
  • 锁获取失败率:4.5%(表示 4.5%的请求因锁竞争失败,符合高并发场景下的流量控制预期,避免过度竞争导致系统负载过高)
  • 审批流程平均执行时间:1.2 秒
  • 数据库乐观锁冲突率:0.8%

调优过程中发现的问题:

  1. 初期锁粒度过粗(整个会议室),改为会议室+时间段的细粒度锁后改善
  2. 审批流程中的外部系统调用(如企业日历同步)偶发超时,增加超时处理后提高稳定性
  3. 数据库查询未使用正确索引,导致高并发下性能下降,优化索引后改善
  4. 预约成功后的消息通知放在了锁内执行,移到锁外后减少了锁持有时间

监控与告警配置

我们设置了关键指标监控,及时发现锁相关问题:

  • 锁获取超时率 > 5%
  • 锁获取平均耗时 > 100ms
  • 预约成功率 < 90%
  • 相同时段重复预约次数 > 0(这是严重异常,立即报警)

解决方案对比

pie title 各方案适用场景占比(参考)
    "手动看门狗" : 15
    "Redisson" : 55
    "Fencing Token" : 20
    "乐观锁" : 10

数据仅供参考,实际应根据业务需求选择

详细对比:

解决方案锁类型实现复杂度性能影响锁释放复杂度优点缺点适用场景
手动看门狗悲观锁中等续期线程增加 CPU 开销高(需 Lua 脚本+线程管理)完全控制续期逻辑需自己实现,边界情况多特殊锁需求场景
Redisson悲观锁自动续期,开销小低(框架自动处理)开箱即用,功能全主从切换有一致性风险大多数分布式锁场景
Fencing Token悲观+乐观额外 token 存储与校验中(需数据库校验)解决时序问题彻底需数据库配合实现一致性要求极高场景
乐观锁乐观锁高并发下重试增加无(依赖数据库事务)无需额外组件写冲突多时性能差读多写少,冲突少场景

锁过期时间设置策略

锁过期时间的合理设置非常关键,可以考虑以下策略:

  1. 统计业务执行时间:收集业务执行时间分布,取 P99(99%)值的 2 倍作为初始租期
  2. 动态调整:根据实时监控的业务执行时间自动调整初始租期
  3. 无限续期:使用看门狗机制,业务执行期间持续续期
  4. 业务分段执行:将长业务拆分成多个短业务,每段单独加锁

我们的经验是:分析业务执行时间分布,取 P95 值的 3 倍作为初始租期,再配合 Redisson 的自动续期机制。

总结

分布式锁过期问题在各类系统中都可能出现,从会议室预约到资源调度,需要综合考虑多种解决方案:

解决方案核心机制适用场景实现要点
手动看门狗自动延期通用场景守护线程定期续期,注意异常处理
Redisson框架自带看门狗大多数项目使用官方框架,配置合理连接池
Fencing Token递增令牌数据一致性要求高全局递增 ID + 数据库令牌校验
乐观锁数据版本控制读多写少版本号字段索引 + 合理重试策略

实际应用中,我们可以结合多种方案,并需要特别注意:

  • 锁的原子性释放(使用 Lua 脚本)
  • 锁过期导致的数据不一致
  • 业务执行异常时的锁释放
  • 业务幂等性设计(通过唯一请求 ID 防止重复操作)
  • 锁粒度优化(避免热点)