网店客服回复数据集-用于网店客服AI助手自动回复智能体训练

606 阅读4分钟

最近有小伙伴问我有没有网点客服相关的数据集,经过几个月的整理,终于整理出了大概24559条网店客服回复数据集。这些数据集可以用户AI大模型训练,网店AI自动回复助手智能体的知识库。

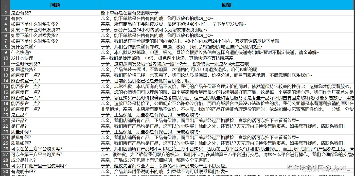
数据大概内容如下:

image.png

数据特点

真实场景模拟: 数据集中的问答模拟了网店客服与顾客之间的互动,包括常见问题、产品咨询、售后服务等内容。

多样性与覆盖性: 覆盖了广泛的商品类目和客服场景,涵盖了售前咨询、售后服务、订单查询、退换货、支付问题等多个方面,能够帮助模型学习到多维度的客服对话内容。

简洁高效: 每条数据都紧扣问题和答案的核心,回复简明扼要,具有较高的实际应用价值,能够提高智能客服的响应效率。

Excel格式: 数据集以Excel表格形式存储,便于导入AI模型、机器学习平台及其他数据处理工具进行使用。

应用场景

① 智能客服系统: 适用于各类网店或电商平台的智能客服系统,能够为AI客服提供高质量的问答数据支持,提升客户服务的自动化和智能化水平。

② AI对话系统训练: 为基于自然语言处理(NLP)的对话系统提供丰富的训练数据,提高AI对常见问题的理解和准确回答能力。

③ 知识库构建: 可以作为智能体的知识库数据源,用于帮助智能体解答用户在网购过程中可能遇到的常见问题。

④ 客户服务自动化: 可以应用于自动化回复系统,如在线客服机器人,减少人工客服压力,提高响应效率和准确性。

⑤ 电商平台优化: 为电商平台的客服团队提供数据支持,帮助提升人工客服效率,优化客户体验。

关于数据的重复性与准确性

由于数据量庞大且来源广泛,我们无法确保所有数据的准确性,并且部分内容可能会出现一定的重复性。在使用过程中,建议用户根据实际需求对数据进行筛选和校对,以确保数据的准确性和一致性。这对于确保项目效果和提升模型性能具有重要意义。

对于数据集来说,我们普通玩家有什么用呢?

对于现在的AI大模型的入手门槛,我觉得对于我们普通的用户已经大大的减少了,因为一些复杂的,底层的技术,经过互联网公司大厂的产品设计,已经帮我们把AI大模型最难的部分解决掉了,我们只需要在这些大厂做好的AI平台上通过页面操作,点一点,写一写规则,通过工作流和知识库从而就可以让我们拥有一个某个行业的AI智能体助手。 对于AI智能体助手,也有很多,比如阿里的、百度的(智能体)、还有字节的(扣子)。

最近我就通过了解百度的智能体做了一个相关的计算机方面的AI智能体助手。

大家有任何关于 计算机方面的问题都可以问它

体验地址:mbd.baidu.com/ma/s/9S2h57…

image.png

如果我们想做出来一个针对某个行业相关的智能体,这个时候我们就需要给智能体提供一些专业的这个行业的知识库数据集,所以今天分享的这个网店客服回复数据集就可以帮助一些网店相关的AI助手的小伙伴。

好了,今天对于智能体知识库的分享就到这里,后续如果有别的行业的智能体知识库智能体资料,我再分享给大家。

网店客服回复数据集获取地址:

www.wwwoop.com/home/Index/…

1、数据来源

数据均来源于公开的互联网数据信息及合法的公共数据,相关数据的获取严格遵循法律法规。数据内容由网站团队或作者手动整理,并进行适当的格式化和编辑,以便用户查阅和参考。

2、数据准确性与完整性

不保证所提供数据的绝对准确性、完整性和时效性。尽管我们尽力确保数据来源的可靠性,但公开数据可能存在更新延迟或错误。用户应自行核实数据的准确性和适用性,并根据个人判断进行使用。

3、用途限制

数据仅供学习、研究及参考使用,不得用于任何违法违规活动,或任何可能侵犯他人合法权益的用途。用户在使用数据时应严格遵守相关法律法规,自行承担因数据使用而产生的任何风险和责任。