很突然,腾讯开始退款,要及时备份数据

429 阅读1分钟

大家好,我是小悟。

腾讯智影自2023年3月正式发布以来,凭借其强大的AI创作能力,迅速成为了众多视频创作者的首选工具。

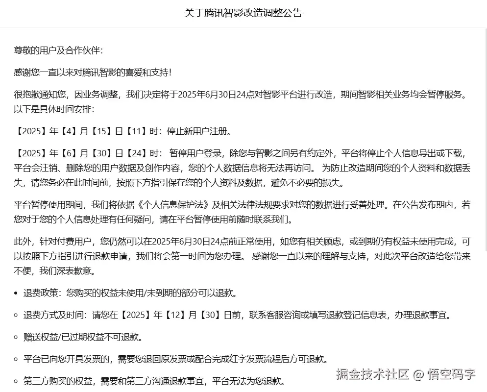
近期,腾讯智影发布了一条公告《关于腾讯智影改造调整公告》,因业务调整,决定将于2025年6月30日24点对智影平台进行改造,期间智影相关业务均会暂停服务。并针对付费用户退款和个人数据及创作内容的备份做出了充分说明。

有几个时间点需要注意。

【2025】年【4】月【15】日【11】时:停止新用户注册。

【2025】年【6】月【30】日【24】时:暂停用户登录,在这之前下载个人数据及创作内容至本地自行妥善保管。

【2025】年【12】月【30】日前,联系客服咨询或填写退款登记信息表,办理退款事宜。

图片

图片

所以有用到腾讯智影的小伙伴记得及时去下载个人数据和创作内容备份,有开通会员还没到期的小伙伴记得及时去申请退款。

图片

谢谢你看我的文章,既然看到这里了,如果觉得不错,随手点个赞、转发、在看三连吧,感谢感谢。那我们,下次再见。

您的一键三连,是我更新的最大动力,谢谢

山水有相逢,来日皆可期,谢谢阅读,我们再会

我手中的金箍棒,上能通天,下能探海