教你订阅如何使用o3 和 o4-mini、o4-mini-high怎么样?图像推理能力实测效果?o3、o4使用上限制次数说明?

810 阅读4分钟

昨夜,OpenAI 正式发布了最新的两款多模态推理模型:o3 和 o4-mini、o4-mini-high。

OpenAI首次把推理模型的使用,结合了 ChatGPT 中的内置全套工具(包括联网搜索、文件解析、Python数据分析、图片分析,图像生成等)。

其中,最大的亮点就是 “Thinking with images” 图像推理。待会我就给大家演示这个图像推理如何。

o3 和 o4-mini 支持的最大上下文都是 20 万 tokens,远低于前几天发布的 GPT-4.1 的 100 万 tokens。

在这一波OpenAI更新后,在Artificial Analysis的评分排名如下:

如何使用o3、o4-mini 和 o4-mini-high

ChatGPT Plus、Pro 和 Team 用户从发布之后就被推送了,在模型选择器中看到 o3、o4-mini 和 o4-mini-high,取代 o1、o3‑mini 和 o3‑mini‑high。

网站(littlemagic8.github.io/2025/04/10/how-use-share-AI-model/)已经被推送了

ChatGPT Enterprise 和 Edu 用户将在一周内获得访问权限。

免费用户可以在提交查询之前,在编辑器中选择“Think”来试用 o4-mini。

其余所有套餐的速率限制与之前的模型保持不变。

o3、o4-mini、o4-mini-high使用上限制次数是多少

ChatGPTPlus用户使用对话上限次数分别是:

o3:50次/周

o4-mini :150次/天

o4-mini-high:50次/天

o3、o4-mini的性能表现

o4-mini 是一个针对快速、成本效益推理进行优化的较小模型——它在其大小和成本方面取得了令人瞩目的性能,尤其是在数学、编码和视觉任务上。它是 AIME 2024 和 2025 上表现最佳的基准模型。

o1和o3的推理成本、o3-mini和o4-mini的推理成本比较。

在 2025 年 AIME 数学竞赛中,o3 的性价比优于 o1,同样,o4-mini 的性价比 优于 o3-mini。

对于大多数实际应用,o3 和 o4-mini 分别也将比 o1 和 o3-mini 更智能且更便宜。

图像推理图像推理实例展示

实例一:看K线,给我指出买入点和卖出点

提示词:您是一个股神,交易之王,根据您现有的股票知识分析这支股票走势图,给出我如何才能达到利益最大化?什么点位可以买入,什么点位可以卖出?保证利益更大,风险更小,并给出你得出这个结论的原因。

回答如下:

(后面我就去实践一下,后面跟大家汇报哈)

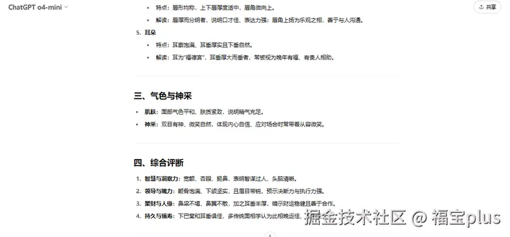
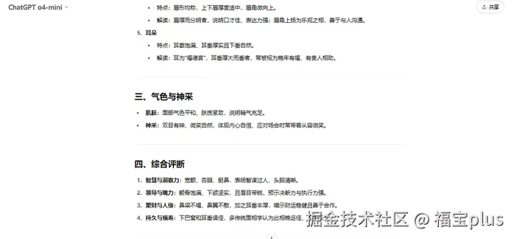
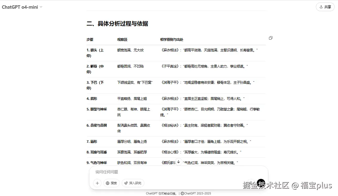
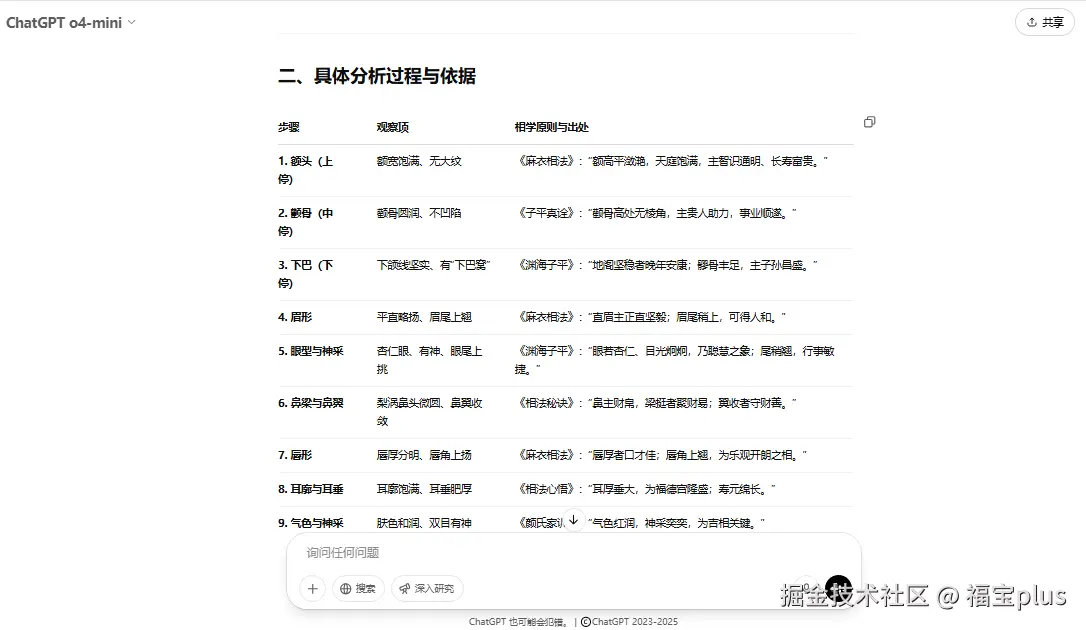
实例二:根据图片面相分析马云

提示词:您是一个面相学大师,请根据您目前的面相学知识库,认真分析此人的面相,务必给出足够的分析过程

回答如下:

大家觉得如何?拿着你们喜欢的明星去试试,吴某凡?

实例三:编程效果

使用Gemini-2.5-Pro、o3、o4-mini与DeepSeek-R1进行测试碰撞球的物理效果。

其中,o3和o4-mini的效果更加自然。

ChatGPT Plus 升级教程

OpenAI不支持向国内的用户开放直接支付功能,因此即使使用国内的双币信用卡也无法完成支付。

解决方式:

打开wildscard虚拟卡平台,申请一张Master国际虚拟卡。就可以解决升级GPT Plus 报的 “您的银行卡被拒绝/your card has been declined” 问题。

“wildcard官网: littlemagic8.github.io/pay/ 使用教程:littlemagic8.github.io/2024/12/23/…

使用了差不多有2年的wildcard,一直挺稳定的,几乎可以解决大部分海外支付困难。

手把手教你升级ChatGPT Plus教程,可以参考的教程:2025年国内最新如何订阅升级购买 ChatGPT Plus 的教程

Codex CLI全部开源

本次发布会OpenAI发布了一个开源项目:Codex CLI,一个可以从终端运行的轻量级编码代理。它可以直接在您的计算机上运行,​​旨在最大限度地发挥 o3 和 o4-mini 等模型的推理能力,并即将支持 GPT-4.1 等更多API模型。

您可以通过将屏幕截图或低保真草图传递给模型,并在本地访问代码,从而从命令行获得多模态推理的优势。我们将其视为一个极简接口,用于将我们的模型连接到用户及其计算机。Codex CLI 已完全开源,请访问github.com/openai/code…

大家感兴趣的赶快去试试吧!