文献解读-Identification of driver genes for critical forms of COVID-19 in a deeply p

104 阅读12分钟

关键词:变异分析;多组学分析;全基因组测序;COVID-19;


文献介绍

  • 标题(英文) :Identification of driver genes for critical forms of COVID-19 in a deeply phenotyped young patient cohort
  • 标题(中文) :在深度表型的年轻患者队列中鉴定关键形式的 COVID-19 的驱动基因
  • 发表期刊:SCIENCE TRANSLATIONAL MEDICINE
  • 作者单位:法国斯特拉斯堡大学等
  • 发表年份:2022
  • 文章地址doi.org/10.1126/sci…

图1  文献介绍

图1 文献介绍

COVID-19患者的临床表现存在显著异质性,部分患者会进展为需要机械通气支持的急性呼吸窘迫综合征(ARDS)。既往的研究多关注高龄和有基础疾病的患者群体,这些混杂因素影响了对疾病核心驱动机制的认识。因此,研究团队选择年龄小于50岁且无基础疾病的患者群体,通过多组学分析结合人工智能技术,系统研究COVID-19重症化的分子机制。

研究纳入了主队列72名住院患者(47例危重症,25例非危重症)和22例健康对照,以及包含81例危重患者和73例康复患者的独立验证队列。


测序流程

在全基因组测序过程中,研究团队使用Sentieon进行变异检测。

图2  Sentieon 的作用

图2 Sentieon 的作用

Sentieon提供一站式定制化的基因组数据分析服务,涵盖从比对到变异检测全流程;Sentieon高度优化的算法和企业级的软件工程,能够显著提升NGS数据处理的效率、准确性和可靠性。Sentieon与开源软件结果一致性达到99%以上的同时,在速度和精准度方面都优于开源,能更快更精确地将变异检测结果交付到您的手上。

细胞因子水平上,研究发现重症患者出现显著的细胞因子风暴现象。具体表现为IFN-γ(P = 0.034)、TNF-α(P = 0.022)、IL-1β(P = 0.0002)、IL-4(P = 0.036)、IL-6(P < 0.0001)、IL-8(P = 0.0004)、IL-10(P = 0.0002)和IL-12p70(P = 0.0221)等细胞因子水平显著升高。值得注意的是,重症患者的I型干扰素反应出现受损,表现为血浆IFN-α浓度未显著升高,且ICU住院期间呈下降趋势。

在免疫细胞组成方面,通过质谱流式细胞术分析发现重症患者呈现特定的免疫细胞改变模式:淋巴细胞显著减少,记忆CD4和CD8 T细胞以及Th17细胞比例下降;B细胞组分方面,重症患者表现为初始B细胞和浆母细胞增多,而记忆B细胞减少。此外,树突状细胞和非经典单核细胞的数量也呈现下降趋势。

图3  多组学分析策略识别COVID-19 ARDS的关键通路和驱动因素  (A) 研究纳入47名重症患者(C)、25名非重症患者(NC)和22名健康对照(H)。  (B) 展示了基于NC与C组比较的RNA测序分析流程。  (C) 对细胞因子和免疫细胞进行定量。WGS数据与RNA测序的基因计数一起用于eQTL分析。蛋白组学数据进行差异蛋白表达和nGOseq富集分析。  (D) 在第二组队列(81名重症和73名康复重症患者)中验证了(B)和(C)中组学分析得到的关键通路和驱动因素;P < 0.05和***P < 0.0001。将主要驱动基因ADAM9的差异表达与公开可用的整体RNA测序数据进行比较。最后,进行SARS-CoV-2体外感染实验以验证驱动基因候选者。

图3 多组学分析策略识别COVID-19 ARDS的关键通路和驱动因素 (A) 研究纳入47名重症患者(C)、25名非重症患者(NC)和22名健康对照(H)。 (B) 展示了基于NC与C组比较的RNA测序分析流程。 (C) 对细胞因子和免疫细胞进行定量。WGS数据与RNA测序的基因计数一起用于eQTL分析。蛋白组学数据进行差异蛋白表达和nGOseq富集分析。 (D) 在第二组队列(81名重症和73名康复重症患者)中验证了(B)和(C)中组学分析得到的关键通路和驱动因素;P < 0.05和*** P < 0.0001。将主要驱动基因ADAM9的差异表达与公开可用的整体RNA测序数据进行比较。最后,进行SARS-CoV-2体外感染实验以验证驱动基因候选者。

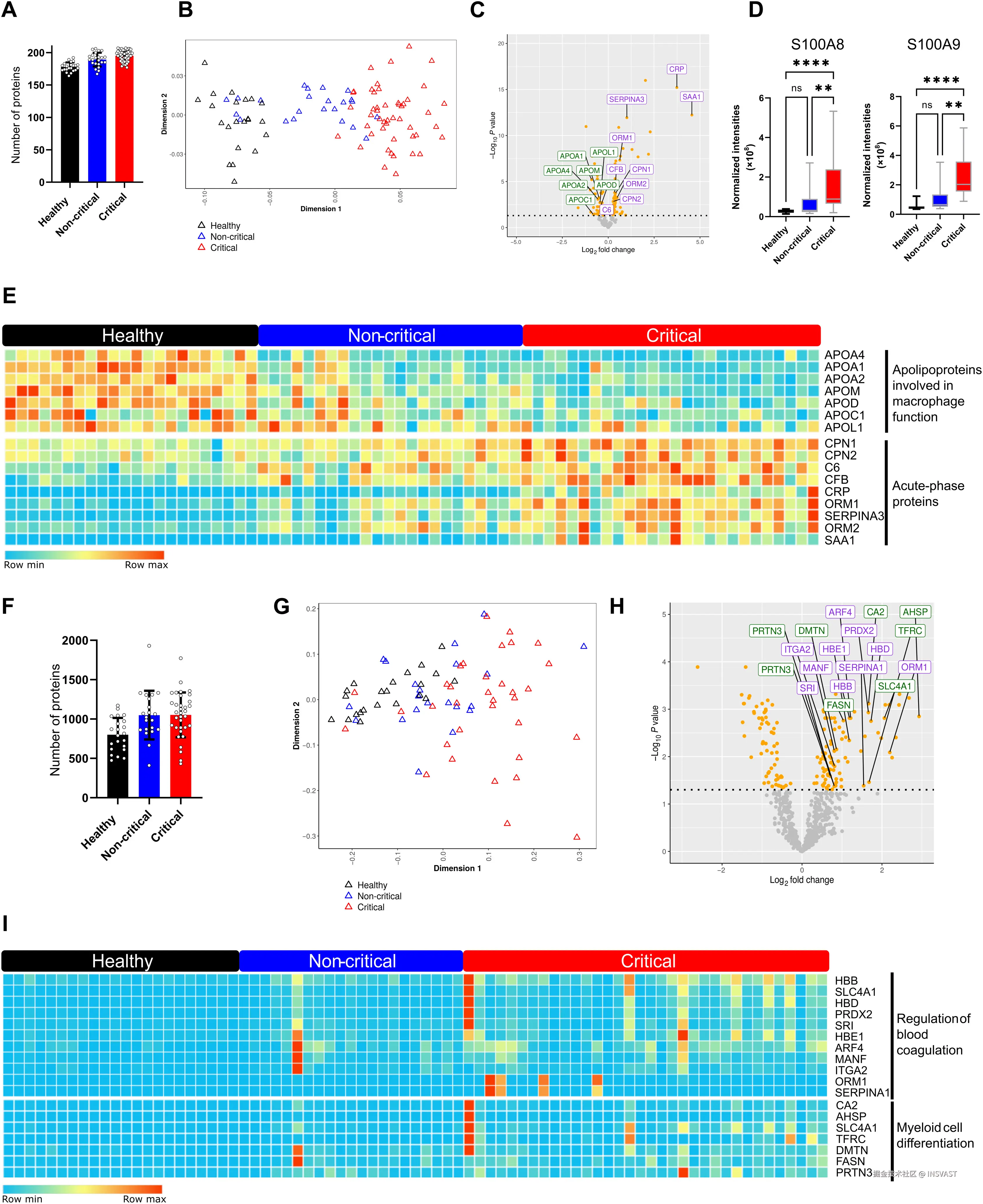
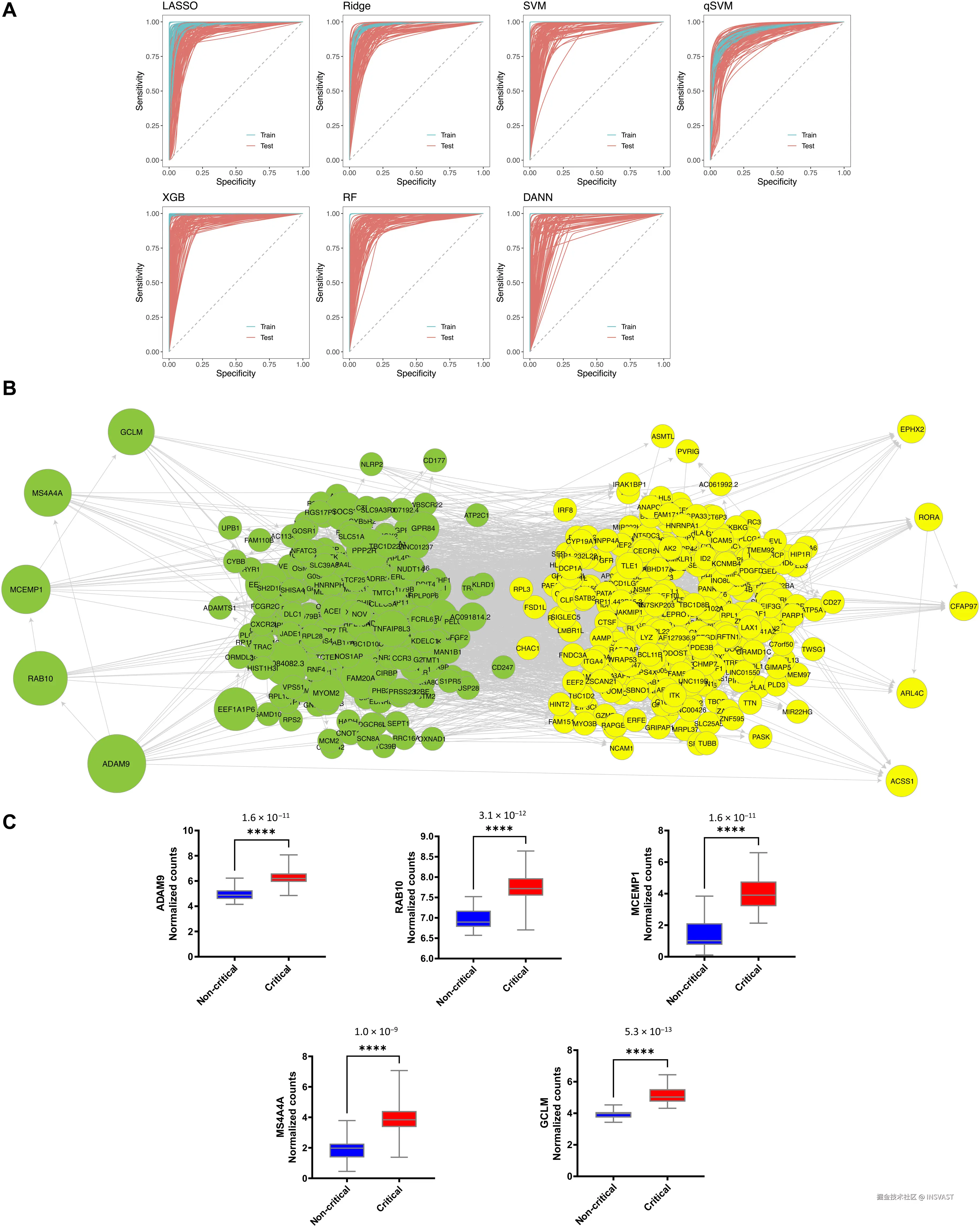
蛋白质组学分析中,重症患者血浆中钙卫蛋白(S100A8/S100A9)显著上调,而多种载脂蛋白(APOA1、APOA2等)表达下调,急性期蛋白(CRP、SAA1等)强烈上调。外周血单个核细胞(PBMC)蛋白质组揭示凝血相关蛋白(如HBB、SLC4A1)和髓系分化相关标记物(PRTN3等)异常表达。

图4  血浆和PBMC蛋白质组学分析区分健康个体、非危重型COVID-19患者和危重型COVID-19患者。  (A) 显示患者和健康对照血浆中鉴定并用于定量和差异分析的总蛋白数。每个点代表一个患者,柱状图表示均值±标准差。  (B) 展示三组所有个体标准化强度的多维尺度分析图。  (C) 火山图显示危重型与非危重型患者间差异表达蛋白(DEPs)。橙色点表示校正P<0.05的差异表达蛋白。绿色和紫色标记分别代表下调的载脂蛋白和上调的急性期蛋白。  (D) 显示三组中S100A8和S100A9蛋白的标准化强度。数据以箱线图显示,包括45名危重患者、23名非危重患者和22名健康对照。  (E) 热图显示三组中参与巨噬细胞功能的载脂蛋白和急性期蛋白的表达。红色表示上调蛋白,浅蓝色表示下调蛋白。  (F) 显示患者和健康对照PBMC中鉴定并用于定量和差异分析的总蛋白数。  (G) 展示三组所有患者/个体标准化强度的多维尺度分析图。  (H) 火山图显示危重型与非危重型患者间差异表达蛋白。绿色和紫色标记分别代表参与血液凝固调节和髓系细胞分化的上调蛋白。  (I) 热图显示三组中参与血液凝固调节和髓系细胞分化的蛋白表达。

图4 血浆和PBMC蛋白质组学分析区分健康个体、非危重型COVID-19患者和危重型COVID-19患者。 (A) 显示患者和健康对照血浆中鉴定并用于定量和差异分析的总蛋白数。每个点代表一个患者,柱状图表示均值±标准差。 (B) 展示三组所有个体标准化强度的多维尺度分析图。 (C) 火山图显示危重型与非危重型患者间差异表达蛋白(DEPs)。橙色点表示校正P<0.05的差异表达蛋白。绿色和紫色标记分别代表下调的载脂蛋白和上调的急性期蛋白。 (D) 显示三组中S100A8和S100A9蛋白的标准化强度。数据以箱线图显示,包括45名危重患者、23名非危重患者和22名健康对照。 (E) 热图显示三组中参与巨噬细胞功能的载脂蛋白和急性期蛋白的表达。红色表示上调蛋白,浅蓝色表示下调蛋白。 (F) 显示患者和健康对照PBMC中鉴定并用于定量和差异分析的总蛋白数。 (G) 展示三组所有患者/个体标准化强度的多维尺度分析图。 (H) 火山图显示危重型与非危重型患者间差异表达蛋白。绿色和紫色标记分别代表参与血液凝固调节和髓系细胞分化的上调蛋白。 (I) 热图显示三组中参与血液凝固调节和髓系细胞分化的蛋白表达。

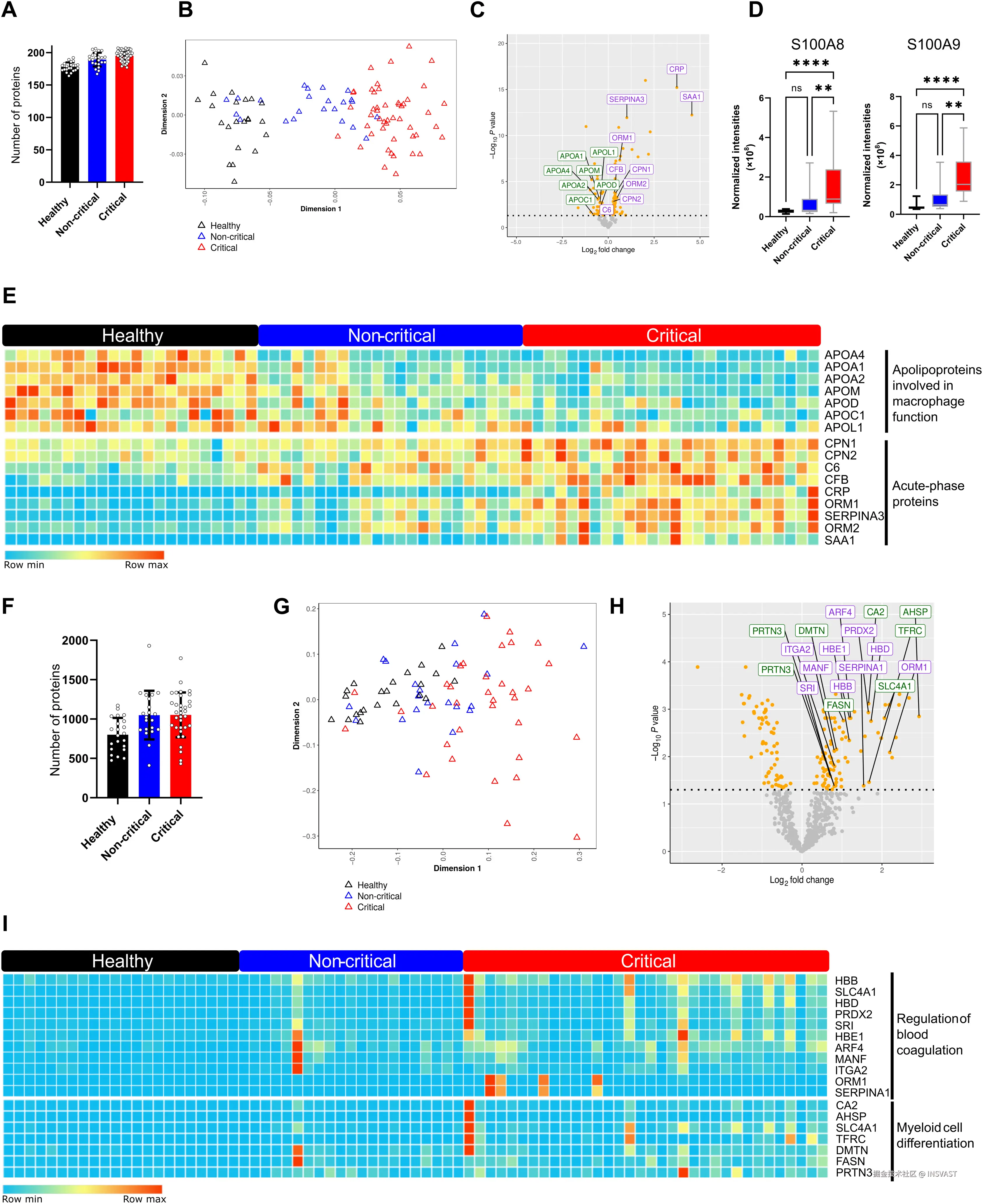
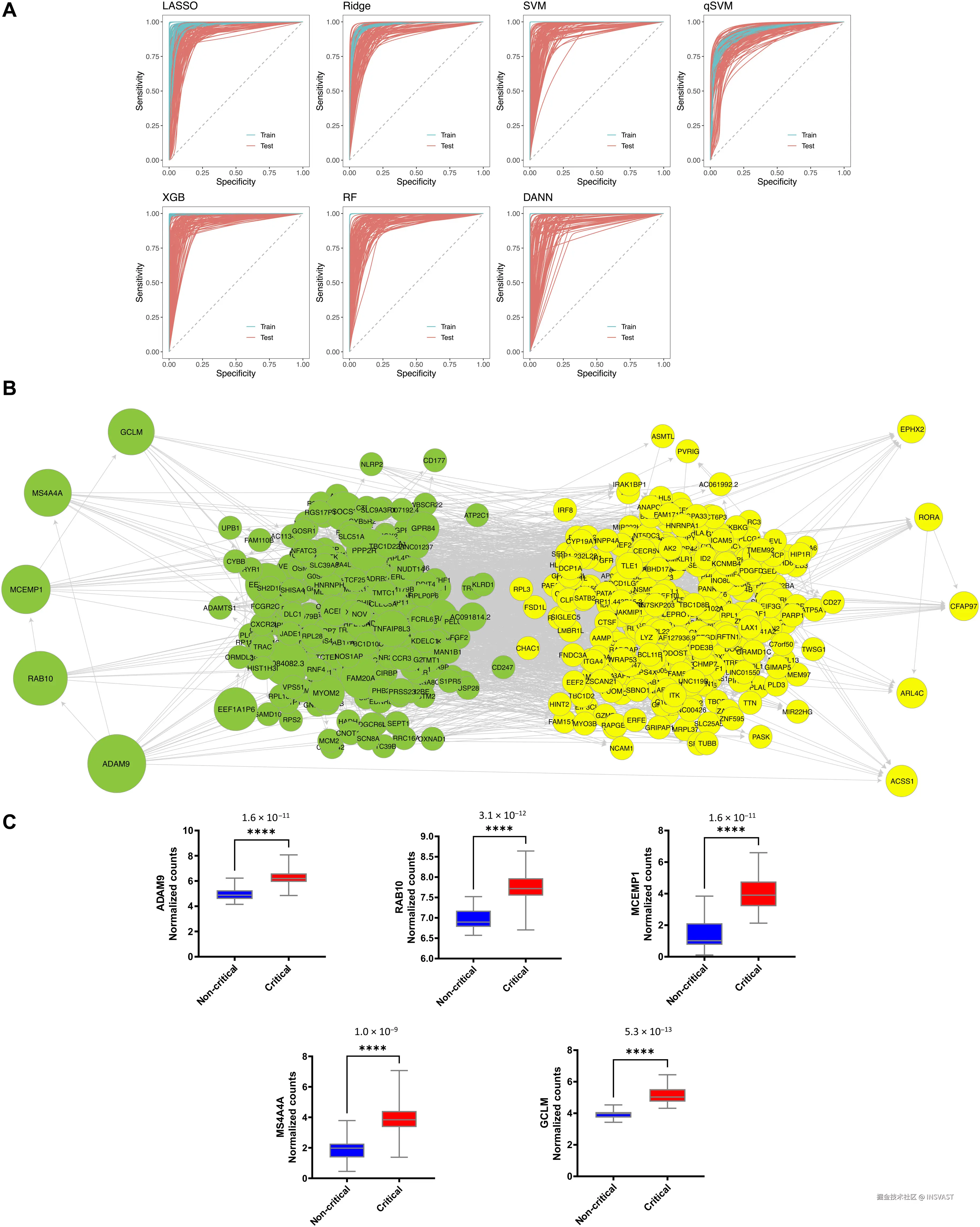
通过整合人工智能分析,成功识别出600个关键基因,其中ADAM9被确定为最重要的驱动基因,在重症患者中显著上调(FDR=1.6×10-11),且其C等位基因(rs4801778-C)在重症患者中的频率显著高于非重症患者(OR=2.48, 95%CI:1.14-5.36, P=0.017)。体外实验进一步证实,ADAM9抑制可降低SARS-CoV-2的摄取和复制。

图5  RNA测序和组学联合分析揭示重症患者特异性通路  (A) 火山图显示重症与非重症患者间差异表达基因。橙色点表示校正P<0.05的差异表达基因。绿色和紫色标记分别代表参与血压调节和病毒入侵的上调基因。  (B) 基因集富集分析图显示重症COVID-19患者样本中炎症反应、髓系白细胞激活和中性粒细胞脱颗粒通路的正向富集。NES为标准化富集评分。  (C) 使用RNA测序、血浆蛋白质组和PBMC蛋白质组数据显示重症与非重症患者的嵌套基因本体(nGO)富集类别。

图5 RNA测序和组学联合分析揭示重症患者特异性通路 (A) 火山图显示重症与非重症患者间差异表达基因。橙色点表示校正P<0.05的差异表达基因。绿色和紫色标记分别代表参与血压调节和病毒入侵的上调基因。 (B) 基因集富集分析图显示重症COVID-19患者样本中炎症反应、髓系白细胞激活和中性粒细胞脱颗粒通路的正向富集。NES为标准化富集评分。 (C) 使用RNA测序、血浆蛋白质组和PBMC蛋白质组数据显示重症与非重症患者的嵌套基因本体(nGO)富集类别。

图6   整合人工智能、机器学习和概率编程区分非重症和重症COVID-19患者  (A) 显示七种建模方法在重症与非重症比较中训练集和测试集的ROC曲线。所有方法表现相似。其他分类指标见表S3。  (B) 推测网络显示基于对重症与非重症患者RNA测序数据分类最具信息量的前600个基因的因果信息流。  (C) 箱线图显示识别区分重症和非重症患者的5个驱动基因的标准化基因计数。标示值对应FDR。数据包括46名重症和23名非重症患者。

图6 整合人工智能、机器学习和概率编程区分非重症和重症COVID-19患者 (A) 显示七种建模方法在重症与非重症比较中训练集和测试集的ROC曲线。所有方法表现相似。其他分类指标见表S3。 (B) 推测网络显示基于对重症与非重症患者RNA测序数据分类最具信息量的前600个基因的因果信息流。 (C) 箱线图显示识别区分重症和非重症患者的5个驱动基因的标准化基因计数。标示值对应FDR。数据包括46名重症和23名非重症患者。

此外,抗SARS-CoV-2抗体水平及中和活性在重症与非重症组间无显著差异,但发现2例重症患者携带抗IFN-α2和抗IFN-ω中和自身抗体,这与SARS-CoV-2中和抗体滴度缺失相关。

Sentieon 软件团队拥有丰富的软件开发及算法优化工程经验,致力于解决生物数据分析中的速度与准确度瓶颈,为来自于分子诊断、药物研发、临床医疗、人群队列、动植物等多个领域的合作伙伴提供高效精准的软件解决方案,共同推动基因技术的发展。 截至 2023 年 3 月份,Sentieon 已经在全球范围内为 1300+用户提供服务,被世界一级影响因子刊物如 NEJM、Cell、Nature 等广泛引用,引用次数超过 700 篇。此外,Sentieon 连续数年摘得了 Precision FDA、Dream Challenges 等多个权威评比的桂冠,在业内获得广泛认可。


文献讨论

图7  文献讨论

图7 文献讨论

虽然存在样本数量少、且部分发现需在动物模型和临床前研究中验证等局限性。但研究团队通过结合多组学分析和人工智能方法,在排除年龄和基础疾病等混淆因素的年轻患者队列中,成功揭示了COVID-19重症患者的分子特征。ADAM9金属蛋白酶在重症患者中显著上调,并在独立队列的转录组、蛋白质组及酶活性水平上均得到验证。

而体外实验表明ADAM9抑制剂能够有效抑制SARS-CoV-2在肺上皮细胞的摄取与复制,提示其可能作为治疗干预靶点。