Docker高级篇

296 阅读31分钟

1、Docker复杂安装详解

1.1 安裝Mysql主从复制

主从搭建步骤

1、新建主服务器容器实例3307

docker run -p 3307:3306 --name mysql-master 
-v /mydata/mysql-master/log:/var/log/mysql 
-v /mydata/mysql-master/data:/var/lib/mysql 
-v /mydata/mysql-master/conf:/etc/mysql 
-e MYSQL_ROOT_PASSWORD=root  
-d mysql:5.7

2、进入/mydata/mysql-master/conf目录下新建my.cnf

[mysqld]
## 设置server_id,同一局域网中需要唯一
server_id=101 
## 指定不需要同步的数据库名称
binlog-ignore-db=mysql  
## 开启二进制日志功能
log-bin=mall-mysql-bin  
## 设置二进制日志使用内存大小(事务)
binlog_cache_size=1M  
## 设置使用的二进制日志格式(mixed,statement,row)
binlog_format=mixed  
## 二进制日志过期清理时间。默认值为0,表示不自动清理。
expire_logs_days=7  
## 跳过主从复制中遇到的所有错误或指定类型的错误,避免slave端复制中断。
## 如:1062错误是指一些主键重复,1032错误是因为主从数据库数据不一致
slave_skip_errors=1062

3、修改完配置后重启master实例

docker restart mysql-master

4、进入mysql-master容器

docker exec -it mysql-master /bin/bash
mysql -uroot -proot

5、master容器实例内创建数据同步用户

CREATE USER 'slave'@'%' IDENTIFIED BY '123456';
GRANT REPLICATION SLAVE, REPLICATION CLIENT ON . TO 'slave'@'%';

6、新建从服务器容器实例3308

docker run -p 3308:3306 --name mysql-slave 
-v /mydata/mysql-slave/log:/var/log/mysql 
-v /mydata/mysql-slave/data:/var/lib/mysql 
-v /mydata/mysql-slave/conf:/etc/mysql 
-e MYSQL_ROOT_PASSWORD=root  
-d mysql:5.7

7、进入/mydata/mysql-slave/conf目录下新建my.cnf

[mysqld]
## 设置server_id,同一局域网中需要唯一
server_id=102
## 指定不需要同步的数据库名称
binlog-ignore-db=mysql  
## 开启二进制日志功能,以备Slave作为其它数据库实例的Master时使用
log-bin=mall-mysql-slave1-bin  
## 设置二进制日志使用内存大小(事务)
binlog_cache_size=1M  
## 设置使用的二进制日志格式(mixed,statement,row)
binlog_format=mixed  
## 二进制日志过期清理时间。默认值为0,表示不自动清理。
expire_logs_days=7  
## 跳过主从复制中遇到的所有错误或指定类型的错误,避免slave端复制中断。
## 如:1062错误是指一些主键重复,1032错误是因为主从数据库数据不一致
slave_skip_errors=1062  
## relay_log配置中继日志
relay_log=mall-mysql-relay-bin  
## log_slave_updates表示slave将复制事件写进自己的二进制日志
log_slave_updates=1  
## slave设置为只读(具有super权限的用户除外)
read_only=1

8、修改完配置后重启slave实例

docker restart mysql-slave

9、在主数据库中查看主从同步状态

show master status;

10、进入mysql-slave容器

docker exec -it mysql-slave /bin/bash
mysql -uroot -proot

11、在从数据库中配置主从复制

change master to master_host='宿主机ip', master_user='slave', master_password='123456', master_port=3307, master_log_file='mall-mysql-bin.000001', master_log_pos=617, master_connect_retry=30;

image.png

主从复制命令参数说明

master_host:主数据库的IP地址;
master_port:主数据库的运行端口;
master_user:在主数据库创建的用于同步数据的用户账号;
master_password:在主数据库创建的用于同步数据的用户密码;
master_log_file:指定从数据库要复制数据的日志文件,通过查看主数据的状态,获取File参数;
master_log_pos:指定从数据库从哪个位置开始复制数据,通过查看主数据的状态,获取Position参数;
master_connect_retry:连接失败重试的时间间隔,单位为秒。

12、在从数据库中查看主从同步状态

image.png 13、在从数据库中开启主从同步

image.png

14、查看从数据库状态发现已经同步

image.png 15、主从复制测试

主机新建库-使用库-新建表-插入数据,ok

从机使用库-查看记录,ok

1.2 安装redis集群

cluster(集群)模式-docker版哈希槽分区进行亿级数据存储

1.2.1 面试题:1~2亿条数据需要缓存,请问如何设计这个存储案例

单机单台100%不可能,肯定是分布式存储,用redis如何落地?

一般有三种解决方案:

1、哈希取余分区

image.png

2亿条记录就是2亿个k,v,我们单机不行必须要分布式多机,假设有3台机器构成一个集群,用户每次读写操作都是根据公式:

hash(key) % N个机器台数,计算出哈希值,用来决定数据映射到哪一个节点上。

优点:

简单粗暴,直接有效,只需要预估好数据规划好节点,例如3台、8台、10台,就能保证一段时间的数据支撑。使用Hash算法让固定的一部分请求落到同一台服务器上,这样每台服务器固定处理一部分请求(并维护这些请求的信息),起到负载均衡+分而治之的作用。

缺点:

原来规划好的节点,进行扩容或者缩容就比较麻烦了额,不管扩缩,每次数据变动导致节点有变动,映射关系需要重新进行计算,在服务器个数固定不变时没有问题,如果需要弹性扩容或故障停机的情况下,原来的取模公式就会发生变化:Hash(key)/3会变成Hash(key) /?。此时地址经过取余运算的结果将发生很大变化,根据公式获取的服务器也会变得不可控。

某个redis机器宕机了,由于台数数量变化,会导致hash取余全部数据重新洗牌。

2、一致性哈希算法分区

是什么?

一致性Hash算法背景:一致性哈希算法在1997年由麻省理工学院中提出的,设计目标是为了解决分布式缓存数据变动和映射问题,某个机器宕机了,分母数量改变了,自然取余数不OK了。

能干嘛

提出一致性Hash解决方案。

目的是当服务器个数发生变动时,

尽量减少影响客户端到服务器的映射关系

3大步骤

算法构建一致性哈希环

一致性哈希环

一致性哈希算法必然有个hash函数并按照算法产生hash值,这个算法的所有可能哈希值会构成一个全量集,这个集合可以成为一个hash空间[0,2^32-1],这个是一个线性空间,但是在算法中,我们通过适当的逻辑控制将它首尾相连(0 = 2^32),这样让它逻辑上形成了一个环形空间。

它也是按照使用取模的方法,前面笔记介绍的节点取模法是对节点(服务器)的数量进行取模。而一致性Hash算法是对2^32取模,简单来说,一致性Hash算法将整个哈希值空间组织成一个虚拟的圆环,如假设某哈希函数H的值空间为0-2^32-1(即哈希值是一个32位无符号整形),整个哈希环如下图:整个空间按顺时针方向组织,圆环的正上方的点代表0,0点右侧的第一个点代表1,以此类推,2、3、4、……直到2^32-1,也就是说0点左侧的第一个点代表2^32-1, 0和2^32-1在零点中方向重合,我们把这个由2^32个点组成的圆环称为Hash环。

image.png

服务器IP节点映射

节点映射

将集群中各个IP节点映射到环上的某一个位置。

将各个服务器使用Hash进行一个哈希,具体可以选择服务器的IP或主机名作为关键字进行哈希,这样每台机器就能确定其在哈希环上的位置。假如4个节点NodeA、B、C、D,经过IP地址的哈希函数计算(hash(ip)),使用IP地址哈希后在环空间的位置如下:

image.png

key落到服务器的落键规则

当我们需要存储一个kv键值对时,首先计算key的hash值,hash(key),将这个key使用相同的函数Hash计算出哈希值并确定此数据在环上的位置,从此位置沿环顺时针“行走”,第一台遇到的服务器就是其应该定位到的服务器,并将该键值对存储在该节点上。

如我们有Object A、Object B、Object C、Object D四个数据对象,经过哈希计算后,在环空间上的位置如下:根据一致性Hash算法,数据A会被定为到Node A上,B被定为到Node B上,C被定为到Node C上,D被定为到Node D上。

image.png

优点:

一致性哈希算法的容错性

容错性

假设Node C宕机,可以看到此时对象A、B、D不会受到影响,只有C对象被重定位到Node D。一般的,在一致性Hash算法中,如果一台服务器不可用,则受影响的数据仅仅是此服务器到其环空间中前一台服务器(即沿着逆时针方向行走遇到的第一台服务器)之间数据,其它不会受到影响。简单说,就是C挂了,受到影响的只是B、C之间的数据,并且这些数据会转移到D进行存储。

image.png

一致性哈希算法的扩展性

扩展性

数据量增加了,需要增加一台节点NodeX,X的位置在A和B之间,那收到影响的也就是A到X之间的数据,重新把A到X的数据录入到X上即可, 不会导致hash取余全部数据重新洗牌。

image.png

缺点:

一致性哈希算法的数据倾斜问题

Hash环的数据倾斜问题

一致性Hash算法在服务节点太少时,容易因为节点分布不均匀而造成数据倾斜(被缓存的对象大部分集中缓存在某一台服务器上)问题, 例如系统中只有两台服务器:

image.png

小总结

为了在节点数目发生改变时尽可能少的迁移数据

将所有的存储节点排列在收尾相接的Hash环上,每个key在计算Hash后会顺时针找到临近的存储节点存放。

而当有节点加入或退出时仅影响该节点在Hash环上顺时针相邻的后续节点。

优点

加入和删除节点只影响哈希环中顺时针方向的相邻的节点,对其他节点无影响。

缺点

数据的分布和节点的位置有关,因为这些节点不是均匀的分布在哈希环上的,所以数据在进行存储时达不到均匀分布的效果。

3、Hash槽分区

1 为什么出现

哈希槽实质就是一个数组,数组[0,2^14 -1]形成hash slot空间。

2 能干什么

解决均匀分配的问题,在数据和节点之间又加入了一层,把这层称为哈希槽(slot),用于管理数据和节点之间的关系,现在就相当于节点上放的是槽,槽里放的是数据。

image.png 槽解决的是粒度问题,相当于把粒度变大了,这样便于数据移动。 哈希解决的是映射问题,使用key的哈希值来计算所在的槽,便于数据分配。

3 多少个hash槽

一个集群只能有16384个槽,编号0-16383(0-2^14-1)。这些槽会分配给集群中的所有主节点,分配策略没有要求。可以指定哪些编号的槽分配给哪个主节点。集群会记录节点和槽的对应关系。解决了节点和槽的关系后,接下来就需要对key求哈希值,然后对16384取余,余数是几key就落入对应的槽里。slot = CRC16(key) % 16384。以槽为单位移动数据,因为槽的数目是固定的,处理起来比较容易,这样数据移动问题就解决了。

Hash槽计算

Redis 集群中内置了 16384 个哈希槽,redis 会根据节点数量大致均等的将哈希槽映射到不同的节点。当需要在 Redis 集群中放置一个 key-value时,redis 先对 key 使用 crc16 算法算出一个结果,然后把结果对 16384 求余数,这样每个 key 都会对应一个编号在 0-16383 之间的哈希槽,也就是映射到某个节点上。如下代码,key之A 、B在Node2, key之C落在Node3上

image.png

1.2.2 3主3从redis集群配置

1、关闭防火墙+启动docker后台服务 systemctl start docker

2、新建6个docker容器redis实例

docker run -d --name redis-node-1 --net host --privileged=true -v /data/redis/share/redis-node-1:/data redis:6.0.8 --cluster-enabled yes --appendonly yes --port 6381
docker run -d --name redis-node-2 --net host --privileged=true -v /data/redis/share/redis-node-2:/data redis:6.0.8 --cluster-enabled yes --appendonly yes --port 6382
docker run -d --name redis-node-3 --net host --privileged=true -v /data/redis/share/redis-node-3:/data redis:6.0.8 --cluster-enabled yes --appendonly yes --port 6383
docker run -d --name redis-node-4 --net host --privileged=true -v /data/redis/share/redis-node-4:/data redis:6.0.8 --cluster-enabled yes --appendonly yes --port 6384
docker run -d --name redis-node-5 --net host --privileged=true -v /data/redis/share/redis-node-5:/data redis:6.0.8 --cluster-enabled yes --appendonly yes --port 6385
docker run -d --name redis-node-6 --net host --privileged=true -v /data/redis/share/redis-node-6:/data redis:6.0.8 --cluster-enabled yes --appendonly yes --port 6386

image.png

docker run  创建并运行docker容器实例
--name redis-node-6  容器名字
--net host   使用宿主机的IP和端口,默认
--privileged=true   获取宿主机root用户权限
-v /data/redis/share/redis-node-6:/data   容器卷,宿主机地址:docker内部地址
redis:6.0.8    redis镜像和版本号
--cluster-enabled yes    开启redis集群
--appendonly yes   开启持久化
--port 6386    redis端口号

3、进入容器redis-node-1并为6台机器构建集群关系

进入容器 docker exec -it redis-node-1 /bin/bash

构建主从关系

//注意,进入docker容器后才能执行一下命令,且注意自己的真实IP地址
redis-cli --cluster create 192.168.111.147:6381 192.168.111.147:6382 192.168.111.147:6383 192.168.111.147:6384 192.168.111.147:6385 192.168.111.147:6386 --cluster-replicas 1
--cluster-replicas 1 表示为每个master创建一个slave节点

image.png

image.png

image.png

image.png

4、链接进入6381作为切入点,查看集群状态

image.png

image.png

cluster info
cluster nodes

1.2.3 主从容错切换容器案例

数据读写存储

启动6机构成的集群并通过exec进入 对6381新增两个key 防止路由失效加参数-c并新增两个key

image.png

image.png 查看集群信息 redis-cli --cluster check 192.168.111.147:6381

image.png

image.png

容器切换迁移

1、主6381和从机切换,先停止主机6381

6381主机停了,对应的真实从机上位 6381作为1号主机分配的从机以实际情况为准,具体是几号机器就是几号

2、再次查看集群信息

image.png 6381宕机了,6385上位成为了新的master。

备注:本次脑图笔记6381为主下面挂从6385。 每次案例下面挂的从机以实际情况为准,具体是几号机器就是几号

3、先还原之前的3主3从

image.png

先启6381。docker start redis-node-1

image.png 再停6385 docker stop redis-node-5

image.png 再启6385 docker start redis-node-5

image.png 主从机器分配情况以实际情况为准

查看集群状态 redis-cli --cluster check 自己IP:6381

image.png

1.2.4 主从扩容案例

1、新建6387、6388两个节点+新建后启动+查看是否8节点

docker run -d --name redis-node-7 --net host --privileged=true -v /data/redis/share/redis-node-7:/data redis:6.0.8 --cluster-enabled yes --appendonly yes --port 6387
docker run -d --name redis-node-8 --net host --privileged=true -v /data/redis/share/redis-node-8:/data redis:6.0.8 --cluster-enabled yes --appendonly yes --port 6388
docker ps

2、进入6387容器实例内部

docker exec -it redis-node-7 /bin/bash

3、将新增的6387节点(空槽号)作为master节点加入原集群 将新增的6387作为master节点加入集群

redis-cli --cluster add-node 自己实际IP地址:6387 自己实际IP地址:6381 6387 就是将要作为master新增节点

6381 就是原来集群节点里面的领路人,相当于6387拜拜6381的码头从而找到组织加入集群

image.png

image.png

4、检查集群情况第1次

redis-cli --cluster check 真实ip地址:6381

image.png

image.png

5、重新分派槽号

命令:redis-cli --cluster reshard IP地址:端口号 redis-cli --cluster reshard 192.168.111.147:6381

image.png 6、检查集群情况第2次 为什么6387是3个新的区间,以前的还是连续? 重新分配成本太高,所以前3家各自匀出来一部分,从6381/6382/6383三个旧节点分别匀出1364个坑位给新节点6387

image.png

7、为主节点6387分配从节点6388 命令:redis-cli --cluster add-node ip:新slave端口 ip:新master端口 --cluster-slave --cluster-master-id 新主机节点ID redis-cli --cluster add-node 192.168.111.147:6388 192.168.111.147:6387 --cluster-slave --cluster-master-id e4781f644d4a4e4d4b4d107157b9ba8144631451-------这个是6387的编号,按照自己实际情况

image.png

image.png 8、检查集群情况第3次 redis-cli --cluster check 192.168.111.147:6382

image.png

image.png

1.2.5 主从缩容案例

1、目的:6387和6388下线

2、检查集群情况1获得6388的节点ID

redis-cli --cluster check 192.168.111.147:6382

image.png

3、将6388删除从集群中将4号从节点6388删除

命令:redis-cli --cluster del-node ip:从机端口 从机6388节点ID redis-cli --cluster del-node 192.168.111.147:6388 5d149074b7e57b802287d1797a874ed7a1a284a8

image.png

redis-cli --cluster check 192.168.111.147:6382

image.png

4、将6387的槽号清空,重新分配,本例将清出来的槽号都给6381 redis-cli --cluster reshard 192.168.111.147:6381

image.png

image.png

5、检查集群情况第二次 redis-cli --cluster check 192.168.111.147:6381 4096个槽位都指给6381,它变成了8192个槽位,相当于全部都给6381了,不然要输入3次,一锅端

image.png

6、将6387删除 命令:redis-cli --cluster del-node ip:端口 6387节点ID redis-cli --cluster del-node 192.168.111.147:6387 e4781f644d4a4e4d4b4d107157b9ba8144631451

image.png

7、检查集群情况第三次 redis-cli --cluster check 192.168.111.147:6381

image.png

2、DockerFile解析

2.1 DockerFile是什么

Dockerfile是用来构建Docker镜像的文本文件,是由一条条构建镜像所需的指令和参数构成的脚本。

image.png docs.docker.com/engine/refe…

构建三步骤:

1、编写Dockerfile文件

2、docker build命令构建镜像

3、docker run依镜像运行容器实例

2.2 DockerFile构建过程解析

Dockerfile内容基础知识

1:每条保留字指令都必须为大写字母且后面要跟随至少一个参数

2:指令按照从上到下,顺序执行

3:#表示注释

4:每条指令都会创建一个新的镜像层并对镜像进行提交

Docker执行Dockerfile的大致流程

  1. docker从基础镜像运行一个容器
  2. 执行一条指令并对容器作出修改
  3. 执行类似docker commit的操作提交一个新的镜像层
  4. docker再基于刚提交的镜像运行一个新容器
  5. 执行dockerfile中的下一条指令直到所有指令都执行完成

总结

从应用软件的角度来看,Dockerfile、Docker镜像与Docker容器分别代表软件的三个不同阶段,

  • Dockerfile是软件的原材料
  • Docker镜像是软件的交付品
  • Docker容器则可以认为是软件镜像的运行态,也即依照镜像运行的容器实例

Dockerfile面向开发,Docker镜像成为交付标准,Docker容器则涉及部署与运维,三者缺一不可,合力充当Docker体系的基石。

image.png

1 Dockerfile,需要定义一个Dockerfile,Dockerfile定义了进程需要的一切东西。Dockerfile涉及的内容包括执行代码或者是文件、环境变量、依赖包、运行时环境、动态链接库、操作系统的发行版、服务进程和内核进程(当应用进程需要和系统服务和内核进程打交道,这时需要考虑如何设计namespace的权限控制)等等;

2 Docker镜像,在用Dockerfile定义一个文件之后,docker build时会产生一个Docker镜像,当运行 Docker镜像时会真正开始提供服务;

3 Docker容器,容器是直接提供服务的。

2.3 DockerFile常用保留字指令

参考tomcat8的dockerfile入门 github.com/docker-libr…

FROM 基础镜像,当前新镜像是基于哪个镜像的,指定一个已经存在的镜像作为模板,第一条必须是from

MAINTAINER 镜像维护者的姓名和邮箱地址

RUN 容器构建时需要运行的命令

shell格式

image.png

exec格式

image.png

RUN是在 docker build时运行

EXPOSE 当前容器对外暴露出的端口

WORKDIR 指定在创建容器后,终端默认登陆的进来工作目录,一个落脚点

USER 指定该镜像以什么样的用户去执行,如果都不指定,默认是root

ENV 用来在构建镜像过程中设置环境变量

ENV MY_PATH /usr/mytest 这个环境变量可以在后续的任何RUN指令中使用,这就如同在命令前面指定了环境变量前缀一样; 也可以在其它指令中直接使用这些环境变量, 比如:WORKDIR $MY_PATH

ADD 将宿主机目录下的文件拷贝进镜像且会自动处理URL和解压tar压缩包

COPY 类似ADD,拷贝文件和目录到镜像中。将从构建上下文目录中 <源路径> 的文件/目录复制到新的一层的镜像内的 <目标路径> 位置

COPY src dest

COPY ["src", "dest"]

<src源路径>:源文件或者源目录

<dest目标路径>:容器内的指定路径,该路径不用事先建好,路径不存在的话,会自动创建。

VOLUME 容器数据卷,用于数据保存和持久化工作

CMD 指定容器启动后的要干的事情

image.png

Dockerfile 中可以有多个 CMD 指令,但只有最后一个生效,CMD 会被 docker run 之后的参数替换

参考官网Tomcat的dockerfile演示讲解 官网最后一行命令

image.png

image.png 它和前面RUN命令的区别

CMD是在docker run 时运行。

RUN是在 docker build时运行。

ENTRYPOINT

也是用来指定一个容器启动时要运行的命令 类似于 CMD 指令,但是ENTRYPOINT不会被docker run后面的命令覆盖,而且这些命令行参数会被当作参数送给 ENTRYPOINT 指令指定的程序 命令格式和案例说明

image.png

image.png

在执行docker run的时候可以指定 ENTRYPOINT 运行所需的参数。 如果 Dockerfile 中如果存在多个 ENTRYPOINT 指令,仅最后一个生效。

image.png

2.4 案例

2.4.1 自定义镜像mycentosjava8

要求 Centos7镜像具备vim+ifconfig+jdk8

JDK的下载镜像地址

下载地址: www.oracle.com/java/techno… mirrors.yangxingzhen.com/jdk/

编写

准备编写Dockerfile文件

image.png

FROM centos
MAINTAINER zzyyzzyybs@126.com
ENV MYPATH /usr/local
WORKDIR $MYPATH
#安装vim编辑器
RUN yum -y install vim
#安装ifconfig命令查看网络IP
RUN yum -y install net-tools
#安装java8及lib库
RUN yum -y install glibc.i686
RUN mkdir /usr/local/java
#ADD 是相对路径jar,把jdk-8u171-linux-x64.tar.gz添加到容器中,安装包必须要和Dockerfile文件在同一位置
ADD jdk-8u171-linux-x64.tar.gz /usr/local/java/
#配置java环境变量
ENV JAVA_HOME /usr/local/java/jdk1.8.0_171
ENV JRE_HOME $JAVA_HOME/jre
ENV CLASSPATH $JAVA_HOME/lib/dt.jar:$JAVA_HOME/lib/tools.jar:$JRE_HOME/lib:$CLASSPATH
ENV PATH $JAVA_HOME/bin:$PATH
EXPOSE 80
CMD echo $MYPATH
CMD echo "success--------------ok"
CMD /bin/bash

构建

docker build -t 新镜像名字:TAG .

注意,上面TAG后面有个空格,有个点

image.png

image.png

运行

docker run -it 新镜像名字:TAG

docker run -it centosjava8:1.5 /bin/bash

image.png

再体会下UnionFS(联合文件系统)

UnionFS(联合文件系统):Union文件系统(UnionFS)是一种分层、轻量级并且高性能的文件系统,它支持对文件系统的修改作为一次提交来一层层的叠加,同时可以将不同目录挂载到同一个虚拟文件系统下(unite several directories into a single virtual filesystem)。Union 文件系统是 Docker 镜像的基础。镜像可以通过分层来进行继承,基于基础镜像(没有父镜像),可以制作各种具体的应用镜像。

特性:一次同时加载多个文件系统,但从外面看起来,只能看到一个文件系统,联合加载会把各层文件系统叠加起来,这样最终的文件系统会包含所有底层的文件和目录

2.4.2 虚悬镜像

是什么

仓库名、标签都是<none>的镜像,俗称dangling image

Dockerfile写一个 1 vim Dockerfile from ubuntu CMD echo 'action is success' 2 docker build .

image.png 查看 docker image ls -f dangling=true

image.png 删除 docker image prune

image.png

2.4.3 自定义镜像myubuntu

编写

准备编写DockerFile文件

image.png

FROM ubuntu
MAINTAINER zzyyzzyybs@126.com
ENV MYPATH /usr/local
WORKDIR $MYPATH
RUN apt-get update
RUN apt-get install net-tools
#RUN apt-get install -y iproute2
#RUN apt-get install -y inetutils-ping
EXPOSE 80
CMD echo $MYPATH
CMD echo "install inconfig cmd into ubuntu success--------------ok"
CMD /bin/bash

构建 docker build -t 新镜像名字:TAG .

运行 docker run -it 新镜像名字:TAG

image.png

3、Docker微服务实战

通过IDEA新建一个普通微服务模块

1、新建一个Module

2、修改pom.xml

<?xml version="1.0" encoding="UTF-8"?>
<project xmlns="http://maven.apache.org/POM/4.0.0" xmlns:xsi="http://www.w3.org/2001/XMLSchema-instance"
         xsi:schemaLocation="http://maven.apache.org/POM/4.0.0 https://maven.apache.org/xsd/maven-4.0.0.xsd">
    <modelVersion>4.0.0</modelVersion>
    <parent>
        <groupId>org.springframework.boot</groupId>
        <artifactId>spring-boot-starter-parent</artifactId>
        <version>2.5.6</version>
        <relativePath/>
    </parent>

    <groupId>com.atguigu.docker</groupId>
    <artifactId>docker_boot</artifactId>
    <version>0.0.1-SNAPSHOT</version>

    <properties>
        <project.build.sourceEncoding>UTF-8</project.build.sourceEncoding>
        <maven.compiler.source>1.8</maven.compiler.source>
        <maven.compiler.target>1.8</maven.compiler.target>
        <junit.version>4.12</junit.version>
        <log4j.version>1.2.17</log4j.version>
        <lombok.version>1.16.18</lombok.version>
        <mysql.version>5.1.47</mysql.version>
        <druid.version>1.1.16</druid.version>
        <mapper.version>4.1.5</mapper.version>
        <mybatis.spring.boot.version>1.3.0</mybatis.spring.boot.version>
    </properties>

    <dependencies>
        <!--SpringBoot通用依赖模块-->
        <dependency>
            <groupId>org.springframework.boot</groupId>
            <artifactId>spring-boot-starter-web</artifactId>
        </dependency>
        <dependency>
            <groupId>org.springframework.boot</groupId>
            <artifactId>spring-boot-starter-actuator</artifactId>
        </dependency>
        <!--test-->
        <dependency>
            <groupId>org.springframework.boot</groupId>
            <artifactId>spring-boot-starter-test</artifactId>
            <scope>test</scope>
        </dependency>
    </dependencies>

    <build>
        <plugins>
            <plugin>
                <groupId>org.springframework.boot</groupId>
                <artifactId>spring-boot-maven-plugin</artifactId>
            </plugin>
            <plugin>
                <groupId>org.apache.maven.plugins</groupId>
                <artifactId>maven-resources-plugin</artifactId>
                <version>3.1.0</version>
            </plugin>
        </plugins>
    </build>

</project>

3、改yaml

server.port=6001

4、主启动

package com.atguigu.docker;
import org.springframework.boot.SpringApplication;
import org.springframework.boot.autoconfigure.SpringBootApplication;
@SpringBootApplication
public class DockerBootApplication
{
public static void main(String[] args)
{
SpringApplication.run(DockerBootApplication.class, args);
}
}

4、业务类

package com.atguigu.docker.controller;

import org.springframework.beans.factory.annotation.Value;
import org.springframework.web.bind.annotation.RequestMapping;
import org.springframework.web.bind.annotation.RequestMethod;
import org.springframework.web.bind.annotation.RestController;

import java.util.UUID;

/**
 * @auther zzyy
 * @create 2021-10-25 17:43
 */
@RestController
public class OrderController
{
    @Value("${server.port}")
    private String port;

    @RequestMapping("/order/docker")
    public String helloDocker()
    {
        return "hello docker"+"\t"+port+"\t"+ UUID.randomUUID().toString();
    }

    @RequestMapping(value ="/order/index",method = RequestMethod.GET)
    public String index()
    {
        return "服务端口号: "+"\t"+port+"\t"+UUID.randomUUID().toString();
    }
}

通过dockerfile发布微服务部署到docker容器

1、IDEA工具里面生成微服务jar包

image.png

2、编写Dockerfile

# 基础镜像使用java
FROM java:8
# 作者
MAINTAINER zzyy
# VOLUME 指定临时文件目录为/tmp,在主机/var/lib/docker目录下创建了一个临时文件并链接到容器的/tmp
VOLUME /tmp
# 将jar包添加到容器中并更名为zzyy_docker.jar
ADD docker_boot-0.0.1-SNAPSHOT.jar zzyy_docker.jar
# 运行jar包
RUN bash -c 'touch /zzyy_docker.jar'
ENTRYPOINT ["java","-jar","/zzyy_docker.jar"]
#暴露6001端口作为微服务
EXPOSE 6001

将微服务jar包和Dockerfile文件上传到同一个目录下/mydocker

image.png 3、构建镜像

image.png docker build -t zzyy_docker:1.6 . 打包镜像文件

4、运行容器

image.png 5、访问测试

image.png

4、Docker网络

是什么

docker不启动,默认网络情况

ens33

lo

virbr0

在CentOS7的安装过程中如果有选择相关虚拟化的的服务安装系统后,启动网卡时会发现有一个以网桥连接的私网地址的virbr0网卡(virbr0网卡:它还有一个固定的默认IP地址192.168.122.1),是做虚拟机网桥的使用的,其作用是为连接其上的虚机网卡提供 NAT访问外网的功能。

我们之前学习Linux安装,勾选安装系统的时候附带了libvirt服务才会生成的一个东西,如果不需要可以直接将libvirtd服务卸载, yum remove libvirt-libs.x86_64

docker启动后,网络情况

image.png 查看docker网络模式命令

image.png

常用基本命令

All命令

image.png

查看网络

docker network ls

查看网络源数据

docker network inspect XXX网络名字

删除网络

docker network rm XXX网络名字

案例

image.png

能干嘛

容器间的互联和通信以及端口映射 容器IP变动时候可以通过服务名直接网络通信而不受到影响

4.1 网格模式

总体介绍

image.png bridge模式:使用--network bridge指定,默认使用docker0 host模式:使用--network host指定 none模式:使用--network none指定 container模式:使用--network container:NAME或者容器ID指定

容器实例内默认网络IP生产规则

1 先启动两个ubuntu容器实例

image.png 2 docker inspect 容器ID or 容器名字

image.png

3 关闭u2实例,新建u3,查看ip变化

image.png

案例说明

bridge

Docker 服务默认会创建一个 docker0 网桥(其上有一个 docker0 内部接口),该桥接网络的名称为docker0,它在内核层连通了其他的物理或虚拟网卡,这就将所有容器和本地主机都放到同一个物理网络。Docker 默认指定了 docker0 接口 的 IP 地址和子网掩码,让主机和容器之间可以通过网桥相互通信。 查看 bridge 网络的详细信息,并通过 grep 获取名称项 docker network inspect bridge | grep name

image.png

1 Docker使用Linux桥接,在宿主机虚拟一个Docker容器网桥(docker0),Docker启动一个容器时会根据Docker网桥的网段分配给容器一个IP地址,称为Container-IP,同时Docker网桥是每个容器的默认网关。因为在同一宿主机内的容器都接入同一个网桥,这样容器之间就能够通过容器的Container-IP直接通信。

2 docker run 的时候,没有指定network的话默认使用的网桥模式就是bridge,使用的就是docker0。在宿主机ifconfig,就可以看到docker0和自己create的network(后面讲)eth0,eth1,eth2……代表网卡一,网卡二,网卡三……,lo代表127.0.0.1,即localhost,inet addr用来表示网卡的IP地址

3 网桥docker0创建一对对等虚拟设备接口一个叫veth,另一个叫eth0,成对匹配。

3.1 整个宿主机的网桥模式都是docker0,类似一个交换机有一堆接口,每个接口叫veth,在本地主机和容器内分别创建一个虚拟接口,并让他们彼此联通(这样一对接口叫veth pair);

3.2 每个容器实例内部也有一块网卡,每个接口叫eth0;

3.3 docker0上面的每个veth匹配某个容器实例内部的eth0,两两配对,一一匹配。

通过上述,将宿主机上的所有容器都连接到这个内部网络上,两个容器在同一个网络下,会从这个网关下各自拿到分配的ip,此时两个容器的网络是互通的。

image.png

docker run -d -p 8081:8080 --name tomcat81 billygoo/tomcat8-jdk8 docker run -d -p 8082:8080 --name tomcat82 billygoo/tomcat8-jdk8

image.png host

直接使用宿主机的 IP 地址与外界进行通信,不再需要额外进行NAT 转换。

容器将不会获得一个独立的Network Namespace, 而是和宿主机共用一个Network Namespace。容器将不会虚拟出自己的网卡而是使用宿主机的IP和端口。

image.png docker run -d -p 8083:8080 --network host --name tomcat83 billygoo/tomcat8-jdk8

image.png 问题: docke启动时总是遇见标题中的警告

原因: docker启动时指定--network=host或-net=host,如果还指定了-p映射端口,那这个时候就会有此警告,

并且通过-p设置的参数将不会起到任何作用,端口号会以主机端口号为主,重复时则递增。

解决: 解决的办法就是使用docker的其他网络模式,例如--network=bridge

docker run -d --network host --name tomcat83 billygoo/tomcat8-jdk8

image.png

没有设置-p的端口映射了,如何访问启动的tomcat83?? http://宿主机IP:8080/

在CentOS里面用默认的火狐浏览器访问容器内的tomcat83看到访问成功,因为此时容器的IP借用主机的,

所以容器共享宿主机网络IP,这样的好处是外部主机与容器可以直接通信。

none

在none模式下,并不为Docker容器进行任何网络配置。

也就是说,这个Docker容器没有网卡、IP、路由等信息,只有一个lo 需要我们自己为Docker容器添加网卡、配置IP等。

禁用网络功能,只有lo标识(就是127.0.0.1表示本地回环) docker run -d -p 8084:8080 --network none --name tomcat84 billygoo/tomcat8-jdk8

进入容器内部查看

image.png

容器外部查看

image.png

container

container⽹络模式

新建的容器和已经存在的一个容器共享一个网络ip配置而不是和宿主机共享。新创建的容器不会创建自己的网卡,配置自己的IP,而是和一个指定的容器共享IP、端口范围等。同样,两个容器除了网络方面,其他的如文件系统、进程列表等还是隔离的。

image.png docker run -d -p 8085:8080 --name tomcat85 billygoo/tomcat8-jdk8 docker run -d -p 8086:8080 --network container:tomcat85 --name tomcat86 billygoo/tomcat8-jdk8

image.png

Alpine操作系统是一个面向安全的轻型 Linux发行版 Alpine Linux 是一款独立的、非商业的通用 Linux 发行版,专为追求安全性、简单性和资源效率的用户而设计。 可能很多人没听说过这个 Linux 发行版本,但是经常用 Docker 的朋友可能都用过,因为他小,简单,安全而著称,所以作为基础镜像是非常好的一个选择,可谓是麻雀虽小但五脏俱全,镜像非常小巧,不到 6M的大小,所以特别适合容器打包。

docker run -it --name alpine1 alpine /bin/sh docker run -it --network container:alpine1 --name alpine2 alpine /bin/sh

image.png

image.png

自定义网络

image.png docker run -d -p 8081:8080 --name tomcat81 billygoo/tomcat8-jdk8 docker run -d -p 8082:8080 --name tomcat82 billygoo/tomcat8-jdk8

上述成功启动并用docker exec进入各自容器实例内部

image.png

image.png

自定义桥接网络,自定义网络默认使用的是桥接网络bridge

image.png 新建容器加入上一步新建的自定义网络 docker run -d -p 8081:8080 --network zzyy_network --name tomcat81 billygoo/tomcat8-jdk8 docker run -d -p 8082:8080 --network zzyy_network --name tomcat82 billygoo/tomcat8-jdk8

image.png 自定义网络本身就维护好了主机名和ip的对应关系(ip和域名都能通)

4.2 Docker平台架构

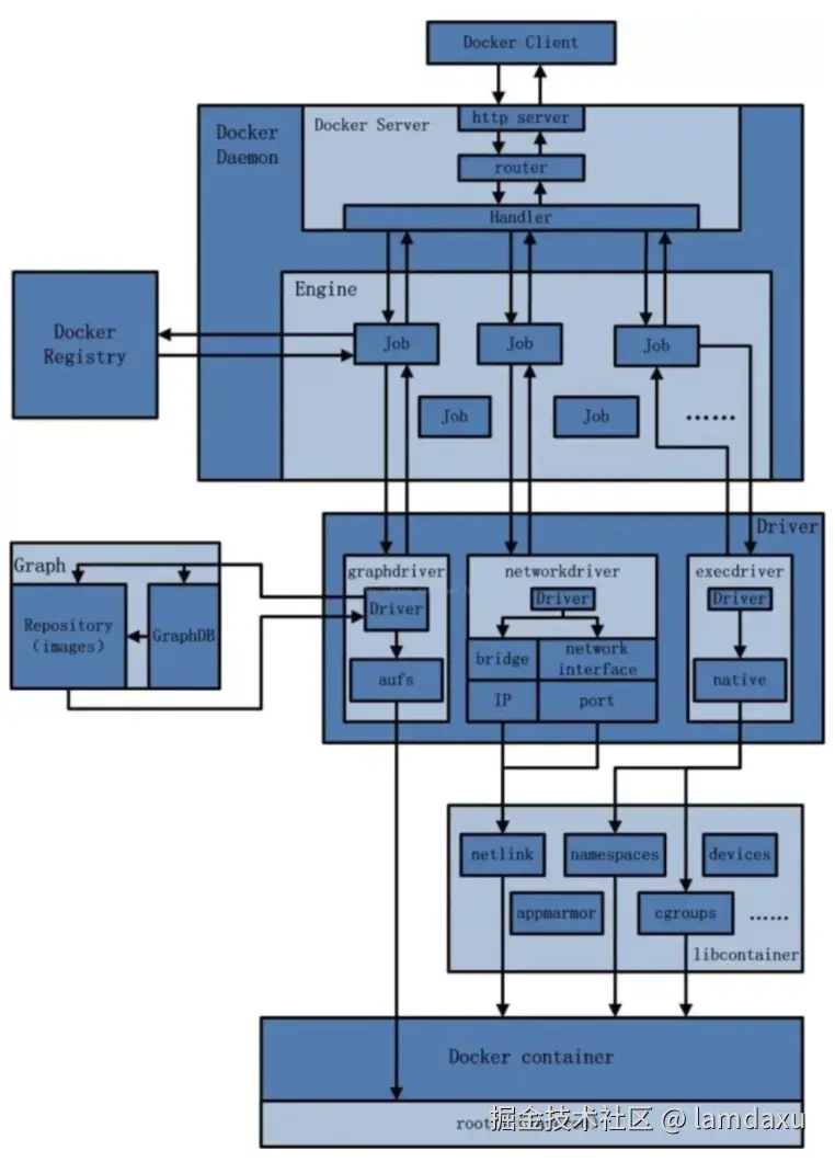
整体说明:

从其架构和运行流程来看,Docker 是一个 C/S 模式的架构,后端是一个松耦合架构,众多模块各司其职。

Docker 运行的基本流程为:

1 用户是使用 Docker Client 与 Docker Daemon 建立通信,并发送请求给后者。

2 Docker Daemon 作为 Docker 架构中的主体部分,首先提供 Docker Server 的功能使其可以接受 Docker Client 的请求。

3 Docker Engine 执行 Docker 内部的一系列工作,每一项工作都是以一个 Job 的形式的存在。

4 Job 的运行过程中,当需要容器镜像时,则从 Docker Registry 中下载镜像,并通过镜像管理驱动 Graph driver将下载镜像以Graph的形式存储。

5 当需要为 Docker 创建网络环境时,通过网络管理驱动 Network driver 创建并配置 Docker 容器网络环境。

6 当需要限制 Docker 容器运行资源或执行用户指令等操作时,则通过 Execdriver 来完成。

7 Libcontainer是一项独立的容器管理包,Network driver以及Exec driver都是通过Libcontainer来实现具体对容器进行的操作。

整体架构

image.png

5、Docker-Compose容器编排

Compose 是 Docker 公司推出的一个工具软件,可以管理多个 Docker 容器组成一个应用。你需要定义一个 YAML 格式的配置文件docker-compose.yml,写好多个容器之间的调用关系。然后,只要一个命令,就能同时启动/关闭这些容器 Docker-Compose是Docker官方的开源项目,负责实现对Docker容器集群的快速编排。

docker建议我们每一个容器中只运行一个服务,因为docker容器本身占用资源极少,所以最好是将每个服务单独的分割开来但是这样我们又面临了一个问题? 如果我需要同时部署好多个服务,难道要每个服务单独写Dockerfile然后在构建镜像,构建容器,这样累都累死了,所以docker官方给我们提供了docker-compose多服务部署的工具

例如要实现一个Web微服务项目,除了Web服务容器本身,往往还需要再加上后端的数据库mysql服务容器,redis服务器,注册中心eureka,甚至还包括负载均衡容器等等

Compose允许用户通过一个单独的docker-compose.yml模板文件(YAML 格式)来定义一组相关联的应用容器为一个项目(project)。

可以很容易地用一个配置文件定义一个多容器的应用,然后使用一条指令安装这个应用的所有依赖,完成构建。Docker-Compose 解决了容器与容器之间如何管理编排的问题。

docs.docker.com/compose/com… docs.docker.com/compose/ins…

curl -L "https://github.com/docker/compose/releases/download/1.29.2/docker-compose-$(uname -s)-$(uname -m)" -o /usr/local/bin/docker-compose
chmod +x /usr/local/bin/docker-compose
docker-compose --version

image.png

image.png

5.1 Compose核心概念

一文件docker-compose.yml

二要素 服务(service) 一个个应用容器实例,比如订单微服务、库存微服务、mysql容器、nginx容器或者redis容器

工程(project) 由一组关联的应用容器组成的一个完整业务单元,在 docker-compose.yml 文件中定义。

5.2 Compose使用的三个步骤

编写Dockerfile定义各个微服务应用并构建出对应的镜像文件

使用 docker-compose.yml 定义一个完整业务单元,安排好整体应用中的各个容器服务。

最后,执行docker-compose up命令 来启动并运行整个应用程序,完成一键部署上线

5.3 Compose常用命令

docker-compose -h                           # 查看帮助
docker-compose up                           # 启动所有docker-compose服务
docker-compose up -d                        # 启动所有docker-compose服务并后台运行
docker-compose down                         # 停止并删除容器、网络、卷、镜像。
docker-compose exec  yml里面的服务id                 # 进入容器实例内部  docker-compose exec docker-compose.yml文件中写的服务id /bin/bash
docker-compose ps                      # 展示当前docker-compose编排过的运行的所有容器
docker-compose top                     # 展示当前docker-compose编排过的容器进程
docker-compose logs  yml里面的服务id     # 查看容器输出日志
docker-compose config     # 检查配置
docker-compose config -q  # 检查配置,有问题才有输出
docker-compose restart   # 重启服务
docker-compose start     # 启动服务
docker-compose stop      # 停止服务

5.4 Compose编排微服务

改造升级微服务工程docker_boot

1、之前基础版

image.png

2、SQL建表建库

CREATE TABLE t_user (
id int(10) unsigned NOT NULL AUTO_INCREMENT,
username varchar(50) NOT NULL DEFAULT '' COMMENT '用户名',
password varchar(50) NOT NULL DEFAULT '' COMMENT '密码',
sex tinyint(4) NOT NULL DEFAULT '0' COMMENT '性别 0=女 1=男 ',
deleted tinyint(4) unsigned NOT NULL DEFAULT '0' COMMENT '删除标志,默认0不删除,1删除',
update_time timestamp NOT NULL DEFAULT CURRENT_TIMESTAMP ON UPDATE CURRENT_TIMESTAMP COMMENT '更新时间',
create_time timestamp NOT NULL DEFAULT CURRENT_TIMESTAMP COMMENT '创建时间',
PRIMARY KEY (id)
) ENGINE=InnoDB AUTO_INCREMENT=1 DEFAULT CHARSET=utf8 COMMENT='用户表'

3、修改pom

<?xml version="1.0" encoding="UTF-8"?>
<project xmlns="http://maven.apache.org/POM/4.0.0" xmlns:xsi="http://www.w3.org/2001/XMLSchema-instance"
         xsi:schemaLocation="http://maven.apache.org/POM/4.0.0 https://maven.apache.org/xsd/maven-4.0.0.xsd">
    <modelVersion>4.0.0</modelVersion>
    <parent>
        <groupId>org.springframework.boot</groupId>
        <artifactId>spring-boot-starter-parent</artifactId>
        <version>2.5.6</version>
        <!--<version>2.3.10.RELEASE</version>-->
        <relativePath/> <!-- lookup parent from repository -->
    </parent>

    <groupId>com.atguigu.docker</groupId>
    <artifactId>docker_boot</artifactId>
    <version>0.0.1-SNAPSHOT</version>

    <properties>
        <project.build.sourceEncoding>UTF-8</project.build.sourceEncoding>
        <maven.compiler.source>1.8</maven.compiler.source>
        <maven.compiler.target>1.8</maven.compiler.target>
        <junit.version>4.12</junit.version>
        <log4j.version>1.2.17</log4j.version>
        <lombok.version>1.16.18</lombok.version>
        <mysql.version>5.1.47</mysql.version>
        <druid.version>1.1.16</druid.version>
        <mapper.version>4.1.5</mapper.version>
        <mybatis.spring.boot.version>1.3.0</mybatis.spring.boot.version>
    </properties>

    <dependencies>
        <!--guava Google 开源的 Guava 中自带的布隆过滤器-->
        <dependency>
            <groupId>com.google.guava</groupId>
            <artifactId>guava</artifactId>
            <version>23.0</version>
        </dependency>
        <!-- redisson -->
        <dependency>
            <groupId>org.redisson</groupId>
            <artifactId>redisson</artifactId>
            <version>3.13.4</version>
        </dependency>
        <!--SpringBoot通用依赖模块-->
        <dependency>
            <groupId>org.springframework.boot</groupId>
            <artifactId>spring-boot-starter-web</artifactId>
        </dependency>
        <dependency>
            <groupId>org.springframework.boot</groupId>
            <artifactId>spring-boot-starter-actuator</artifactId>
        </dependency>
        <!--swagger2-->
        <dependency>
            <groupId>io.springfox</groupId>
            <artifactId>springfox-swagger2</artifactId>
            <version>2.9.2</version>
        </dependency>
        <dependency>
            <groupId>io.springfox</groupId>
            <artifactId>springfox-swagger-ui</artifactId>
            <version>2.9.2</version>
        </dependency>
        <!--SpringBoot与Redis整合依赖-->
        <dependency>
            <groupId>org.springframework.boot</groupId>
            <artifactId>spring-boot-starter-data-redis</artifactId>
        </dependency>
        <!--springCache-->
        <dependency>
            <groupId>org.springframework.boot</groupId>
            <artifactId>spring-boot-starter-cache</artifactId>
        </dependency>
        <!--springCache连接池依赖包-->
        <dependency>
            <groupId>org.apache.commons</groupId>
            <artifactId>commons-pool2</artifactId>
        </dependency>
        <!-- jedis -->
        <dependency>
            <groupId>redis.clients</groupId>
            <artifactId>jedis</artifactId>
            <version>3.1.0</version>
        </dependency>
        <!--Mysql数据库驱动-->
        <dependency>
            <groupId>mysql</groupId>
            <artifactId>mysql-connector-java</artifactId>
            <version>5.1.47</version>
        </dependency>
        <!--SpringBoot集成druid连接池-->
        <dependency>
            <groupId>com.alibaba</groupId>
            <artifactId>druid-spring-boot-starter</artifactId>
            <version>1.1.10</version>
        </dependency>
        <dependency>
            <groupId>com.alibaba</groupId>
            <artifactId>druid</artifactId>
            <version>${druid.version}</version>
        </dependency>
        <!--mybatis和springboot整合-->
        <dependency>
            <groupId>org.mybatis.spring.boot</groupId>
            <artifactId>mybatis-spring-boot-starter</artifactId>
            <version>${mybatis.spring.boot.version}</version>
        </dependency>
        <!-- 添加springboot对amqp的支持 -->
        <dependency>
            <groupId>org.springframework.boot</groupId>
            <artifactId>spring-boot-starter-amqp</artifactId>
        </dependency>
        <dependency>
            <groupId>commons-codec</groupId>
            <artifactId>commons-codec</artifactId>
            <version>1.10</version>
        </dependency>
        <!--通用基础配置junit/devtools/test/log4j/lombok/hutool-->
        <!--hutool-->
        <dependency>
            <groupId>cn.hutool</groupId>
            <artifactId>hutool-all</artifactId>
            <version>5.2.3</version>
        </dependency>
        <dependency>
            <groupId>junit</groupId>
            <artifactId>junit</artifactId>
            <version>${junit.version}</version>
        </dependency>
        <dependency>
            <groupId>org.springframework.boot</groupId>
            <artifactId>spring-boot-devtools</artifactId>
            <scope>runtime</scope>
            <optional>true</optional>
        </dependency>
        <dependency>
            <groupId>org.springframework.boot</groupId>
            <artifactId>spring-boot-starter-test</artifactId>
            <scope>test</scope>
        </dependency>
        <dependency>
            <groupId>log4j</groupId>
            <artifactId>log4j</artifactId>
            <version>${log4j.version}</version>
        </dependency>
        <dependency>
            <groupId>org.projectlombok</groupId>
            <artifactId>lombok</artifactId>
            <version>${lombok.version}</version>
            <optional>true</optional>
        </dependency>
        <!--persistence-->
        <dependency>
            <groupId>javax.persistence</groupId>
            <artifactId>persistence-api</artifactId>
            <version>1.0.2</version>
        </dependency>
        <!--通用Mapper-->
        <dependency>
            <groupId>tk.mybatis</groupId>
            <artifactId>mapper</artifactId>
            <version>${mapper.version}</version>
        </dependency>
    </dependencies>

    <build>
        <plugins>
            <plugin>
                <groupId>org.springframework.boot</groupId>
                <artifactId>spring-boot-maven-plugin</artifactId>
            </plugin>
            <plugin>
                <groupId>org.apache.maven.plugins</groupId>
                <artifactId>maven-resources-plugin</artifactId>
                <version>3.1.0</version>
            </plugin>
        </plugins>
    </build>

</project>

4、改yaml

server.port=6001
# ========================alibaba.druid相关配置=====================
spring.datasource.type=com.alibaba.druid.pool.DruidDataSource
spring.datasource.driver-class-name=com.mysql.jdbc.Driver
spring.datasource.url=jdbc:mysql://192.168.111.169:3306/db2021?useUnicode=true&characterEncoding=utf-8&useSSL=false
spring.datasource.username=root
spring.datasource.password=123456
spring.datasource.druid.test-while-idle=false
# ========================redis相关配置=====================
spring.redis.database=0
spring.redis.host=192.168.111.169
spring.redis.port=6379
spring.redis.password=
spring.redis.lettuce.pool.max-active=8
spring.redis.lettuce.pool.max-wait=-1ms
spring.redis.lettuce.pool.max-idle=8
spring.redis.lettuce.pool.min-idle=0
# ========================mybatis相关配置===================
mybatis.mapper-locations=classpath:mapper/*.xml
mybatis.type-aliases-package=com.atguigu.docker.entities
# ========================swagger=====================
spring.swagger2.enabled=true

5、主启动类

package com.atguigu.docker;

import org.springframework.boot.SpringApplication;
import org.springframework.boot.autoconfigure.SpringBootApplication;
import tk.mybatis.spring.annotation.MapperScan;

@SpringBootApplication
@MapperScan("com.atguigu.docker.mapper") //import tk.mybatis.spring.annotation.MapperScan;
public class DockerBootApplication
{
    public static void main(String[] args)
    {
        SpringApplication.run(DockerBootApplication.class, args);
    }

}

6、业务类

config配置类

RedisConfig

package com.atguigu.docker.config;

import lombok.extern.slf4j.Slf4j;
import org.springframework.context.annotation.Bean;
import org.springframework.context.annotation.Configuration;
import org.springframework.data.redis.connection.lettuce.LettuceConnectionFactory;
import org.springframework.data.redis.core.RedisTemplate;
import org.springframework.data.redis.serializer.GenericJackson2JsonRedisSerializer;
import org.springframework.data.redis.serializer.StringRedisSerializer;

import java.io.Serializable;

/**
 * @auther zzyy
 * @create 2021-10-27 17:19
 */

@Configuration
@Slf4j
public class RedisConfig
{
    /**
     * @param lettuceConnectionFactory
     * @return
     *
     * redis序列化的工具配置类,下面这个请一定开启配置
     * 127.0.0.1:6379> keys *
     * 1) "ord:102"  序列化过
     * 2) "\xac\xed\x00\x05t\x00\aord:102"   野生,没有序列化过
     */
    @Bean
    public RedisTemplate<String,Serializable> redisTemplate(LettuceConnectionFactory lettuceConnectionFactory)
    {
        RedisTemplate<String,Serializable> redisTemplate = new RedisTemplate<>();

        redisTemplate.setConnectionFactory(lettuceConnectionFactory);
        //设置key序列化方式string
        redisTemplate.setKeySerializer(new StringRedisSerializer());
        //设置value的序列化方式json
        redisTemplate.setValueSerializer(new GenericJackson2JsonRedisSerializer());

        redisTemplate.setHashKeySerializer(new StringRedisSerializer());
        redisTemplate.setHashValueSerializer(new GenericJackson2JsonRedisSerializer());

        redisTemplate.afterPropertiesSet();

        return redisTemplate;
    }

}

SwaggerConfig

package com.atguigu.docker.config;

import org.springframework.beans.factory.annotation.Value;
import org.springframework.context.annotation.Bean;
import org.springframework.context.annotation.Configuration;
import springfox.documentation.builders.ApiInfoBuilder;
import springfox.documentation.builders.PathSelectors;
import springfox.documentation.builders.RequestHandlerSelectors;
import springfox.documentation.service.ApiInfo;
import springfox.documentation.spi.DocumentationType;
import springfox.documentation.spring.web.plugins.Docket;
import springfox.documentation.swagger2.annotations.EnableSwagger2;

import java.text.SimpleDateFormat;
import java.util.Date;

/**
 * @auther zzyy
 * @create 2021-05-01 16:18
 */
@Configuration
@EnableSwagger2
public class SwaggerConfig
{
    @Value("${spring.swagger2.enabled}")
    private Boolean enabled;

    @Bean
    public Docket createRestApi() {
        return new Docket(DocumentationType.SWAGGER_2)
                .apiInfo(apiInfo())
                .enable(enabled)
                .select()
                .apis(RequestHandlerSelectors.basePackage("com.atguigu.docker")) //你自己的package
                .paths(PathSelectors.any())
                .build();
    }

    public ApiInfo apiInfo() {
        return new ApiInfoBuilder()
                .title("尚硅谷Java大厂技术"+"\t"+new SimpleDateFormat("yyyy-MM-dd").format(new Date()))
                .description("docker-compose")
                .version("1.0")
                .termsOfServiceUrl("https://www.atguigu.com/")
                .build();
    }
}

新建entity

User

package com.atguigu.docker.entities;

import javax.persistence.Column;
import javax.persistence.GeneratedValue;
import javax.persistence.Id;
import javax.persistence.Table;
import java.util.Date;

@Table(name = "t_user")
public class User
{
    @Id
    @GeneratedValue(generator = "JDBC")
    private Integer id;

    /**
     * 用户名
     */
    private String username;

    /**
     * 密码
     */
    private String password;

    /**
     * 性别 0=女 1=男 
     */
    private Byte sex;

    /**
     * 删除标志,默认0不删除,1删除
     */
    private Byte deleted;

    /**
     * 更新时间
     */
    @Column(name = "update_time")
    private Date updateTime;

    /**
     * 创建时间
     */
    @Column(name = "create_time")
    private Date createTime;

    /**
     * @return id
     */
    public Integer getId() {
        return id;
    }

    /**
     * @param id
     */
    public void setId(Integer id) {
        this.id = id;
    }

    /**
     * 获取用户名
     *
     * @return username - 用户名
     */
    public String getUsername() {
        return username;
    }

    /**
     * 设置用户名
     *
     * @param username 用户名
     */
    public void setUsername(String username) {
        this.username = username;
    }

    /**
     * 获取密码
     *
     * @return password - 密码
     */
    public String getPassword() {
        return password;
    }

    /**
     * 设置密码
     *
     * @param password 密码
     */
    public void setPassword(String password) {
        this.password = password;
    }

    /**
     * 获取性别 0=女 1=男 
     *
     * @return sex - 性别 0=女 1=男 
     */
    public Byte getSex() {
        return sex;
    }

    /**
     * 设置性别 0=女 1=男 
     *
     * @param sex 性别 0=女 1=男 
     */
    public void setSex(Byte sex) {
        this.sex = sex;
    }

    /**
     * 获取删除标志,默认0不删除,1删除
     *
     * @return deleted - 删除标志,默认0不删除,1删除
     */
    public Byte getDeleted() {
        return deleted;
    }

    /**
     * 设置删除标志,默认0不删除,1删除
     *
     * @param deleted 删除标志,默认0不删除,1删除
     */
    public void setDeleted(Byte deleted) {
        this.deleted = deleted;
    }

    /**
     * 获取更新时间
     *
     * @return update_time - 更新时间
     */
    public Date getUpdateTime() {
        return updateTime;
    }

    /**
     * 设置更新时间
     *
     * @param updateTime 更新时间
     */
    public void setUpdateTime(Date updateTime) {
        this.updateTime = updateTime;
    }

    /**
     * 获取创建时间
     *
     * @return create_time - 创建时间
     */
    public Date getCreateTime() {
        return createTime;
    }

    /**
     * 设置创建时间
     *
     * @param createTime 创建时间
     */
    public void setCreateTime(Date createTime) {
        this.createTime = createTime;
    }
}
 

UserDTO

package com.atguigu.docker.entities;

import io.swagger.annotations.ApiModel;
import io.swagger.annotations.ApiModelProperty;
import lombok.AllArgsConstructor;
import lombok.Data;
import lombok.NoArgsConstructor;

import java.io.Serializable;
import java.util.Date;

@NoArgsConstructor
@AllArgsConstructor
@Data
@ApiModel(value = "用户信息")
public class UserDTO implements Serializable
{
    @ApiModelProperty(value = "用户ID")
    private Integer id;

    @ApiModelProperty(value = "用户名")
    private String username;

    @ApiModelProperty(value = "密码")
    private String password;

    @ApiModelProperty(value = "性别 0=女 1=男 ")
    private Byte sex;

    @ApiModelProperty(value = "删除标志,默认0不删除,1删除")
    private Byte deleted;

    @ApiModelProperty(value = "更新时间")
    private Date updateTime;

    @ApiModelProperty(value = "创建时间")
    private Date createTime;

    /**
     * @return id
     */
    public Integer getId() {
        return id;
    }

    /**
     * @param id
     */
    public void setId(Integer id) {
        this.id = id;
    }

    /**
     * 获取用户名
     *
     * @return username - 用户名
     */
    public String getUsername() {
        return username;
    }

    /**
     * 设置用户名
     *
     * @param username 用户名
     */
    public void setUsername(String username) {
        this.username = username;
    }

    /**
     * 获取密码
     *
     * @return password - 密码
     */
    public String getPassword() {
        return password;
    }

    /**
     * 设置密码
     *
     * @param password 密码
     */
    public void setPassword(String password) {
        this.password = password;
    }

    /**
     * 获取性别 0=女 1=男 
     *
     * @return sex - 性别 0=女 1=男 
     */
    public Byte getSex() {
        return sex;
    }

    /**
     * 设置性别 0=女 1=男 
     *
     * @param sex 性别 0=女 1=男 
     */
    public void setSex(Byte sex) {
        this.sex = sex;
    }

    /**
     * 获取删除标志,默认0不删除,1删除
     *
     * @return deleted - 删除标志,默认0不删除,1删除
     */
    public Byte getDeleted() {
        return deleted;
    }

    /**
     * 设置删除标志,默认0不删除,1删除
     *
     * @param deleted 删除标志,默认0不删除,1删除
     */
    public void setDeleted(Byte deleted) {
        this.deleted = deleted;
    }

    /**
     * 获取更新时间
     *
     * @return update_time - 更新时间
     */
    public Date getUpdateTime() {
        return updateTime;
    }

    /**
     * 设置更新时间
     *
     * @param updateTime 更新时间
     */
    public void setUpdateTime(Date updateTime) {
        this.updateTime = updateTime;
    }

    /**
     * 获取创建时间
     *
     * @return create_time - 创建时间
     */
    public Date getCreateTime() {
        return createTime;
    }

    /**
     * 设置创建时间
     *
     * @param createTime 创建时间
     */
    public void setCreateTime(Date createTime) {
        this.createTime = createTime;
    }

    @Override
    public String toString() {
        return "User{" +
                "id=" + id +
                ", username='" + username + '\'' +
                ", password='" + password + '\'' +
                ", sex=" + sex +
                '}';
    }
}

新建接口UserMapper

package com.atguigu.docker.mapper;

import com.atguigu.docker.entities.User;
import tk.mybatis.mapper.common.Mapper;

public interface UserMapper extends Mapper<User> {
}

src\main\resources路径下新建mapper文件夹并新增UserMapper.xml

<?xml version="1.0" encoding="UTF-8"?>
<!DOCTYPE mapper PUBLIC "-//mybatis.org//DTD Mapper 3.0//EN" "http://mybatis.org/dtd/mybatis-3-mapper.dtd">
<mapper namespace="com.atguigu.docker.mapper.UserMapper">
  <resultMap id="BaseResultMap" type="com.atguigu.docker.entities.User">
    <!--
      WARNING - @mbg.generated
    -->
    <id column="id" jdbcType="INTEGER" property="id" />
    <result column="username" jdbcType="VARCHAR" property="username" />
    <result column="password" jdbcType="VARCHAR" property="password" />
    <result column="sex" jdbcType="TINYINT" property="sex" />
    <result column="deleted" jdbcType="TINYINT" property="deleted" />
    <result column="update_time" jdbcType="TIMESTAMP" property="updateTime" />
    <result column="create_time" jdbcType="TIMESTAMP" property="createTime" />
  </resultMap>
</mapper>
 

新建service

package com.atguigu.docker.service;

import com.atguigu.docker.entities.User;
import com.atguigu.docker.mapper.UserMapper;
import lombok.extern.slf4j.Slf4j;
import org.slf4j.Logger;
import org.slf4j.LoggerFactory;
import org.springframework.beans.factory.annotation.Autowired;
import org.springframework.data.redis.core.RedisTemplate;
import org.springframework.data.redis.core.ValueOperations;
import org.springframework.stereotype.Service;
import org.springframework.web.bind.annotation.PathVariable;

import javax.annotation.Resource;
import java.util.concurrent.TimeUnit;

/**
 * @auther zzyy
 * @create 2021-05-01 14:58
 */
@Service
@Slf4j
public class UserService {

    public static final String CACHE_KEY_USER = "user:";

    @Resource
    private UserMapper userMapper;
    @Resource
    private RedisTemplate redisTemplate;

    /**
     * addUser
     * @param user
     */
    public void addUser(User user)
    {
        //1 先插入mysql并成功
        int i = userMapper.insertSelective(user);

        if(i > 0)
        {
            //2 需要再次查询一下mysql将数据捞回来并ok
            user = userMapper.selectByPrimaryKey(user.getId());
            //3 将捞出来的user存进redis,完成新增功能的数据一致性。
            String key = CACHE_KEY_USER+user.getId();
            redisTemplate.opsForValue().set(key,user);
        }
    }

    /**
     * findUserById
     * @param id
     * @return
     */
    public User findUserById(Integer id)
    {
        User user = null;
        String key = CACHE_KEY_USER+id;

        //1 先从redis里面查询,如果有直接返回结果,如果没有再去查询mysql
        user = (User) redisTemplate.opsForValue().get(key);

        if(user == null)
        {
            //2 redis里面无,继续查询mysql
            user = userMapper.selectByPrimaryKey(id);
            if(user == null)
            {
                //3.1 redis+mysql 都无数据
                //你具体细化,防止多次穿透,我们规定,记录下导致穿透的这个key回写redis
                return user;
            }else{
                //3.2 mysql有,需要将数据写回redis,保证下一次的缓存命中率
                redisTemplate.opsForValue().set(key,user);
            }
        }
        return user;
    }
}

新建controller

package com.atguigu.docker.controller;

import cn.hutool.core.util.IdUtil;
import cn.hutool.core.util.ReferenceUtil;
import com.atguigu.docker.entities.User;
import com.atguigu.docker.entities.UserDTO;
import com.atguigu.docker.service.UserService;
import io.swagger.annotations.Api;
import io.swagger.annotations.ApiOperation;
import io.swagger.models.auth.In;
import lombok.extern.slf4j.Slf4j;
import org.springframework.beans.BeanUtils;
import org.springframework.beans.factory.annotation.Autowired;
import org.springframework.web.bind.annotation.*;

import javax.annotation.Resource;
import java.util.Random;

/**
 * @auther zzyy
 * @create 2021-05-01 15:02
 */
@Api(description = "用户User接口")
@RestController
@Slf4j
public class UserController
{
    @Resource
    private UserService userService;

    @ApiOperation("数据库新增3条记录")
    @RequestMapping(value = "/user/add",method = RequestMethod.POST)
    public void addUser()
    {
        for (int i = 1; i <=3; i++) {
            User user = new User();

            user.setUsername("zzyy"+i);
            user.setPassword(IdUtil.simpleUUID().substring(0,6));
            user.setSex((byte) new Random().nextInt(2));

            userService.addUser(user);
        }
    }

    @ApiOperation("删除1条记录")
    @RequestMapping(value = "/user/delete/{id}",method = RequestMethod.POST)
    public void deleteUser(@PathVariable Integer id)
    {
        userService.deleteUser(id);
    }

    @ApiOperation("修改1条记录")
    @RequestMapping(value = "/user/update",method = RequestMethod.POST)
    public void updateUser(@RequestBody UserDTO userDTO)
    {
        User user = new User();
        BeanUtils.copyProperties(userDTO,user);
        userService.updateUser(user);
    }

    @ApiOperation("查询1条记录")
    @RequestMapping(value = "/user/find/{id}",method = RequestMethod.GET)
    public User findUserById(@PathVariable Integer id)
    {
        return userService.findUserById2(id);
    }
}
 

mvn package命令将微服务形成新的jar包并上传到Linux服务器/mydocker目录下

# 基础镜像使用java
FROM java:8
# 作者
MAINTAINER zzyy
# VOLUME 指定临时文件目录为/tmp,在主机/var/lib/docker目录下创建了一个临时文件并链接到容器的/tmp
VOLUME /tmp
# 将jar包添加到容器中并更名为zzyy_docker.jar
ADD docker_boot-0.0.1-SNAPSHOT.jar zzyy_docker.jar
# 运行jar包
RUN bash -c 'touch /zzyy_docker.jar'
ENTRYPOINT ["java","-jar","/zzyy_docker.jar"]
#暴露6001端口作为微服务
EXPOSE 6001

docker build -t zzyy_docker:1.6 .

不使用Compose

单独的mysql容器实例 新建mysql容器实例

docker run -p 3306:3306 --name mysql57 --privileged=true -v /zzyyuse/mysql/conf:/etc/mysql/conf.d -v /zzyyuse/mysql/logs:/logs -v /zzyyuse/mysql/data:/var/lib/mysql -e MYSQL_ROOT_PASSWORD=123456 -d mysql:5.7

进入mysql容器实例并新建库db2021+新建表t_user

docker exec -it mysql57 /bin/bash
mysql -uroot -p
create database db2021;
use db2021;
CREATE TABLE `t_user` (
  `id` INT(10) UNSIGNED NOT NULL AUTO_INCREMENT,
  `username` VARCHAR(50) NOT NULL DEFAULT '' COMMENT '用户名',
  `password` VARCHAR(50) NOT NULL DEFAULT '' COMMENT '密码',
  `sex` TINYINT(4) NOT NULL DEFAULT '0' COMMENT '性别 0=女 1=男 ',
  `deleted` TINYINT(4) UNSIGNED NOT NULL DEFAULT '0' COMMENT '删除标志,默认0不删除,1删除',
  `update_time` TIMESTAMP NOT NULL DEFAULT CURRENT_TIMESTAMP ON UPDATE CURRENT_TIMESTAMP COMMENT '更新时间',
  `create_time` TIMESTAMP NOT NULL DEFAULT CURRENT_TIMESTAMP COMMENT '创建时间',
  PRIMARY KEY (`id`)
) ENGINE=INNODB AUTO_INCREMENT=1 DEFAULT CHARSET=utf8mb4 COMMENT='用户表';

单独的redis容器实例

docker run  -p 6379:6379 --name redis608 --privileged=true -v /app/redis/redis.conf:/etc/redis/redis.conf -v /app/redis/data:/data -d redis:6.0.8 redis-server /etc/redis/redis.conf

微服务工程 docker run -d -p 6001:6001 zzyy_docker:1.6

三个容器实例启动成功

image.png

调用swagger测试 http://localhost:你的微服务端口/swagger-ui.html#/

使用Compose

编写docker-compose.yml文件

version: "3"
 
services:
  microService:
    image: zzyy_docker:1.6
    container_name: ms01
    ports:
      - "6001:6001"
    volumes:
      - /app/microService:/data
    networks: 
      - atguigu_net 
    depends_on: 
      - redis
      - mysql
 
  redis:
    image: redis:6.0.8
    ports:
      - "6379:6379"
    volumes:
      - /app/redis/redis.conf:/etc/redis/redis.conf
      - /app/redis/data:/data
    networks: 
      - atguigu_net
    command: redis-server /etc/redis/redis.conf
 
  mysql:
    image: mysql:5.7
    environment:
      MYSQL_ROOT_PASSWORD: '123456'
      MYSQL_ALLOW_EMPTY_PASSWORD: 'no'
      MYSQL_DATABASE: 'db2021'
      MYSQL_USER: 'zzyy'
      MYSQL_PASSWORD: 'zzyy123'
    ports:
       - "3306:3306"
    volumes:
       - /app/mysql/db:/var/lib/mysql
       - /app/mysql/conf/my.cnf:/etc/my.cnf
       - /app/mysql/init:/docker-entrypoint-initdb.d
    networks:
      - atguigu_net
    command: --default-authentication-plugin=mysql_native_password #解决外部无法访问
 
networks: 
   atguigu_net: 
 

第二次修改微服务工程docker_boot 写yaml,通过域名访问

server.port=6001

# ========================alibaba.druid相关配置=====================
spring.datasource.type=com.alibaba.druid.pool.DruidDataSource
spring.datasource.driver-class-name=com.mysql.jdbc.Driver
#spring.datasource.url=jdbc:mysql://192.168.111.169:3306/db2021?useUnicode=true&characterEncoding=utf-8&useSSL=false
spring.datasource.url=jdbc:mysql://mysql:3306/db2021?useUnicode=true&characterEncoding=utf-8&useSSL=false
spring.datasource.username=root
spring.datasource.password=123456
spring.datasource.druid.test-while-idle=false

# ========================redis相关配置=====================
spring.redis.database=0
#spring.redis.host=192.168.111.169
spring.redis.host=redis
spring.redis.port=6379
spring.redis.password=
spring.redis.lettuce.pool.max-active=8
spring.redis.lettuce.pool.max-wait=-1ms
spring.redis.lettuce.pool.max-idle=8
spring.redis.lettuce.pool.min-idle=0

# ========================mybatis相关配置===================
mybatis.mapper-locations=classpath:mapper/*.xml
mybatis.type-aliases-package=com.atguigu.docker.entities

# ========================swagger=====================
spring.swagger2.enabled=true

mvn package命令将微服务形成新的jar包并上传到Linux服务器/mydocker目录下

编写DockerFile

# 基础镜像使用java
FROM java:8
# 作者
MAINTAINER zzyy
# VOLUME 指定临时文件目录为/tmp,在主机/var/lib/docker目录下创建了一个临时文件并链接到容器的/tmp
VOLUME /tmp
# 将jar包添加到容器中并更名为zzyy_docker.jar
ADD docker_boot-0.0.1-SNAPSHOT.jar zzyy_docker.jar
# 运行jar包
RUN bash -c 'touch /zzyy_docker.jar'
ENTRYPOINT ["java","-jar","/zzyy_docker.jar"]
#暴露6001端口作为微服务
EXPOSE 6001

docker build -t zzyy_docker:1.6 .

执行 docker-compose up或者执行 docker-compose up -d

image.png

进入mysql容器实例并新建库db2021+新建表t_user

docker exec -it 容器实例id /bin/bash
mysql -uroot -p
create database db2021;
use db2021;
CREATE TABLE t_user (
id INT(10) UNSIGNED NOT NULL AUTO_INCREMENT,
username VARCHAR(50) NOT NULL DEFAULT '' COMMENT '用户名',
password VARCHAR(50) NOT NULL DEFAULT '' COMMENT '密码',
sex TINYINT(4) NOT NULL DEFAULT '0' COMMENT '性别 0=女 1=男 ',
deleted TINYINT(4) UNSIGNED NOT NULL DEFAULT '0' COMMENT '删除标志,默认0不删除,1删除',
update_time TIMESTAMP NOT NULL DEFAULT CURRENT_TIMESTAMP ON UPDATE CURRENT_TIMESTAMP COMMENT '更新时间',
create_time TIMESTAMP NOT NULL DEFAULT CURRENT_TIMESTAMP COMMENT '创建时间',
PRIMARY KEY (id)
) ENGINE=INNODB AUTO_INCREMENT=1 DEFAULT CHARSET=utf8mb4 COMMENT='用户表';
Compose常用命令
docker-compose -h                           # 查看帮助
docker-compose up                           # 启动所有docker-compose服务
docker-compose up -d                        # 启动所有docker-compose服务并后台运行
docker-compose down                         # 停止并删除容器、网络、卷、镜像。
docker-compose exec  yml里面的服务id                 # 进入容器实例内部  docker-compose exec docker-compose.yml文件中写的服务id /bin/bash
docker-compose ps                      # 展示当前docker-compose编排过的运行的所有容器
docker-compose top                     # 展示当前docker-compose编排过的容器进程
 
docker-compose logs  yml里面的服务id     # 查看容器输出日志
dokcer-compose config     # 检查配置
dokcer-compose config -q  # 检查配置,有问题才有输出
docker-compose restart   # 重启服务
docker-compose start     # 启动服务
docker-compose stop      # 停止服务

image.png