临近毕业答辩不知道如何准备?AI帮你提前练习

165 阅读4分钟

盲审顺利通过,接下来要面对的毕业答辩,可能让你心生压力,不知如何应对?尤其是对于那些缺乏经验的同学而言,面对答辩委员会的专家,不禁会感到无从下手。专家会提问什么样的问题?这些问题是否会涉及研究的深度、理论基础,或者具体的技术细节?焦虑的情绪很容易上涌,甚至让你在答辩时出现紧张结巴的现象,脑海中一片空白,无法有效表达自己的研究成果。

可以借助人工智能(AI)来化解这种困境!AI不仅可以帮助你提前预测专家可能会问到的问题,还能够根据你的论文内容,提供定制化的答题策略。它能够分析你的研究亮点,提出与之相关的深层次问题,并指导你如何构建清晰、流畅的回答。此外,AI还能模拟答辩场景,为你提供反复练习的机会,帮助你适应面对众多专家的紧张气氛,从而增强你的自信心。

现在就用AI来加油助力,让你的毕业答辩之路更加顺畅!

 

1.让AI模拟答辩专家,模拟答辩现场

以DeepSeek为例,输入prompt“你是一位答辩专家,你将要对一名学生的毕业答辩进行提问,论文题目为xxxx,请你根据ta的论文进行模拟答辩” ,并上传论文文档。(以一篇已发表论文为例)

图片1.png人工智能(AI)能够基于论文的内容深入挖掘并提出相关问题,这些问题不仅限于研究的背景和意义,还可以涵盖具体采用的技术手段、研究过程中遇到的困难、以及论文中存在的不足之处等多个方面。这样的方式有效避免了问题的模板化与套路化,使得答辩过程更加灵活和多样化。同时,借助AI的个性化定制功能,能够针对不同论文的独特性和创新点,为每位研究者量身打造独特的答辩问题。

 

 

2.问题不会解答?AI帮你想出完美答案

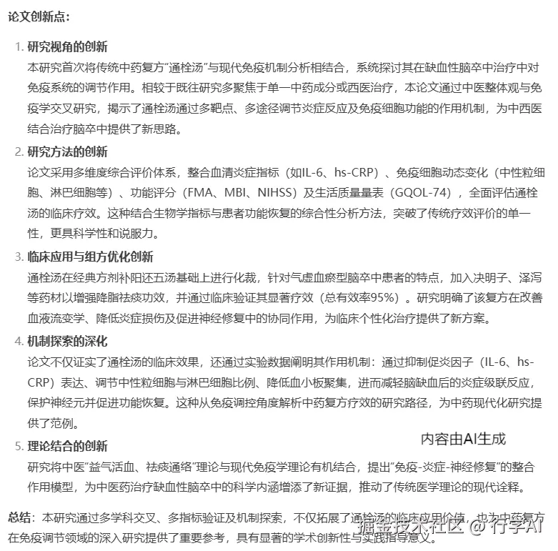
问题不会解答,担心自己的回答不够严谨?让AI助力完善回答。输入prompt“你是一位即将答辩的毕业生,你要对老师的问题做具体回答,答辩问 题如下:xxxxxxxx,请你根据论文进行回答”, 并上传论文文档,以“阐述本文创新点”为问题。

图片2.png人工智能(AI)不仅能够系统地梳理出该文章的各项创新点,且条理分明,清晰易懂。这一过程从多个研究维度展开,首先分析了研究视角的独特性,强调了这一研究相较于以往研究所带来的新思路和新的观察角度。接着探讨了研究方法的创新性。在此基础上,AI进一步分析了组方优化的过程。深入探索了研究机制的内涵。将所有研究成果与相关理论进行了结合,形成了一个清晰而系统的解答思路,帮助提问者更好地把握文章的核心内容。

 

3.被问到无法回答的问题?AI教你这样说*

被专家问到论文bug不知如何回答?被问到不会的问题只会说“对不起”?AI帮你实现体面致歉。

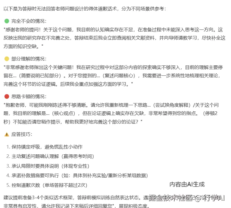
输入prompt“你是一位即将答辩的毕业生,你无法回答出老师的问题,请你给出道歉话术”****

图片3.pngAI的回答首先分出了不同场景,对于掌握程度不同的问题,生成不同的回答,同时点出应答技巧,从话术到神态、肢体动作均有提及,全方面护航答辩过程。****


AI能够根据学生的具体需求和知识水平,提供个性化的答辩练习,针对性地强化弱项。AI可以即时分析学生的回答,提供有关逻辑、内容和表达方面的反馈,帮助学生及时调整和改进。AI可以生成丰富多样的问题,涵盖不同的领域和难度,帮助学生提前适应各种答辩场景。AI可以通过语音识别和自然语言处理技术,模拟真实的答辩场景,为学生提供身临其境的练习体验。学生可以随时进行模拟答辩,无需依赖教师或同学的时间安排,灵活高效。AI能够记录学生的表现,分析其进步情况,帮助学生更好地了解自己的学习轨迹。通过反复练习,学生可以在无压力的环境中练习,从而逐渐克服答辩时的紧张情绪。