Deepseek 这么厉害,普通人怎么用好它?

276 阅读9分钟

AI 学习内容,持续更新,欢迎关注~

本文系作者 [架构精进之路] 原创,著作权归作者所有,未经授权禁止任何形式的转载、抄袭或盗用,违者必究。

最近,Deepseek 的风头可谓是一时无两,相关消息一波接着一波。

它强大的能力让人惊叹不已,写代码、做翻译、生成文案……简直无所不能!不少小伙伴跃跃欲试,却又担心自己不是程序员、不会写代码,用不好这么“高大上”的工具。

许多之前不了解 AI 的人,都开始纷纷入坑。

DeepSeek 功能强大,但普通人如何才能充分利用其 AI 能力呢?

别担心!今天就来给大家支招,普通人也能轻松玩转Deepseek,让它成为你的得力助手!

一、Deepseek 比你想象的更“亲民”

你以为Deepseek只是程序员的专属工具?那就大错特错啦!

DeepSeek 的强大之处在于其多功能性和易用性。 无需复杂的编程知识,只需简单几步,就能体验 AI 的魅力。

和 AI 打交道的核心关键在于“沟通”。

AI 就像是一个被蒙住眼睛的天才,它懂很多,但无法直接感知这个世界。只有通过我们的描述,它才能理解现实世界的样子。就像跟从未见过大海的人描述海浪声,简单一句 “哗啦哗啦”,对方可能联想到下雨声;若描述为 “像是无数巨大的丝绸在空中抖动”,画面感瞬间截然不同。

与 AI 交流同样需要这种 “描述力”,**提示词(Prompt)**就是我们与 AI 沟通的 “表达能力”。

这如同学习一门新语言,需不断练习才能提升。即便强大如 DeepSeek,若我们表达不清需求,它也只能给出模糊答案。

二、Deepseek 也存在不容忽视的问题

还有一点特别重要,AI 的“幻觉”问题,这个应用时候不容忽视。

它如同博学却偶尔不自觉 “脑补” 的朋友,可能自信满满地编造不存在的数据,关联不相关的信息,或生成看似合理实则错误的内容。因此,我们必须时刻保持警惕,成为 AI 幻觉的 “执剑人”。

简而言之,**AI 是一个强大的工具,但工具的使用效果取决于使用者的能力。**我们需通过不断练习提升与 AI 的沟通能力,同时警惕 “幻觉” 陷阱,才能真正发挥 AI 的价值。

三、应用 Deepseek 的N种技巧

那么,如何用好这个“AI 神器”呢?给大家分享几个技巧。

3.1 提问模版

以往与 ChatGPT 这类指令模型对话时,我们常使用复杂的提示词模板。但 DeepSeek 不同,它更像善于思考的伙伴,简单清晰的表达反而效果更佳。强烈推荐 “四步提问法”:背景 + 任务 + 要求 + 补充。例如:

【背景】我是一家新开的咖啡馆店主;

【任务】需要一份开业促销方案;

【要求】预算 1 万元内,主要面向大学生群体;

【补充】我们店铺位于大学城,主打精品咖啡。

这种提问方式的优势在于:

背景信息帮助 AI 了解您的处境;

具体任务明确您的需求;

限制条件点明关键要求;

补充说明增添重要细节。

如此提问,能让 DeepSeek 更好地理解需求,避免理解偏差或回答跑题,就像与聪明的朋友交谈,把情况说清楚,就能得到更有针对性的建议

记住,与 DeepSeek 对话,无需过多花哨技巧,保持简单清晰才是关键。它推理能力强,只要需求明确,就能理解意图并给出满意回答。

错误示范:

提问:“写一个店铺开业促销的方案”

这样的提问过于简略,缺乏关键信息。

正确示范:

提问:“我是一家新开的咖啡馆店主,需要一份开业促销方案。预算 1 万元内,主要面向大学生群体。我们店铺位于大学城,主打精品咖啡。”

明确的信息让 AI 能生成更贴合需求的方案。

3.2 分解复杂任务

由于上下文和模型能力等因素,AI 在处理复杂任务时容易 “偷懒”,此时就需要我们拆解任务

以撰写 “远程办公的未来发展” 文章为例,教您如何一步步引导 AI 完成高质量写作:

  • 第一步:让 AI 列出大纲

  • 示例:“我想写一篇关于‘远程办公的未来发展’的文章,请你帮我列出一个详细的大纲,包含引言、3 - 4 个主要论点,以及结论部分。每个主要论点下需要包含 2 - 3 个具体的小节。”

  • 第二步:依据大纲完善第一部分内容

  • 示例:“基于上面的大纲,请帮我详细展开引言部分。需要包含以下几点:远程办公的现状介绍、为什么这个话题现在很重要、文章将要讨论的主要方向。请用生动的例子和数据支持,语言要流畅自然。”

  • 第三步:让 AI 根据大纲分批输出内容

  • 示例:“请继续完成大纲中的第一个主要论点部分。请确保内容与引言自然衔接,并且要有具体的案例支持。每个小节建议 300 - 400 字左右,注意段落之间的过渡。如果涉及数据,请明确标注来源。”

  • 第四步:让 AI 检查错误,核对信息

  • 示例:“请仔细阅读整篇文章,重点检查:

    1)文章中提到的数据和事实是否准确;

    2)各部分之间的逻辑关系是否通顺;

    3)是否存在前后矛盾的观点;

    4)专业术语使用是否准确。

    如发现问题,请具体指出并给出修改建议。”

  • 第五步:让 AI 阅读生成文章并进行优化

  • 示例:“请从以下几个方面优化这篇文章:

    1)增加文章的可读性,使用更生动的类比和例子;

    2)优化段落之间的过渡,使文章更流畅;

    3)检查并改进文章的语言表达,避免重复和冗长;

    4)适当添加一些新的见解或观点,使文章更有深度。

    请逐段进行修改,并说明每处修改的原因。”

3.3 尝试连续提问

使用 AI 时,不要期望它一次性完成完美内容,可以尝试将其视为博学但经验不足的实习生。知识储备丰富,但需要您的引导才能交出满意答卷。

前面提到的咖啡店开业方案,第一版往往难以完全符合需求,需通过连续提问来不断优化。

假设 DeepSeek 生成的第一版方案未突出 “大学生” 目标客群,可这样继续对话:

“方案的整体框架不错,但我觉得还可以更贴近大学生群体。能否从以下几个方面优化:

1. 如何根据大学生的学习、社交需求设计店内空间?

2. 考虑到学生的消费能力,怎么设计更有吸引力的价格策略?

3. 能否结合期末季、社团活动等校园节点设计营销活动?”

若修改后的方案仍不完善,可继续提问:

“方案更有针对性了,不过我觉得在这些方面还可以再细化:

1. 能否加入一些适合学生群体的会员积分制度?

2. 如何利用社交媒体吸引年轻客群?

3. 考虑到学生群体的作息特点,营业时间是否需要调整?”

这个过程如同头脑风暴,每一轮对话都让方案更完善,关键点在于:

1. 保持耐心,不急于求成;

2. 给出明确的优化方向;

3. 循序渐进,逐一改进;

4. 及时总结归纳,确保方向正确。

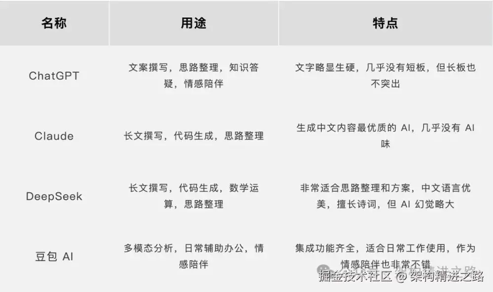
3.4 对比不同 AI

每个 AI 都有独特特点,如同性格各异的选手,了解它们的特长,才能让其在合适的岗位发挥最大效能。

DeepSeek R1 就像思维缜密的战略顾问,接到任务后会全方位深入思考,不仅完成要求内容,还会主动补充可能被忽略的细节,尤其在方案规划方面,总能给出令人惊喜的完整思路。

然而,在文学创作时,它可能过于热情,喜欢堆砌华丽修饰语,影响文章整体效果。此时,文字简洁优雅、更具文学性的 Claude 就能派上用场。

根据任务性质选择最合适的 AI,往往能事半功倍。以下为您列举常见 AI 的用途和特点:

四、总结

最后,使用Deepseek的小贴士如下**:**

  • 描述清晰: 尽量清晰地描述你的需求,这样Deepseek才能更好地理解你的意图,提供更精准的服务。

  • 尝试不同指令: 不要局限于一种表达方式,尝试用不同的指令与Deepseek互动,你会发现它更多的可能性。

  • 保持耐心: Deepseek还在不断学习和进化中,有时可能会出现一些小误差,请保持耐心,给它一些时间和鼓励。

Deepseek的出现,为我们打开了一扇通往未来的大门。它不仅仅是工具,更是我们的伙伴,帮助我们更好地学习、工作和生活。

让我们一起拥抱AI,探索更多可能性,创造更美好的未来!

后续 AI 学习内容,持续更新,欢迎关注~

·END·

希望今天的讲解对大家有所帮助,谢谢!

Thanks for reading!

作者:架构精进之路,十年研发风雨路,大厂架构师,CSDN 博客专家,专注架构技术沉淀学习及分享,职业与认知升级,坚持分享接地气儿的干货文章,期待与你一起成长。
关注并私信我回复“01”,送你一份程序员成长进阶大礼包,欢迎勾搭。