Apollo 动态配置的原理是怎么样的呢?

725 阅读3分钟

首先Apollo整体架构主要就是config service(提供给客户端读取和推送的功能),Admin Service(提供给服务端配置修改,发布的功能)

然后他们是多实例部署的,会注册到注册中心Eureka。

客户端会先通过注册中心获取config service 和 admin service 服务地址。然后去访问对应的服务

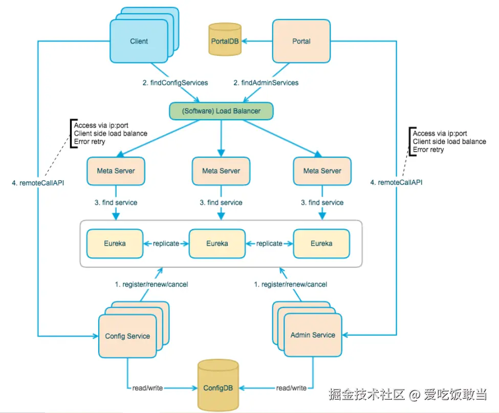
:::tips 1.1 各模块职责

  • 上图简要描述了Apollo的总体设计,我们可以从下往上看:
  • Config Service提供配置的读取、推送等功能,服务对象是Apollo客户端
  • Admin Service提供配置的修改、发布等功能,服务对象是Apollo Portal(管理界面)
  • Eureka提供服务注册和发现,为了简单起见,目前Eureka在部署时和Config Service是在一个JVM进程中
  • Config Service和Admin Service都是多实例、无状态部署,所以需要将自己注册到Eureka中并保持心跳
  • 在Eureka之上架了一层Meta Server用于封装Eureka的服务发现接口
  • Client通过域名访问Meta Server获取Confifig Service服务列表(IP+Port),而后直接通过IP+Port访问服务,同时在Client侧会做load balance、错误重试
  • Portal通过域名访问Meta Server获取Admin Service服务列表(IP+Port),而后直接通过IP+Port访问服务,同时在Portal侧会做load balance、错误重试

为了简化部署,我们实际上会把Config Service、Eureka和Meta Server三个逻辑角色部署在同一个JVM进程中

1.2 分步执行流程

  • Apollo启动后,Config/Admin Service会自动注册到Eureka服务注册中心,并定期发送保活心跳。
  • Apollo Client和Portal管理端通过配置的Meta Server的域名地址经由Software Load Balancer(软件负载均衡器)进行负载均衡后分配到某一个Meta Server
  • Meta Server从Eureka获取Config Service和Admin Service的服务信息,相当于是一个Eureka Client
  • Meta Server获取Config Service和Admin Service(IP+Port)失败后会进行重试

获取到正确的Config Service和Admin Service的服务信息后,Apollo Client通过Config Service为应用提供配置获取、实时更新等功能;Apollo Portal管理端通过Admin Service提供配置新增、修改、发布等功能

:::

配置发布的原理是什么呢?

首先 config service 会有一个线程定时的扫表,判断有没有配置更新。如果有配置更新,会通知客户端配置更新。

客户端获取改变的 app cluster namespace , 然后获取最新的配置信息。

以上是客户端和服务端保持一个长连接, 客户端自己也会有相关的设计,会定时的从阿波罗进行拉去最新的配置。

这是一个备用机制,为了防止推送机制失效导致配置不更新

客户端定时拉取会上报本地版本,所以一般情况下,对于定时拉取的操作,服务端都会返回304 - Not Modified

定时频率默认为每5分钟拉取一次,客户端也可以通过在运行时指定System Property: apollo.refreshInterval 来覆盖,单位为分钟