申请单制作流程

101 阅读4分钟

1、添加CP- PID变更申请类和属性:

名称:CP-PID变更流程申请单(com.forehope_elec.CPPIDChangeAppForm);

2、添加生命周期模板:

名称:FHEC_CP_PID_Change_Lifecycle;

3、添加对象初始化规则:

名称:FHEC_CP_PID_Change_App_Form;

4、添加工作流模板:

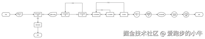
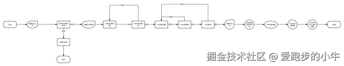
名称:CP-PID变更流程;

工作流模板:

tapd_66267653_base64_1744252707_604.jpg

5、添加表:FHEC_CP_PID_CHANGE_XMLOBJECT,具体表字段如下;

属性名称字段中文名称英文名称属性类型字段大小UI控件备注
pboRefString30保存升级请求,页面不展示
erpChangeNumberERP ECN编号Erp Change NumberString50自动生成,生成规则:PECN + 7位流水码
erpEffectivityDateERP生效日期Erp Effectivity DateString50自动生成,生成规则:yyyyMMdd
pidNumberPID 编号Pid NumberString50发起变更的PID Number
customCode客户三码Custom CodeString30
lotType批次类型Lot TypeString30
changeReason变更原因Change ReasonString300
contentBeforeChange变更前内容Content Before ChangeString300
contentAfterChange变更后内容Content After ChangeString300
additionalAttachment附件Additional AttachmentAttachmentInfo附件属性无需添加表字段
remark备注RemarkString300

1.利用上述信息通过申请单生成工具生成相关代码,将代码放到项目中。

特别注意 :

  • 如果有附件类型的private AttachmentInfo需要手动改成下面代码。
 // 附件
@WebFormAttribute(
       label = @ResourceBundleKey(
             resourceBundle = "ext.fhec.workflow.cp.resource.PidChangeRequestFormResource",
             key = PidChangeRequestFormResource.    ADDITIONAL_ATTACHMENT),
       createGui = GuiComponentType.FILE_UPLOADER,
       editGui = GuiComponentType.FILE_UPLOADER,
       viewGui = GuiComponentType.TEXT
)
private AttachmentInfo additionalAttachment = new AttachmentInfo();
  • 生成的jsp依赖可能缺少,需要从其他jsp文件中获取

image.png

2.有两个文件CpPidChangeAppFormCreateConfig和CpPidChangeAppFromWorkflowTemplate需要自己创建。

2.1.CpPidChangeAppFormCreateConfig创建时需要注意

image.png

image.png

2.2 CpPidChangeAppFromWorkflowTemplate创建时需要注意

image.png

image.png

image.png

3.表单信息页面,在这里面设置 codebase/netmarkets/jsp/ext/fhec/promotion/processFormInfo.jsp image.png

<%
        break;
    case TypeAttributeConstant.FHEC_CP_PSNO_CHANGE_APP_FORM: // CP PSNO变更申请单
%>
<jsp:forward page="../cp/promotion/activity/CPPsNoChangeAppFormAppFormView.jsp"/>

4.config、templte和javabean都要在配置文件配置

5.发起申请单Delegate中 示例(CreatePidChangeRequestFormAppFormProcessorDelegate.java)

需要注意storeXmlObject方法,在保存已有的对象的时候,可能需要先查出来再保存

                //先查出来数据再存
                CpPidXmlObject cpPidXmlObject = (CpPidXmlObject) xmlObj;
                String string = cpPidXmlObject.getIdentifier().toString().split(":")[1];
                XmlObjectStoreManager storeManager = XWorksHelper.getXmlObjectStoreManager();
                CpPidXmlObject cpPidXmlObject1 = (CpPidXmlObject) storeManager.load(new XmlObjectIdentifier(CpPidXmlObject.class.getName(), Long.parseLong(string)));

                cpPidXmlObject1.setPackingType(cpPidXmlObject.getPackingType());
                cpPidXmlObject1.setGrossDieQty(cpPidXmlObject.getGrossDieQty());
                cpPidXmlObject1.setPackageSize(cpPidXmlObject.getPackageSize());
                cpPidXmlObject1.setFabName(cpPidXmlObject.getFabName());
                cpPidXmlObject1.setDiePart(cpPidXmlObject.getDiePart());
                cpPidXmlObject1.setStorageType(cpPidXmlObject.getStorageType());

                cpPidXmlObject1.setProductFeature(cpPidXmlObject.getProductFeature());

                cpPidXmlObject1.setRouting(cpPidXmlObject.getRouting());

                HashMap<String, ArrayList<String>> text = clientData.getText();
                String deviceGroup = String.valueOf(text.get("deviceGroup"));
                cpPidXmlObject1.setDeviceGroup(deviceGroup);
                cpPidXmlObject1.setCreateReason(cpPidXmlObject.getCreateReason());
                cpPidXmlObject1.setRemark(cpPidXmlObject.getRemark());

                AppFormBean = this.getXmlObjectStoreManager().save(cpPidXmlObject1, StoreOptions.SaveOption.APPEND_AND_UPDATE);

6.在提交Delegate中,示例(EditPidChangeRequestFormAppFormProcessorDelegate.java)

需要修改copyAttributes方法,这个方法的作用是,把对象发生变化的字段赋值到原有对象上,如果不配置,会修改不成功

CpPidXmlObject cpPidXmlObject = null;
PidChangeRequestFormAppFormBean pidChangeRequestFormAppFormBean = null;
XmlObjectAttributeCollection attributeCollection = null;
if (xmlObjectFromWeb instanceof CpPidXmlObject) {
    cpPidXmlObject = (CpPidXmlObject) xmlObjectFromWeb;
    attributeCollection = XmlObjectAttributeConfigUtil.getCpPidXmlObjectAttr(clientData, cpPidXmlObject);

    // 非附件类型属性集合
    List<String> nonAttachmentAttributes = attributeCollection.getNonAttchmentAttributes();
    if (CollectionUtils.isNotEmpty(nonAttachmentAttributes)) {
        String[] attributeNames = nonAttachmentAttributes.toArray(new String[0]);
        AttributeUtils.copyAttributes(xmlObjectFromWeb, xmlObjectInDatabase, attributeNames);
    }

    // 附件类型属性集合
    List<String> attachmentAttributes = attributeCollection.getAttchmentAttributes();
    if (CollectionUtils.isNotEmpty(attachmentAttributes)) {
        String[] newAttachmentAttributes = attachmentAttributes.toArray(new String[0]);
        this.handleAttachment(clientData, xmlObjectFromWeb, xmlObjectInDatabase,
                newAttachmentAttributes);
    }

7.发起申请单的jsp中,展示已有的对象信息,用EDIT(需要传 xmlObjectOid ),展示新建的用CREATE

例子:codebase/netmarkets/jsp/ext/fhec/cp/promotion/create/PidChangeRequestFormAppForm.jsp

获取对象

CpPid cpPid = (CpPid) PersistenceUtil.getPersistableByReferenceString(oid);
List<XmlObject> xmlObjects = PackageCodeHelper.getModuleXmlObject(cpPid, CpPidXmlObject.CP_PID_FORM_BEAN_ID);
if (xmlObjects != null && xmlObjects.size() > 0) {
    cpPidXmlObject = (CpPidXmlObject) xmlObjects.get(0);
    pidCreatexmlObjectOid = cpPidXmlObject.getIdentifier().toString();
}

CREATE模式


<%--PID变更基本信息--%>
<jsp:include
        page="${mvc:getComponentURL('ext.fhec.workflow.cp.builder.PidChangeRequestFormAppFormAttributePanelBuilder')}">
    <jsp:param name="operationType" value="CREATE"/>
    <jsp:param name="oid" value="<%=oid%>"/>
    <jsp:param name="contextObjectClassName" value="ext.fhec.workflow.cp.bean.PidChangeRequestFormAppFormBean"/>
    <jsp:param name="componentId"
               value="ext.fhec.workflow.cp.builder.PidChangeRequestFormAppFormAttributePanelBuilder "/>
    <jsp:param name="layoutForView" value="<%=pidChangeLayout%>"/>
</jsp:include>

EDIT模式


<%--PID基础信息--%>
<jsp:include page="${mvc:getComponentURL('ext.fhec.workflow.cp.builder.CpPidCreateAppFormAttributePanelBuilder')}">
    <jsp:param name="operationType" value="EDIT"/>
    <jsp:param name="contextObjectClassName" value="ext.fhec.cp.bean.CpPidXmlObject"/>
    <jsp:param name="xmlObjectOid" value="<%=pidCreatexmlObjectOid%>"/>
    <jsp:param name="layoutForView" value="<%=cpPidCreateAppFormLayout%>"/>
    <jsp:param name="componentId" value="ext.fhec.workflow.cp.builder.CpPidCreateAppFormAttributePanelBuilder"/>
</jsp:include>

8.通过点击按钮创建申请单参考codebase/netmarkets/jsp/ext/fhec/cp/promotion/create/initCpChangeAppForm.jsp

  • 注意:在jsp页面上可以通过,获取到网址上的oid
Object oid = commandBean.getActionOid().getRefObject();

9.panelBuilder中想展示非本页的对象,可以用这个方法


@Override
public Object buildComponentData(ComponentConfig config, ComponentParams params) throws Exception {
    NmHelperBean helperBean = ((JcaComponentParams) params).getHelperBean();
    NmCommandBean nmCommandBean = helperBean.getNmCommandBean();
    ObjectGuiComponentBuildContext buildContext = this.createObjectGuiComponentBuildContext(params);
    buildContext.setComponentConfig(config);
    this.prepareGuiComponentBuildContext(params, buildContext);
    this.preBuildAttributePanelData(config, params, buildContext);

    String cpPidXmlObject = nmCommandBean.getTextParameter("oid");
    String operationType = nmCommandBean.getTextParameter("operationType");
    //如果是VIEW或EDIT,我就不展示
    if (operationType.equals("VIEW") || operationType.equals("EDIT")) {
        Object componentData = this.buildAttributePanelData(config, params, buildContext);
        return componentData;
    }
    if (StringUtils.isEmpty(cpPidXmlObject)) {
        Object componentData = this.buildAttributePanelData(config, params, buildContext);
        return componentData;
    }

    XmlSearchCriteria<CpPidXmlObject> criteria = new BaseXmlSearchCriteria<>(CpPidXmlObject.class);
    criteria.addFilter(new ColumnFilter("pboRef", Operators.EQUAL, cpPidXmlObject));
    List<XmlObject> search = XWorksHelper.getXmlObjectStoreManager().search(criteria, StoreOptions.LoadOption.ONLY_ROOT);
    PidChangeRequestFormAppFormBean pidChangeRequestFormAppFormBean = new PidChangeRequestFormAppFormBean();
    if (!search.isEmpty()) {
        CpPidXmlObject cpPidXmlObject1 = (CpPidXmlObject) search.get(0);

        // 自动生成ERP ECN编号,生成规则:PECN + 7位流水码
        String nextSeq = DBUtil.getNextSequence("PECN" + "1");
        DecimalFormat seqNumberFormat = new DecimalFormat("0000000");
        String serialNumber = seqNumberFormat.format(Long.parseLong(nextSeq));
        pidChangeRequestFormAppFormBean.setErpChangeNumber(serialNumber);

        // 自动Erp Effectivity Date,生成规则:yyyyMMdd
        DateFormat dateFormat = new SimpleDateFormat("yyyyMMdd");
        String dateStr = dateFormat.format(new Date());
        pidChangeRequestFormAppFormBean.setErpEffectivityDate(dateStr);

        // 设置PidNumber
        pidChangeRequestFormAppFormBean.setPidNumber(cpPidXmlObject1.getPidNumber());

        // 设置LotType
        pidChangeRequestFormAppFormBean.setLotType(cpPidXmlObject1.getLotType());

        //设置客户码
        pidChangeRequestFormAppFormBean.setCustomCode(cpPidXmlObject1.getCustomerCode());

    }
   //构建展示数据
    buildContext.setContextObject(pidChangeRequestFormAppFormBean);
    Object componentData = this.buildAttributePanelData(config, params, buildContext);
    return componentData;
}
  1. panelbuilder中的大坑,用申请单工具生成的panelbuilder

    1.group1Attributes默认为空

 String[] group1Attributes = {
          "erpChangeNumber","erpEffectivityDate",
"customCode","lotType",
"changeReason","contentBeforeChange",
"contentAfterChange","remark",
   };

2.没有这个语句,panel肯定展示不出来

panel.addComponent(group1);

注意:开发中遇到的问题

@ActivityNodeDef(
        nodeId = "F1T3_PROCESS_PE_AUDIT", // 任务节点ID,在工作流任务的说明中
        name = @ResourceBundleKey,
        phaseName = "F1T3_PROCESS_PE_AUDIT", // 流程节点名称,和上面的流程节点定义对应起来
        description = "F1T3_PROCESS_PE_AUDIT", // 代码描述,相当于注释
        enableApplicationForm = true, // 是否需要启用表单
        applicationFormJspPath = "/netmarkets/jsp/ext/fhec/ft/promotion/activity/FTBakingProcedureInformationApplicationFormAppFormView.jsp", // 任务页面使用的jsp
        customizedTaskTab = @CustomizedTaskTab(
                enabled = true, // 流程页面配置,相当于任务表格模板
               ` tabs = {
                        @TaskTab(name = "taskDetailsDetails", label = @ResourceBundleKey(resourceBundle = "ext.fhec.workflow.promotion.resource.PromotionLayoutResource", key = "WORKITEM_TASKDETAILSDETAILS_DESCRIPTION"),
                                actions = {
                                        @ActionComponent(objectType = "workitem", name = "attributes"),
                                        @ActionComponent(objectType = "workitem", name = "taskDetailExtendedFrame")
                                },
                                pboActions = {@ActionComponent(objectType = "promotionRequest", name = "edit")}
                        ),
                        @TaskTab(name = "taskDetailsAdhoc", label = @ResourceBundleKey(resourceBundle = "wt.workflow.worklist.worklistResource", key = "object.taskDetailsAdhoc.description"),`
                                actions = {@ActionComponent(objectType = "workitem", name = "adhocActivities")}
                        ),
                })

)
String F1T3_PROCESS_PE_AUDIT = "F1T3_PROCESS_PE_AUDIT"; // 该常量仅用于承载Annotation,并没有任何实际用途

这段代码中的

customizedTaskTab = @CustomizedTaskTab( enabled = true, // 流程页面配置,相当于任务表格模板 `

tabs = { @TaskTab(name = "taskDetailsDetails", label = @ResourceBundleKey(resourceBundle = "ext.fhec.workflow.promotion.resource.PromotionLayoutResource", key = "WORKITEM_TASKDETAILSDETAILS_DESCRIPTION"), actions = { @ActionComponent(objectType = "workitem", name = "attributes"), @ActionComponent(objectType = "workitem", name = "taskDetailExtendedFrame") }, pboActions = {@ActionComponent(objectType = "promotionRequest", name = "edit")} ), @TaskTab(name = "taskDetailsAdhoc", label = @ResourceBundleKey(resourceBundle = "wt.workflow.worklist.worklistResource", key = "object.taskDetailsAdhoc.description"),` actions = {@ActionComponent(objectType = "workitem", name = "adhocActivities")} ), })

是固定的 不要随便修改,会报2025-06-27 09:35:22,299 ERROR [ajp-nio-127.0.0.1-8010-exec-7] com.ptc.xworks.workflow.builders.ExtendedWorkflowTaskPageTabDelegate wcadmin - Cannot get NmAction by workitem.a