AI视频第14课—太赞了!用DeepSeek+即梦3.0,AI古诗词赛道提示词打造大揭秘?(详细教程)

817 阅读6分钟

AI一年人间十年。

大家好,我是沐言,一个用AI重塑生产力的前鹅厂失业程序员。

每天分享副业拆解、AI视频拆解、个人认知成长,感兴趣的朋友可以一起交流。

今日分享

上一篇文章我们详细拆解了AI制作古诗词赛道的玩法,相信跟着文章的步骤去实操,一定也能做出来NB的AI视频。

66 条作品涨粉35w+?用DeepSeek+即梦3.0+剪映,AI制作古诗词赛道,橱窗带货节节高(教程)

但是,提示词这里,不少朋友有些疑问?没有加入我们的"AI视频训练营"就没法使用我们打造的智能体;

今天也是给大家分享一些干货,讲一讲AI制作古诗词提示词是怎么一步步打造出来的。

案例拆解

使用的工具:

  • 腾讯元宝(DeepSeek模型)

整个制作过程分为如下几步:

  • 使用DeepSeek生成初版提示词

  • 生成主体人物

  • 仿写文生图画面提示词

  • 剪映剪辑

第一步 使用DeepSeek生成初版提示词

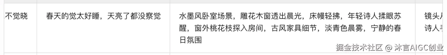
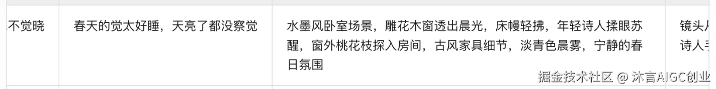
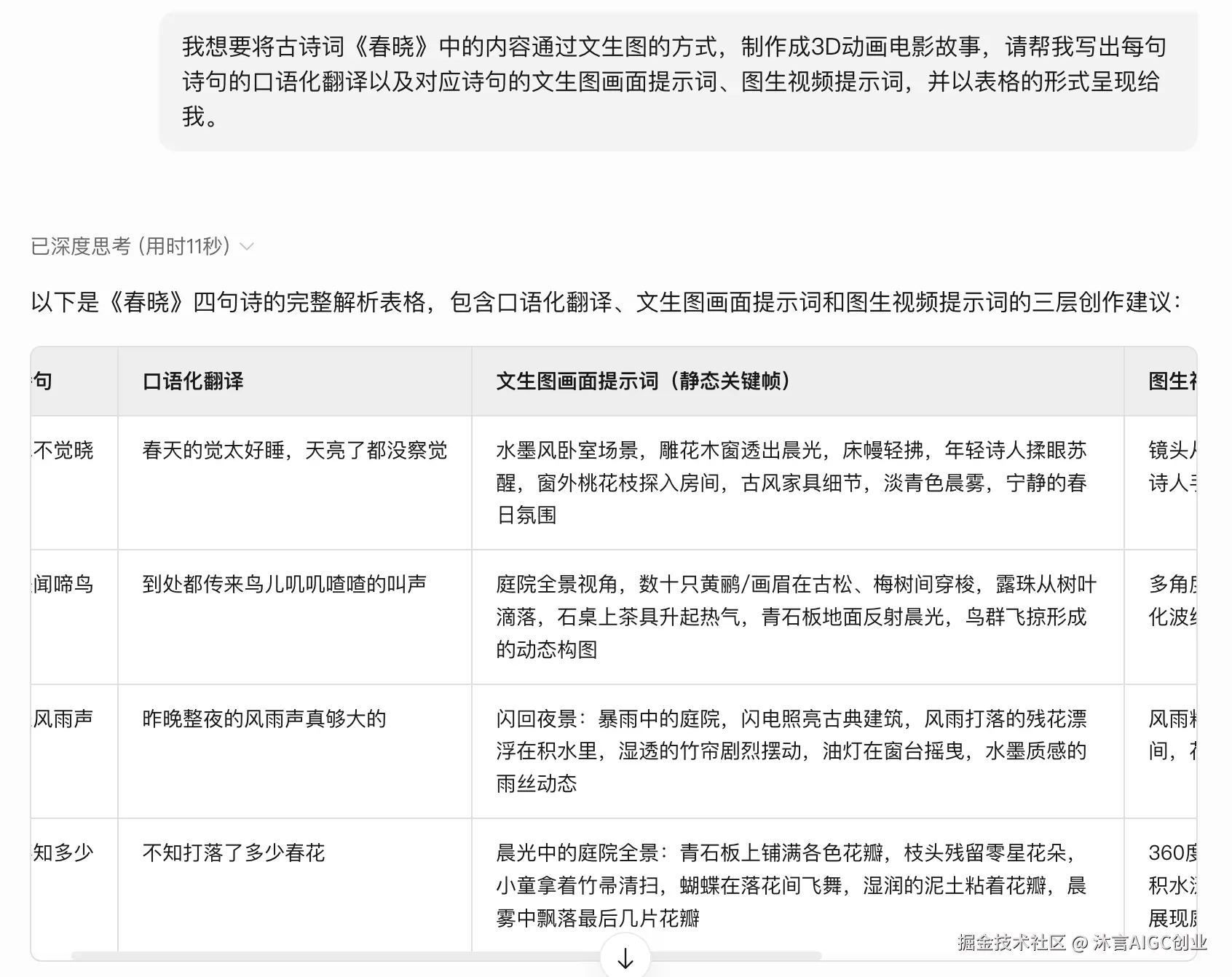
这里我们还是以“春晓”这首古诗为例,先让DeepSeek帮我们生成初版提示词,提示词如下:

我想要将古诗词《春晓》中的内容通过文生图的方式,制作成3D动画电影故事,请帮我写出每句诗句的口语化翻译以及对应诗句的文生图画面提示词、图生视频提示词,并以表格的形式呈现给我。

可以看到,我们通过AI很快就是能帮我们得到一个初版提示词,即便是初版提示词但它也远超自己的想象能写出来的提示词了(不得不感叹AI的强大)。

我们仔细推敲“文生图画面提示词”,其实会发现提示词中缺少主体。如果你对提示词结构不了解、不经常写提示,到这里你肯定又犯难了。

接下来我们搞定主体人物。

第二步 生成主体人物

如果让大家自己思考去写出人物提示词,我相信 90% 的人都写不好的。其实我们不用自己想,因为我相信你肯定不是第一个吃螃蟹的人,因此直接找对标账号的人物就可以了,下面就是我找的:

我们直接让Deekseep帮我们提取人物提示词,提示词如下:

我们提示主体关键描述,去掉其它不相关的:

粉色汉服小女孩,双髻发型,簪花发饰,大眼睛明亮有神,卡通渲染(3D anime style),柔和的腮红,天真烂漫的表情

到此为止主角也就搞定了。

第三步 将人物主体融入到图片提示词中

我们先手动将前面生成的“人物主体”和“春眠不觉晓”的图画面提示词进行整合成一条完整的提示词。

整合后的如下:

粉色汉服小女孩,双髻发型,簪花发饰,大眼睛明亮有神,卡通渲染(3D anime style),柔和的腮红,天真烂漫的表情,水墨风卧室场景,雕花木窗透出晨光,床幔轻拂,躺着揉眼苏醒,古风家具细节,淡青色晨雾,宁静的春日氛围

这个提示词的创作过程是需要不断测试和调整的,并不是一次就能生成好的。

举个例子原来的“图画面提示词”中有这么一句“窗外桃花枝探入房间”,但生成的图这个桃树长到屋子里面来了,感觉不太合理,但是经过抽卡测试效果都不太满意,所以也可以考虑去掉。去掉后的效果就会好很多。

第四步 仿写文生图画面提示词

有了上面这个提示词后,就可以让DeekSeek帮我们仿写剩余的提示词:

完整提示词如下:

下面是我手动改好的诗句“春眠不觉晓”的“图生视频提示词”,请参考下面的提示词,修改其它诗句的“图生视频提示词”,请保持前面“粉色汉服小女孩,双髻发型,簪花发饰,大眼睛明亮有神,卡通渲染(3D anime style),柔和的腮红,天真烂漫的表情”不变 粉色汉服小女孩,双髻发型,簪花发饰,大眼睛明亮有神,卡通渲染(3D anime style),柔和的腮红,天真烂漫的表情,水墨风卧室场景,雕花木窗透出晨光,床幔轻拂,躺着揉眼苏醒,古风家具细节,淡青色晨雾,宁静的春日氛围

生成结果如下:

使用即梦 3.0根据文生图提示词生成图片如下:

第五步 仿写图生视频提示词

这个其实和上一步类似,也是让DeepSeek帮我们仿写就可以

请参考下面的结构,结合“文生图提示词”帮我仿写每个诗句对应的“图生视频提示词” 全景,床幔随风微动,主角揉眼苏醒,镜头静止,过程自然顺滑

到此为止,创作所需提示词基本就搞定 80% 了,后续实操过程根据实际情况多次抽卡测试或者是对提示词进行微调,这里就不一一说明了,大家学会举一反三吧。

第五步 剪辑

需要破解版剪映的小伙伴,请联系我领取(看🐷耶)。

参考我的上一篇文章:

66 条作品涨粉35w+?用DeepSeek+即梦3.0+剪映,AI制作古诗词赛道,橱窗带货节节高(教程)

好啦,今天就分享到这里啦。我是沐言,专注分享 AI 短视频玩法、AI 副业搞钱。

希望借 AI 帮大家解锁更多可能,学习路上少踩坑。

如果你也对AI复业有兴趣,欢迎加入我的免费AI复业交流群,领取如下资料:

认知成长

40岁失业产品经理投20万创业失败:他犯的3个错你别碰(附个人社群规划)
2025,尽量用AI做一个人就能干的小生意(不用辞职,不拼天赋)

往期分享

AI视频第13课—66 条作品涨粉35w+?用DeepSeek+即梦3.0+剪映,AI制作古诗词赛道,橱窗带货节节高(教程)
AI视频第12课—太火爆了!用DeepSeek+即梦3.0+剪映,这个养生号用新玩法,19个作品,涨粉40w,视频收入过1w,小白3步就做出来(提示词版)
AI视频第11课—太火爆了!用DeepSeek+即梦3.0+剪映,这个养生号用新玩法,19个作品,涨粉40w,视频收入过1w,小白3步就做出来(附详细操作)
AI视频第10课—太火爆了!用DeepSeek+Viggle+剪映,10分钟做出历史人物"回答我"视频,谁用谁火(内附手把手教程\