密码太多记不住?用Trae开发一个密码管理插件

1,457 阅读2分钟

大家好,我是程序员凌览。在日常工作中,我需要频繁登录公司的多个系统,而每个系统都有独立的密码。为了方便管理,我最初尝试用表格记录这些密码。然而,随着密码数量的增加,这种方法的弊端逐渐显现:一方面,表格记录的安全性较低,容易泄露;另一方面,检索效率低下,尤其在密码数量多时,查找特定密码变得耗时。

恰好接触到Trae,一款与 Cursor 同类竞品。功能差不多,但是胜在免费。于是我决定利用Trae开发一个密码管理工具。对于独立开发者,Trae是一个理想助手。

产品展示

对于开发者而言,快速独立开发产品的最高效方式是依赖成熟平台,这种方式可以:

  • 借助平台的流量分发优势
  • 节省自行搭建基础设施的成本与时间(如数据库管理、域名配置等)

基于这一思路,我开发了一款 Utools 插件,命名为 密码管家

密码管家(仅支持电脑端访问,移动端用户可复制链接到电脑浏览器中打开)

插件特点:

  • 简化密码管理流程
  • 提供快速检索与复制功能
  • 界面设计简洁,便于用户快速上手

插件界面: image.png

密码管家如何做到安全

密码管理的核心是安全性,尤其是防止密码被其他人知晓。

密码管家为保证数据安全,采用了主密码BCrypt加密,然后再以主密码加密后的密钥对帐号数据进行AES-256-CBC 算法加密。

这部分内容,让Trae来进行详解,并且给大家演示Trae。

首先,安装Trae,安装后打开项目。

image.png

右上角图标可以打开右侧侧边对话(Chat 模式)。

image.png

在下方选择合适的大模型,根据Trae使用上下文选择合适的类型,比如:我想让Trae介绍下项目

image.png

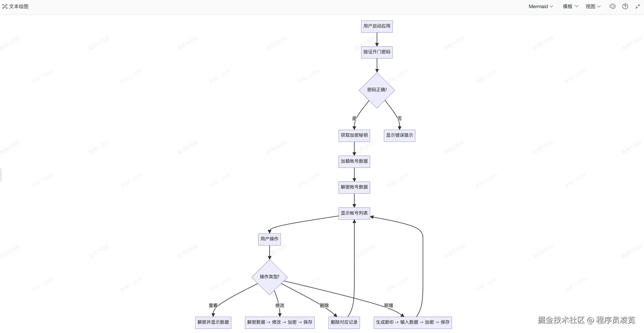
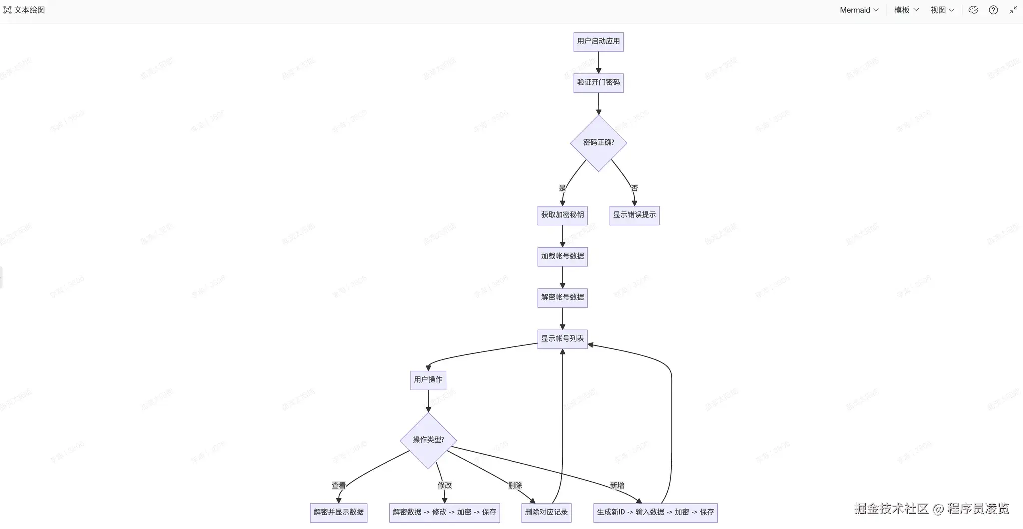
Trae绘制流程图

向Trae提问让它绘制流程图:

image.png

对Trae给出的Mermaid 语法处理一下

image.png

Trae讲解加密逻辑

向Trae提出要求:

image.png

image.png

最后

在开发密码管家插件的过程中,Trae 为我提供了极大的帮助,节省了我很多时间。

密码管家现已成功上线 Utools 平台,采用 BCryptAES-256-CBC 等加密技术,确保密码和数据安全可靠。

欢迎大家体验这款便捷的密码管理工具,享受高效安全的密码管理服务。密码管家插件链接:u.tools/plugins/det…

同时,如果您对 Trae 感兴趣,也可以访问其官网了解更多:www.trae.ai/?utm_source…