🔓AI赋能开源:如何借助MCP快速解锁开源项目并提交你的首个PR

459 阅读4分钟

引子

很多同学都梦想为开源项目贡献力量,然而现实往往是——面对庞大复杂的项目,从入门到提交第一个有实质性代码的PR,时间跨度可能长达数年。传统路径通常是先从文档贡献开始,逐步深入理解项目架构,最终才能进行代码层面的参与。

大模型时代的到来促进了一些AI IDE的兴起,比如cursor、Trae等,它们能够完成部分编码工作,大幅缩短了参与门槛。然而,编码前的项目理解环节仍是开发者必须自行跨越的障碍。

那么,我们能否让AI不仅辅助编码,更能帮助我们理解项目结构呢?答案是肯定的。借助两款MCP工具我们将轻松地完成项目架构梳理和编码开发,从而显著提升从项目理解到代码贡献这一过程的速度。

项目架构可视化

从理解项目开始,首先我们将借助 GitDiagram 这款强大工具来生成项目架构图。它能将任何GitHub仓库转化为交互式可视化图表,帮助我们快速掌握项目结构。

使用方法极其简便:

  1. 访问官网 gitdiagram.com/
  2. 输入目标仓库地址
  3. 几秒钟内,一张完整的架构图就会呈现在你眼前

1.png

这里我以 Dify 为例,看下生成效果。

2.png

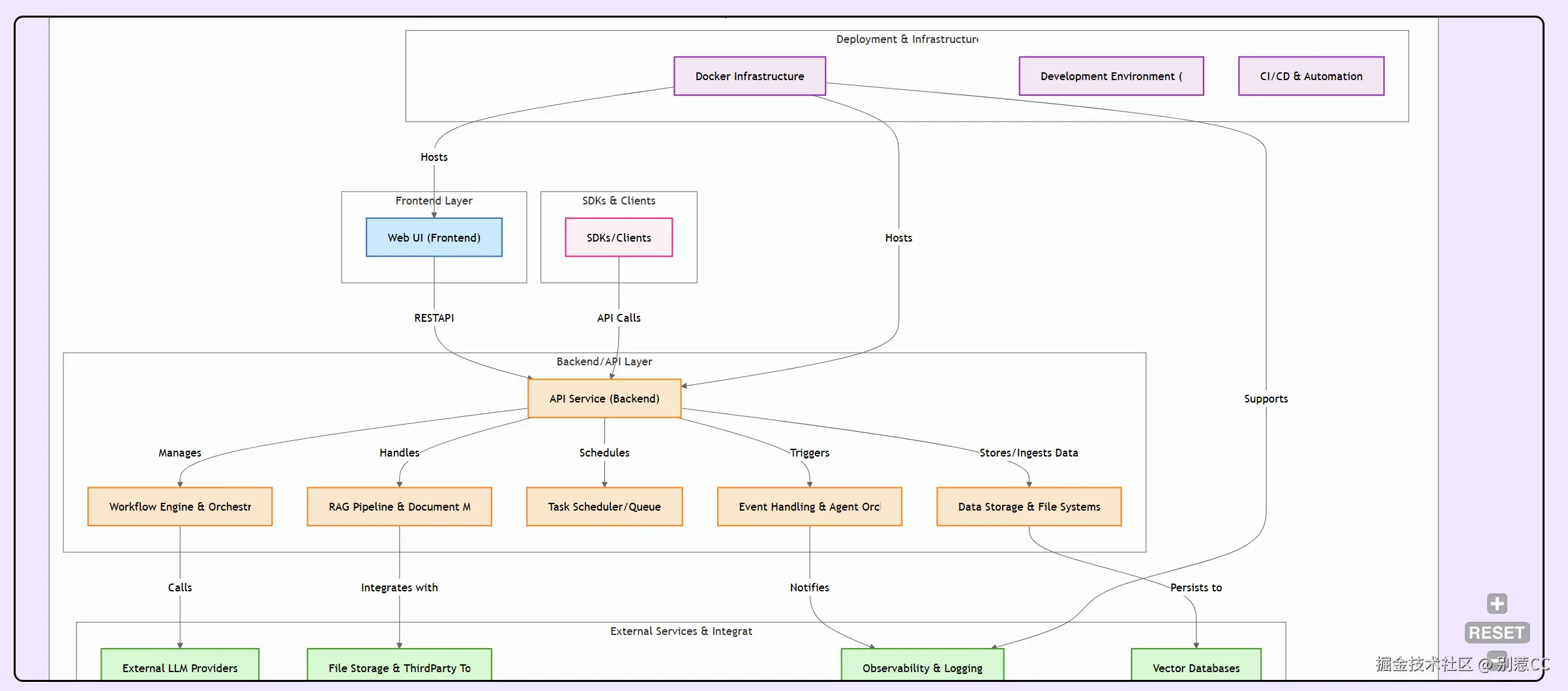
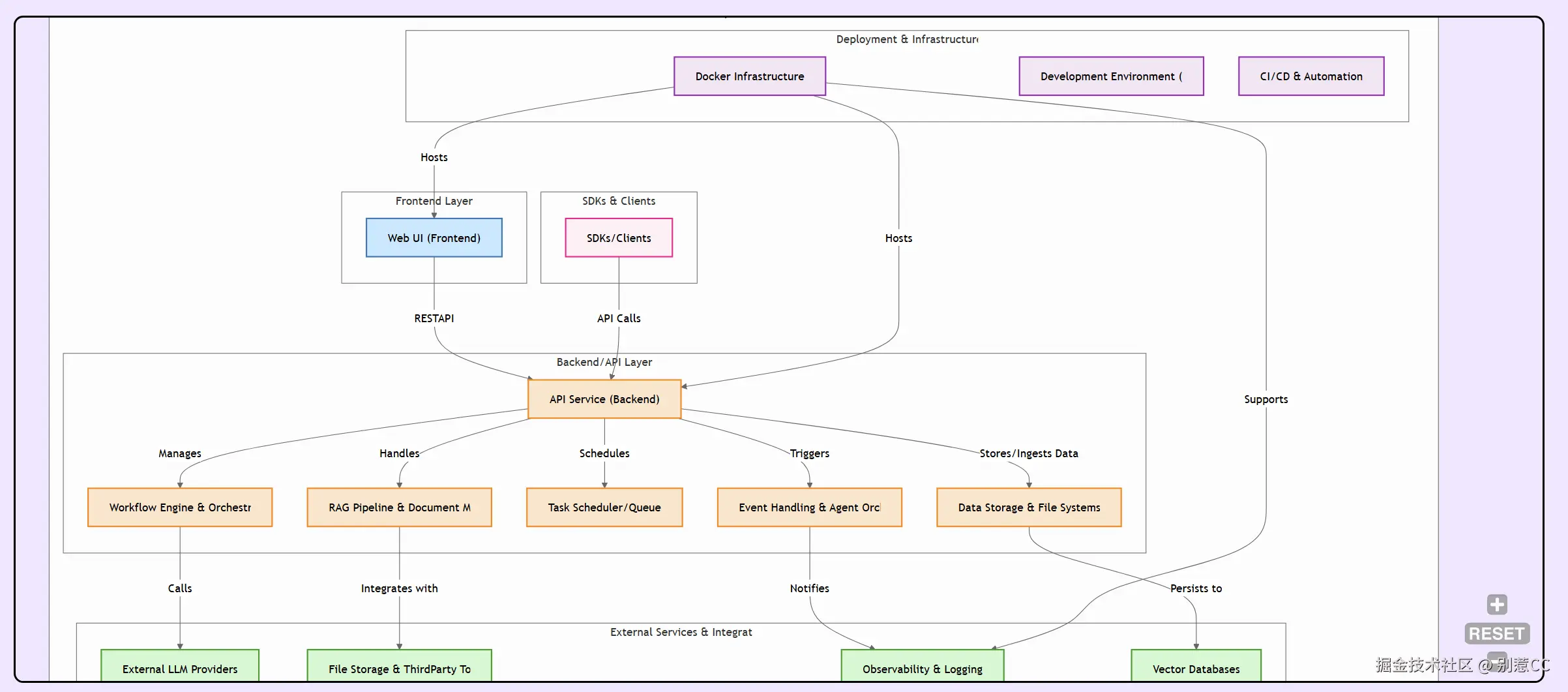
从生成的 Dify 项目架构图中,它的整体结构可以拆分为:

顶层:部署与基础设施

Dify的部署与基础设施层包含三个关键组件:

  • Docker基础设施:负责容器化部署,确保跨平台一致性
  • 开发环境:为开发者提供标准化的工作环境
  • CI/CD与自动化:支持持续集成与部署流程

中间层:前端与API

中间部分分为三大块:

  • 前端层:Web UI界面,用户与平台交互的入口

  • SDKs与客户端:提供多种开发语言的SDK,方便第三方集成

  • 后端/API层:核心的API服务,连接前端与底层功能模块

这三部分通过REST API和API调用进行通信,形成完整的交互闭环。

核心服务层

API服务作为中枢,管理着五个关键功能模块:

  • 工作流引擎与编排器:协调各组件工作,管理AI应用生命周期
  • RAG管道与文档管理:处理检索增强生成和文档处理
  • 任务调度器/队列:管理异步任务和工作负载均衡
  • 事件处理与Agent编排:处理系统事件和智能代理协调
  • 数据存储与文件系统:管理应用数据和文件资源

底层:外部服务与集成

底层连接了多种外部服务:

  • 外部LLM提供商:与各种大语言模型服务集成
  • 文件存储与第三方工具:扩展存储能力和功能
  • 可观测性与日志:提供系统监控和问题诊断
  • 向量数据库:支持语义搜索和知识检索

架构图中每个模块支持一键点击跳转至对应源码,大幅提升项目探索效率。另外,如果需要部署或访问私有仓库,可以查阅项目的readme.md。

3.png

代码导航与MCP辅助开发

当我们建立起对项目的整体认识后就可以开始开发了,这时需借助MCP工具 - GitMCP ,它能将GitHub项目转化为AI助手的知识库,让AI直接访问代码和文档,消除"幻觉"问题。

4.png

使用方法极其简便:

  1. 访问官网 gitmcp.io/
  2. 输入目标仓库地址
  3. 获取MCP服务地址

目前,它支持Cursor、Claude Desktop、windsurf、VSCode、Cline。

5.png

以Cursor为例,只需在 MCP 配置文件中添加生成的 MCP 服务地址,AI便能精准理解项目代码,提供更准确的开发建议。

6.png

配置成功后可以看到服务正常启动,且包含了4个tools。

7.png

接着来测试下实际应用场景。假如我想给知识库提供更多API,需要找到相关文件,这种任务可以直接交给AI处理。只需在前面配置完成后,调用MCP tools就能定位和分析目标代码文件。

8.png

查看最终结果,不仅精准定位了相关文件,还清晰梳理出现有接口结构,为我们的后续开发铺平道路。这样一来,添加新接口时就能直接上手了。

9.png

小结

MCP的出现显著提升了AI的能力边界,即使在本文这个简单场景中,我们也能看见令人兴奋的点-做开源项目贡献的时间周期被压缩

虽然MCP仍存在一些不足,如当Agent拉取Tool列表并传递给模型时,会产生大量token消耗,同时可能影响模型性能。如何在上下文中智能筛选最相关的Tool列表并高效返回给Agent,仍是值得探索的研究方向。

尽管如此,MCP目前的生态发展已展示了AI"下场干活"的实际能力,AI的未来依旧值得期待!