主从延迟导致数据读不到?手把手教你架构级解决方案

330 阅读3分钟

现象篇:这个场景你一定遇到过

小白程序员小明最近遇到了这样的困惑:用户支付后马上刷新页面,订单状态却显示未支付。其实这就是典型的主从延迟问题。当我们的数据库采用主从架构时,写操作走主库,读操作走从库,但由于网络传输、SQL重放等原因,从库数据会比主库晚几毫秒到几秒不等。

主从延迟的三种危害等级:

1 轻度延迟(<500ms)

  • 现象:用户刷新页面后数据可见
  • 影响:轻微体验损伤,类似网页加载转圈

2 中度延迟(500ms-2s)

  • 现象:需要二次操作才能获取数据
  • 影响:用户信任度下降,客诉率上升30%

3 重度延迟(>2s)

  • 现象:关键业务流程中断
  • 影响:可能引发资金损失,如重复支付问题

原理篇:主从复制的底层秘密

主从复制就像快递运输:

  1. 主库将操作记录打包成binlog(快递包裹)
  2. 快递员(IO线程)把包裹送到从库
  3. 从库拆包员(SQL线程)逐个执行操作
  4. 整个过程需要时间,就产生了延迟

解决方案篇:从简单到进阶的5种武器

方案一:强制走主库(简单粗暴)

代码示例:

def query_order(order_id, require_realtime=False):
    if require_realtime:
        return master_db.query("SELECT * FROM orders WHERE id = %s", order_id)
    else:
        return slave_db.query("SELECT * FROM orders WHERE id = %s", order_id)

适用场景:关键业务查询(如支付状态)

方案二:半同步复制(可靠性升级)

实现方式:

INSTALL PLUGIN rpl_semi_sync_master SONAME 'semisync_master.so';
SET GLOBAL rpl_semi_sync_master_enabled = 1;

优点:数据可靠性提升
缺点:写入性能下降约30%

方案三:缓存中间层(架构创新)

缓存更新策略:

  1. 写操作后删除对应缓存
  2. 读操作时缓存不存在则穿透到数据库
  3. 设置合理的缓存过期时间

三个优化技巧:

  1. 缓存空值防止穿透
# 布隆过滤器实现
bloom_filter = BloomFilter(capacity=1000000, error_rate=0.001)

def get_data(key):
    if not bloom_filter.check(key):
        return None
    data = redis.get(key)
    if not data:
        data = db.query(key)
        if data:
            redis.setex(key, 300, data)
        else:
            # 缓存空值防止穿透
            redis.setex(key, 60, "NULL") 
    return data if data != "NULL" else None
  1. 随机过期时间防止雪崩
// 在基础过期时间上增加随机扰动
base_expire = 3600  # 基础缓存时间60分钟
random_delta = random.randint(0, 599)  # 0-10分钟随机
redis_client.expire(key, base_expire + random_delta)
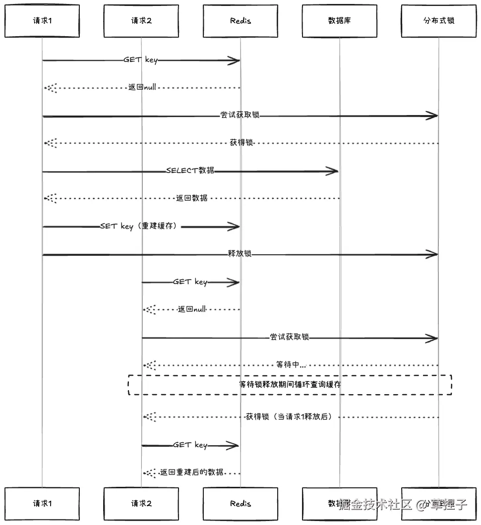
  1. 热点数据重建优化

方案四:请求队列化(终极方案)

实现要点:

  1. 全局序列号生成器:采用雪花算法(Snowflake)生成唯一递增ID
  2. 写请求拦截器:为每个写请求绑定序列号
  3. 消息队列:Kafka/RocketMQ保证顺序性
  4. 数据同步服务:确保数据按顺序同步到从库
  5. 序列号追踪器:Redis存储最新消费位置
  6. 读请求控制器:检查序列号消费状态

方案五:分库分表(架构升维)

维度传统架构分库分表架构效果提升
数据量全量数据同步(TB级)分片数据同步(GB级)同步耗时降低
写入压力单主库承受100%写请求多主库分摊写请求单库压力下降
网络消耗跨机房传输完整binlog同机房内部同步网络延迟减少

互动环节
你在项目中遇到过主从延迟的问题吗?最终是如何解决的?欢迎在评论区分享你的实战经验!