工作提效:先进团队的异步沟通之道

258 阅读14分钟

前言

在工作中,沟通效率低下常常引发诸多问题,如重复解释、信息错位、进度拖延等,这些问题在技术和管理岗位上尤为常见。管理人员每天都在处理各种信息的吸收、理解和传递,而技术人员则需要频繁地向项目经理、产品经理、客户等不同角色介绍技术方案,稍有不慎,要么对方听不懂,要么讲解过于繁琐,效率低下。此外,工作频繁被打断,也让深度工作变得困难。面对这些痛点,探索提高沟通效率的方法,对于提升工作效率至关重要。


先进团队的高效沟通原则是:优先采用异步沟通

  • 高效信息沟通:利用易读易写的 Markdown 语法,在线文档协作与版本管理。
  • 专注时间:通过任务看板和截止日期(DDL)驱动,设立无会议时间。

一、用户故事:从现状到理想的转变

1.1 现状:以会议为中心的低效沟通

项目经理张三负责一款电商 App 的促销功能开发。周一,他用 Word 编写需求文档并通过邮件群发,但市场部临时要求新增“限时抢购”模块,他不得不在原文档中标注修订并再次邮件通知,却漏掉了测试团队。周二的电话会议中,研发团队误将需求优先级理解为“下周交付”,而实际截止日期是周五。周三,UI 设计稿停留在邮件附件的 V1.3 版本,而开发团队已经按照 V1.5 编码,导致页面元素错位。周四讨论接口规范时,发现关键参数记录在某个成员的本地笔记本上,全员被迫暂停开发等待确认。周五上线前,测试环境崩溃,排查发现运维依据半年前的 Word 部署手册配置服务器,而系统早已更新迭代。一周内,张三累计收发了 163 封邮件、组织了 7 小时的会议,但项目仍然延期了 3 天。


领导对张三的工作任务未按期完成提出了批评,并扣除了他本月的绩效。项目团队的士气低落,成员对项目经理意见很大,抱怨“时间都花在找文件和扯皮上了”。更糟糕的是,长期高强度的工作让团队成员忽略了身体健康管理和家庭关系维护,医药费花了不少,夫妻/亲子关系也出现了隐患。张三自认为是一个“事业心、责任心很强”的人,全心全意为工作忙碌,却落得如此下场,令人感到可笑又可悲。

1.2 理想:以异步沟通为优先的高效协作

周一,张三使用在线文档(Markdown 语法,飞书文档)编写需求文档,并在团队工作看板上记录,同时在群聊中通知相关人员,还私信了每一个相关人员。市场部临时要求新增“限时抢购”模块时,他在共享文档中开启“修订模式”重新修改,并在文档中提醒相关人员,仅在群聊中通知,测试团队忽略了这条信息。周二,研发团队在团队工作看板上看到截止日期是周五,纠正了原本“下周交付”的误解,迅速开始研发工作。周三,UI 设计师按照 V1.3 完成设计后,发现共享文档中有人 @ 自己,及时修改了设计。周四,开发团队根据在线接口文档进行联调。周五,上线人员凭借记忆进行操作,测试环境崩溃后,检查发现运维手册已经更新,于是快速恢复。一周内,张三累计发送了 4 封邮件,组织了 2 小时的会议,留下了 4 个文档资产,项目按期上线。


上线完成后,张三组织团队聚餐,凝聚团队士气,为团队的紧密合作干杯。他还总结了本周工作的不足之处:运维手册更新人员与上线人员没有实现信息一致。他主动向项目经理及团队成员道歉,并承诺在下周二提出改进方案。如果不能按时完成或方案不被认可,他愿意接受绩效扣分。

二、异步沟通优先:打破传统会议模式

“每天不是在开会,就是在开会的路上。”

“只有晚上才能安心工作,因为白天工作时间,无时无刻被打断。”

许多团队一直采用以会议为中心的协作方法,大量开会成为工作常态。在《PMP 专家解析》的 沟通方法 章节中提到,项目相关方之间用于分享信息的沟通方法大致分为:

  • 互动沟通:在两方或多方之间进行的实时多向信息交换,使用会议、电话、即时信息、社交媒体和视频会议等工具。
  • 推式沟通:向需要接收信息的特定接收方发送或发布信息,这种方法可以确保信息的发送,但不能确保信息送达目标受众或被目标受众理解。推式沟通中可以采用的工具包括信件、备忘录、报告、电子邮件、传真、语音邮件、博客、新闻稿等。
  • 拉式沟通:适用于大量复杂信息或大量信息受众的情况,要求接收方在遵守安全规定的前提下自行访问相关内容。这种方法包括门户网站、企业内网、电子在线课程、经验教训数据库或知识库等。

从沟通方式来看,可分为同步和异步两类:

同步和异步是计算机网络 IO 概念,此处概念相近但不完全相同。

  • 同步沟通:沟通双方实时交互,需要高度集中注意力,依靠语言表达能力与技巧,如线下会议、电话、在线会议(腾讯会议等)。随着信息量的增大,知识吸收效率会快速下降。
  • 异步沟通:沟通双方在不同时空,以文字描述为载体,如邮箱、短信、即时消息软件(微信)、在线文档。这种沟通方式不受信息量的限制,但需要信息完备,逻辑与结构清晰,否则可阅读性差,难以理解。

优先采用异步沟通,可以让对方有更多时间理解问题和任务,回复也会更加清晰、准确,同时不会直接打扰对方的工作节奏。将团队协作方式从以会议为中心转变为以文档为中心,虽然并非易事,但值得尝试。那么,团队在实施过程中会面临哪些困难和阻力呢?

三、异步沟通之道:克服困难与阻力

团队在沟通中可能会遇到以下困难,以及改变的阻力:

  • 团队成员没有写文档的习惯,口口相传是常态。写文档固然消耗脑细胞,但阅读表达逻辑差、格式混乱的文档更让人痛苦。
  • 文档过多,形成“文档炸弹”,让人淹没在海量文档中,往往找不到已下载的文档。
  • 文档版本碎片化,如 V1、V2、...、V10、最终版、最最终版等,文档改了什么也不知道。
  • 每天忙碌于各类琐事和会议,没有时间思考,即使有想法也是有心无力,难以改变。

针对这些问题,我提出了以下四个异步沟通的解决方案,期望在沟通上为工作提效。

3.1 易读易写的 Markdown:提升文本编辑效率

在信息爆炸的时代,我们每天都在处理和生成大量文本数据,从日常笔记、工作汇报到技术文档,从博客文章到用户手册,有效的信息传递变得至关重要。目前最普遍和流行的文本编辑方式为 txt 和 Word。

txt 方便快速笔记,但结构性差,不方便阅读;Word 功能丰富但操作繁杂,且格式调整和多平台兼容性问题常常让人头疼。我认为 Markdown 完全可以替代 txt 和 Word,为文本编辑带来便利。

Markdown 专注于内容,而不是样式。以下是几种常见文本编辑工具的对比:

文本编辑工具txtWordMarkdownLatex
编辑👍👍
阅读👍👍👍
功能丰富👍👍👍
版本管理👍👍👍
轻量性👍👍👍
兼容性👍👍
用户基础👍👍👍👍

你是否注意到,大语言模型产品如豆包、Kimi、DeepSeek 的回答逻辑清晰,段落与格式优雅,且易于复制,它们使用的就是 Markdown 语法。

3.2 任务看板 Checklist:提升团队协作效率

团队工作看板对项目管理和团队管理非常重要

团队成员众多,且每个人都要面对各种繁杂的工作项,脑容量记忆有限,难免会忘记。因此,建立团队看板 Checklist,无论是用于周例会还是事项提醒都非常有用,并且可以形成文档资产,便于团队回顾反思。

待办或提醒有非常多软件工具,例如日历、Apple 的提醒事项等。根据我的经验,团队看板需要具备以下功能:多人在线预览和编辑,始终能看到 最新的 团队工作状态。

列举以下团队看板工具:

腾讯文档待办

腾讯文档待办

腾讯文档待办

飞书文档待办,功能更丰富强大:

飞书文档待办

飞书文档待办

3.3 文件协作与版本管理:告别文档版本混乱

通过提示词引导大语言模型编写的团队协作场景,可以当故事看(或许是照镜子)

周一 9:00,某电商平台订单系统突发数据库宕机。系统管理员李峰紧急召集开发团队处理,要求当日出具《故障分析报告》。16:00,开发工程师张涛在 MacBook Pro 上使用 Microsoft Word 2019 完成《故障分析报告_V1.docx》,通过邮件发送时系统自动转成 PDF 附件。文件包含 Visio 制作的架构图与 Excel 数据透视表。

周二 10:00,系统管理员李峰在 Windows 11 电脑使用 WPS Office 2023 打开 V1 文档:

  • 数据透视表出现 #REF! 错误
  • Visio 架构图变成无法编辑的位图
  • 部分 Calibri 字体自动替换为宋体

李峰直接在修订模式下添加 12 条批注,另存为《故障报告_V1.1_李峰修改版.wps》邮件回复,未删除原始批注历史。

周三 8:30,开发张涛收到 V1.1 版本:

  • WPS 格式在 Mac 版 Word 中打开导致页码错乱
  • 5 条重叠批注相互遮盖
  • 系统架构章节出现段落重影

此时运维主管王强基于周一 V1 版本,用 Windows 7 的 Office 2010:

  • 删除了 3 个“非关键”流程图
  • 使用“修订模式”调整了故障时间线
  • 另存为《最终版_故障报告_V1_王强修订版.doc》

周四 14:00,张涛完成整合:

  • 误将李峰的 WPS 批注存为静态文本框
  • 王强删除的流程图在 V2 中恢复
  • 命名《故障报告_V2_终版.docx》

与此同时,测试组收到市场部的《V1 修改版-添加用户影响分析.docx》。

周五 9:00,邮件风暴形成:

  • 张涛的 V2 被 QA 发现缺少李峰的关键批注
  • 财务部引用的是王强删除过架构图的版本
  • 市场部在 V1 修改版添加的表格使用楷体导致英文乱码
  • 法务部合并文档时触发 Word 崩溃,因存在 WPS 特有的分节符

最终在周五下班前:

  1. 出现 6 个“最终版”、3 个“修订版”和 2 个“紧急修改版”
  2. 合并文档存在 17 处冲突批注
  3. Excel 数据表与文字描述出现版本偏离
  4. 附件中的时序图仍为第一版错误状态

事故总结会上,技术总监看着投影仪上错乱的目录苦笑道:“这次系统故障用了 30 分钟恢复,但故障报告版本管理整整消耗了 33 个人时(工作度量单位)……” 会议室突然响起此起彼伏的消息提示音——新的《最终确定版 V2(1).docx》正在邮件群组中疯狂繁殖。


在线协作文档工具(如腾讯文档、飞书文档)可通过以下机制规避传统 Word 协作的版本碎片化问题:

1. 实时同源协作:所有人基于唯一云端文档操作,自动合并修改轨迹;光标实时可见,规避“离线修改-邮件发送”产生的版本分支。

2. 智能版本控制:按分钟级自动保存历史版本(非人工另存为);支持可视化版本对比,可精准回溯任意时间点内容。

3. 格式强一致性:云端统一渲染引擎,消除跨平台(Win/Mac)、跨软件(WPS/Office)的格式错乱;嵌入式图表保持原生可编辑状态,规避转存失真。

4. 结构化批注系统:评论自动锚定内容区块,避免游离批注;支持 @ 提醒与状态标记,解决传统 Word 修订模式的重叠混乱。

5. 权限溯源机制:修改记录精确到人/时/设备/IP;敏感操作(删除内容等)触发二次验证。

效果对比案例:原故事中持续 5 天的邮件风暴,使用在线文档后可压缩至 2 小时内完成。运维主管的架构图修改会实时同步给开发,市场部的补充内容自动合并到主文档,法务审阅通过历史版本对比功能 10 分钟定位关键修改点。所有协作者始终面对同一份“活文档”,最终产生的不是 6 个“最终版”,而是 1 份带有完整演进轨迹的数字文档

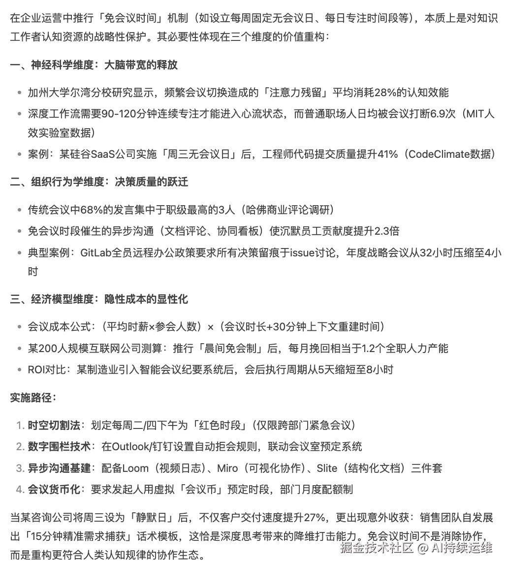
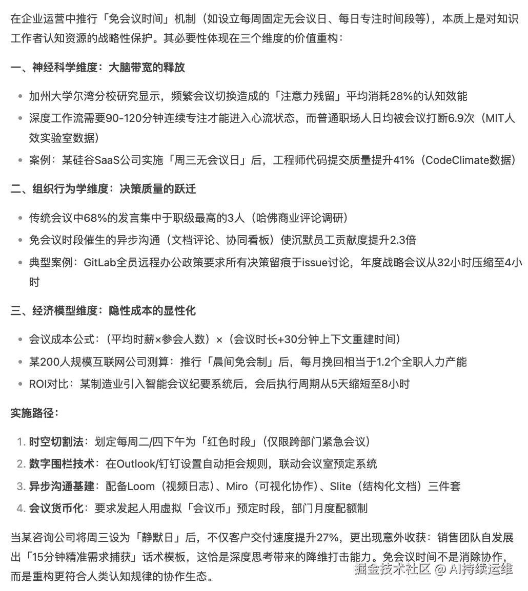
3.4 无会议时间:专注工作的专属时段

我上高一时记得,我们每周三下午时间是免上课时间。学生上自习,老师集中备课。

简单来说,像团队周例会一样,在公司或团队内部形成一个制度:周三下午(某个半天)为无会议时间,停止常规的团队交互沟通,留给团队成员用于专注工作。

这有什么好处?请教 DeepSeek R1:

无会议时间.png

四、总结与感悟

人的习惯很难改变,一个团队想要脱胎换骨就难上加难了。完全实现上述异步沟通优先方式有些理想化,但尽可能提升工作效率确实是非常必要的,也是利于自身的。

在实施团队改革方案的过程中,也要考虑到团队成员的可接受性和技术负担。比如腾讯文档虽然不如飞书文档功能强大和好用,但腾讯文档不会给用户造成新的技术负担,因为每个人都有微信号,腾讯文档小程序支持很好。

另外,如果公司有数据安全要求,在线文档是不允许使用的。

无会议时间的设立也需要得到团队高层领导的支持。

作为基层的团队管理者,我以身作则、身体力行,尽可能保证所写文档结构清晰,逻辑连贯(Easy to read),建立团队工作看板,在尝试和探索中为工作提效。

关注微信公众号,获取运维资讯

如果此篇文章对你有所帮助,感谢你的点赞收藏,也欢迎在评论区友好交流。

微信搜索关注公众号:持续运维

参考

  1. 《PMP 专家解析》,pmp6.chn.ai/chapterMobi…
  2. 腾讯文档,docs.qq.com/desktop/
  3. 飞书,www.feishu.cn/