QuarkPi-CA2 RK3588S卡片电脑:6.0Tops NPU+8K视频编解码+接口丰富,高性能嵌入式开发!

244 阅读2分钟

QuarkPi-CA2 RK3588S卡片电脑:6.0Tops NPU+8K视频编解码+接口丰富,高性能嵌入式开发!

头图.jpg

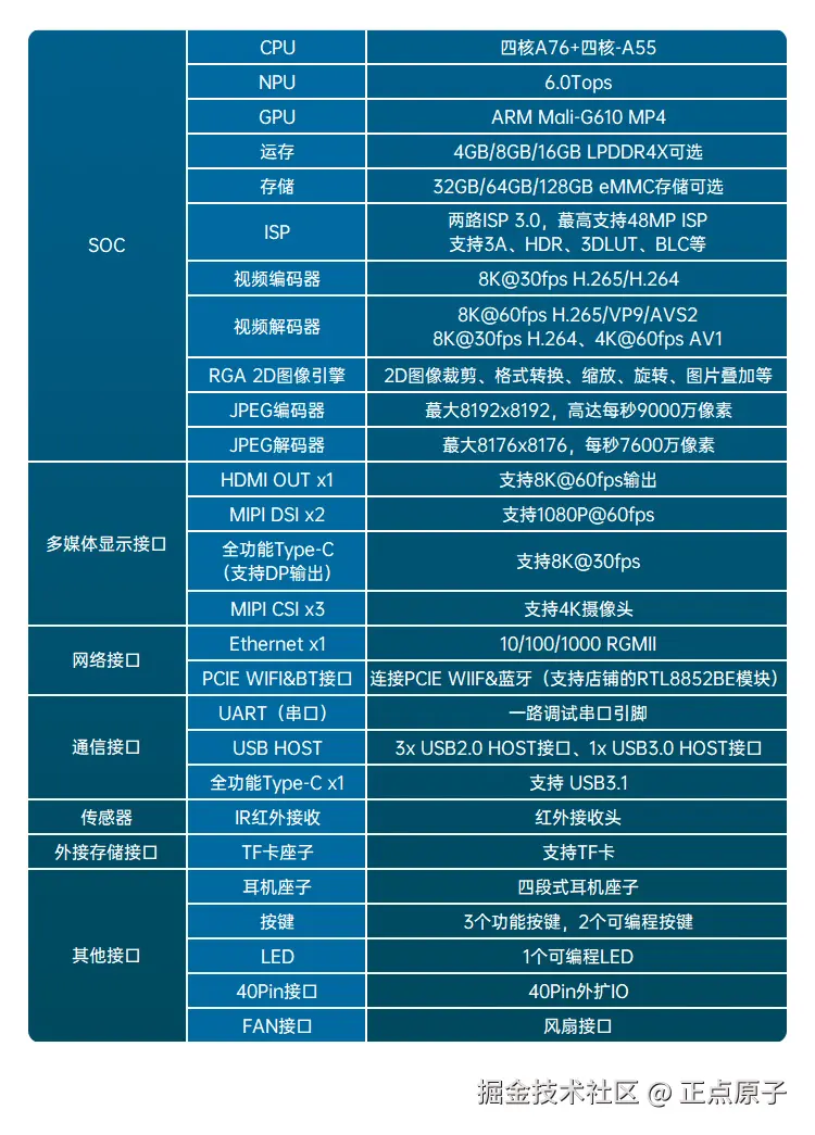
芯片框架

芯片.png

一、开发板介绍

核心升级,产品炸裂

QuarkPi-CA2卡片电脑搭载瑞芯微RK3588S芯片,采用8nm制程工艺,搭载4核Cortex-A76+4核Cortex-A55,6.0Tops NPU支持INT4/INT8/INT16/FP16,支持TensorFlow、PyTorch等主流框架,支持8K@60fps视频解码和8K@30fps视频编码,H.265/H.264/VP9/AV1等格式,满足专业级多媒体需求,最多支持双MIPI DSI屏幕+HDMI屏幕+全功能Type-C DP输出,多场景显示随心切换。

接口丰富,扩展无忧

QuarkPi-CA2卡片电脑板载LPDDR4X内存(4GB/8GB/16GB)与eMMC存储(32GB/64GB/128GB),支持TF卡扩展,满足不同存储需求;集成千兆以太网和M.2 WIFI接口(兼容RTL8852BE PCIE WIFI模块),提供有线/无线双模联网方案;配备3个USB2.0和1个USB3.0接口实现外设扩展,通过Type-C、双MIPI DSI及HDMI接口支持多屏异显输出,3个MIPI CSI接口支持多摄像头同步接入;40Pins GPIO接口提供PWM/I2C/SPI协议支持,便于硬件功能扩展,适用于工业控制、物联网终端等开发场景。

【视频功能演示】RK3588S卡片电脑:www.bilibili.com/video/BV1bt…

二、产品实拍,细节拉满

详情页_08.jpg

详情页_09.jpg

详情页_10.jpg

三、产品资料

正点原子QuarkPi-CA2卡片电脑【产品信息

正点原子QuarkPi-CA2卡片电脑【资料下载

四、详情介绍

详情页_11.jpg

详情页_12.jpg

详情页_13.jpg

详情页_14.jpg

详情页_15.jpg

详情页_16.jpg

详情页_17.jpg

详情页_18.jpg