Claude 3.7绘制高质量架构图完全指南

834 阅读10分钟

大家好,我是易安!

今天给大家分享的是 —— 如何用Claude 3.7绘制专业级架构图。

作为程序员,我们经常需要绘制各种架构图,从系统设计到组织结构,从流程图到数据关系图。传统绘图工具虽然功能强大,但学习曲线陡峭,操作繁琐。今天我要分享的方法只需简单的文字提示,就能让Claude帮你生成精美实用的架构图,效率提升不是一点半点!

Claude绘图我已经用了半年多了,从3.5一直跟到3.7,也见证了其对SVG图片生成的逐步提升—— 直接从文字描述生成专业的系统架构图。先看几个成功案例,再带大家掌握这个技能。

一、Claude绘制架构图的核心原理

先了解下原理:Claude架构图生成的本质是创建SVG (可缩放矢量图形) 代码,然后由浏览器渲染成图像。

SVG(可缩放矢量图形)是一种基于XML的图形格式,具有以下特点:

  • 矢量格式:无论放大缩小都不会失真
  • 文本描述:通过代码定义图形,体积小
  • 高度可定制:每个元素都可精确控制
  • 后期可编辑:生成后还能修改优化

这种方式比生成位图要灵活得多,特别适合制作架构图这类需要精确布局和可读文字的图表,Claude 3.7绘制架构图的核心就是生成SVG代码,然后通过浏览器渲染为可视化图形。

Claude 3.7的绘图能力

Claude 3.7在绘制架构图方面展现出色能力:

  • 高度定制性:可以按照具体需求调整样式、布局和细节
  • 专业风格:能够生成符合行业标准的专业图表
  • 多种风格支持:从现代简约到科技感,从手绘风格到企业规范
  • 元素丰富:支持框图、连接线、图标、注释等多种图形元素
  • 直观交互:通过文字描述就能精确控制图表外观

二、架构图类型与适用场景

根据我们程序员日常工作需求,架构图主要有这几类:

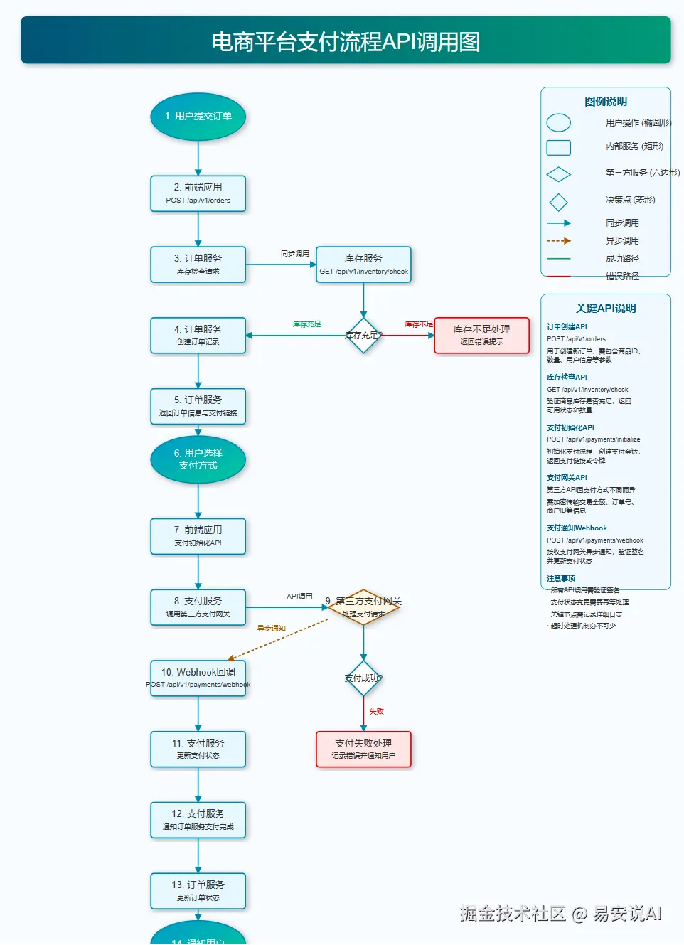
技术系统架构图

特点:多层架构,模块清晰,连接关系明确,展示系统组件及其关系,层次分明,突出技术栈

应用场景

  • 软件系统设计文档
  • 技术方案汇报
  • 团队协作开发指南

典型案例

  • 云计算系统架构图

  • 微服务架构设计

  • AI模型计算系统

组织结构图

👥 特点:树状层级结构,清晰展示组织层级关系,,职责划分清晰

应用场景

  • 公司架构展示
  • 团队结构说明
  • 项目组织与管理

典型案例

  • 项目成员分工图

流程与数据流图

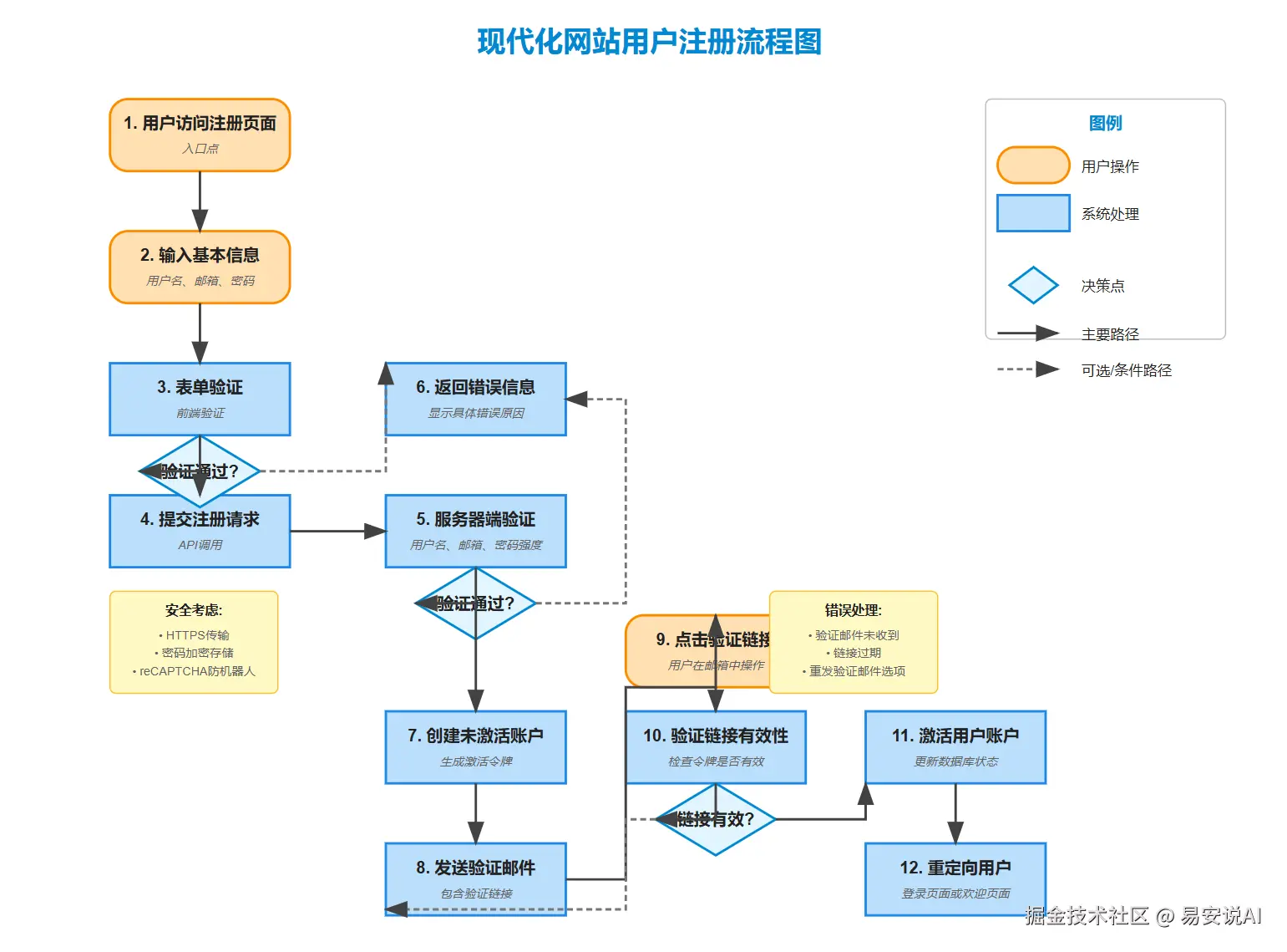
特点:步骤清晰,流向明确,决策点标记,展示数据或工作的流动路径,强调步骤与转换

应用场景

  • 用户旅程映射
  • 业务流程描述
  • 数据处理流程
  • 算法决策步骤

典型案例

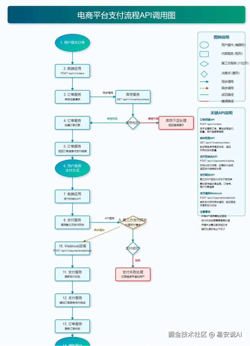
  • API调用流程图

  • ETL数据流转图

  • 用户注册流程图

概念与关系图

特点:抽象表达概念间关系,强调思想与理论

应用场景

  • 学术研究展示
  • 教育培训材料
  • 思想框架说明

典型案例

  • AI智能体本质图解

  • 理论框架关系图

  • 知识体系结构图

网络拓扑图

特点:设备连接关系,网络层级清晰

应用场景

  • 网络架构设计
  • 服务器部署规划
  • 安全架构说明

典型案例

  • 企业网络拓扑图

  • 微服务部署架构

  • 云服务连接图

三、如何用Claude生成架构图:实战指南

我总结了一套完整流程,从提示词构建到图像优化,一步步教你用Claude生成专业架构图。

第一步:明确需求与目标

开始前先想清楚:

  • 📌 目标读者是谁?技术人员还是管理层?
  • 📌 图表用途?技术文档、演讲还是沟通?
  • 📌 复杂度?需要多细节还是概览?
  • 📌 视觉风格?正式商务还是现代科技风?

这些问题的答案会直接影响你的提示词构建和图表风格。

第二步:构建清晰有效提示词

💬 这是最关键的步骤!一个好的提示词应该包含:

  • 布局偏好(上下层级、网格布局等)
  • 设计风格与颜色方案
  • 特殊要求(字体、图标等)
  • 内容详情(组件、层级、关系)

总结成一句话就是:

暂时无法在飞书文档外展示此内容

我经过多次实验,总结出几个高效提示词模板:

基础模板

暂时无法在飞书文档外展示此内容

技术架构图通用模板:

暂时无法在飞书文档外展示此内容

组织结构图模板:

暂时无法在飞书文档外展示此内容

提示词黄金法则

  1. 明确指定"元素不重叠"和"内容不超出边界",避免文字溢出
  2. 限制组件数量在可管理范围内
  3. 指定布局方式(如三层架构、网格布局等)
  4. 明确颜色方案,提高一致性
  5. 要求有设计感,避免单调样式

第三步:首次生成评估

输入提示词后,Claude会生成SVG代码并渲染出图像。这时候要关注:

  • ✅ 结构是否清晰
  • ✅ 组件是否完整
  • ✅ 文字是否清晰可读
  • ✅ 元素是否有重叠或溢出
  • ✅ 颜色搭配是否协调

第四步:迭代优化

第一版通常需要调整。给Claude明确的修改指示,如:

暂时无法在飞书文档外展示此内容

🔄 通常2-3轮迭代就能得到满意的结果。

四、实战案例:常见架构图绘制

云计算系统架构图

我们来看一个具体案例,如何从零开始绘制云计算系统架构图。

需求分析

  • 目标:技术团队内部分享
  • 内容:云计算系统的三层架构设计
  • 风格:现代简约,专业技术感

关键要素

  • 多层架构(应用层、平台层、基础层)
  • 服务组件清晰分类
  • 横向连接表示交互关系

提示词构建

暂时无法在飞书文档外展示此内容

结果评估与优化

首次生成后,我发现一些问题:

  • 某些组件描述文字过长导致溢出
  • 连接线布局不够清晰
  • 颜色对比度不够

经过一轮优化:

暂时无法在飞书文档外展示此内容

最终效果非常满意!一个专业、美观的云计算系统架构图就诞生了。

微服务架构图

关键要素

  • 服务边界清晰
  • API交互路径
  • 数据流向标注
  • 负载均衡与服务发现

示例提示词

暂时无法在飞书文档外展示此内容

公司组织架构图

关键要素

  • 清晰的层级关系
  • 职责简要说明
  • 部门间协作关系
  • 视觉区分不同层级

示例提示词

暂时无法在飞书文档外展示此内容

数据流程图

关键要素

  • 清晰的处理步骤
  • 数据转换说明
  • 输入输出标注
  • 决策点标记

示例提示词

暂时无法在飞书文档外展示此内容

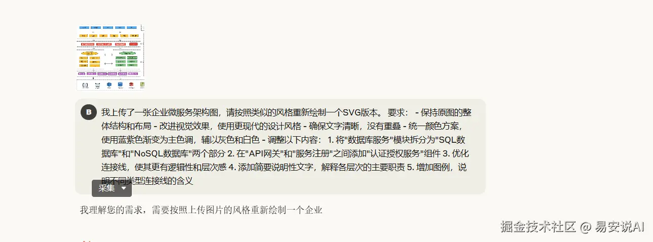
五、进阶技巧:以图绘图

有时候我们已经有类似架构图,只想改进或重新绘制。这时可以使用"以图绘图"技巧:

  1. 上传参考图片
  2. 指明需要保留的元素和改进点
  3. 让Claude按照参考风格重新绘制

示例提示词:

暂时无法在飞书文档外展示此内容

这种方法特别适合优化已有设计或从竞品分析中获取灵感。

六、其他创意绘图能力

Claude不仅能绘制架构图,还有其他实用的绘图能力:

UI原型设计

Claude可以绘制简洁的软件UI原型,帮助快速可视化产品概念。

示例提示词

暂时无法在飞书文档外展示此内容

手绘风格概念图

想要更有亲切感的图表?试试手绘风格:

暂时无法在飞书文档外展示此内容

这种风格特别适合概念解释、脑图和思路梳理。

信息图表

信息图表将数据和概念可视化,使复杂信息更易理解。

示例提示词

暂时无法在飞书文档外展示此内容

七、常见问题与解决方案

经过多次实践,我总结了一些常见问题和解决方法:

文字溢出或重叠

🚫 问题:生成的图表中文字超出边界或元素相互重叠

解决方案

  • 明确要求"避免任何元素重叠"和"确保文字不溢出容器"
  • 减少单个框内的文字数量
  • 建议使用"长文本应自动换行"

连接线混乱

🚫 问题:多条连接线交叉,难以理清关系

解决方案

  • 要求"使用曲线或正交线减少交叉"
  • 指定"重要连接使用粗线或不同颜色"
  • 优化布局减少长距离连接

颜色搭配不协调

🚫 问题:颜色过多或对比度不足

解决方案

  • 限制主要颜色数量:"最多使用3种主色及其衍生色"
  • 指定特定色值:"主色:#4285F4,辅色:#34A853"
  • 要求"确保文字与背景对比度符合可读性标准"

图表过于复杂

🚫 问题:过多元素导致混乱或生成不完整

解决方案

  • 将复杂图表分解成多个关联图表
  • 采用层级展示方式,先概览后细节
  • 减少单图中的组件数量

八、总结与最佳实践

通过这篇指南,你现在应该掌握了用Claude 3.7生成专业架构图的完整流程。最后分享几条核心经验:

绘制架构图的五大原则

  1. 目的明确:先明确图表用途和目标受众,再决定风格和细节
  2. 结构先行:先确定基本布局和层次结构,再添加细节
  3. 简约为美:避免不必要的装饰,专注于清晰传达核心信息
  4. 一致性:保持视觉元素(颜色、形状、线条)的一致性
  5. 迭代优化:通过多轮反馈改进,逐步达到理想效果

提示词构建的最佳实践

  1. 结构化描述:分门别类描述需求,如"布局要求"、"颜色方案"、"特殊元素"
  2. 参考已有风格:引用典型风格如"科技风"、"极简风"加速理解
  3. 清晰约束:明确边界条件和限制,如"避免重叠"、"最多使用4种颜色"
  4. 渐进式指导:先获得基础版本,再通过具体反馈优化细节
  5. 视觉参考:可能时提供参考图片,帮助理解预期风格

对于不同类型图表的建议

  • 技术架构图:强调组件关系和数据流向,保持专业术语准确性
  • 组织结构图:清晰的层级关系和简洁的职责描述是关键
  • 流程图:确保流向清晰,步骤完整,决策点标记明确
  • 概念图:关注核心概念的突出表达,减少干扰元素

持续学习

架构图绘制是一项融合技术理解和视觉表达的技能。通过收集优秀架构图作为参考、分析不同风格的优缺点、记录成功的提示词模式、不断尝试新的表达方式,你将能够利用Claude 3.7创建越来越精确和专业的架构图,提升工作效率和沟通效果。无论是技术文档、项目汇报还是概念阐述,一张精心设计的架构图都能大幅提升信息传达的效率。我每天都在探索AI提效的新方法,这只是其中之一。如果你也对AI助力高效工作感兴趣,欢迎关注我一起探索更多实用技巧!