实测文心4.5与X1一个月后,我预测文心大模型4.5 Turbo将有这几个升级点

312 阅读9分钟

1. 前言

  作为一名长期关注AI技术落地的开发者,我从未像现在这样清晰地感知到——中国大模型正在用硬核实力重新定义全球AI竞争的格局。

  今天,我看到百度官方公布了要发新模型的消息。百度将在4月25日举办的Create2025AI开发者大会上发布文心大模型4.5 Turbo。上个月刚发布了文心4.5和X1两款模型,马上又要上新大模型全家桶,百度最近动作很快。

  从发布到现在,我也一直在用对心4.5和X1,整体效果都很不错,价格也很香。据说文心4.5 Turbo会再升级,价格也会一降再降。我已经狠狠期待起来了。本文,我就结合自己对2款模型的使用体验,预测一下文心4.5 Turbo的能力升级点。

  经过近一个月的系统性测评,个人对文心大模型4.5及X1进行了多维度技术验证。通过实际场景中的功能测试与性能评估,可以实际感受到百度大模型一直作为全球AI领域的第一阵营的技术实力。值得注意的是,海外科技社区用户实测反馈形成的第三方观察视角,不仅印证了本次技术评估的结论,更勾勒出中国AI技术全球化布局的完整图景。

2. 模型实测

  文心大模型4.5在多模态任务方面展现出了卓越的能力,尤其是视觉理解领域,表现堪称惊艳。在梗图理解测试中,无论我输入何种类型的梗图,文心大模型4.5 都能准确解读其含义。

在这里插入图片描述

  文心4.5不仅能从表面意思进行解释,还会补充一些独特的视角,比如从数学角度解析相关梗图,这让我看到了它强大的知识融合能力。

在这里插入图片描述

  在图表理解时,面对复杂的数据分析图表,它能迅速提取关键信息,并根据要求进行深入分析,像分析 12 星座相同兴趣爱好这类问题,给出的结果准确且条理清晰。 在这里插入图片描述

  在题目理解环节,处理数学几何题目时,文心大模型4.5 能快速代入已知条件,准确求解未知角度,整个解题过程逻辑严谨,答案正确无误。 在这里插入图片描述

  多模态生成能力上,文心 4.5 同样可圈可点。iRAG 图片生成功能令人印象深刻,当我要求它绘制各种创意场景,如小米造皮卡车的样子、⻩仁勋展示他装满皮衣衣柜的照片等,生成的图片不仅符合描述,细节也处理得非常到位。 在这里插入图片描述 在这里插入图片描述

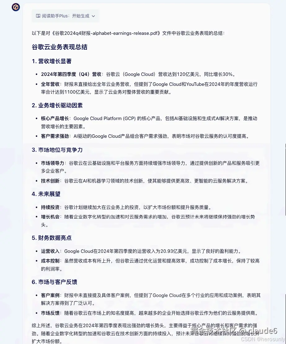
  在五人家庭写真照片的生成中,不同年龄段女性的特征被展现得淋漓尽致,充分体现了其对人物形象的精准把握。 在这里插入图片描述   在多格式文件生成方面,无论是总结谷歌财报里云业务的表现,还是生成文章的大纲内容,它都能出色完成任务,输出内容详细且具有参考价值。

在这里插入图片描述

在这里插入图片描述

  文心大模型X1 则在深度思考和推理方面优势显著。在逻辑类问题回答中,无论是文字类的脑筋急转弯,还是复杂的数理类问题,它都能准确识别问题类型并给出正确答案。在解答 “巧克力和西红柿打架,巧克力赢了,为什么” 这类脑筋急转弯时,能快速抓住问题的关键,给出幽默又合理的解释。 在这里插入图片描述

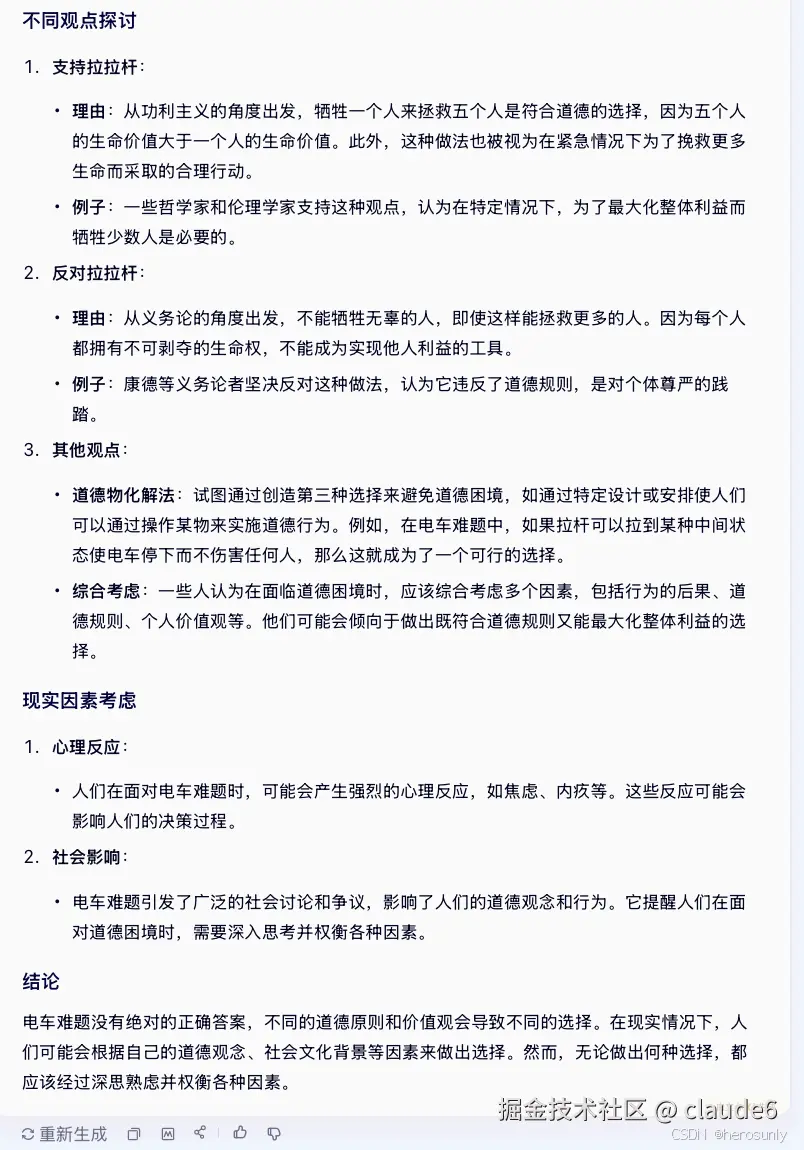
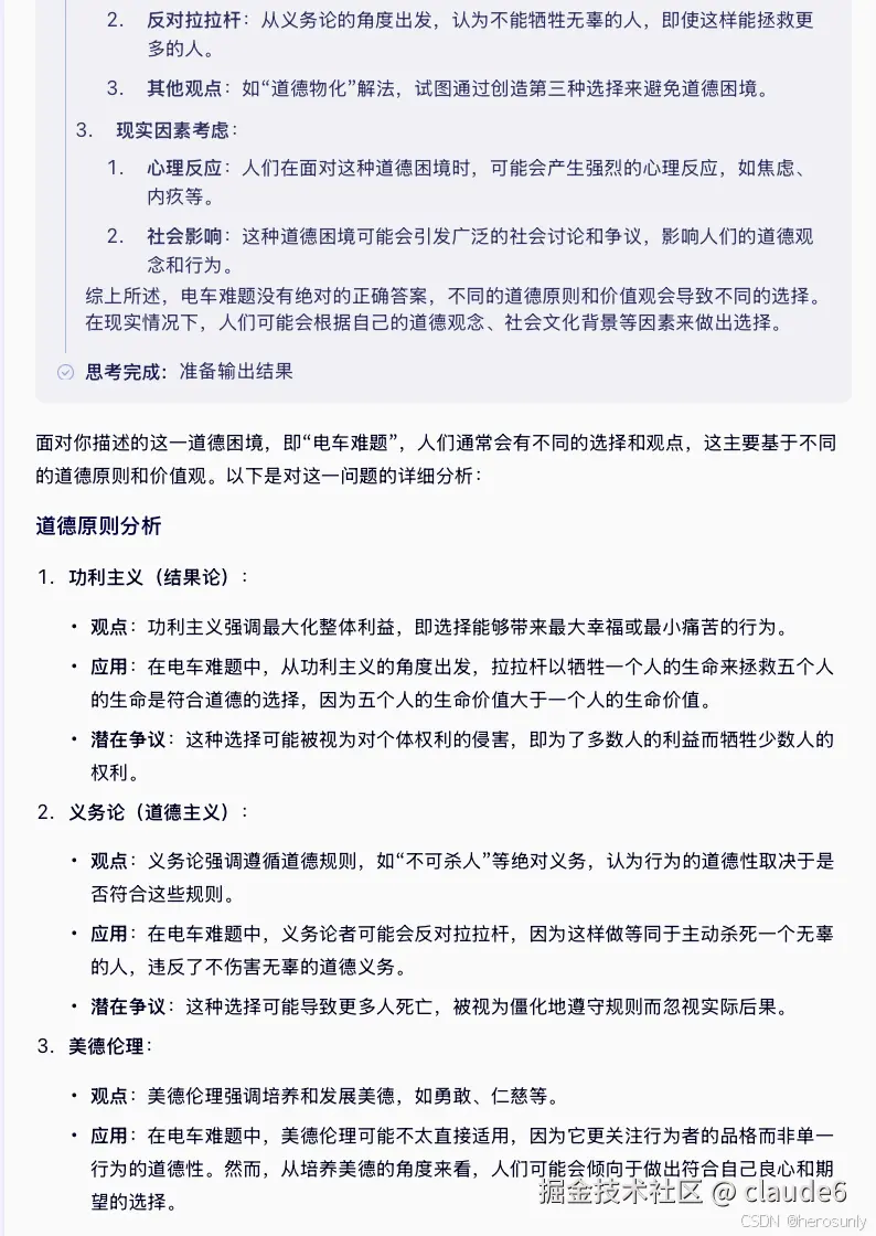
  面对复杂的逻辑推理题,像电车难题,文心 X1 会进行深入思考,分析各种情况,最终得出逻辑严密的结论。

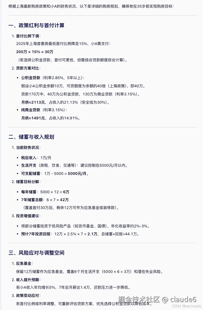
在这里插入图片描述 在这里插入图片描述   在文本生成和复杂分析任务中,文心 X1 更是展现出了强大的实力。当我让它为税后收入 1w 的 28 岁上海打工人小 A 规划 35 岁前购入总价 200W 房产的计划时,它调用高级联网工具,考虑到了各种因素,给出了详细到每日每月每年的存钱计划,还以表格形式呈现,清晰明了。

在这里插入图片描述 在这里插入图片描述

  在生成古风、悬疑、言情、推理故事大纲等任务中,它参考多部作品风格,构建出的故事逻辑缜密,角色关系和情感也都有清晰的设定,无明显硬伤。

在这里插入图片描述

  文心 4.5 和文心 X1 都凭借其独特的优势,为用户带来了出色的使用体验。文心 4.5 在多模态理解和生成上的出色表现,使其在处理图像、视频、文本等多种信息时游刃有余;文心 X1 则凭借深度思考和推理能力,在解决复杂问题、生成高质量文本方面展现出了强大的实力。相信随着技术的不断发展,这两款大模型会在更多领域发挥重要作用,为我们的生活和工作带来更多便利和惊喜。

3. 海外开发者、大V好评不断

  百度这两款模型一经发布,便在海外引发了广泛关注,彭博社、路透社、AFP、南华早报、美国头部新闻聚合网站Techmeme等国外权威媒体均进行了报道。其中彭博社表示,百度的文心X1可对标DeepSeekR1,此次百度将两款新模型提前免费开放,或将重新夺回领先势头。 在这里插入图片描述

  众多海外网友纷纷在各类社交媒体、论坛上发布求百度账号的帖子,这一现象着实罕见。

在这里插入图片描述 在这里插入图片描述

  70 万粉丝的美国投资人、知名 VC 公司 Benchmark 合伙人 Bill Gurley 表示,美国人工智能公司应将全部精力投入到开发和创新中,侧面反映出百度新模型给海外市场带来的冲击。

在这里插入图片描述

  15 万粉丝的科技创投 KOL Alvin Foo 体验了百度对文心的重大更新后,忍不住在社交平台分享感受。他连续使用数小时,直言文心的性能令人印象深刻。在多个基准测试里,文心 4.5 的表现均优于 ChatGPT 4.5,可价格却只有 ChatGPT 4.5 的 1% ,性价比超高。而 ERNIE X1 作为全面的深度思考模型,性能与 DeepSeek R1 相当,价格却只有 DeepSeek R1 的一半,成本优势显著。这样的出色表现,难怪会让 Alvin Foo 这样的行业大 V 都赞不绝口 。

在这里插入图片描述

  海外之所以对文心 4.5 和文心 X1 关注度如此之高,能力突出和价格优势是两大关键因素。在能力方面,文心 4.5 在多项基准测试中成绩亮眼,以 79.6 的平均分超越了 GPT-4.5 的 79.14 。它作为百度首个原生多模态大模型,多模态理解能力十分强大,无论是解读梗图、分析电影截图,还是理解讽刺漫画的深层含义,都不在话下,堪称多模态领域的 “全能选手”。面对数理化难题,它也能逻辑严谨地给出解答,表现丝毫不逊色于理科尖子生。​

在这里插入图片描述

  文心 X1 则在深度思考和推理方面实力强劲,性能对标 DeepSeek R1 。文心 X1具备更强的理解、规划、反思、进化能力,并支持多模态,是首个自主运用工具的深度思考模型。文心 X1 是能力更全面的深度思考模型,兼备准确、创意和文采,在中文知识问答、文学创作、文稿写作、日常对话、逻辑推理、复杂计算及工具调用等方面表现尤为出色。

  价格优势同样显著,文心 4.5 的 API 调用价格仅为 GPT-4.5 的 1% ,输入价格为 0.004 元 / 千 tokens,输出 0.016 元 / 千 tokens 。文心 X1 的调用价格约为 DeepSeek R1 的一半,输入价格 0.002 元 / 千 tokens 。如此高性价比,让海外用户和企业看到了以更低成本获取强大 AI 服务的可能。对于追求高效且注重成本的海外市场而言,百度这两款模型的出现,无疑为他们在 AI 应用和探索的道路上,提供了极具吸引力的新选择,这也正是其在海外迅速走红、备受关注的核心原因 。

在这里插入图片描述

4. 承接上一代模型能力,即将亮相的文心4.5 Turbo或将大升级

  结合文心4.5和文心X1的能力维度推测,推理、成本、多模态、深度思考等都是文心下一代大模型显著的迭代点。而即将露面的文心 4.5 Turbo,显然也将继续在这些维度上继续深耕,并针对重点能力作升级。

  从过往百度大模型迭代的节奏与成果来看,此次新品发布备受瞩目。文心 4.5 在多模态任务和语言能力上已经表现卓越,价格更是展现出十足竞争力,文心 4.5 Turbo 极有可能在价格和生成速度上实现再次突破。

  在价格方面,文心 4.5 的 API 调用价格仅为 GPT-4.5 的 1%,已然让众多企业和开发者尝到了高性价比的甜头。随着技术的优化与成本控制的深入,文心 4.5 Turbo 或许会进一步拉低使用门槛,以更亲民的价格让 AI 技术惠及更多用户与行业,助力中小企业和个人开发者在 AI 应用开发上轻装上阵。

  生成速度同样值得期待。当前文心大模型在处理各类任务时已具备不错的响应速度,但面对日益增长的海量数据处理需求和实时交互场景,速度提升空间依然存在。百度凭借在芯片研发(如昆仑芯)以及算法优化等方面的技术积累,有望通过硬件与软件的协同升级,大幅提升文心 4.5 Turbo 的生成速度。这意味着在内容创作、智能客服、实时翻译等对响应速度要求极高的场景中,文心 4.5 Turbo 能够实现瞬间反馈,为用户带来更流畅、高效的使用体验,极大地提高工作与生产效率。

  4 月 25 日,让我们一同期待百度 Create 开发者大会上,文心 4.5 Turbo 如何再次改写行业格局。