医学科研工作者的AI助手:高效生成文献结构图和实验流程图

236 阅读4分钟

在信息爆炸的时代,处理海量文献并从中提取关键信息,以及清晰地呈现复杂流程,成为了许多人面临的挑战。幸运的是,借助先进的人工智能工具和可视化软件,我们可以大幅提高这些工作的效率。今天,就为大家介绍如何联合ChatGPT/Deep Seek和X Mind梳理文献生成结构图,以及联合ChatGPT/Deep Seek和mermaid syntax生成流程图。

一、联合ChatGPT/Deep Seek与X Mind梳理文献生成结构图

1.确定文献主题与范围

首先,明确你要梳理的文献主题。比如,你正在研究“耐药细胞的生物成像和肿瘤治疗”,那么围绕这一主题,通过学术数据库收集相关文献。

2.借助ChatGPT/Deep Seek提取关键信息

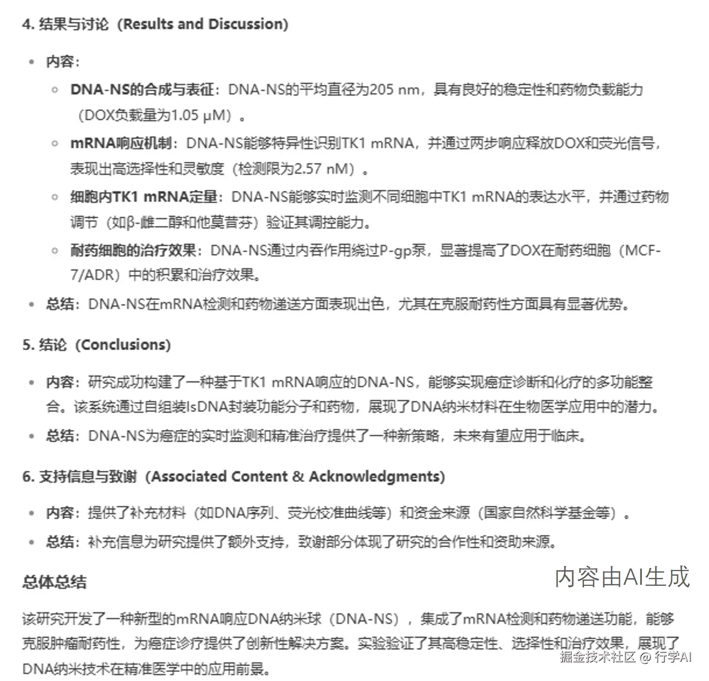
将收集到的文献内容输入ChatGPT或Deep Seek。以Deep Seek为例,它会依据文献内容进行分析,条理清晰地输出关键信息。上传PDF文档后,你可以提出具体要求,输入Prompt“请列出这篇文章的主要内容并且为每一部分内容进行一些总结”。

1-1.jpg

1-2.jpg

下一步,将Deep Seek的梳理结果复制到Word文件中(根据需要进行适当地修改,如使用一级标题和二级标题将内容进行分类)。在Deep Seek工具上传Word文档后,输入Prompt:“将文本内容整理成Markdown格式”。将文本内容整理成Markdown格式输出。

2-1.jpg

2-2.jpg

3.利用X Mind构建结构图

打开 X Mind 软件,创建一个新的思维导图。将ChatGPT/Deep Seek提取的关键信息按照一定逻辑结构进行整理。比如,以文献“基于mRNA响应的DNA纳米球(DNA-NS)在耐药细胞生物成像与癌症治疗中的应用”为中心主题,将不同文献的核心观点作为分支主题,在每个分支主题下再细分研究方法和主要结论等子主题。我们通过将刚刚保存的Word文档导入,就可以自动生成文献框架图啦!

通过X Mind丰富的图形样式和编辑功能,为每个主题添加注释、链接等,使结构图更加完善和直观。这样,你就能通过一张清晰的结构图,快速把握多篇文献的要点及它们之间的关联。  3-1.jpeg 二、联合ChatGPT/Deep Seek与mermaid syntax生成流程图

1.梳理流程逻辑

在生成流程图之前,要对目标流程有清晰的理解。比如绘制“共轭聚合物-二茂铁纳米颗粒作为NIR-II光功率纳米放大器,以增强化学动力学治疗”的实验路线图,绘制前需要明确各个环节及它们的先后顺序。

2.ChatGPT/Deep Seek辅助生成mermaid syntax代码框架

向ChatGPT或Deep Seek询问mermaid syntax相关问题,输入Prompt“请列出该文献的主要实验过程,为每个步骤添加一些描述性要点,用mermaid syntax格式输出。” ChatGPT会根据mermaid语法规则生成类似以下的代码框架:

在实际撰写方案的路线图描述时,需要对关键步骤进行说明,如CP合成:通过供体-受体结构设计增强NIR-II吸收能力。CPNP-Fc/Pt构建:表面修饰实现GSH响应性药物释放和靶向递送(RGD肽)。光热测试:48%的高效光热转换率,支持低温PTT和血流加速。Fenton反应验证:EPR直接捕获·OH信号,MB降解量化反应效率。细胞实验:缺氧/常氧对比凸显氧水平对H2O2生成的调控作用。体内治疗:PA成像证实肿瘤氧合改善,协同CDT/PTT抑制肿瘤生长。

3-1.jpg 3.完善代码与生成流程图

将生成的代码框架复制到支持mermaid syntax的环境中,如一些在线绘图网站或 Markdown编辑器(若支持 mermaid 渲染)。

你可以使用这个网站:

app.diagrams.net/,不用注册,直接就能用…

操作步骤如下

打开Draw.io,选择“调整图形”。

点击“插入”选项,再选择“高级”。

在高级设置里找到“Mermaid”选项,点击它。 步骤.png 然后,根据实际流程细节对代码进行完善。如调整节点:添加或删除某些步骤,让流程更合理;修改颜色和形状:让图表更直观,视觉更美观;调整文字和字体:确保信息清晰易读。最终,通过渲染代码,就能得到一个精美的产品研发流程图,清晰展示整个流程的走向和各个环节的关系。

通过联合使用ChatGPT/Deep Seek与X Mind、mermaid syntax,我们能够更加高效地处理文献信息,清晰地呈现复杂流程,提升工作和学习的效率与质量。大家不妨尝试一下,让这些强大的工具为你的工作学习助力。