DeepSeek+Mermaid赋能研发提效

438 阅读7分钟

Mermaid 是一种基于文本的图表生成工具,支持多种图表类型,能够通过简单的语法生成可视化图表。

Mermaid支持的一些图表在软件研发中具有广泛的应用,能够帮助开发者、设计师和项目经理更清晰地表达设计思路、沟通需求、管理项目进度和优化系统架构。

1、流程图(Flowchart)

应用场景:在软件研发中,流程图常用于表示系统的业务流程,帮助开发者理解系统的整体结构和流程。

特点:

  • 支持多种节点形状(如矩形、菱形、圆形等)和连接线样式。
  • 可通过条件判断(如if、else)实现分支逻辑。

DeepSeek指令:

针对订单流程,生成流程图,输出Mermaid格式。

输出代码:

graph LR
    A[用户提交订单] --> B{支付成功?}
    B -->|是| C{库存充足?}
    B -->|否| Z[订单失败]
    C -->|是| D[订单处理]
    C -->|否| E[取消订单并通知用户]
    D --> F[生成发货单]
    F --> G[物流配送]
    G --> H{用户确认收货?}
    H -->|是| I[订单完成]
    H -->|否| J[跟进物流异常]
    J --> I

效果:

graph LR
    A[用户提交订单] --> B{支付成功?}
    B -->|是| C{库存充足?}
    B -->|否| Z[订单失败]
    C -->|是| D[订单处理]
    C -->|否| E[取消订单并通知用户]
    D --> F[生成发货单]
    F --> G[物流配送]
    G --> H{用户确认收货?}
    H -->|是| I[订单完成]
    H -->|否| J[跟进物流异常]
    J --> I

2、序列图(Sequence Diagram)

应用场景:用于描述对象之间的交互顺序,特别适合展示软件系统中不同组件或服务之间的通信。

特点:

  • 支持参与者(Actor)、对象(Object)和消息(Message)的定义。
  • 可表示异步消息、循环、条件判断等。

DeepSeek指令:

针对订单流程,生成序列图,输出Mermaid格式。

输出代码:

sequenceDiagram
    用户 ->> 订单系统: 请求退款
    订单系统 ->> 支付网关: 发起逆向交易
    支付网关 -->> 订单系统: 退款结果
    订单系统 ->> ERP系统: 更新财务台账
    订单系统 ->> 用户: 通知退款结果

效果:

sequenceDiagram
    用户 ->> 订单系统: 请求退款
    订单系统 ->> 支付网关: 发起逆向交易
    支付网关 -->> 订单系统: 退款结果
    订单系统 ->> ERP系统: 更新财务台账
    订单系统 ->> 用户: 通知退款结果

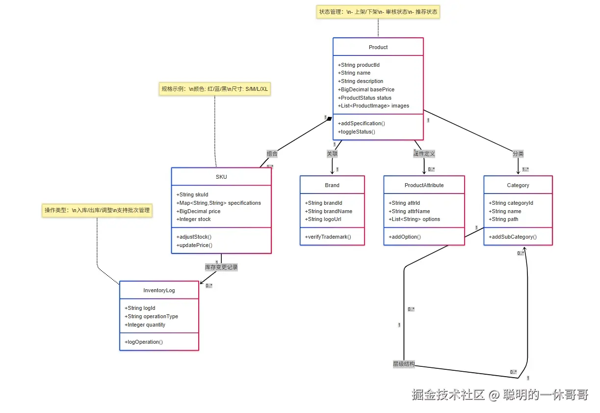
3、类图(Class Diagram)

应用场景:用于描述软件系统的类结构、属性和方法,以及类之间的关系(如继承、关联、聚合等)。

特点:

  • 支持类的定义、接口、枚举等。
  • 可表示类之间的继承、实现、依赖等关系。

DeepSeek指令:

针对商品管理,生成类图,输出Mermaid格式。

输出代码:

classDiagram
    class Product {
        +String productId
        +String name
        +String description
        +BigDecimal basePrice
        +ProductStatus status
        +List~ProductImage~ images
        +addSpecification()
        +toggleStatus()
    }

    class SKU {
        +String skuId
        +Map~String,String~ specifications
        +BigDecimal price
        +Integer stock
        +adjustStock()
        +updatePrice()
    }

    class Category {
        +String categoryId
        +String name
        +String path
        +addSubCategory()
    }

    class Brand {
        +String brandId
        +String brandName
        +String logoUrl
        +verifyTrademark()
    }

    class ProductAttribute {
        +String attrId
        +String attrName
        +List~String~ options
        +addOption()
    }

    class InventoryLog {
        +String logId
        +String operationType
        +Integer quantity
        +logOperation()
    }

    Product "1" *-- "1..*" SKU : 组合
    Product "1" --> "1" Brand : 关联
    Product "1" --> "1..*" Category : 分类
    Product "1" --> "0..*" ProductAttribute : 属性定义
    SKU "1" --> "0..*" InventoryLog : 库存变更记录
    Category "1" --> "0..*" Category : 层级结构

    note for Product "状态管理:\n- 上架/下架\n- 审核状态\n- 推荐状态"
    note for SKU "规格示例:\n颜色: 红/蓝/黑\n尺寸: S/M/L/XL"
    note for InventoryLog "操作类型:\n入库/出库/调整\n支持批次管理"

效果:

10_类图.png

4、状态图(State Diagram)

应用场景:用于描述对象的状态变化和状态之间的转换,特别适合表示有限状态机(FSM)或复杂的状态逻辑。

特点:

  • 支持状态(State)、事件(Event)和转换(Transition)的定义。
  • 可表示并发状态、嵌套状态等。

DeepSeek指令:

针对库存,生成状态图,输出Mermaid格式。

输出代码:

stateDiagram-v2
    [*] --> Available: 初始状态
    Available --> Reserved: 创建订单\n(预占库存)
    Reserved --> Available: 订单取消/超时\n(释放库存)
    Reserved --> Deducted: 支付成功\n(扣减库存)
    Deducted --> ReturnPending: 发起退货\n(退货审核中)
    ReturnPending --> Available: 退货完成\n(重新上架)
    ReturnPending --> Scrapped: 质检不合格\n(报废处理)
    Deducted --> Available: 未发货取消\n(特殊退款)
    Scrapped --> [*]: 库存核销
    ReturnPending --> Deducted: 驳回退货\n(维持扣减)

    note left of Available: 可售库存池
    note right of Deducted: 实际减少库存\n(影响在库数量)
    note right of ReturnPending: 需走质检流程\n(3-5个工作日)

    state 业务规则 {
        预占时效: 30分钟未支付自动释放
        安全库存: Available <阈值时\n触发采购预警
        并发控制: 预占操作需加分布式锁
        批次管理: 先进先出(FIFO)\n效期跟踪
    }

效果:

stateDiagram-v2
    [*] --> Available: 初始状态
    Available --> Reserved: 创建订单\n(预占库存)
    Reserved --> Available: 订单取消/超时\n(释放库存)
    Reserved --> Deducted: 支付成功\n(扣减库存)
    Deducted --> ReturnPending: 发起退货\n(退货审核中)
    ReturnPending --> Available: 退货完成\n(重新上架)
    ReturnPending --> Scrapped: 质检不合格\n(报废处理)
    Deducted --> Available: 未发货取消\n(特殊退款)
    Scrapped --> [*]: 库存核销
    ReturnPending --> Deducted: 驳回退货\n(维持扣减)

    note left of Available: 可售库存池
    note right of Deducted: 实际减少库存\n(影响在库数量)
    note right of ReturnPending: 需走质检流程\n(3-5个工作日)

    state 业务规则 {
        预占时效: 30分钟未支付自动释放
        安全库存: Available <阈值时\n触发采购预警
        并发控制: 预占操作需加分布式锁
        批次管理: 先进先出(FIFO)\n效期跟踪
    }

5、实体关系图(Entity Relationship Diagram, ERD)

应用场景:用于数据库设计,描述实体(表)、属性(字段)和实体之间的关系(如一对一、一对多、多对多)。

特点:

  • 支持实体、属性、主键、外键的定义。
  • 可表示实体之间的关联关系。

DeepSeek指令:

针对用户和权限管理,生成ER图,输出Mermaid格式。

输出代码:

erDiagram
    USER {
        int user_id PK "用户ID"
        string username "用户名"
        string email "邮箱"
        datetime created_at "创建时间"
    }

    ROLE {
        int role_id PK "角色ID"
        string role_code "角色编码"
        string description "描述"
    }

    PERMISSION {
        int perm_id PK "权限ID"
        string perm_code "权限编码"
        string resource "资源路径"
        string action "操作类型"
    }

    USER_GROUP {
        int group_id PK "组ID"
        string group_name "组名称"
        string inherit_mode "继承模式"
    }

    USER ||--o{ USER_ROLE : "分配"
    ROLE ||--o{ ROLE_PERMISSION : "授权"
    USER ||--o{ USER_GROUP_MEMBER : "隶属"
    USER_GROUP ||--o{ GROUP_ROLE : "继承"

    USER_ROLE {
        int user_id FK "用户ID"
        int role_id FK "角色ID"
        datetime granted_at "授权时间"
    }

    ROLE_PERMISSION {
        int role_id FK "角色ID"
        int perm_id FK "权限ID"
        string scope "作用域"
    }

    USER_GROUP_MEMBER {
        int user_id FK "用户ID"
        int group_id FK "组ID"
        datetime joined_at "加入时间"
    }

    GROUP_ROLE {
        int group_id FK "组ID"
        int role_id FK "角色ID"
        bool is_inheritable "可继承"
    }

效果:

erDiagram
    USER {
        int user_id PK "用户ID"
        string username "用户名"
        string email "邮箱"
        datetime created_at "创建时间"
    }

    ROLE {
        int role_id PK "角色ID"
        string role_code "角色编码"
        string description "描述"
    }

    PERMISSION {
        int perm_id PK "权限ID"
        string perm_code "权限编码"
        string resource "资源路径"
        string action "操作类型"
    }

    USER_GROUP {
        int group_id PK "组ID"
        string group_name "组名称"
        string inherit_mode "继承模式"
    }

    USER ||--o{ USER_ROLE : "分配"
    ROLE ||--o{ ROLE_PERMISSION : "授权"
    USER ||--o{ USER_GROUP_MEMBER : "隶属"
    USER_GROUP ||--o{ GROUP_ROLE : "继承"

    USER_ROLE {
        int user_id FK "用户ID"
        int role_id FK "角色ID"
        datetime granted_at "授权时间"
    }

    ROLE_PERMISSION {
        int role_id FK "角色ID"
        int perm_id FK "权限ID"
        string scope "作用域"
    }

    USER_GROUP_MEMBER {
        int user_id FK "用户ID"
        int group_id FK "组ID"
        datetime joined_at "加入时间"
    }

    GROUP_ROLE {
        int group_id FK "组ID"
        int role_id FK "角色ID"
        bool is_inheritable "可继承"
    }

6、Git 图(Git Graph)

应用场景:用于展示代码仓库的提交历史和分支结构,特别适合团队协作中的代码管理。

特点:

  • 支持提交(Commit)、分支(Branch)和合并(Merge)的定义。
  • 可表示分支的创建和合并过程。

DeepSeek指令:

针对Git分支管理,生成Git图,输出Mermaid格式。

输出代码:

gitGraph
    commit id: "Initial"
    branch develop
    checkout develop
    commit id: "Add core framework"
    branch feature/login
    checkout feature/login
    commit id: "Implement auth service"
    commit id: "Add 2FA support"
    checkout develop
    merge feature/login tag: "v0.1-auth" id: "Merge login feature"
    branch release/v1.0
    checkout release/v1.0
    commit id: "Fix regression bugs" type: HIGHLIGHT
    checkout main
    merge release/v1.0 tag: "v1.0.0" id: "Production release"
    checkout develop
    merge release/v1.0 id: "Sync to develop"
    branch hotfix/security-patch
    checkout hotfix/security-patch
    commit id: "Patch CVE-2023-xxx"
    checkout main
    merge hotfix/security-patch tag: "v1.0.1"
    checkout develop
    merge hotfix/security-patch
    branch feature/payment
    checkout feature/payment
    commit id: "Add payment gateway"
    commit id: "Implement refund flow"
    checkout develop
    merge feature/payment tag: "v1.1-pre" id: "Merge payment feature"
    branch release/v1.1
    commit id: "Final testing"
    checkout main
    merge release/v1.1 tag: "v1.1.0"

效果:

gitGraph
    commit id: "Initial"
    branch develop
    checkout develop
    commit id: "Add core framework"
    branch feature/login
    checkout feature/login
    commit id: "Implement auth service"
    commit id: "Add 2FA support"
    checkout develop
    merge feature/login tag: "v0.1-auth" id: "Merge login feature"
    branch release/v1.0
    checkout release/v1.0
    commit id: "Fix regression bugs" type: HIGHLIGHT
    checkout main
    merge release/v1.0 tag: "v1.0.0" id: "Production release"
    checkout develop
    merge release/v1.0 id: "Sync to develop"
    branch hotfix/security-patch
    checkout hotfix/security-patch
    commit id: "Patch CVE-2023-xxx"
    checkout main
    merge hotfix/security-patch tag: "v1.0.1"
    checkout develop
    merge hotfix/security-patch
    branch feature/payment
    checkout feature/payment
    commit id: "Add payment gateway"
    commit id: "Implement refund flow"
    checkout develop
    merge feature/payment tag: "v1.1-pre" id: "Merge payment feature"
    branch release/v1.1
    commit id: "Final testing"
    checkout main
    merge release/v1.1 tag: "v1.1.0"

7、架构图(Architecture Diagrams)

应用场景:在云架构和CI/CD流程中,架构图常用于表示系统的整体架构和组件关系。

特点:支持服务(节点)和边(edges)的定义,可表示服务之间的连接和组织方式。

示例:

architecture-beta
    group api(cloud)[API]

    service db(database)[Database] in api
    service disk1(disk)[Storage] in api
    service disk2(disk)[Storage] in api
    service server(server)[Server] in api

    db:L -- R:server
    disk1:T -- B:server
    disk2:T -- B:db

效果:

10_架构图.png

8、数据包图(Packet Diagram)

应用场景:在网络通信和协议设计中,数据包图常用于表示数据包的结构和字段。

特点:支持数据包结构和字段的定义,可表示网络数据包的传输过程。

示例:

---
title: "TCP Packet"
---
packet-beta
0-15: "Source Port"
16-31: "Destination Port"
32-63: "Sequence Number"
64-95: "Acknowledgment Number"
96-99: "Data Offset"
100-105: "Reserved"
106: "URG"
107: "ACK"
108: "PSH"
109: "RST"
110: "SYN"
111: "FIN"
112-127: "Window"
128-143: "Checksum"
144-159: "Urgent Pointer"
160-191: "(Options and Padding)"
192-255: "Data (variable length)"

效果:

10_数据包图.png

9、块状图(Block diagrams)

应用场景:在工程、软件开发和流程管理中,块状图常用于表示系统的组件和关系。

特点:由块状元素和连接符组成,可表示系统的基本组件和流向。

示例:

block-beta
columns 1
  db(("DB"))
  blockArrowId6<["&nbsp;&nbsp;&nbsp;"]>(down)
  block:ID
    A
    B["A wide one in the middle"]
    C
  end
  space
  D
  ID --> D
  C --> D
  style B fill:#969,stroke:#333,stroke-width:4px

效果:

10_块状图.png