北京大学|DeepSeek与新媒体运营|自媒体运营降本增效请进|122页

154 阅读5分钟

大家好,我是吾鳴。

之前吾鳴给大家分享过北京大学出品的DeepSeek内部研讨系列报告,它们分别是: 《DeepSeek与AIGC应用》

《DeepSeek提示词工程和落地场景》

《DeepSeek-R1及类强推理模型开发解读》

《DeepSeek原理与落地应用》

《DeepSeek私有化部署和一体机》

《DeepSeek应用场景中需要关注的十个安全问题和防范措施》

今天吾鳴再给大家分享一份由北京大学出品的DeepSeek内部研讨系列报告,报告内容是关于DeepSeek给媒体进行提效,包括市场洞察与账号定位、智能内容生产(选题挖掘、文案撰写、短视频脚本生成、封面设计)、用户运营(评论区互动、直播弹幕处理、社群机器人)、数据驱动运营(传播策略优化、热点追踪)、直播电商(脚本生成、选品优化)等场景。报告一共122页PPT,干货满满,建议收藏,文末附上完整版下载地址。

内容摘要

DeepSeek与AI技术基础
介绍了DeepSeek的背景与发展历程,包括其作为中国大模型领域代表企业的定位、模型家族(如R1推理模型与V3生成模型)及技术架构。重点对比了生成模型与推理模型的适用场景,分析了大模型的三层核心能力(语言、知识、推理),并探讨了提示词工程的使用技巧,如“真诚+直接”“反向PUA”等,强调通过优化提示词激发模型潜力。

AI在新媒体运营中的应用策略与场景
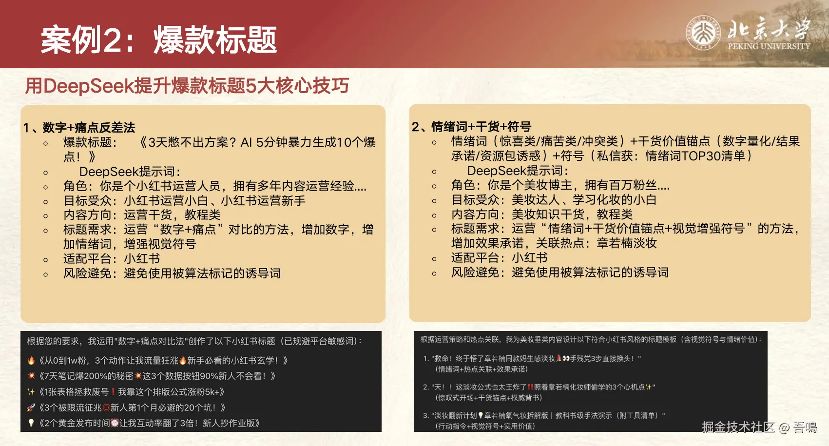
详细阐述了AI在新媒体全链路的落地应用,包括市场洞察与账号定位、智能内容生产(选题挖掘、文案撰写、短视频脚本生成、封面设计)、用户运营(评论区互动、直播弹幕处理、社群机器人)、数据驱动运营(传播策略优化、热点追踪)、直播电商(脚本生成、选品优化)等场景。通过具体案例展示了如何利用DeepSeek提升效率,例如通过数据分析和提示词生成精准的账号定位报告、爆款标题和视频脚本。

AI技术带来的挑战与应对
分析了AI在新媒体行业中的潜在风险,包括用户隐私与数据安全(如深度伪造滥用)、伦理与法律争议(如虚假内容侵权)、内容同质化与质量危机(创意匮乏、信息茧房)以及行业生态冲击(传统岗位替代、技能鸿沟)。同时提出应对策略,如强化合规性、技术标识、人才培养转型(如提示词工程师、智能体设计师等新兴职业),强调运营人员需兼具技术理解与业务能力。

未来趋势与总结展望
展望了AI与新媒体融合的未来方向,包括多模态大模型增强交互体验、AI重构营销全链路、超级个体与新型职业崛起等。指出AI将进一步渗透媒体应用场景,推动技术平权与行业变革,同时呼吁从业者提升复合能力以适应技术驱动的生态变化。

精彩内容

报告下载地址:kdocs.cn/l/ci1DfElGC…