1.1 运行时数据区

119 阅读5分钟

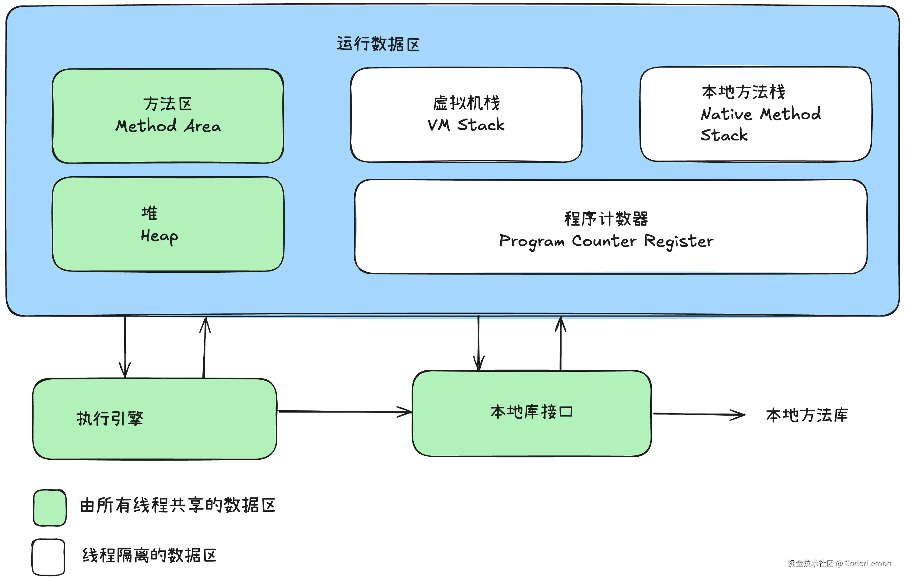
Java运行时数据区域.png

1.1.1 程序计数器

是一块比较小的内存区域,当前线程所执行的字节码的行号指示器,配合字节码解释器通过改变计数器的值来选取下一条所需要执行的字节码,分支循环、跳转、异常处理、线程恢复等基础功能都需要找个计数器来完成。 每个线程都有一个独立的程序计数器,各个线程的计数器都不互相影响,独立存储,这类内存称之为“线程私有”的内存。如果执行的是本地(Native)方法则计数器的值为空(Undefined)。

1.1.2 Java虚拟机栈

线程私有,生命周期与线程相同。虚拟机栈描述的是Java方法执行的线程内存模型:方法执行时,Java虚拟机都会同步的创建一个栈帧用于存储局部变量表、操作数栈、动态连接、方法出口等。 局部变量表存放编辑期可知的各种Java虚拟机基本数据类型(boolean、byte、char、short、int、float、long、double)、对象引用(reference类,可能为对象起始地址的引用指针、指向一个代表对象的句柄或者其他与此对象相关的位置)和returnAddress类型(字节码指令的地址)。局部变量表的存储空间以局部变量槽(Slot)表示,long和double占两个,其余一个。变量槽占用32比特还是64比特或者更多由虚拟机自行决定。

1.1.3 本地方法栈

与虚拟机栈作用类似,区别就是虚拟机栈为虚拟机执行Java方法(字节码)服务,本地方法栈则是虚拟机使用到的本地(Native)方法服务。

1.1.4 Java堆

Java堆是虚拟机所管理的内存中最大的一块,是所有线程共享的一块内存区域,唯一的目的就是存放对象实例。 从内存回收角度可分为:新生代、老年代、永久代、Eden空间、From Survivor空间、To Survivor空间;从分配内存的角度看,所有线程共享的Java堆可以划分为多个线程私有的分配缓冲区(Thread Local Allocation Buffer,TLAB),以提升对象分配时的效率。 根据《Java虚拟机规范》的规定,Java堆可以处于物理上不连续的内存空间中,但在逻辑上它应该被视为连续的。 Java堆既可以固定大小也可以拓展,主流虚拟机都是通过可拓展实现的(通过参数 -Xmx和Xms设定)

1.1.5 方法区

方法区也是各个线程共享的内存区域,用于存储虚拟机加载的类型信息、常量、静态常量、即时编译器编译后的代码缓存等数据。 在JDK8之前存在将方法区称做永久代(Permanent Generation),因为当时HotSpot虚拟机团队使用永久代来实现方法区,使得HotSpot的垃圾收集器能够像管理Java堆一样管理这部分内存,而其他的Java虚拟机是不存在永久代这个概念的。 在JDK6的时候HotSpot团队计划放弃永久代,逐步改用采用本地内存来实现方法区,JDK7把放在永久代的字符串常量池、静态变量移除,JDK8时完全废弃永久代的概念。

1.1.6 运行时常量池

运行时常量池是方法区的一部分。Class文件中除了有类的版本、字段、方法、接口等描述信息外,还有一项信息是常量池表(Constant Pool Table),用于存放编译期生成的各种字面量与符号引用,这部分内容将在类加载后存放到方法区的运行时常量池中。 运行时常量池相对于Class文件常量池的另外一个重要特征是具备动态性,Java语言并不要求常量一定只有编译期才能产生,也就是说,并非预置入Class文件中常量池的内容才能进入方法区运行时常量池,运行期间也可以将新的常量放入池中,这种特性被开发人员利用得比较多的便是String类的intern()方法。 既然运行时常量池是方法区的一部分,自然受到方法区内存的限制,当常量池无法再申请到内存时会抛出OutOfMemoryError异常。

1.1.7 直接内存

直接内存(Direct Memory)并不是虚拟机运行时数据区的一部分,也不是《Java虚拟机规范》中定义的内存区域。但是这部分内存也被频繁地使用,而且也可能导致OutOfMemoryError异常出现,所以我们放到这里一起讲解。 在JDK 1.4中新加入了NIO(New Input/Output)类,引入了一种基于通道(Channel)与缓冲区(Buffer)的I/O方式,它可以使用Native函数库直接分配堆外内存,然后通过一个存储在Java堆里面的DirectByteBuffer对象作为这块内存的引用进行操作。这样能在一些场景中显著提高性能,因为避免了在Java堆和Native堆中来回复制数据。 显然,本机直接内存的分配不会受到Java堆大小的限制,但是,既然是内存,则肯定还是会受到本机总内存(包括物理内存、SWAP分区或者分页文件)大小以及处理器寻址空间的限制,一般服务器管理员配置虚拟机参数时,会根据实际内存去设置-Xmx等参数信息,但经常忽略掉直接内存,使得各个内存区域总和大于物理内存限制(包括物理的和操作系统级的限制),从而导致动态扩展时出现OutOfMemoryError异常。