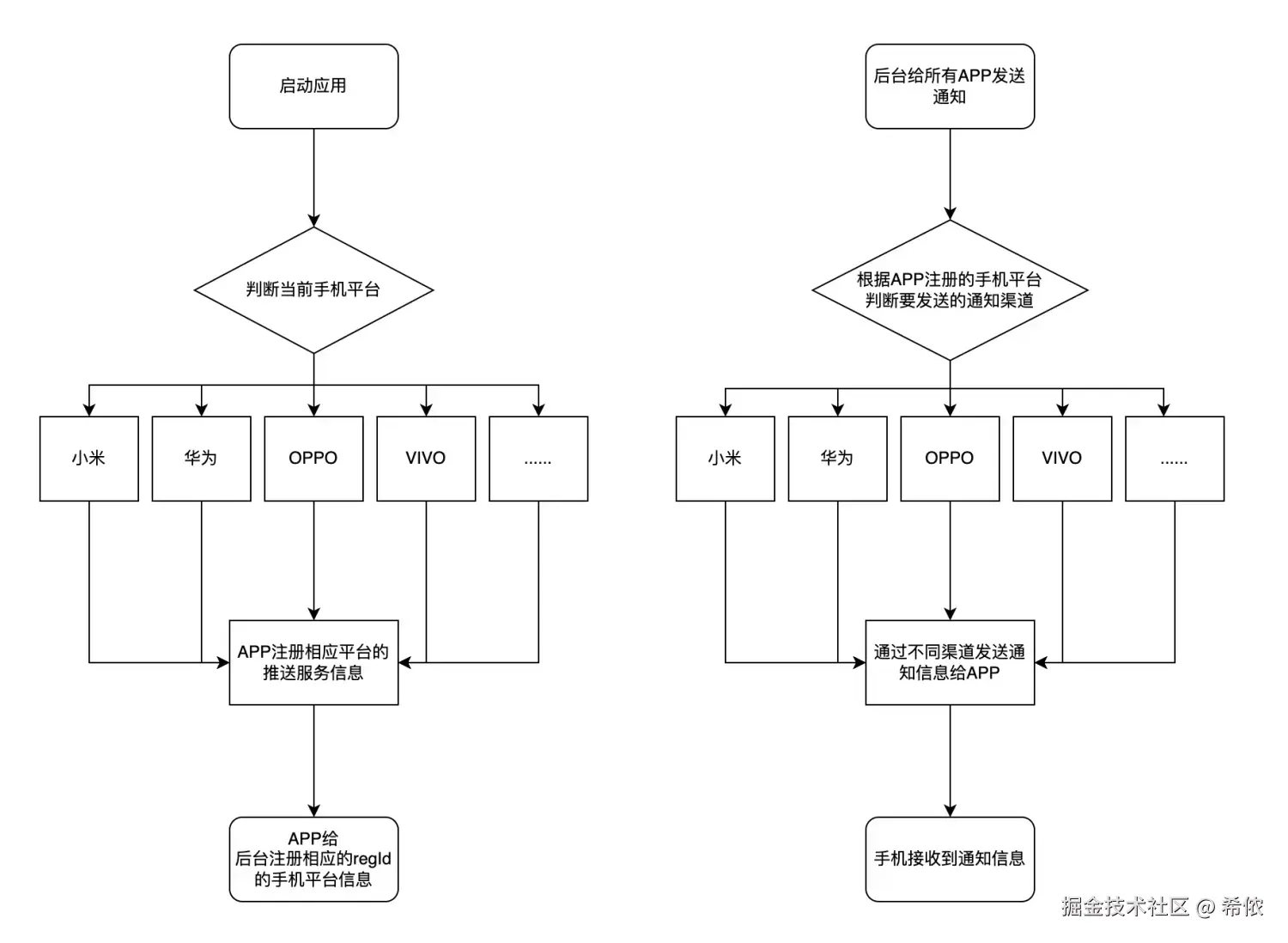
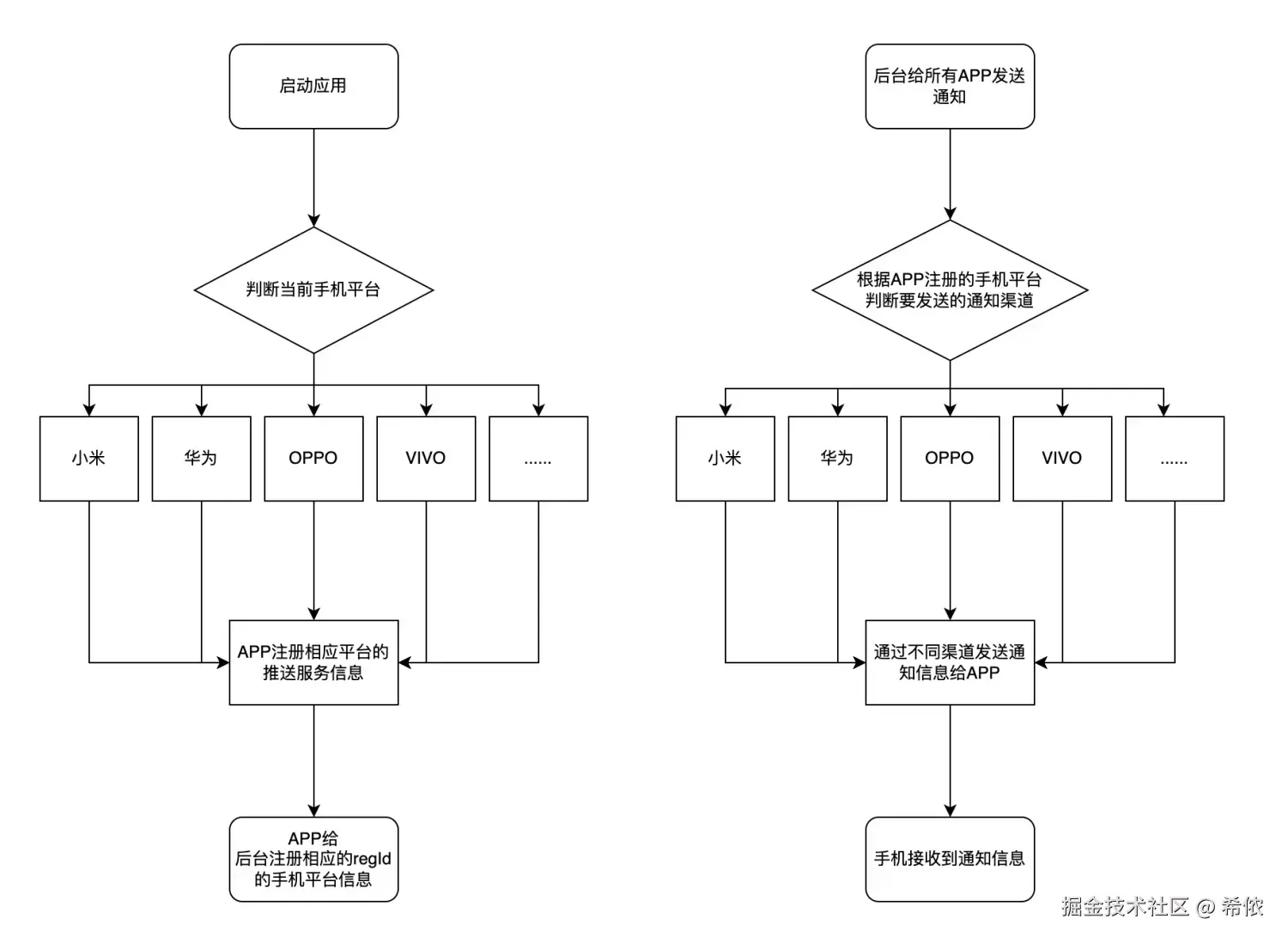
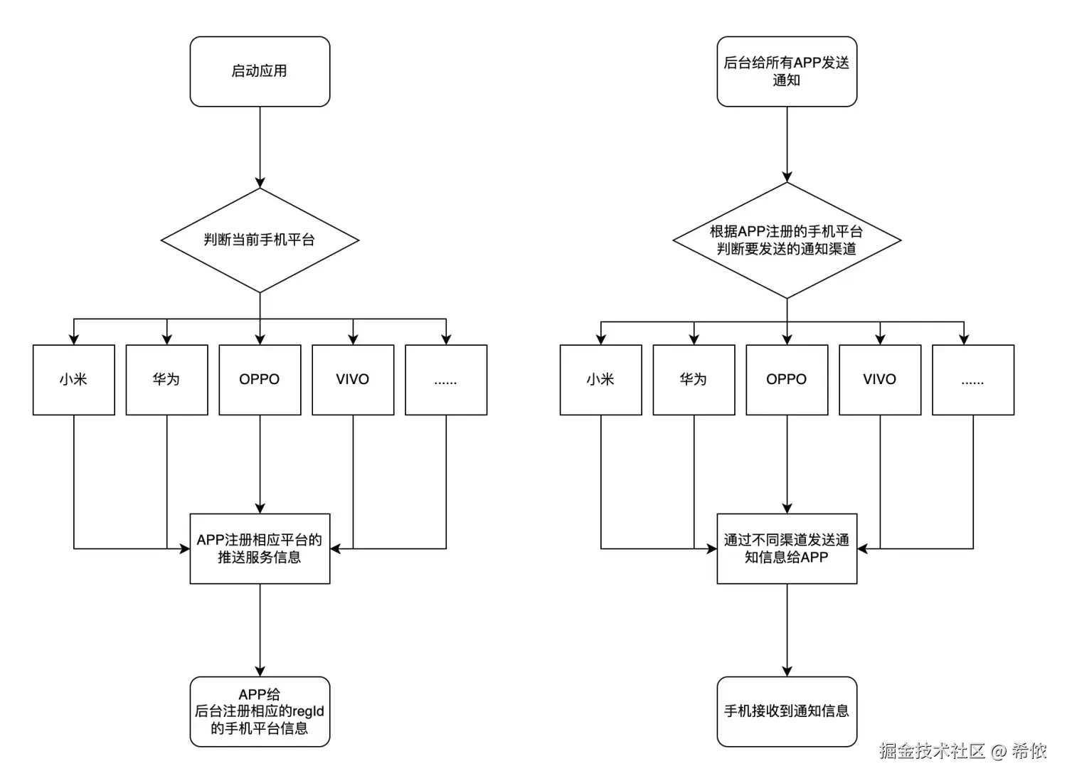
当前很多APP用的是极光推送,现在Android系统对应用管理比前几年规范的多。因此造成了很多比较重要的通知并不能很及时的推送给用户,导致这个问题的原因就是APP很可能在后台被杀死了。所以要让APP适配下国内各大厂商的推送服务。
下来梳理下几个大厂商推送信息:
| 厂商 | 推送方式 | 透传 | 支持自定义铃声 | 支持的设备 | 文档地址 |
|---|---|---|---|---|---|
| 小米 | 标签(Topic)、RegID、别名(Alias)、Useraccount四种消息发送方式 | 支持 | 支持 | 支持Android2.2以上和IOS系统推送 | 文档中心 |
| 华为 | 支持主题、Token、特定的受众群组 | 支持 | 支持 | 1、华为手机、华为平板EMUI 3.1及以上。 2、非华为手机和平板。Android 5.1及以上。 3、沃尔沃和小康车机,Android 9.0及以上。 4、iPhone,iOS 10.0及以上 | 推送服务 |
| OPPO | 推送服务支持标签、RegID、Alias等推送方式 | 不支持 | 不支持 | 支持 ColorOS3.1及以上的系统的OPPO的机型,一加5/5t及以上机型,realme所有机型。 | OPPO开放平台 |
| VIVO | 支持标签、RegID、Alias等消息发送方式。 | 不支持 | 不支持 | vivo和iqoo手机并且需要通过PushClient.getInstance(context).isSupport();(ture :系统支持push、false 系统不支持push)方法准确获知当前系统是否支持push。 | vivo开放平台 |
| 魅族 | PushId 推送、别名推送、标签推送 | 支持 | 不支持 | 魅族手机、flyme系统 | 推送文档 |
开发过程中遇到的问题
1、android 8及以上的系统推送通知都分了系统通道和其它通道,不重要等几个通道默认是没有提醒的,如果需要提醒就要手动在应用设置界面打开。
2、android 8及以上的系统横幅通知默认是关闭的,需要手动打开(微信、钉钉等大佬不用😂,估计国内手机厂商都不敢默认给人家不开启横幅通知) 以下是华为官方回答:
3、小米自定义铃声需要申请通知通道在申请的通知通道中设置(
注意我没发现申请后的通知通道能够编辑,因此需要在申请通道时正确的配置)