Manus 太贵?这个国产AI神器完全免费,还能自动干活!(附保姆级教程)

373 阅读3分钟

最近,AI Agent 领域迎来了一波热潮,尤其是 Manus 的推出,让许多人惊叹 AI 已经能像人类一样执行复杂任务。

但Manus 的收费模式却让不少用户望而却步,每月最低 39,高级版甚至高达39,高级版甚至高达 199。对于普通用户来说,这个价格确实有点“肉疼”。

图片但别急!国内的智谱最近发布了 AutoGLM 沉思,不仅完全免费,还能像人类一样“边想边干”,既能深度思考,又能实际操作浏览器完成任务!

相比 Manus 的高门槛,AutoGLM 沉思无疑让 AI Agent 真正走进了普通用户的生活。

图片

AutoGLM 沉思是什么?

AutoGLM 沉思是智谱 AI 最新推出的 AI Agent(自主智能体),它最大的特点是:

  1. 深度思考:像人类一样拆解问题、制定计划、反复验证,最终给出可靠答案。
  2. 会实际操作:能像真人一样打开浏览器、搜索信息、整理数据、生成报告(行业分析、竞品分析),甚至帮你购物、查机票!
  3. 完全免费:不限次数、不限任务,随便用。

一句话总结:AutoGLM 沉思 = DeepSeek 的深度思考 + Manus 的执行能力,还免费!

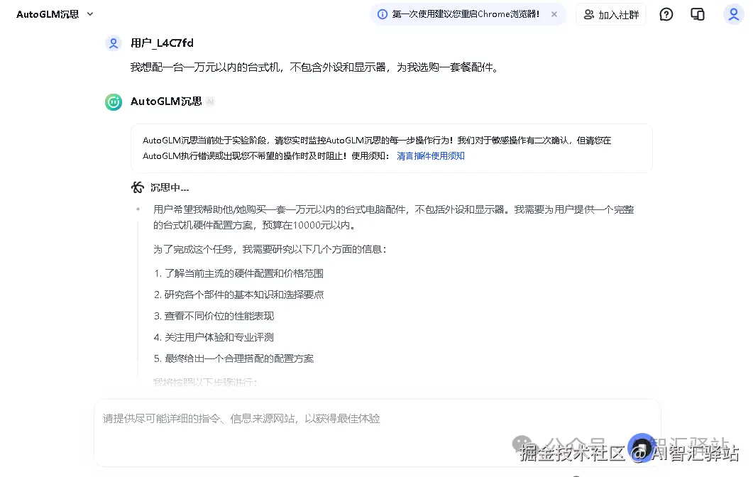
以“配置一台一万元以内的台式机”举例

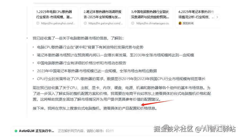
将需求发给AutoGLM 沉思,它就会开始拆解需求,然后制定步骤,根据步骤执行任务。

图片

图片

图片

期间可能需要进入购物网站,会提示登录(操作都在本地进行,所以不用担心安全问题)。

图片

图片

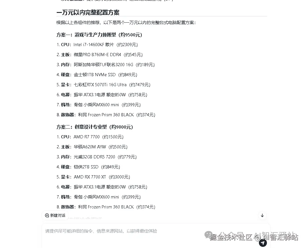
结合搜索结果,最终提供两套一万元以内的完整台式电脑配置方案。

图片

整个流程下来花费了10分钟左右,两套方案就出来了,非常方便快捷。

官方提供了很多的案列演示,感兴趣可以自行查看或者直接上手用起来。

图片

使用 AutoGLM 沉思很简单,只需要3步!

  1. 下载智谱清言客户端(在电脑端使用,Mac和Win都可)
  2. 安装 Chrome 插件(安装好智谱清言客户端后会自动安装)
  3. 输入任务,让它执行

图片

图片

虽然 AutoGLM 沉思很强,但毕竟是 Beta 版,仍有改进空间:

复杂任务可能需要更长时间(10-30 分钟,但可以挂在后台自动执行)。不能中途修改任务,一旦开始,就不能调整需求。

在 AI Agent 赛道上,AutoGLM 沉思 最大的优势就是免费+真能干活。虽然现在还不够完美,但它的出现,让普通用户也能体验到 AI 自动执行任务的魅力,而不用花大价钱订阅 Manus。

如果你还没试过 AI Agent,不妨现在就去试试智谱的AutoGLM 沉思 ~

往期相关文章推荐

2024你需要的80+AI工具都整理出来了(建议收藏)

90%的人都不知道!你的微信好友列表,藏着一个超级AI助手

AI视频角色总"变脸"?Vidu「主体库」一键锁定,制作效率飙升300%!

即梦AI上线新功能!5秒生成的音效竟比人类更懂画面情绪?(限时免费)

谷歌 Gemini 2.0 Flash实测:1条指令自动出图+配故事!

我是小伍,感谢大家关注🌹,我会持续分享有用的AI工具和玩法。