DeepSeek-R1 上亚马逊云,这波是真的全方位“上云”!

422 阅读5分钟

最近 DeepSeek-R1 模型正式全渠道上线亚马逊云,支持 Bedrock Marketplace、SageMaker JumpStart、EC2 自部署等多种方式。这意味着,无论你是初创团队还是企业研发,都可以低门槛、免运维地用上国产开源大模型,还能配合企业级安全策略放心落地。本文将带你了解 DeepSeek-R1 是什么、怎么部署、怎么用、成本怎么样,开发者可以放心抄作业!

如果你之前关注过亚马逊云科技的 AI 战略,你可能会记得,去年 re:Invent 大会上 Amazon CEO Andy Jassy 提出过三个关于 AI 应用落地的关键点:算力成本越来越重要、做出真正好用的生成式 AI 应用其实挺难、企业场景下模型多样性是刚需。这三点其实也直接解释了亚马逊云这次和 DeepSeek 合作的动因——便宜好用、能力强、多种部署路径,刚好都能打中当下企业和开发者的痛点。传送门在这里

DeepSeek 在过去几个月发力很猛。2024 年底刚放出 DeepSeek-V3,2025 年初又一口气推出了 DeepSeek-R1、R1-Zero(高达 6710 亿参数)、R1-Distill(一系列小型蒸馏版,参数从 15 亿到 700 亿不等),紧接着还发了视觉模型 Janus-Pro-7B。最关键的是,这些模型全部开源,而且成本比同类产品便宜 90%+。这简直就是冲着“高性价比”打来的。

亚马逊云科技看中它也不奇怪。DeepSeek 的训练策略做得很有想法,强化学习在推理能力上的提升挺明显,特别适合做 reasoning-heavy 的应用。现在不只是上架了 DeepSeek-R1 本体,还把蒸馏版本、视觉模型也安排进来了,可选项直接拉满。

接入全家桶

这波不是单纯挂个模型就了事,而是直接开放了 4 条官方接入路径,适配不同开发者或企业团队的需求:

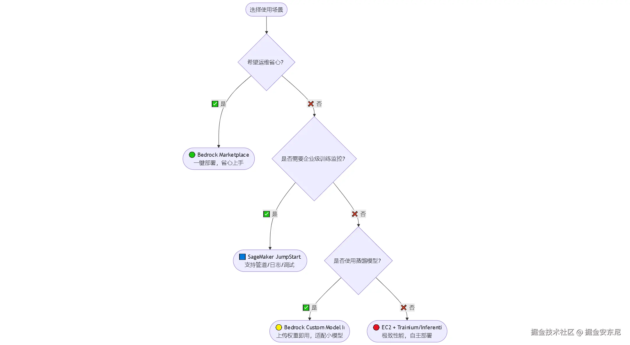
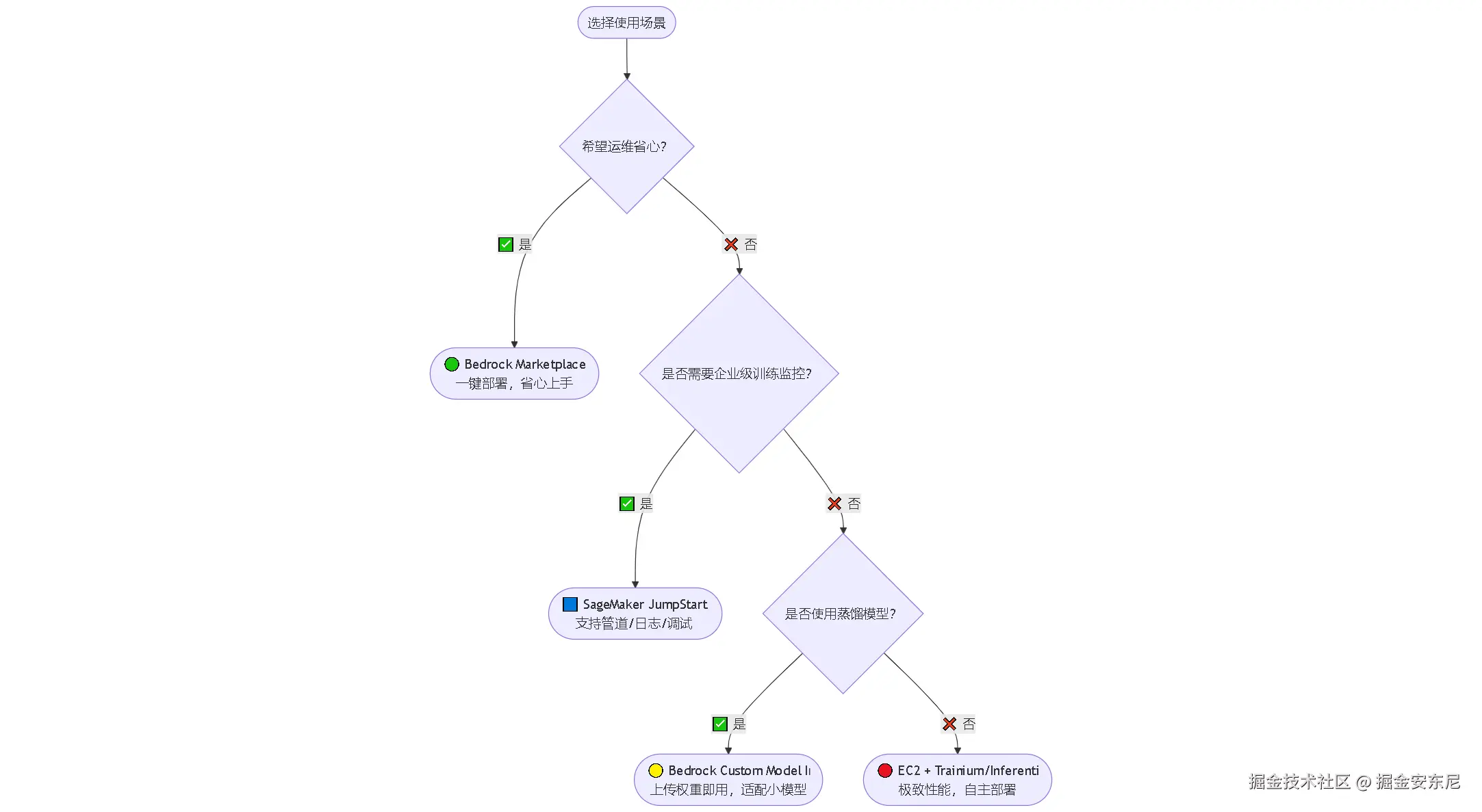
这里我画了一个流程图,可请按需选择:

✅ 1、Bedrock Marketplace:一键部署,最省心

打开控制台,搜索 DeepSeek,订阅后直接部署 endpoint,选好实例类型就能用,支持 VPC、权限控制、加密等企业级配置。适合不想管部署细节、希望快速嵌入业务的团队。

✅ 2、SageMaker JumpStart:更适合企业级场景

在 SageMaker Studio 控制台里就能找到 DeepSeek-R1,点几下就能创建 endpoint。还可以接入 SageMaker Pipelines 做训练链路管理,用 Debugger 看性能分析、加上日志追踪,适合做更精细化管控的团队。

✅ 3、Bedrock Custom Model Import:支持 R1-Distill 系列自定义部署

如果你需要用更小的模型版本(比如 8B 或 70B 蒸馏版),可以用 Import 功能上传模型权重,无需搭建环境,托管+Serverless 直接跑。

✅ 4、EC2 + Trainium / Inferentia:极致自定义玩家的主场

需要极致性能和定制化推理的,可以把模型部署到 Neuron 实例上,搭配 vLLM 等工具用上亚马逊云科技的 AI 加速芯片,在 CPU/GPU/专用芯片上灵活跑模型,适合硬核选手。

这波“云原生适配”做得非常细!从“开箱即用”到“自定义极致优化”,都给你留好了接口。尤其现在大模型服务成本高企、部署运维麻烦的情况下,有这种级别的托管服务,确实是生产力上的提升。

安全合规

Bedrock 和 SageMaker 支持 Guardrails(安全护栏) ,可以过滤不当内容、拦截敏感信息,确保模型输出符合企业安全和合规要求。支持 decouple 的 ApplyGuardrail API,即使用第三方模型也能配套使用,非常适合构建“可控”的 AI 应用。更重要的是:所有调用数据不会共享给模型提供方,只在用户和亚马逊云之间流通,数据默认加密,支持 VPC 隔离。对于做金融、医疗、政务等场景的团队,这一点太关键了。

成本控制

很多企业用不上大模型不是技术问题,而是算力问题。DeepSeek-R1 的主打之一就是 性价比高,而亚马逊云也给足了灵活计费模式:

  • 使用 Bedrock 或 SageMaker:按调用时间/实例规格计费;
  • 使用 Custom Model Import:按模型调用频次+激活时间收费;
  • EC2 模式则完全自控,搭配 Spot 实例甚至还能省更多;

再加上 DeepSeek-R1 本身的蒸馏优化,推理效率高,成本可控性非常强。对预算敏感的团队,这一点就是上云的最大底气。

即刻上手

这是一波 AI 普惠时机:DeepSeek-R1 入驻亚马逊云,可以说是中国开源大模型走出国门的一次硬实力秀肌肉。也标志其在“多模型生态”上再次拉高了开放度。

对我们开发者来说,这意味着什么?意味着大模型不再只是少数团队能玩的高端技术,而是实打实可以快速上手、接入项目的生产力工具。无论你是做 AI 原型验证、构建企业智能问答系统,还是想在产品中嵌入智能能力,现在都是“上车”的绝佳时机。

📢 感兴趣的朋友可以直接上亚马逊云科技控制台搜 DeepSeek 体验一下,有 Playground 还能调 prompt,别错过这波窗口!—— 点击立即体验


🧠 如果你有任何想深入探究的想法,评论区告诉我,我们下期继续!